Master the Cascade Napkin Fold: Step-by-Step for Stunning Events
Introduction
Creating an unforgettable dining experience hinges on the details, and one of the most impactful elements is the art of napkin folding. The cascade napkin fold stands out as a sophisticated choice that can transform an ordinary table setting into a stunning visual feast. Mastering this elegant technique requires more than just a simple tutorial; it involves understanding the nuances of materials, execution, and presentation.
How can one ensure that their cascade napkin fold not only looks impressive but also enhances the overall dining atmosphere? Research shows that the right presentation can elevate the dining experience, making it memorable for guests. By investing time in mastering this technique, you not only enhance your table setting but also demonstrate a commitment to excellence in your event planning.
Incorporate the cascade napkin fold into your repertoire and watch as it captivates your guests, creating an ambiance that speaks of sophistication and attention to detail. Don't just settle for ordinary; elevate your dining experience today.
Gather Necessary Materials and Tools
To master the cascade napkin fold, gather the following materials and tools:
- Cloth Napkins: Choose high-quality cloth napkins from IQ Linens, such as their 17”x17” or 20”x20” options, which maintain their shape effectively. These napkins offer true restaurant dining quality and are available in printed, striped, or solid colors, providing durability and elegance for this fold. As John Entsuah, GM Napery at Milliken & Company, states, "We’ve always known that there is no substitute for high-quality linens in terms of performance, durability and value."
- Flat Surface: Ensure you have a clean, flat surface to work on, such as a table or countertop.
- Iron (Optional): If your cloths are creased, pressing them beforehand will help achieve sharp edges, enhancing the overall presentation.
- Starch (Optional): Applying starch can add extra stiffness to the cloth, making it easier to hold the fold and achieve a polished look.
Having these materials ready will streamline the process and elevate your table setting, ensuring a stunning visual impact for your event with a cascade napkin fold. Furthermore, research shows that 75% of consumers connect fabric products with enhanced food quality, making the selection of cloth alternatives not only a fashionable choice but also a tactical one for improving the dining experience.

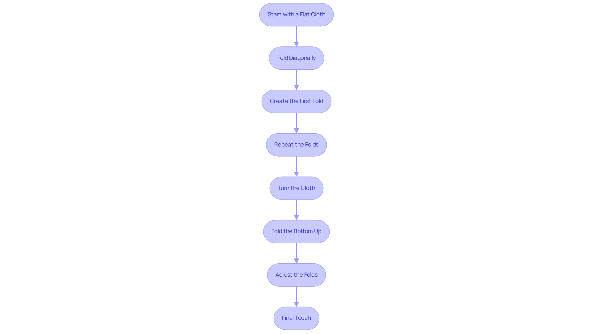
Follow Step-by-Step Instructions for the Cascade Napkin Fold
The skill of creating a stunning cascade napkin fold can elevate any table setting. Follow these detailed steps to master this elegant technique:
- Start with a Flat Cloth: Lay your cloth flat on the table, ensuring one corner is facing you.
- Fold Diagonally: Fold the napkin in half diagonally to form a triangle, setting the foundation for your design.
- Create the First Fold: Take the top point of the triangle and fold it down towards the base, forming a small fold. This initial layer is crucial for your cascade.
- Repeat the Folds: Continue folding the top point down towards the base, creating additional folds. Aim for approximately 4-5 folds, depending on the size of your cloth. Each fold adds depth to your design.
- Turn the Cloth: Once your folds are complete, turn the cloth over so the folds are facing down, preparing for the next step.
- Fold the Bottom Up: Fold the bottom of the cloth up to create a base that will hold the folds securely in place.
- Adjust the Folds: Gently pull the folds apart to create a cascading effect, ensuring they are evenly spaced for a polished look.
- Final Touch: Position the folded cloth on the surface, allowing the pleats to cascade over the edge for a dramatic effect that will impress your guests.
By following these steps, you will not only create an elegant cascade napkin fold but also significantly enhance your table setting. This technique showcases your attention to detail and commitment to excellence in event planning.

Troubleshoot Common Issues in Napkin Folding
Folding napkins can present several common challenges that, when addressed effectively, can elevate your presentation skills. Here are proven solutions to help you troubleshoot:
- Inconsistent Pleats: If your pleats appear uneven, take a moment to adjust them after folding. Ensure that each pleat is uniform in size and spaced evenly to maintain a polished look.
- Towel Not Retaining Shape: A towel that is too soft may struggle to keep its crease. To remedy this, apply starch before folding to provide the fabric with added structure and support.
- Wrinkles in the Napkin: Wrinkles can detract from the overall presentation. Always iron your cloth beforehand to ensure a smooth surface, which is essential for achieving clean, sharp folds.
- Towel Slipping: If your towel keeps slipping apart, ensure that you are folding it tightly enough and that the base is secure. Consider utilizing a decorative ring to help hold it in place and enhance the visual appeal.
By addressing these frequent concerns, you can refine your technique and achieve a perfect cascade napkin fold, which will significantly improve the overall appearance of your settings.

Enhance Your Table Setting with the Cascade Napkin Fold
The cascade napkin fold is not just a method; it’s a pivotal element that can elevate your setting and enhance any occasion. Here are some effective strategies to enhance your table decor:
- Color Coordination: Choose napkins that harmonize with your tablecloth and centerpieces. For example, if you opt for IQ Linens’ Basic Polyester in a bold color, select an accessory that either complements or provides a striking contrast.
- Layering Techniques: Experiment with stacking different cloth arrangements to create a visually dynamic presentation. By combining the cascade napkin fold with a simple fan fold, you can introduce additional texture and interest.
- Incorporating Accessories: Enhance your dining arrangement with decorative elements such as elegant ring holders, fresh flowers, or sprigs of herbs. These personal touches can significantly elevate the overall aesthetic.
- Creative Placement: Explore various arrangements for your cloths. They can be elegantly positioned on the plate, beside the cutlery, or even tucked into a glass for a unique and eye-catching display.
By thoughtfully applying the cascade napkin fold with these creative ideas, you can turn your table setting into an elegant showcase that leaves a lasting impression on your guests. Don’t miss the opportunity to impress-start enhancing your decor today!
Conclusion
Mastering the cascade napkin fold transforms an ordinary table setting into an extraordinary visual experience. This elegant technique not only showcases creativity but also reflects a commitment to detail and excellence in event planning. By taking the time to perfect this fold, you can significantly enhance the overall ambiance of any gathering.
To achieve this, start with essential materials like high-quality cloth napkins and the right tools for the perfect fold. Follow the step-by-step instructions provided, which address common challenges you might encounter along the way. Additionally, consider tips for color coordination and creative placement, as these elements emphasize the importance of thoughtful design in elevating your table decor.
Ultimately, the cascade napkin fold is more than just a practical skill; it’s a means to create memorable moments for your guests. By incorporating this technique into your event settings, you can leave a lasting impression that resonates long after the occasion has ended. So, embrace the art of napkin folding and elevate your next event to new heights of elegance and sophistication.
Frequently Asked Questions
What materials are needed to master the cascade napkin fold?
To master the cascade napkin fold, you need high-quality cloth napkins (such as 17”x17” or 20”x20” options), a clean flat surface to work on, and optionally, an iron and starch.
Why are high-quality cloth napkins important for the cascade napkin fold?
High-quality cloth napkins maintain their shape effectively, offer true restaurant dining quality, and provide durability and elegance, which enhance the overall presentation of the fold.
What are the optional tools that can improve the cascade napkin fold?
An iron can be used to press creased cloths for sharp edges, and applying starch can add extra stiffness to the cloth, making it easier to hold the fold and achieve a polished look.
How does the choice of cloth napkins impact the dining experience?
Research shows that 75% of consumers associate fabric products with enhanced food quality, making the selection of cloth napkins a tactical choice for improving the dining experience.
List of Sources
- Gather Necessary Materials and Tools
- U.S. Consumers Prefer Cloth Napkins to Paper :: Milliken Table Linens (https://millikentablelinens.com/us-consumers-prefer-cloth-napkins)
- Extensive range of wedding table linen (https://specialoccasionlinen.com/blog/wedding-case-study)
- Study Suggests Consumers Prefer Cloth Napkins (https://fsrmagazine.com/industry-news/study-suggests-consumers-prefer-cloth-napkins)
- 10 Reasons Event Planners Love Bulk Cloth Dinner Napkins (https://go.iqlinens.com/blog/10-reasons-event-planners-love-bulk-cloth-dinner-napkins)
- TOP 25 NAPKINS QUOTES (of 83) | A-Z Quotes (https://azquotes.com/quotes/topics/napkins.html)
- Follow Step-by-Step Instructions for the Cascade Napkin Fold
- Master Fun Napkin Folding Techniques for Stunning Events (https://go.iqlinens.com/blog/master-fun-napkin-folding-techniques-for-stunning-events)
- Napkin Folding Techniques For Events (https://massivegroup.com/event-rental-tips/10-ways-to-master-the-art-of-napkin-folding)
- 10 Elegant Napkin Folds to Elevate Your Event Decor (https://go.iqlinens.com/blog/10-elegant-napkin-folds-to-elevate-your-event-decor)
- Napkin Folding: History, Facts & Video Instructions [2026] (https://simplyelegantcorp.com/blog/napkin-folding)
- 12 Napkin Folds for All Seasons, Holidays & Occasions - Debbee's Buzz (https://debbeesbuzz.com/12-napkin-folds-for-all-seasons-holidays-occasions)
- Troubleshoot Common Issues in Napkin Folding
- Troubleshoot Issues: Banquet Napkin Folds (https://letsdolinens.com/post/troubleshoot-issues-banquet-napkin-folds)
- Napkin Folding Trick Transforms Thanksgiving Table Fast (https://food-hacks.wonderhowto.com/how-to/napkin-folding-trick-transforms-thanksgiving-table-fast)
- Enhance Your Table Setting with the Cascade Napkin Fold
- Napkins with Quotes: A Cheerful Tablescape Idea| EstherO Design (https://estherodesign.com/napkins-with-quotes)
- These Napkin Folding Ideas Add the Finishing Touch to Your Table (https://thepioneerwoman.com/home-lifestyle/entertaining/g40983076/napkin-folding-ideas)
- 10 Elegant Napkin Folds to Elevate Your Event Decor (https://go.iqlinens.com/blog/10-elegant-napkin-folds-to-elevate-your-event-decor)
- 9 Quotes ideas | beautiful napkin folding, fancy napkin folding, creative napkins (https://pinterest.com/pasullivan495/quotes)
- 12 Napkin Folds to Elevate the Look of Your Tablescape (https://reveriesocial.com/articles/12-napkin-folds-to-elevate-the-look-of-your-tablescape)