Master Paper Napkin Folding: Step-by-Step Techniques for Events
Introduction
Mastering the art of paper napkin folding can truly transform an ordinary dining experience into something extraordinary. Imagine captivating your guests with elegant displays that enhance the overall ambiance of your event. This guide delves into essential techniques and tools that will elevate any occasion, offering step-by-step instructions for various folding styles tailored to different events.
But what happens when a seemingly simple fold becomes a source of frustration? It’s not uncommon to encounter challenges along the way. Discover how to troubleshoot common issues and perfect your napkin folding skills, ensuring that every table setting leaves a lasting impression. With the right approach, you can turn a simple napkin into a statement piece that reflects your attention to detail and commitment to excellence.
Understand the Basics of Paper Napkin Folding
Paper napkin folding is an art that can elevate any dining experience, transforming a simple table setting into an elegant display. Understanding the art of paper napkin folding is essential for anyone looking to impress their guests.
-
Types of Serviettes: Familiarize yourself with the various kinds of serviettes available, such as paper and cloth. While fabric napkins, particularly those provided by IQ, are often favored for their sophistication and adaptability, creative paper napkin folding can also be utilized inventively, especially in informal settings. IQ Linens offers premium cloth cocktail napkins measuring 10”x10”, crafted from materials like polyester and a cotton/polyester blend. These are ideal for a range of dining occasions, from casual home dinners to special events.
-
Different folding techniques, such as paper napkin folding, serve distinct aesthetic purposes. Basic styles include the flat fold, pocket design, and fan shape, while more elaborate patterns can mimic flowers or ornamental forms. For instance, the rose fold is perfect for garden parties and spring luncheons, while the French Pleat exudes sophistication, making it suitable for fine dining.
-
The primary goal of paper napkin folding is to enhance the visual appeal of the table setting. A well-folded cloth can act as a centerpiece or complement the overall theme of the event, significantly impacting the dining experience. Research shows that events featuring imaginative paper napkin folding designs report higher guest satisfaction, with some studies indicating a 20% increase in positive feedback from attendees. This detail contributes to a memorable atmosphere.
-
The cultural significance of paper napkin folding is evident, as it has historical roots and often reflects the formality of the occasion. For example, the Bishop Fold, resembling a bishop’s hat, is ideal for formal dinners, while the Envelope Fold can hold small notes or personalized menus, indicating professionalism. Understanding these nuances can motivate you to select suitable arrangements for various occasions, such as paper napkin folding, ensuring that your table settings align with the desired theme and atmosphere. As noted by industry expert Sophie Ma, "Choosing the right fold can elevate the event’s aesthetic and reinforce its unique style or purpose." Furthermore, IQ provides a broad range of colors and fabrics for their coverings, enabling personalization that can further enhance your table arrangements.

Gather Essential Tools and Materials
To achieve beautifully folded cloth napkins, mastering paper napkin folding is essential along with gathering the right tools and materials.
-
Cloths: Opt for premium fabric dinner cloths from IQ Linens, available in dimensions like 17”x17” and 20”x20”. These sturdy cloths are perfect for maintaining their shape and can be tailored in various colors and designs to complement your event's theme. For example, a festive herringbone weave cloth can elevate holiday tables, adding a touch of elegance and charm.
-
Flat Surface: A clean, flat surface is crucial for effective folding. Utilize a dining table or countertop where you can comfortably spread out your linens.
-
Iron or Steamer: For sharp, clear creases, pressing or steaming your fabric towels beforehand is highly recommended. This step ensures a smooth fabric free of wrinkles, facilitating crisp lines in your folds. As various tutorials suggest, effective paper napkin folding can significantly enhance the overall presentation.
-
Rings for Cloths (Optional): While not essential, cloth rings can add sophistication to your display. They are particularly useful for securing more complex arrangements, such as the pocket cloth design, which allows for easy placement of utensils.
-
Decorative Elements (Optional): Enhance the visual appeal of your folded cloths by incorporating decorative features like flowers or personalized cards, adding a unique touch to your table settings. As seen in the heart-shaped fold, these embellishments can create a charming atmosphere for special occasions.

Follow Step-by-Step Folding Techniques for Stunning Designs
Explore these popular napkin folding techniques that can elevate your dining experience, using the versatile options from IQ Linens:
-
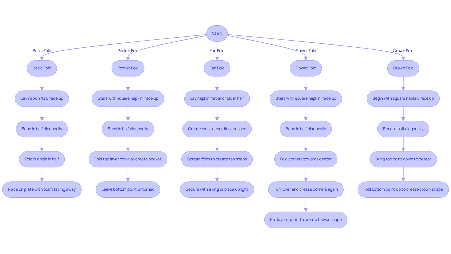
Basic Fold:
- Lay the napkin flat, face up.
- Bend it in half diagonally to create a triangle.
- Fold the triangle in half again, bringing the top point down to meet the bottom point.
- Place it on the plate with the point facing away from the guest.
-
Pocket Fold:
- Start with a square napkin, face up.
- Bend the napkin in half diagonally.
- Fold the top layer down to create a pocket, leaving the bottom point unturned.
- This crease is perfect for placing cutlery or a menu card, enhancing the overall dining experience.
-
Fan Fold:
- Lay the napkin flat and fold it in half.
- Starting from one end, create small accordion creases, about an inch wide.
- Once finished, hold the base and gently spread the folds to create a fan shape.
- Secure with a ring or place it upright in a glass, adding a touch of elegance to your table setting.
-
Flower Fold:
- Start with a square napkin, face up.
- Bend the napkin in half diagonally, then fold the corners towards the center.
- Turn the cloth over and crease the corners again towards the center.
- Gently pull the layers apart to create a flower shape, perfect for springtime events.
-
Crown Fold:
- Begin with a square napkin, face up.
- Bend it in half diagonally, then bring the top point down to the center.
- Fold the bottom point up to create a crown shape.
- This pleat adds height and elegance to your table arrangement, making it ideal for weddings and formal events.
Research shows that integrating techniques like paper napkin folding can significantly enhance the visual appeal of events. In fact, 82% of consumers associate fabric linens with a superior restaurant aesthetic. As noted by event designers, "Beautiful cloth arrangements indicate attention to detail, enhancing the presentation of your dishes and boosting the overall dining experience." With IQ Linens, you can always be prepared for any occasion without the hassle of rentals, ensuring that your high-quality table linens, available in a wide range of colors and fabrics, are ready for every event.

Troubleshoot Common Napkin Folding Challenges
Even experienced folder users can encounter challenges. Here are some common issues and effective troubleshooting strategies:
-
Wrinkles: Crumpled cloths can detract from the overall presentation. To achieve crisp, clean lines, always iron or steam your cloths before folding. This simple step can significantly enhance the final look, especially when using high-quality materials like those offered by IQ Linens, which are stain and wrinkle-resistant and machine washable.
-
Uneven Folds: Precision is crucial in folding cloths. Take your time to ensure each crease is even and aligned. For enhanced precision, consider utilizing a ruler to gauge your folds, ensuring consistency across all cloths. IQ Linens offers a wide variety of colors and materials, enabling you to select the ideal cloth for your design.
-
Towel Not Holding Shape: If your towel fails to maintain its shape, applying starch can help stiffen the fabric. This technique is particularly beneficial for intricate folds that require additional structure to hold their form throughout the event. Selecting thicker linens from IQ Linens can also improve the stability of your designs.
-
Choosing the Wrong Cloth: Selecting the suitable type of cloth is essential for successful folding. Heavier materials are ideal for complex designs, while lighter choices work better for simpler folds. IQ Fabrics provides a range of cocktail and dinner cloth accessories, ensuring you discover the right selection for your event.
-
Lack of Practice: Like any skill, folding cloth improves with practice. Don’t be discouraged by initial setbacks; keep experimenting with different techniques until you discover what works best for you. Research shows that the quality of fabric used for tableware can significantly affect folding success, with superior materials, such as those from IQ, producing better outcomes.
By addressing these common challenges, you can elevate your napkin folding skills and enhance the overall aesthetic of your event with the premium cloth napkins available at IQ Linens.

Conclusion
Mastering the art of paper napkin folding significantly enhances the ambiance of any dining event, transforming ordinary table settings into extraordinary displays of creativity and elegance. By understanding various techniques and selecting the right materials, you can impress your guests and elevate their dining experience.
This guide has explored key concepts, including:
- The types of napkins suitable for folding
- Essential tools for achieving stunning designs
- Step-by-step instructions for popular folding techniques
We’ve also addressed common challenges associated with napkin folding, providing solutions to ensure a flawless presentation. The emphasis on using high-quality materials, such as those from IQ Linens, reinforces the importance of investing in the right tools to achieve the desired aesthetic.
Ultimately, the ability to fold napkins beautifully is not just about aesthetics; it reflects attention to detail and a commitment to creating memorable experiences. Embracing these techniques and insights will enhance your event decor and foster a deeper appreciation for the art of dining. Whether you’re hosting a casual gathering or a formal dinner, incorporating thoughtful napkin designs can leave a lasting impression on your guests and elevate the overall dining experience.
Frequently Asked Questions
What is paper napkin folding?
Paper napkin folding is an art that enhances dining experiences by transforming simple table settings into elegant displays.
What types of serviettes are available for napkin folding?
There are various types of serviettes, including paper and cloth. Cloth napkins, especially those from IQ, are favored for their sophistication, while creative paper napkin folding is suitable for informal settings.
What are the dimensions and materials of IQ's cloth cocktail napkins?
IQ's cloth cocktail napkins measure 10”x10” and are made from materials like polyester and a cotton/polyester blend.
What are some basic styles of paper napkin folding?
Basic styles include the flat fold, pocket design, and fan shape. More elaborate patterns can mimic flowers or ornamental forms.
What is an example of a specific napkin fold suitable for certain occasions?
The rose fold is ideal for garden parties and spring luncheons, while the French Pleat is sophisticated and suitable for fine dining.
How does paper napkin folding affect guest satisfaction?
Events featuring imaginative paper napkin folding designs report higher guest satisfaction, with studies indicating a 20% increase in positive feedback from attendees.
What is the cultural significance of paper napkin folding?
Paper napkin folding has historical roots and often reflects the formality of occasions, with specific folds like the Bishop Fold for formal dinners and the Envelope Fold for holding notes or menus.
How can the choice of napkin fold influence an event?
Choosing the right fold can elevate the event’s aesthetic and reinforce its unique style or purpose, as noted by industry expert Sophie Ma.
What personalization options does IQ offer for napkin arrangements?
IQ provides a broad range of colors and fabrics for their napkins, allowing for personalization that enhances table arrangements.
List of Sources
- Understand the Basics of Paper Napkin Folding
- Elevate Your Event Decor with Creative Napkin Folds - MEET (Meetings | Events | Entertainment | Travel) (https://meetmags.com/elevate-your-event-decor-with-creative-napkin-folds)
- Napkin Folding Techniques For Events (https://massivegroup.com/event-rental-tips/10-ways-to-master-the-art-of-napkin-folding)
- Napkin Folding: History, Facts & Video Instructions [2026] (https://simplyelegantcorp.com/blog/napkin-folding)
- Gather Essential Tools and Materials
- Easy Napkin Folding Tutorial for Quick, Elegant Table Settings (https://lemon8-app.com/@tablescape.designs/7535078789907677709?region=us)
- Napkin Quotes - Etsy Spain (https://etsy.com/market/napkin_quotes?page=3)
- Restaurant & Foodservice Case Studies | KaTom Learning Center (https://katom.com/learning-center/c/case-studies.html?srsltid=AfmBOoo_DeunV_coViGm0bTOfJuFKsY_3Y3kYkP3oO4ML8FnIQFOug7n)
- Follow Step-by-Step Folding Techniques for Stunning Designs
- Master Fun Napkin Folding Techniques for Stunning Events (https://go.iqlinens.com/blog/master-fun-napkin-folding-techniques-for-stunning-events)
- 10 Fancy Napkin Folds Easy for Stunning Event Table Settings (https://go.iqlinens.com/blog/10-fancy-napkin-folds-easy-for-stunning-event-table-settings)
- 10 Cool Napkin Folds to Elevate Your Event Decor (https://go.iqlinens.com/blog/10-cool-napkin-folds-to-elevate-your-event-decor)
- Elevate Your Event Decor with Creative Napkin Folds - MEET (Meetings | Events | Entertainment | Travel) (https://meetmags.com/elevate-your-event-decor-with-creative-napkin-folds)
- 46 Napkin Folds That Will Elevate Your Reception Tables (https://marthastewart.com/7884098/wedding-reception-napkin-fold-ideas)
- Troubleshoot Common Napkin Folding Challenges
- Napkin Folding - 5 Basic Folds - Countless Options — 2 STIR WITH LOVE (https://2stirwithlove.com/blog/2017/12/11/ways-to-fold-a-napkin)
- All ETC How To Guides & Case Studies | ETC Toolkit (https://etctoolkit.org.uk/all-etc-how-to-guides-case-studies)
- Troubleshoot Issues: Banquet Napkin Folds (https://letsdolinens.com/post/troubleshoot-issues-banquet-napkin-folds)
- Simply Elegant Napkin Folding Quotes by Chris Jordan (https://goodreads.com/work/quotes/761944)