10 Elegant Napkin Folds to Elevate Your Event Decor
Introduction
Elevating an event's decor hinges on the details, and one of the most impactful yet frequently overlooked elements is the napkin fold. With a variety of techniques available - from the elegant knot to the sophisticated goblet fan - mastering these folds can truly transform a simple table setting into a stunning visual experience. But how does one choose the right style that balances elegance with practicality? Each fold must not only look exquisite but also enhance the overall dining atmosphere.
This article explores ten elegant napkin folds that promise to elevate any event decor. You’ll find both inspiration and step-by-step guidance for achieving these beautiful presentations. Research shows that the right napkin fold can significantly enhance the dining experience, making it memorable for guests. So, let’s dive into these techniques and discover how you can elevate your next event with just a simple fold.
Elegant Knot Napkin Fold
To create the Elegant Knot Cloth Arrangement, begin with a square fabric dinner piece from IQ Linens, laid flat. These cloths, available in dimensions of 17”x17” and 20”x20”, offer genuine restaurant dining quality. To create napkin folds, fold the cloth diagonally to form a triangle, then take the two ends of the triangle and tie them together in a knot. This crease is not only visually striking but also practical, as it can hold utensils or a small decorative item, enhancing the overall table presentation.
Event planners emphasize that a thoughtful table setting can significantly elevate the aesthetic of an event, making it feel intentional and refined. As trends in 2026 continue to evolve, distinctive tablecloth arrangements like the Elegant Knot are gaining popularity, allowing hosts to infuse creativity and sophistication into their decor. Heather Lee, a managing editor, observes, 'Enhance your wedding tablescape by experimenting with distinctive napkin folds, such as elegant knots or draped linens, for added charm.'
By mastering such techniques, you can create memorable and cohesive table settings that leave a lasting impression on your guests. Additionally, using soft, washed-linen cloths from IQ Linens contributes to a relaxed feel, further enhancing the ambiance of your event. Don't miss the opportunity to elevate your table presentation - explore the possibilities with IQ Linens today!

Casually Refined Rolled Napkins
To create the Casually Refined Rolled Cloth, begin with a square piece and fold it in half lengthwise. Then, roll it tightly from one end to the other, securing the roll with a ring or a piece of twine for that rustic flair. This method not only provides a tidy and organized appearance but is also perfect for buffet-style meals and casual gatherings, reflecting the current trend of relaxed yet elegant dining experiences in 2026.
Catering experts assert that rolled cloths enhance the overall display while offering easy access for guests, making them a practical choice for any event. Research shows that events featuring rolled cloth presentations successfully combine style and functionality, creating a visually appealing dining atmosphere that encourages guest interaction.
Consider incorporating rolled cloths into your next event to elevate the dining experience. With their blend of elegance and practicality, they are sure to impress your guests.

Napkin and Menu Pocket Fold
Creating napkin folds like the Napkin and Menu Pocket Fold with IQ Linens' premium cloth napkins is a straightforward yet impactful way to elevate your table setting. Start by laying the napkin flat and folding it in half to form a rectangle. Next, bend the top edge down about one-third of the way. Then, fold the sides in towards the center to create a pocket. This fold is not just functional; it’s one of the best napkin folds for tucking in a menu card, adding a personalized touch that impresses your guests.
With a broad range of colors and materials available, including eco-friendly options, IQ Linens ensures you can find the ideal cloth to enhance your event decor. Research shows that the right linens can transform an ordinary gathering into an extraordinary experience. Don’t miss the opportunity to make your event memorable - explore our collection today!
Waterfall or Draped Napkin Folding
To master the Waterfall or Draped Napkin folds Technique, start with a square napkin. Fold it diagonally in half to form a triangle, then fold that triangle in half again. Grasp the base and allow the top to drape down, creating a stunning cascading effect. This pleat not only enhances layered place settings but also adds depth and sophistication to your table design.
Current trends for 2026 underscore the importance of layering techniques. Research shows that a well-executed cloth arrangement can significantly elevate the visual appeal of a dining experience. The Waterfall technique, known for its dramatic yet elegant presentation through napkin folds, is a favored choice for upscale events.
Incorporating this technique into your event planning can transform the atmosphere, ensuring that your table settings leave a lasting impression. Expert recommendations suggest that embracing such sophisticated linen arrangements will not only enhance aesthetics but also elevate the overall dining experience. Don't miss the opportunity to impress your guests with this elegant touch.

Simple Square or Rectangle Napkin Fold
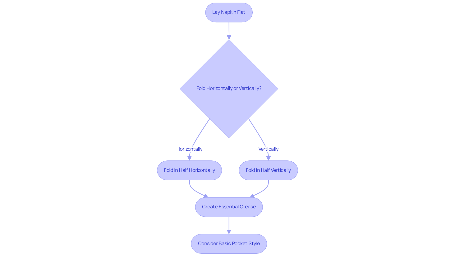
Creating the Simple Square or Rectangle napkin folds with IQ Linens' versatile cloth napkins is straightforward yet impactful. Start by laying the napkin flat and folding it in half, either horizontally or vertically, based on your desired shape. This essential crease not only offers versatility but also serves as a tidy, minimalist choice that can elevate any table arrangement. Designers emphasize that such uncomplicated folds can significantly enhance the overall appearance of an event, making them suitable for both casual and formal occasions.
Current trends in 2026 reveal a growing preference for minimalist designs, where the elegance of a well-executed basic fold stands out on its own or serves as a canvas for more intricate arrangements. By mastering this technique with IQ Linens' premium cloth table accessories, available in a wide array of colors and fabrics, event planners can cultivate a sophisticated atmosphere while prioritizing simplicity and style.
Moreover, consider the Basic Pocket style, which involves tucking the cloth into a pocket formed by folding the top down. This technique not only improves the functionality of the Simple Square or Rectangle design but also enhances its visual appeal. Embrace these techniques to transform your table settings into stunning displays that reflect both elegance and practicality.

Pyramid Napkin Fold
To create the Pyramid Cloth Arrangement using premium fabric dinner linens from IQ Linens, begin with a square piece laid flat. Our cloth dinner linens, available in sizes of 17”x17” and 20”x20”, deliver true restaurant dining quality.
Start by making napkin folds by folding the napkin in half diagonally to form a triangle. Next, create napkin folds by taking the two outer corners and bending them towards the top point of the triangle, forming a smaller triangle. This pleat stands upright, adding a striking visual element to your table setting - ideal for any dining occasion.
Research shows that a well-set table can elevate the dining experience, making it memorable for guests. By choosing our premium linens, you not only enhance the aesthetic appeal but also ensure durability and quality that meet industry standards.
Ready to impress your guests? Explore our collection today and transform your dining events with IQ Linens.

Triple Pocket Napkin Fold
Creating napkin folds like the Triple Pocket Napkin Fold is a straightforward yet impactful way to elevate your dining experience. Start with a square napkin from IQ Linens' extensive selection of colors and materials. First, fold it in half horizontally, then vertically. Next, take the top layer and fold it down to form a pocket, repeating this with the remaining layers. This technique creates napkin folds that result in three pockets, perfect for holding utensils or small decorative items, seamlessly blending style with functionality.
Catering professionals appreciate napkin folds for their ability to maintain organization while adding a sophisticated touch to the dining setup. As IQ Linens states, "Mastering the art of folding cloths is not just a skill; it’s a vital component in creating stunning table arrangements that leave a lasting impression on your guests."
Current trends in multi-pocket cloth designs for 2026 reveal a growing preference for practical yet elegant solutions that enhance event decor. Research shows that 88% of consumers believe fabric items improve service quality at events, underscoring the effectiveness of such arrangements. Case studies demonstrate that functional napkin folds, such as the Triple Pocket, not only elevate aesthetics but also enhance guest satisfaction by providing a tidy and visually appealing table setting.
With IQ Linens' premium fabric options, you can choose sustainable choices that suit every occasion. Don’t miss the opportunity to impress your guests with this elegant fold-explore our collection today!

Loose, Gathered Napkin Fold
To master the Loose, Gathered Fold, begin by laying the cloth flat. Pinch the center gently and gather the fabric downward. Secure this gathered fabric with a ribbon or twine, adding a rustic charm that enhances the organic aesthetic of your table setting. This technique not only creates an inviting atmosphere but also aligns with current trends emphasizing soft elements in decor.
Event designers assert that incorporating soft fabric arrangements is crucial for fostering a warm and welcoming environment, especially in casual gatherings. As we look ahead to 2026, the use of inventive folds in cloth will play a significant role in achieving this effect, blending elegance with friendliness.
Attention to detail is paramount in enhancing overall decor. Research shows that thoughtful fabric choices can elevate any tablescape. For more inspiration, explore the extensive range of colors and fabrics offered by IQ Linens, which can beautifully complement your event's theme.

Elegant Monogram-Forward Napkin Fold
To create the Elegant Monogram-Forward Cloth Dinner Arrangement using premium fabric dinner linens from IQ Linens, begin with a square cloth, ensuring the monogram is facing up. Using napkin folds, first fold the napkin in half diagonally, then bring the two outer corners towards the center to form a diamond shape. This technique not only highlights the monogram but also adds a sophisticated touch to your arrangement, aligning with the growing trend of personalized elements in event decor.
Research shows that incorporating monograms into table settings significantly enhances the overall aesthetic and creates a memorable experience for guests. As noted by industry experts, this personalization elevates the dining experience, making it more engaging and visually appealing. By selecting from IQ Linens' diverse range of colors and materials, including their elegant herringbone weave options, you can create a cohesive and sophisticated tablescape that reflects your event's theme.
Don't miss the opportunity to impress your guests with a beautifully arranged table. Explore IQ Linens today and discover how our premium linens can transform your event into an unforgettable experience.

Goblet Fan Napkin Fold
To master the Goblet Fan napkin folds Technique, begin with a well-starched square cloth laid flat. Fold the napkin in half, then create accordion pleats from the bottom to the top. Once pleated, insert the base into a goblet or glass, gently spreading the pleats at the top to achieve a stunning fan effect. This elegant tuck not only elevates your arrangement but also serves as a striking centerpiece, enhancing the overall beauty of your event. Importantly, the Goblet Fan napkin folds require no ironing, making it a practical choice for busy event planners.
As we look ahead to 2026, current trends emphasize height and elegance in decor. The Goblet Fan is an ideal choice for crafting a sophisticated atmosphere, complemented by stylish napkin folds. Consider utilizing cloth napkins from IQ Linens, available in a wide array of colors and materials, allowing you to personalize your settings beautifully. As Robert Vidra aptly states, 'Napkin folds are a great way to add a touch of elegance to your dining table.' Elevate your event with this simple yet impactful technique.

Conclusion
Elevating event decor is not just an option; it’s a necessity. The art of napkin folding transforms ordinary table settings into extraordinary displays, adding sophistication and creativity that resonates with guests. By mastering various elegant napkin folds, hosts can make each dining experience feel intentional and memorable.
In this article, we explored several techniques, including:
- Elegant Knot
- Casually Refined Rolled Napkins
- Goblet Fan
Each of these folds offers unique aesthetic and functional benefits. Consider the practicality of the Triple Pocket Fold or the personalized touch of the Monogram-Forward Fold; these methods cater to diverse event themes while enhancing the overall dining atmosphere. Quality linens, such as those from IQ Linens, further support the notion that thoughtful table settings can significantly impact guest impressions.
Incorporating these elegant napkin folds into your event planning not only enhances visual appeal but also fosters a warm and inviting environment. As trends evolve, embracing innovative folding techniques will ensure your events remain stylish and memorable. Explore the possibilities with premium linens and elevate your gatherings, leaving guests with lasting impressions that celebrate both elegance and creativity.
Frequently Asked Questions
What is the Elegant Knot Napkin Fold and how is it created?
The Elegant Knot Napkin Fold is created by starting with a square fabric dinner piece, which can be either 17”x17” or 20”x20”. The cloth is laid flat, folded diagonally to form a triangle, and then the two ends of the triangle are tied together in a knot. This fold is visually striking and can hold utensils or decorative items.
Why is a thoughtful table setting important for events?
A thoughtful table setting can significantly elevate the aesthetic of an event, making it feel intentional and refined. It enhances the overall presentation and creates a memorable experience for guests.
What are the benefits of using soft, washed-linen cloths from IQ Linens?
Soft, washed-linen cloths contribute to a relaxed feel, enhancing the ambiance of an event. They help create a sophisticated yet comfortable atmosphere for guests.
How do you create the Casually Refined Rolled Napkin?
To create the Casually Refined Rolled Napkin, start with a square piece of cloth and fold it in half lengthwise. Roll it tightly from one end to the other and secure the roll with a ring or a piece of twine. This method provides a tidy appearance and is suitable for buffet-style meals and casual gatherings.
What makes rolled cloths a practical choice for events?
Rolled cloths enhance the overall display and offer easy access for guests, making them practical for any event. They successfully combine style and functionality, creating a visually appealing dining atmosphere that encourages guest interaction.
How is the Napkin and Menu Pocket Fold made?
The Napkin and Menu Pocket Fold is made by laying the napkin flat and folding it in half to form a rectangle. The top edge is bent down about one-third of the way, and the sides are folded in towards the center to create a pocket for tucking in a menu card.
What advantages do premium cloth napkins from IQ Linens offer?
Premium cloth napkins from IQ Linens come in a broad range of colors and materials, including eco-friendly options. They can transform an ordinary gathering into an extraordinary experience, adding a personalized touch to your event decor.
List of Sources
- Elegant Knot Napkin Fold
- 8 Pretty Ways to Fold Napkins At Your Wedding Reception (https://brides.com/gallery/pretty-ways-to-fold-napkins-at-your-wedding-reception)
- Napkins with Quotes: A Cheerful Tablescape Idea| EstherO Design (https://estherodesign.com/napkins-with-quotes)
- 10 Elegant Ways to Fold Napkins for a Wedding Reception: (https://allegoriatextiles.com/en-us/blogs/blog/ways-to-fold-napkins-for-wedding?srsltid=AfmBOopg8jKxXggozeezOcExQlvMs4TbJgqhSjK4xd-QoOEUai03MEF4)
- Wedding Trends for 2025 | Wedding Planning Plus (https://weddingplanningplus.net/wedding-trends-for-2025)
- 10 Elegant Wedding Napkin Folds to Elevate Your Reception (https://go.iqlinens.com/blog/10-elegant-wedding-napkin-folds-to-elevate-your-reception)
- Casually Refined Rolled Napkins
- Buffet Style Table Setting (https://pinterest.com/ideas/buffet-style-table-setting/929668094904)
- Creative Buffet Set Up Ideas for Stylish Party Displays (https://efavormart.com/blogs/home/creative-buffet-set-up-ideas-for-stylish-party-displays?srsltid=AfmBOooVTQWcfePZ3Ic1tw1Buf0la4bCcBMJEkF9_T8LDVPEBQdCsI4d)
- Best Table Setting Ideas for Buffet-Style Wedding Receptions (https://naptecpaper.com/blogs/news/best-table-setting-ideas-for-buffet-style-wedding-receptions?srsltid=AfmBOoqUKoyb1FzN0O_ly37K25ZeR33rFSaAjZHY2WLln6vp8DWU-bgV)
- 10 Easy Buffet Table Food Display Ideas (https://tableclothsfactory.com/blogs/home/10-easy-buffet-table-food-display-ideas?srsltid=AfmBOoqwatyPzknQZhPo3j23VRlYC1IzuZoDO3SYeaHm-GsYNWqjTLnK)
- Setting a Buffet Table at Your Next Event? Get 31 Tips (https://socialtables.com/blog/catering/setting-buffet-tables)
- Napkin and Menu Pocket Fold
- Wedding Trends for 2025 | Wedding Planning Plus (https://weddingplanningplus.net/wedding-trends-for-2025)
- Need-To-Know 2025 table setting trends - DuPont Building (https://thedupontbuilding.com/2025-table-setting-trends)
- Products Blog | Eventgroove (https://products.eventgroove.com/blog/articles/event-industry-statistics?srsltid=AfmBOorW2pp3Berd4FlO9mU3JvgQIx7VGXXbi7n3oAss-w98tsmN7mYY)
- DIY Pocket Napkin Fold with Personalized Dinner Napkins | For Your Party (https://foryourparty.com/blog/diy-pocket-napkin-fold-personalized-dinner-napkins?srsltid=AfmBOoo59PJLDJiimex4CoorCzOvnRdnP1Jy9V4sEJinsGCG2E8gKaAX)
- 12 Napkin Folds to Elevate the Look of Your Tablescape (https://reveriesocial.com/articles/12-napkin-folds-to-elevate-the-look-of-your-tablescape)
- Waterfall or Draped Napkin Folding
- Napkin Fold Inspiration for Wedding Receptions - assortedartistries.com (https://assortedartistries.com/2024/05/20/napking-fold-wedding-tablescape)
- Waterfall Napkin Fold (https://charmdecorhouse.com/rental-catalog#!/item/e2acb125-0754-43b5-a20a-59eb6a1bc613/Waterfall-Napkin-Fold)
- 10 Elegant Ways to Fold Napkins for a Wedding Reception: (https://allegoriatextiles.com/en-us/blogs/blog/ways-to-fold-napkins-for-wedding?srsltid=AfmBOoo6gIQAuPsUeiodcENHqeLNJpjxsbuyUo4jyYZSpWwpMhg-hl1V)
- Tablescapes that dazzle: See how 5 veteran hosts and designers create their holiday settings (https://nola.com/entertainment_life/tablescapes-that-dazzle-see-how-5-veteran-hosts-and-designers-create-their-holiday-settings/article_1c807b9e-93fc-4f3b-838b-d8249d0dba1a.html)
- Simple Square or Rectangle Napkin Fold
- Napkin Folding Magic: Transforming Tables with Creative Folds | Eleven Deco (https://elevendeco.com/blogs/news/napkin-folding-magic-transforming-tables-with-creative-folds?srsltid=AfmBOoqpb_P33m9_pN-8ubfrc3OdozPKdHQx3RI0ZqJ7AUP-FXC3SlY1)
- These Simple Napkin Folds Will Instantly Elevate Your Dinner Table (https://aol.com/easy-napkin-folding-ideas-instantly-165500718.html)
- These Simple Napkin Folds Are the Easiest Way to Take Your Gathering to the Next Level (https://thekitchn.com/how-to-fold-napkins-23585860)
- 12 Different Napkin Folds That'll Instantly Dress Up Your Table Settings (https://southernliving.com/napkin-folding-6529596?srsltid=AfmBOopo229zveZYvgHIXvQgIMcb6GwVzauNqjNOQ9TbTcEubhp_QVvA)
- Pyramid Napkin Fold
- Napkin Folding Techniques For Events (https://massivegroup.com/event-rental-tips/10-ways-to-master-the-art-of-napkin-folding)
- Elevate Your Tablescape: A Guide to the Pyramid Napkin Fold (https://cvlinens.com/blogs/styling-tips/perfect-pyramid-napkin-fold?srsltid=AfmBOoqxL5sAfv3WsBlHm5SsB50QZMaRx5mUJS0fYMG25nmL7t_u395d)
- Notice Your Napkins: A Subtle Addition to Table Designs - Stuart Event Rentals (https://stuartrental.com/placesettings/notice-your-napkins-a-subtle-addition-to-table-designs)
- Unique Napkin Folding Ideas For Any Table (https://nestasia.in/blogs/news/unique-napkin-folding-ideas-for-any-table?srsltid=AfmBOoqsZ2MF-eu8ameSaiyxhptruIb6lPbOYfUcdDtCcKRW_voYfAcc)
- Elevate Your Event Decor with Creative Napkin Folds - MEET (Meetings | Events | Entertainment | Travel) (https://meetmags.com/elevate-your-event-decor-with-creative-napkin-folds)
- Triple Pocket Napkin Fold
- Restaurant Napkin Branding: Why You Should Always Choose Custom Branded Paper Napkins for Your Restaurant (https://begreennapkins.com/restaurant-napkin-branding?srsltid=AfmBOopEJbW1S65k4Op2kMRqeMjHGfFu5kGMgIcJponflQq5F7zsrV3p)
- How to Make a Triple Pocket Napkin Fold: Easy Guide & Tips (https://smartyhadaparty.com/blogs/home/triple-pocket-napkin-fold-tutorial?srsltid=AfmBOopMklAYQsOh7BSO8i4fFA2sFxdydRqSO9WpwBZDa0XriK59UN8Y)
- Napkin Folding Tutorial: Triple Pocket Fold (https://betweennapsontheporch.net/napkin-folding-tutorial-triple-pocket-fold)
- How to Make a Triple Pocket Napkin Fold: Easy Guide & Tips (https://smartyhadaparty.com/blogs/home/triple-pocket-napkin-fold-tutorial?srsltid=AfmBOopDJ3n3c5lEEpxbOJkYMu2UAqNUZHIYblc0ldL1pWhlktY8wXat)
- Master Fun Napkin Folding Techniques for Stunning Events (https://go.iqlinens.com/blog/master-fun-napkin-folding-techniques-for-stunning-events)
- Loose, Gathered Napkin Fold
- Table Styling Tips to Elevate Special Events | Organic Events Supply Co (https://organiceventssupplyco.com/blogs/news/table-styling-tips-to-elevate-your-event?srsltid=AfmBOoq9XouOYt69SR2pEkCZm2JA5jqg_0yMzrKugcaSuhSgzGLngkWM)
- 46 Napkin Folds That Will Elevate Your Reception Tables (https://marthastewart.com/7884098/wedding-reception-napkin-fold-ideas)
- 31 Easy Napkin Folding Ideas to Instantly Elevate Your Table Setting (https://goodhousekeeping.com/home/craft-ideas/g4552/napkin-folding-videos)
- 40 Stunning Place Settings to Inspire Your Own Reception Tables (https://brides.com/wedding-place-settings-5210839)
- From Trees to Bows, These Christmas Napkin Folding Ideas Will Elevate Your Table (https://thespruce.com/christmas-napkin-folding-ideas-8406630)
- Elegant Monogram-Forward Napkin Fold
- 10 Elegant Ways to Fold Napkins for a Wedding Reception: (https://allegoriatextiles.com/en-us/blogs/blog/ways-to-fold-napkins-for-wedding?srsltid=AfmBOorzEzMAcqwjrFHNjP2ecIerwWDRp-tMqTNwNnKqPJYvHTkTZd_w)
- How to Choose Monogrammed and Embroidered Wedding Linens (https://allcottonandlinen.com/blogs/news/the-art-of-monogramming-and-embroidering-your-wedding-linens?srsltid=AfmBOop7ffdbPOb17ocnJ-dn0h2frObR3PzhUHU7-zU-NXa9jALjWg6I)
- Why Monogrammed Table Linens Are the Secret to a Stylish Dinner Party (https://latimes.com/spaces/decor/trends/story/monogrammed-table-linens-trend)
- Touch of Elegance: Why Personalized Tableware is Essential for Modern (https://the-elliance.com/blogs/news/touch-of-elegance-why-personalized-tableware-is-essential-for-modern-weddings-in-2025?srsltid=AfmBOopSgm65Mv51_Toa7vlY8iMHvI9hQCgMGBtJr6cg8NoIEWylKkpM)
- Goblet Fan Napkin Fold
- Easy Dinner Napkin Folding Designs: The Goblet Fan (https://napkinfoldingguide.com/22-gobletfan)
- Napkin Folding: History, Facts & Video Instructions [2026] (https://simplyelegantcorp.com/blog/napkin-folding)