10 Simple Wedding Napkin Folds to Elevate Your Reception
Introduction
Crafting the perfect wedding reception involves more than just choosing the right venue and decor; it’s the little details that truly make a difference. One such detail is the art of napkin folding - a simple yet impactful technique that can elevate any table setting from ordinary to extraordinary.
This article explores ten elegant napkin folds that not only enhance the aesthetic appeal of a wedding but also reflect the couple's unique style. Research shows that these seemingly small touches can hold the key to creating a memorable atmosphere that resonates with guests long after the celebration ends.
Are you ready to transform your wedding reception? Let’s dive into the world of napkin folding and discover how these exquisite designs can leave a lasting impression.
IQ Linens: Elevate Your Reception with Quality Table Linens
IQ Linens is your go-to source for high-quality linens that can elevate any wedding reception into a breathtaking visual experience. With an extensive selection of fabrics and colors, including luxurious options like Majestic Dupioni and sophisticated polyester blends, IQ Linens ensures that every setting is not only stylish but also functional.
To achieve the perfect drape for your linens, precise measurements of your surfaces are essential. Unsure about the size you need? IQ Linens offers expert guidance on measuring your surfaces for the best fit, ensuring that your decor is flawless.
Their commitment to factory-direct pricing empowers couples to realize their dream decor without overspending. By choosing IQ Linens, you enhance the aesthetic appeal of your event while ensuring durability and ease of care. This makes IQ Linens a preferred choice for wedding planners and couples alike.
Don't settle for less when it comes to your special day. Explore the exquisite options at IQ Linens and transform your wedding reception into an unforgettable experience.
The Tuck: A Simple Fold for Elegant Settings
The Tuck is a timeless cloth arrangement that infuses sophistication into any table setting. To create this elegant shape, lay the napkin flat, bend it in half, and tuck the ends neatly into the center. This technique not only provides a clean and polished appearance but also complements both formal and casual tableware, enhancing the overall aesthetic of your wedding reception.
Event organizers emphasize that simple wedding napkin folds, such as The Tuck, can significantly elevate the visual appeal of a setting, making them essential for upscale gatherings. As one planner insightfully noted, 'A polished surface doesn’t need to be loud - it needs to feel purposeful.' By incorporating The Tuck into your design, you can achieve a chic and cohesive look that resonates with your wedding theme, leaving a lasting impression on your guests.
Research shows that attention to detail in table settings can transform an event. Don't underestimate the impact of such elegant touches; they are vital in creating an atmosphere that feels both intentional and refined. Consider using simple wedding napkin folds, such as The Tuck, at your next event to enhance your overall design and impress your guests.

The Wrap Around: Transform Your Table with Style
The Wrap Around method stands out as a sophisticated approach that elevates dining arrangements with a touch of elegance. To master this fold, start with a square cloth and fold it diagonally to create a triangle. Then, roll the sides toward the center to achieve a stunning wrap effect. This versatile technique not only enhances the aesthetic appeal of your table but also serves as a stylish way to display decorative items like floral arrangements or menu cards, making it ideal for receptions where presentation matters.
Research shows that simple wedding napkin folds can significantly enhance the overall guest experience by transforming ordinary tables into unforgettable focal points. As one designer aptly noted, "Feel free to get imaginative with your drapes," underscoring the importance of personalization in event decor. The Wrap Around design seamlessly blends contemporary aesthetics with elegance, ensuring your reception leaves a lasting impression.
Incorporate this method into your next event to captivate your guests and elevate your dining experience. Don't miss the opportunity to make your tables truly memorable!

The Knot: A Playful Touch for Your Reception
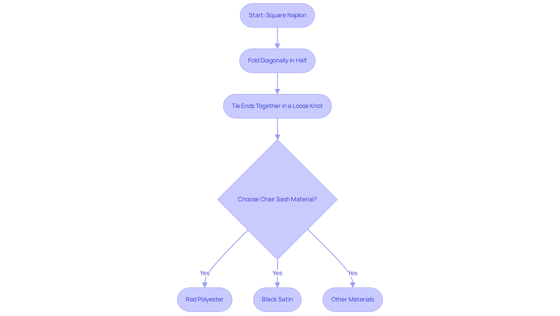
The Knot pleat is one of the simple wedding napkin folds that adds a sophisticated yet playful touch to your nuptial tables. To master simple wedding napkin folds, begin with a square napkin, fold it diagonally in half, and tie the two ends together in a loose knot. This technique not only enhances visual interest but also uses simple wedding napkin folds to cultivate a relaxed atmosphere at your reception. Its versatility makes it an exceptional choice for casual or rustic-themed ceremonies, allowing couples to showcase their unique style with simple wedding napkin folds.
To elevate your settings even further, consider the diverse range of chair sash tie materials available from IQ Linens. From vibrant red polyester to elegant black satin, selecting the right material can significantly enhance your event's overall appearance. Combining colors and textures can create a striking visual statement, enriching the Knot design and adding depth to your wedding decor.
Research shows that thoughtful details like these can transform your event, making it memorable for both you and your guests. Explore the options available and make a choice that reflects your vision.

The Dramatic Hang: Make a Statement with Your Napkins
The Dramatic Hang design stands out as an exceptional choice for couples eager to make a striking visual impact with their arrangements. To achieve this elegant look, simply use simple wedding napkin folds by folding the napkin in half and draping it over the edge of the surface, allowing it to cascade down gracefully. This technique introduces a dynamic element to the display presentation, drawing the eye and adding depth.
When paired with luxurious fabrics, such as satin or specialty linens from IQ Linens, which come in a variety of colors and styles, the Dramatic Hang significantly enhances the overall sophistication of the wedding reception. Research shows that bold table presentations can transform the dining experience, making it memorable for guests.
For those looking to add a more intricate touch, consider using simple wedding napkin folds to elegantly wrap around the cutlery. Begin by creasing the cloth into a square, position your cutlery diagonally across the center, and drape the cloth over the ends of the cutlery. This not only elevates the aesthetic appeal but also creates a sense of movement that complements the event's theme.
Incorporating these techniques will undoubtedly elevate your event's presentation, ensuring it leaves a lasting impression.
The Sitting Pretty: Simple Elegance for Your Tables
The Sitting Pretty arrangement is a classic choice that adds sophistication to any table setting. This elegant shape is created by laying the cloth flat, bending it in half, and then again to form a smaller rectangle. Position the folded cloth upright on the plate or charger for a polished appearance. This adaptable design complements various tableware styles, making it a dependable choice for enhancing the aesthetic of any wedding reception.
Event planners appreciate its seamless integration into both formal and casual settings, highlighting its timeless appeal. For a creative twist, consider wrapping cloth serviettes around cutlery:
- Shape the serviette into a square.
- Place your cutlery diagonally across the center.
- Wrap the excess serviette over the ends of the cutlery.
Finish this presentation with a brightly colored ribbon or raffia for an added touch.
Incorporating sophisticated cloth arrangements along with simple wedding napkin folds is a straightforward yet impactful method to enhance the dining experience. With the adaptable choices offered by IQ Linens, you can elevate your event's aesthetic effortlessly. Don't miss the opportunity to impress your guests with these elegant designs.

The Loose Knot: Casual Elegance for Your Reception
The Loose Knot style stands out as an exceptional choice for couples who wish to create a relaxed yet elegant atmosphere at their wedding. To master this charming fold, which is categorized among simple wedding napkin folds, start with a square napkin, fold it diagonally in half, and loosely tie the two ends together in a knot. This technique not only radiates casual charm but also maintains a sophisticated touch, making it particularly ideal for outdoor or rustic-themed celebrations.
Its design harmonizes beautifully with natural elements and soft color palettes, enhancing the overall aesthetic of the table setting. As one event coordinator aptly noted, "Creating a relaxed atmosphere through decor allows guests to feel more comfortable, fostering a joyful celebration." The Loose Knot technique exemplifies this approach, adding a touch of elegance while promoting a relaxed vibe that resonates with contemporary marriage trends, much like simple wedding napkin folds.
Incorporating simple wedding napkin folds and the Loose Knot style into your wedding decor not only elevates the visual appeal but also aligns with the latest trends in event planning. Research shows that thoughtful decor choices significantly impact guest experience, making this technique a valuable addition to your wedding planning toolkit. Embrace the Loose Knot style and transform your wedding into a celebration that reflects both elegance and comfort.
The Triangle Pocket: Functional and Stylish Napkin Presentation
The Triangle Pocket design seamlessly merges functionality with elegance, making it an ideal choice for simple wedding napkin folds in wedding table arrangements. To create this fold, start with a square napkin and bend it in half diagonally. Then, take the bottom point and crease it upward to form a pocket. This design is not only visually appealing but also practical, allowing for the secure placement of utensils or menu cards, enhancing the overall dining experience.
Event organizers frequently highlight the versatility of the Triangle Pocket design, noting its adaptability to various ceremony themes. It can effortlessly complement rustic, modern, or classic decor styles, making it a favorite among couples eager to personalize their receptions. The clean lines and structured appearance of the design elevate the aesthetic, ensuring that every detail contributes to a cohesive look.
Practical cloth arrangements, including simple wedding napkin folds like the Triangle Pocket, can significantly influence the overall display of wedding settings. By integrating this feature, couples can create a polished and organized setting that impresses guests. As one event organizer observed, "A well-executed cloth arrangement can convert a simple setting into a stunning showcase, enhancing the overall atmosphere of the occasion."
To further enhance your event's appearance, consider pairing this napkin arrangement with luxurious chair ties from IQ Linens. Coordinating colors and fabrics, such as white tablecloths with turquoise chair sashes, can create a cohesive and elegant design that leaves a lasting impression on guests.
In conclusion, the Triangle Pocket design, featuring simple wedding napkin folds, serves as a chic and practical enhancement to any celebration setting, improving both the visual charm and functionality of the dining experience. When combined with IQ Linens' luxurious chair ties, your event can achieve a truly elevated aesthetic.

The Bow Tie: Whimsical Charm for Your Wedding Tables
The Bow Tie arrangement, along with simple wedding napkin folds, stands out as a delightful enhancement to wedding settings, effortlessly elevating the overall decor. To create this charming fold, start with a square napkin and fold it diagonally in half. Then, bring the two ends towards the center to form a bow shape. This playful design not only adds a unique flair to your table settings but also beautifully complements floral arrangements, making it suitable for both formal and casual occasions, especially when paired with simple wedding napkin folds.
Event designers emphasize that incorporating simple wedding napkin folds as playful elements can significantly enhance the aesthetic appeal of the reception, creating a memorable atmosphere for guests. The Bow Tie style embodies a whimsical charm that resonates with couples eager to express their personality through decor. By choosing this distinctive arrangement, you not only elevate your event's decor but also create an inviting ambiance that guests will remember long after the celebration.
The Hanging Fold: Dramatic Flair for Your Reception Tables
The Hanging Fold introduces a captivating element to your wedding settings, infusing them with drama and elegance. This stunning effect is achieved by simply folding the napkin in half and draping it over the edge of the surface, allowing it to cascade gracefully downward. Not only does this technique add a sense of movement, but it also enhances the depth of the presentation, making it visually striking.
When paired with luxurious fabrics and refined tableware, The Hanging Fold elevates the overall ambiance of your wedding reception, transforming ordinary settings into extraordinary experiences. Event planners often note that using simple wedding napkin folds can significantly enhance decor, creating memorable and impactful table settings that resonate with guests.
Research shows that incorporating such elements can elevate the guest experience, making your event unforgettable. Don’t miss the opportunity to transform your wedding decor by incorporating simple wedding napkin folds and the Hanging Fold for a touch of sophistication that will leave a lasting impression.

Conclusion
Elevating the aesthetic of a wedding reception is effortlessly achievable through the art of simple wedding napkin folds. These elegant techniques not only enhance the overall decor but also create a memorable experience for guests. By incorporating various styles - from the classic Tuck to the whimsical Bow Tie - couples can personalize their tables and reflect their unique vision on their special day.
Each napkin fold serves a dual purpose: enhancing visual appeal while providing functionality. Techniques like The Wrap Around and the Triangle Pocket demonstrate how simple arrangements can transform ordinary table settings into extraordinary focal points. The importance of quality linens, as offered by IQ Linens, emphasizes the need for a cohesive and polished presentation that resonates with elegance and style.
The choice of napkin folds and linens plays a significant role in setting the tone for a wedding reception. Embracing these creative techniques not only elevates the decor but also enriches the guest experience, making each moment unforgettable. Couples are encouraged to explore these simple yet impactful designs, ensuring their wedding day is as beautiful and memorable as the love they celebrate.
Frequently Asked Questions
What is IQ Linens and what do they offer?
IQ Linens is a source for high-quality linens that can enhance wedding receptions with an extensive selection of fabrics and colors, including luxurious options like Majestic Dupioni and sophisticated polyester blends.
How can I ensure the linens fit perfectly on my tables?
IQ Linens provides expert guidance on measuring your surfaces to achieve the perfect drape for your linens, ensuring a flawless decor setup.
What are the benefits of choosing IQ Linens for event decor?
IQ Linens offers factory-direct pricing, allowing couples to create their dream decor without overspending while ensuring durability and ease of care.
What is The Tuck and how do I create it?
The Tuck is a simple napkin fold that adds sophistication to table settings. To create it, lay the napkin flat, bend it in half, and tuck the ends into the center for a clean, polished appearance.
Why is The Tuck recommended for wedding receptions?
The Tuck enhances the visual appeal of both formal and casual tableware, making it essential for upscale gatherings and contributing to a chic and cohesive look that aligns with wedding themes.
What is the significance of attention to detail in table settings?
Attention to detail, such as using elegant napkin folds like The Tuck, can transform an event by creating an atmosphere that feels intentional and refined.
What is The Wrap Around technique and how is it executed?
The Wrap Around is a sophisticated napkin fold that starts with a square cloth folded diagonally into a triangle, then rolling the sides toward the center to create a wrap effect.
How can The Wrap Around enhance my event?
The Wrap Around adds elegance to dining arrangements and can stylishly display decorative items like floral arrangements or menu cards, making it ideal for receptions focused on presentation.
What impact do simple wedding napkin folds have on guest experience?
Simple napkin folds can significantly enhance the overall guest experience by transforming ordinary tables into unforgettable focal points, making the event more memorable.
List of Sources
- IQ Linens: Elevate Your Reception with Quality Table Linens
- The 2026 Wedding Trends That Are In—and Out—for the Year (https://vogue.com/article/wedding-trends-2026)
- Why Event Planners Choose Luxurious Tablecloths for Success (https://go.iqlinens.com/blog/why-event-planners-choose-luxurious-tablecloths-for-success)
- The Importance of Table Linen and Skirting at Events (https://pipeanddrapeonline.com/the-importance-of-table-linen-and-skirting-at-events?srsltid=AfmBOopegDcS6D2aem2tCgmK2EjztKt0XD9VPXxl5pGYLLrx10iR3LDa)
- 23 Wedding Tablecloth Ideas to Elevate Your Reception (https://brides.com/wedding-tablecloth-ideas-6560611)
- The Tuck: A Simple Fold for Elegant Settings
- 46 Napkin Folds That Will Elevate Your Reception Tables (https://marthastewart.com/7884098/wedding-reception-napkin-fold-ideas)
- 8 Pretty Ways to Fold Napkins At Your Wedding Reception (https://brides.com/gallery/pretty-ways-to-fold-napkins-at-your-wedding-reception)
- Elegant Napkin Folds for your Wedding Reception (https://potomacpointwinery.com/elegant-napkin-folds-for-your-wedding-reception)
- 10 Elegant Wedding Napkin Folds to Elevate Your Reception (https://go.iqlinens.com/blog/10-elegant-wedding-napkin-folds-to-elevate-your-reception)
- 5 Stunning Wedding Napkin Folds (https://saphireeventgroup.com/blog/5-stunning-wedding-napkin-folds)
- The Wrap Around: Transform Your Table with Style
- 46 Napkin Folds That Will Elevate Your Reception Tables (https://marthastewart.com/7884098/wedding-reception-napkin-fold-ideas)
- 17 Wedding Napkin Folds To Inspire Your Unique Place Settings (https://wedissimo.com/blog/wedding-napkin-folds)
- 8 Pretty Ways to Fold Napkins At Your Wedding Reception (https://brides.com/gallery/pretty-ways-to-fold-napkins-at-your-wedding-reception)
- The Biggest Wedding Trends for 2026: The Hitched Trend Report (https://hitched.co.uk/wedding-planning/organising-and-planning/wedding-trends)
- 5 Stunning Wedding Napkin Folds (https://saphireeventgroup.com/blog/5-stunning-wedding-napkin-folds)
- The Knot: A Playful Touch for Your Reception
- 17 Wedding Napkin Folds To Inspire Your Unique Place Settings (https://wedissimo.com/blog/wedding-napkin-folds)
- 6 Stylish Napkin Folds to Elevate Your Wedding Tablescape | luxenw.com (https://luxenw.com/6-stylish-napkin-folds-to-elevate-your-wedding-tablescape)
- Napkin Fold Inspiration for Wedding Receptions - assortedartistries.com (https://assortedartistries.com/2024/05/20/napking-fold-wedding-tablescape)
- The Dramatic Hang: Make a Statement with Your Napkins
- What 2025 Couples Should Know About The Knot Real Wedding Study (https://theknot.com/content/wedding-data-insights/real-weddings-study)
- 2025 United States Wedding Market Statistics & Analysis | The Wedding Report (https://wedding.report/index.cfm/action/wedding_statistics/view/market/id/00/idtype/s/location/United_States)
- 115 Wedding Industry Statistics and Trends for 2025 - Sara Does SEO (https://saradoesseo.com/wedding-marketing/wedding-industry-statistics)
- 5 Stunning Wedding Napkin Folds (https://saphireeventgroup.com/blog/5-stunning-wedding-napkin-folds)
- The Sitting Pretty: Simple Elegance for Your Tables
- 46 Napkin Folds That Will Elevate Your Reception Tables (https://marthastewart.com/7884098/wedding-reception-napkin-fold-ideas)
- 17 Wedding Napkin Folds To Inspire Your Unique Place Settings (https://wedissimo.com/blog/wedding-napkin-folds)
- Wedding Statistics & Facts USA 2026 (https://kandephotobooths.com/blog/wedding-statistics)
- 8 Pretty Ways to Fold Napkins At Your Wedding Reception (https://brides.com/gallery/pretty-ways-to-fold-napkins-at-your-wedding-reception)
- Pretty Ways to Fold Napkins at Your Wedding Reception - Melbourne Entertainment Company (https://melbourneentertainmentco.com.au/pretty-ways-to-fold-napkins-at-your-wedding-reception)
- The Loose Knot: Casual Elegance for Your Reception
- What 2025 Couples Should Know About The Knot Real Wedding Study (https://theknot.com/content/wedding-data-insights/real-weddings-study)
- Napkin Fold Inspiration for Wedding Receptions - assortedartistries.com (https://assortedartistries.com/2024/05/20/napking-fold-wedding-tablescape)
- 8 Pretty Ways to Fold Napkins At Your Wedding Reception (https://brides.com/gallery/pretty-ways-to-fold-napkins-at-your-wedding-reception)
- 6 Stylish Napkin Folds to Elevate Your Wedding Tablescape | luxenw.com (https://luxenw.com/6-stylish-napkin-folds-to-elevate-your-wedding-tablescape)
- 12 Napkin Folds to Elevate the Look of Your Tablescape (https://reveriesocial.com/articles/12-napkin-folds-to-elevate-the-look-of-your-tablescape)
- The Triangle Pocket: Functional and Stylish Napkin Presentation
- 46 Napkin Folds That Will Elevate Your Reception Tables (https://marthastewart.com/7884098/wedding-reception-napkin-fold-ideas)
- 17 Wedding Napkin Folds To Inspire Your Unique Place Settings (https://wedissimo.com/blog/wedding-napkin-folds)
- Elegant Napkin Folds for your Wedding Reception (https://potomacpointwinery.com/elegant-napkin-folds-for-your-wedding-reception)
- 5 Stunning Wedding Napkin Folds (https://saphireeventgroup.com/blog/5-stunning-wedding-napkin-folds)
- The Bow Tie: Whimsical Charm for Your Wedding Tables
- Easy Bow Tie Napkin Fold (Simple Step-by-Step Tutorial) (https://southernhomeandhospitality.com/bow-tie-napkin-fold)
- Crafting Bow Tie Napkins: A Step-by-Step Tutorial (https://lemon8-app.com/@melvins.wrld/7384161053363978758?region=my)
- 25+ Fun Quotes to Include in Your Wedding Décor! (https://weddingbazaar.com/blog/fun-quotes-to-include-in-your-wedding-decor)
- Bowtie Napkin Fold (https://savoryexperiments.com/bowtie-napkin-fold)
- The Hanging Fold: Dramatic Flair for Your Reception Tables
- 46 Napkin Folds That Will Elevate Your Reception Tables (https://marthastewart.com/7884098/wedding-reception-napkin-fold-ideas)
- 8 Pretty Ways to Fold Napkins At Your Wedding Reception (https://brides.com/gallery/pretty-ways-to-fold-napkins-at-your-wedding-reception)
- 5 Stunning Wedding Napkin Folds (https://saphireeventgroup.com/blog/5-stunning-wedding-napkin-folds)
- Napkin Fold Inspiration for Wedding Receptions - assortedartistries.com (https://assortedartistries.com/2024/05/20/napking-fold-wedding-tablescape)
- Napkin Folding Techniques for Events | Elevate Your Table (https://tlceventrentals.com/table-settings-101-elevate-your-table-setting-with-napkin-folds)