Introduction Accurate tablecloth sizing can truly make or break the aesthetic of any event. Yet,...
How to Measure for Tablecloths: A Step-by-Step Guide for Event Planners
Introduction
Understanding the complexities of event planning goes far beyond merely selecting a venue and sending out invitations; it encompasses the finer details, such as ensuring the perfect fit for tablecloths. Accurate measurements are crucial for crafting an inviting atmosphere that reflects professionalism and meticulous attention to detail. Yet, many event planners grapple with the challenge of determining the right dimensions for various table shapes and sizes.
How can you ensure that the linens you choose not only enhance the aesthetic but also prevent costly mistakes? This guide delves into the essential steps and techniques for measuring tablecloths, equipping planners with the knowledge to elevate their events seamlessly.
Research shows that the right tablecloth can transform an event space, making it more appealing and cohesive. By mastering the art of measurement, you can avoid common pitfalls and ensure that every detail aligns with your vision.
Let’s explore how to measure tablecloths effectively, so you can create stunning events that leave a lasting impression.
Understand Your Table Dimensions
Begin by determining the shape of your table - round, rectangular, or oval. For rectangular surfaces, measure the length and width from edge to edge, ensuring you capture the full dimensions. Round surfaces require measuring the diameter across the center. If your surface includes extensions or has an unusual shape, be sure to incorporate these variations in your dimensions. A flexible measuring tape is essential for achieving accuracy, allowing you to navigate corners and curves with ease. Record your measurements immediately to prevent any mix-ups later on.
When considering average dimensions, a standard 60-inch round surface typically accommodates 8 guests, while a 72-inch round surface can seat 10-12 guests comfortably. Rectangular tables vary in size, with 6-foot tables seating 6-8 people and 8-foot tables accommodating 8-10 guests. Understanding how to measure for tablecloth dimensions is crucial for selecting the right size and ensuring a polished presentation.
As you measure, remember the words of seasoned event planners: "Behind every great event is a planner quietly having a panic attack." This highlights the significance of careful planning and precise calculations. By following these best practices, you can enhance the overall aesthetic of your event and create a seamless experience for your guests.

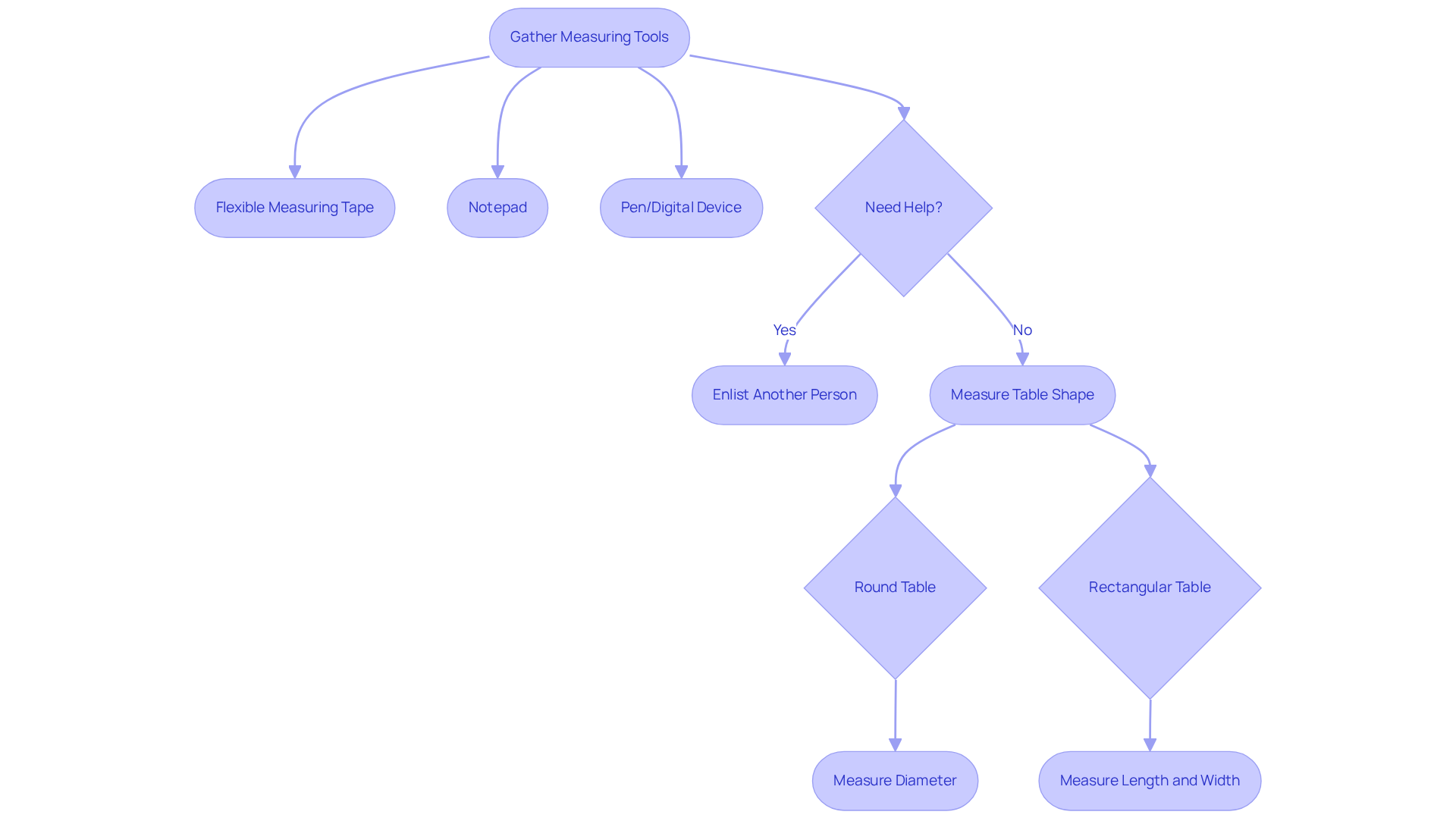
Gather Measuring Tools and Techniques
To understand how to measure for tablecloths accurately, it’s essential to gather the right tools:
- A flexible measuring tape
- A notepad
- A pen or digital device for recording
If possible, enlist another person to help hold the measuring tape for larger surfaces - this significantly enhances accuracy. When learning how to measure for tablecloths, it is important to ensure the tape remains straight and taut to avoid inaccuracies.
To understand how to measure for tablecloths:
- For round tables, measure the diameter at the widest point
- For rectangular tables, measure both the length and width
Understanding how to measure for tablecloths is crucial for achieving accurate measurements. Research shows that 40% of planners cite budget management as a top challenge, with 73% indicating that food and beverage costs are their largest expense items. By employing effective measuring techniques, such as how to measure for tablecloths, you can avoid costly mistakes and enhance the overall event setup, ensuring a polished appearance that resonates with attendees.
As CV Linens™ emphasizes, knowing how to measure for tablecloths is vital for selecting the appropriate size of cloth for tables, ensuring uniformity and safety. This not only prevents trip hazards but also enhances the overall design theme of your event. Don’t underestimate the impact of knowing how to measure for tablecloths; your event’s success depends on it.

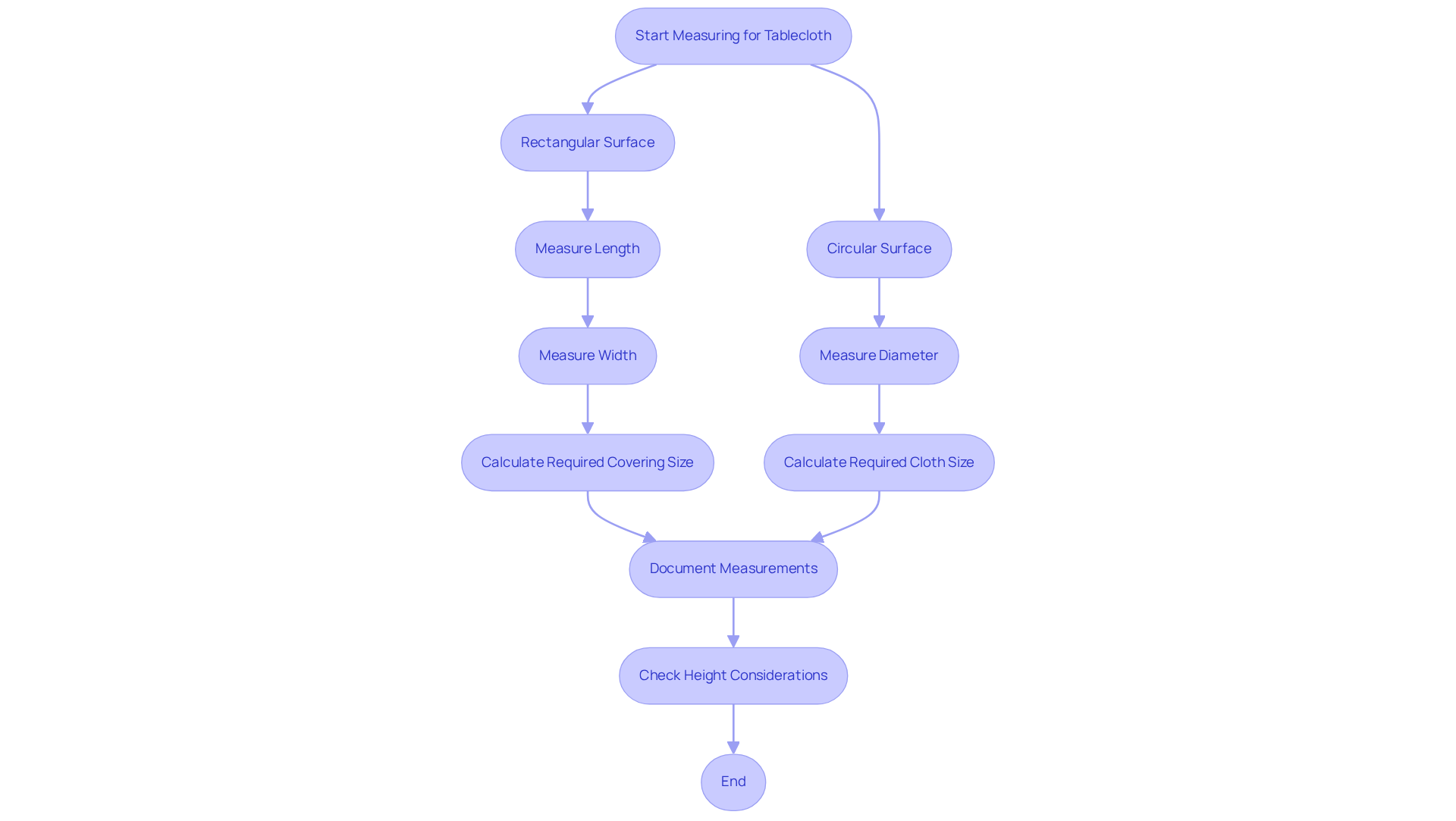
Measure Your Table: Step-by-Step Instructions
-
When dealing with rectangular surfaces, it’s essential to understand how to measure for tablecloth by measuring the length from one end to the other and the width across the center. For instance, a surface measuring 183 cm in length and 91 cm in width requires a covering size of 233 cm by 140 cm, allowing for a 25 cm drop.
-
For circular surfaces, the diameter should be measured by placing the tape measure across the center. A circular surface with a diameter of 122 cm, for example, will need a cloth with a diameter of 172 cm to accommodate a 25 cm drop.
-
To avoid confusion later on, make sure to document how to measure for tablecloth promptly.
-
If the height of your table affects the drop, you should know how to measure for tablecloth by measuring from the top of the table to the floor. This step is crucial for achieving the desired drape length; for formal settings, a drop of at least 15 inches is recommended.
-
Always double-check how to measure for tablecloth to ensure accuracy before moving on to the next steps. Common mistakes include overlooking the drop length or miscalculating dimensions, which can result in poorly fitting linens. Always refer to size charts for guidance; they can streamline your selection process and enhance the overall aesthetic of your event.

Avoid Common Measuring Mistakes
To prevent common measuring mistakes and understand how to measure for tablecloth accurately, avoid measuring with an existing tablecloth in place, as this can distort the actual dimensions. When learning how to measure for tablecloth, always gauge from the edge of the surface, steering clear of any ornamental trim or molding that might lead to errors. For oddly shaped surfaces, assess at the broadest areas to capture the true size. A crucial tip on how to measure for tablecloth: measure twice to confirm accuracy, as even minor discrepancies can significantly impact your event planning budget.
As industry specialists highlight, careful attention to specifics in dimensions is essential. A properly selected covering not only enhances the appearance but also protects the surface, ensuring a refined display. Remember, understanding how to measure for tablecloth is the foundation of a beautifully arranged dining surface. As Lenox states, "Even the most elegant table setting can fall short if the covering doesn't fit properly."
Additionally, keep in mind that natural fibers like cotton may shrink, leading to sizing issues. Don't overlook unique features like extensions or leaves, as they will influence the size of the covering you need. As Amit Kalantri wisely remarked, "Mile by mile one hits the milestone," emphasizing the significance of careful planning and assessment in achieving successful event results.

Determine Your Desired Tablecloth Drop Length
The drop length of a covering is crucial; it determines how far the fabric extends over the edge of the surface. For casual dining settings, a drop of 8 to 15 inches is generally preferred. In contrast, formal events often require a drop length of 15 inches or even to the floor, creating a more elegant appearance. When selecting the appropriate drop length, consider the nature of the event and the desired aesthetic.
To learn how to measure for tablecloth, determine the distance from the edge of the surface to your preferred drop point, then double this measurement to account for both sides. This ensures a well-fitted covering that enhances the overall design of the setting. Remember, a well-chosen drop length not only elevates the visual appeal but also aligns with industry standards for event decor.
- Expert recommendations suggest that understanding these nuances can significantly impact the success of your event.
- So, take the time to measure accurately and choose wisely-your choice of linens can transform the atmosphere of any gathering.

Explore Standard Tablecloth Sizes
Standard cloth sizes are essential for achieving the perfect look at any event. It is crucial to understand how to measure for tablecloth for various surfaces. For rectangular tables, the most common dimensions are 60" x 90" and 60" x 120". When it comes to circular tables, coverings typically range from 70" to 132" in diameter.
When selecting the right size, it is important to understand how to measure for tablecloth, including the measurements taken earlier and the desired drop length. This detail can significantly impact the overall aesthetic of your event. For example, a 60-inch round table with a 15-inch drop would require a 90-inch round cloth to achieve a polished appearance. When learning how to measure for tablecloth, if your dimensions fall between standard sizes, it’s advisable to choose the next larger size. This ensures complete coverage and a refined look, enhancing the visual appeal while accommodating guest comfort, allowing for easy access to chairs and legroom.
Additionally, don’t overlook the importance of planning for food and drink service when arranging tables. This consideration is crucial for a successful event. To ensure the perfect fit and quality, explore IQ Linens' extensive collection of high-quality fabrics tailored for every occasion. Remember to order a swatch to see and feel the fabric before making your final decision. Your event deserves nothing less than the best!

Conclusion
Understanding how to accurately measure for tablecloths is essential for any event planner aiming to create a visually appealing and functional setup. Mastering the art of measurement ensures that table linens not only fit perfectly but also enhance the overall aesthetic of events. This meticulous attention to detail can transform a simple gathering into an elegant occasion.
Key techniques and best practices are crucial, from determining table dimensions based on shape to selecting the appropriate drop length for tablecloths. Using the right tools, avoiding common measuring mistakes, and understanding standard sizes are vital steps to achieve a polished look. Each measurement, whether for round or rectangular tables, contributes to a seamless event experience.
The importance of precise measurements cannot be overstated. A well-fitted tablecloth elevates decor and ensures guest comfort and safety. As event planners strive for perfection, taking the time to measure accurately and choose the right tablecloth sizes will undoubtedly lead to successful and memorable events. Embrace these tips, and let the beauty of well-measured table settings shine at your next gathering.
Frequently Asked Questions
How do I determine the dimensions of my table?
Begin by identifying the shape of your table-round, rectangular, or oval. For rectangular tables, measure the length and width from edge to edge. For round tables, measure the diameter across the center. If your table has extensions or an unusual shape, include these variations in your measurements.
What tools do I need to measure my table accurately?
You will need a flexible measuring tape, a notepad, and a pen or digital device for recording your measurements. It can also be helpful to have another person assist you in holding the measuring tape for larger surfaces to improve accuracy.
What are the average dimensions for tables and their seating capacities?
A standard 60-inch round table typically accommodates 8 guests, while a 72-inch round table can seat 10-12 guests. For rectangular tables, a 6-foot table seats 6-8 people, and an 8-foot table accommodates 8-10 guests.
Why is it important to measure for tablecloths accurately?
Accurate measurements for tablecloths are crucial to ensure the right size is selected, which enhances the overall aesthetic of your event and prevents trip hazards. Miscalculating can lead to costly mistakes and affect the presentation of your event.
What best practices should I follow when measuring for tablecloths?
Ensure the measuring tape remains straight and taut during measurement. For round tables, measure the diameter at the widest point, and for rectangular tables, measure both the length and width. Record your measurements immediately to avoid confusion later.
How does measuring accurately impact event planning?
Effective measuring techniques help avoid costly mistakes, enhance the overall event setup, and ensure a polished appearance that resonates with attendees. Accurate measurements contribute to budget management and prevent issues related to food and beverage costs, which are significant expenses for event planners.
