Master Banquet Tablecloth Sizes: A Step-by-Step Guide for Planners
Introduction
Mastering the art of selecting the perfect banquet tablecloth sizes can truly elevate any event from ordinary to extraordinary. Whether you're planning a lavish wedding or an intimate gathering, understanding the nuances of table dimensions, fabric choices, and color schemes is essential for creating a cohesive and inviting atmosphere.
Yet, with so many variables at play, how can event planners ensure their choices align with their vision while also meeting the practical needs of their guests? This guide delves into the critical steps for assessing event requirements, measuring tables accurately, and selecting the right materials to enhance any occasion.
- Research shows that the right tablecloth can transform the ambiance of your event, making it not just visually appealing but also comfortable for your guests.
- By following these guidelines, you’ll be equipped to make informed decisions that reflect your style and meet industry standards.
So, let’s dive in and explore how to make your next event unforgettable!
Assess Your Event Requirements
Begin by identifying the nature of your event-whether it’s a formal wedding, a casual family gathering, or a corporate function. Each event type carries distinct expectations for decor and ambiance. For instance, formal weddings often necessitate elegant arrangements, while casual gatherings may adopt a more relaxed aesthetic.
Next, consider the number of guests you will be hosting, as this directly impacts the number of tables needed and the corresponding tablecloth sizes. Research shows that intimate weddings, which are increasingly popular, typically host around 50 to 100 guests, while larger events can accommodate 300 or more.
Additionally, evaluate the venue's layout and existing decor, as these elements will influence your choice of colors and styles. A venue with rich architectural features may benefit from bold, contrasting linens to enhance its character.
Document these requirements to create a clear vision for your arrangements, ensuring that every detail aligns with the overall theme and guest experience. By taking these steps, you’ll not only streamline your planning process but also elevate the overall impact of your event.

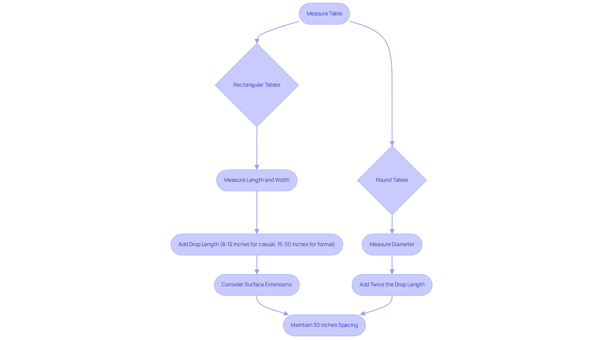
Measure Your Tables Accurately
When selecting the right coverings for tables, it is crucial to consider the precise banquet tablecloth sizes. For rectangular surfaces, grab a tape measure and determine the length and width. A standard 6-seater rectangular table typically requires a 60x84 inch covering. Once you have these dimensions, add the desired drop length: generally 8-12 inches for casual events and 15-30 inches for formal occasions. This means you’ll add the drop length to both the length and width measurements to calculate the appropriate banquet tablecloth sizes. Don’t forget to consider any surface extensions, as this can significantly influence the overall size required.
For round surfaces, measure the diameter and then add twice the desired drop length to this measurement. Round tables usually accommodate 4-8 guests depending on their diameter, so ensure you choose a size that fits your guest list. This calculation guarantees that the fabric drapes elegantly over the edges.
Additionally, maintain a spacing of at least 30 inches between rectangular tables for comfortable movement. Be diligent in recording these measurements; they are vital for selecting the appropriate banquet tablecloth sizes that enhance both the aesthetic and functionality of your gathering. Remember, the right linens can elevate your event, making it memorable for all the right reasons.

Choose the Right Fabric for Your Theme
Choosing the right fabric is crucial for aligning with your occasion's theme and style. For formal events, luxurious options like satin or silk create an elegant atmosphere that impresses guests. In contrast, casual gatherings thrive on the durability of polyester or cotton blends, ensuring comfort and practicality. When planning outdoor activities, prioritize fabrics that are stain-resistant and easy to clean, guaranteeing a seamless experience for all attendees.
IQ Linens offers a diverse range of fabric choices tailored to your needs. Consider:
- Basic Polyester, celebrated for its everyday reliability
- Majestic, which adds a sophisticated touch to upscale settings
Research shows that the right fabric not only enhances your gathering's aesthetic but also meets practical requirements for care and durability.
Carefully review the characteristics of each fabric to make an informed decision. By selecting the appropriate linens, you elevate your event's ambiance while ensuring functionality. Explore our collection today and discover how IQ Linens can transform your next gathering.

Select Complementary Colors and Patterns
When selecting hues for your linens, it’s crucial to consider the overall palette of your event. A hue wheel can be an invaluable tool in identifying complementary shades that enhance one another. For example, pairing a deep navy tablecloth with gold accents creates an elegant look, while vibrant hues like coral and turquoise evoke a fun, festive atmosphere.
At IQ Linens, we offer a diverse selection of high-quality cocktail and dinner cloth napkins available in various colors and materials, including sustainable options. Our napkins are crafted from stain and wrinkle-resistant materials, ensuring they look fantastic throughout your gathering. Research shows that incorporating patterns can elevate your table settings; for instance, a solid tablecloth paired with patterned napkins or centerpieces adds visual interest and depth.
Ensure that the colors and patterns align with your event's theme, creating a cohesive look across all elements of your table settings. By choosing the right linens, you not only enhance the aesthetic appeal of your event but also leave a lasting impression on your guests. Explore our collection today and elevate your event with our exquisite linens!
Conclusion
Mastering the art of selecting banquet tablecloth sizes is not just a detail; it’s a crucial element in crafting a visually stunning and functional event. A well-chosen tablecloth enhances the overall aesthetic and meets the specific requirements of your gathering, whether it’s a formal wedding or a casual family reunion. Understanding the nuances of table measurements, fabric options, and color coordination can significantly elevate the guest experience.
Key considerations include:
- Assessing your event's nature
- Accurately measuring tables
- Selecting suitable fabrics
- Choosing complementary colors and patterns
Each of these elements plays a critical role in ensuring that your table settings are both beautiful and practical. By following these outlined steps, planners can confidently navigate the complexities of tablecloth selection, ultimately creating a cohesive and memorable atmosphere for their guests.
In conclusion, meticulous attention to detail in choosing banquet tablecloths can transform any event from ordinary to extraordinary. Embracing these guidelines streamlines the planning process and enhances the overall impact of your gathering. Take the time to explore different options and consider how each choice contributes to your event's theme and ambiance. With the right approach, every table can become a centerpiece that leaves a lasting impression on all who attend.
Frequently Asked Questions
How should I begin assessing my event requirements?
Start by identifying the nature of your event, such as whether it’s a formal wedding, a casual family gathering, or a corporate function, as each type has distinct expectations for decor and ambiance.
Why is it important to consider the number of guests for my event?
The number of guests directly impacts the number of tables needed and the corresponding tablecloth sizes. For example, intimate weddings usually host around 50 to 100 guests, while larger events can accommodate 300 or more.
What factors should I evaluate regarding the venue for my event?
Evaluate the venue's layout and existing decor, as these elements will influence your choice of colors and styles. A venue with rich architectural features may benefit from bold, contrasting linens to enhance its character.
How can documenting my event requirements help in the planning process?
Documenting your requirements helps create a clear vision for your arrangements, ensuring that every detail aligns with the overall theme and guest experience, which streamlines the planning process and elevates the overall impact of your event.
List of Sources
- Assess Your Event Requirements
- 2026 Wedding Trends: Immersive Design, Elevated Dining & Personalized Details (https://thecateredaffair.com/news/2026-wedding-trends-immersive-design-elevated-dining-personalized-details)
- The 2026 Wedding Trends That Are In—and Out—for the Year (https://vogue.com/article/wedding-trends-2026)
- Top Event Decor Trends For 2026: What to Look For | Empire Room (https://empireroomomaha.com/blog/top-event-decor-trends-for-2026-what-to-look-for)
- 2026 Wedding Trends Every Event Professional Should Watch - Select Event Group (https://selecteventgroup.com/2026-wedding-trends-every-event-professional-should-watch)
- Measure Your Tables Accurately
- Event Table Sizes & Capacities: A Complete Guide (https://tripleseat.com/blog/event-table-sizes-capacities-a-complete-guide)
- 5 Essential Banquet Table Dimensions for Event Planners (https://go.iqlinens.com/blog/5-essential-banquet-table-dimensions-for-event-planners)
- What Size Tablecloth Do I Need? A Simple Buying Guide (https://tableclothdirectny.com/blogs/news/tablecloth-size-guide)
- How to Choose the Right Tables for Your Event: A Guide to Round vs. Rectangular (https://hughesrental.com/blog-party-tips-inspiration-and-news/how-to-choose-the-right-tables-for-your-event-a-guide-to-round-vs-rectangular)
- How to Size a Tablecloth Correctly (https://lenox.com/blogs/buying-guide/how-to-size-a-tablecloth)
- Choose the Right Fabric for Your Theme
- Modern Textile Case Studies - Innovation and Technology in NC (https://ncmep.org/modern-textile-case-studies-innovation-and-technology-in-nc)
- Case Study | Fashion’s Race for New Materials (https://businessoffashion.com/case-studies/sustainability/materials-innovation-textiles-recycling-production)
- The 3 Best Fabrics To Use Outdoors | Industrial Fabric Supplier (https://mmitextiles.com/blog/the-3-best-fabrics-to-use-outdoors)
- Select Complementary Colors and Patterns
- 2026 Wedding Color Trends: How to Design a Multi-Color Palette (https://destinationido.com/planning-and-advice/2026-wedding-color-trends)
- Your Guide to Creating Colorful Table Settings (https://premiertablelinens.com/blogs/news/bright-ideas-with-colorful-table-linens?srsltid=AfmBOopibgoEVKspAwYXKW6pH-I-l2Em2l51ScMLJzzyDGNQtsxQzxCH)
- 6 Color Combinations We're Loving For 2026 Weddings (https://thewed.com/magazine/color-combinations-were-loving-for-2026-weddings)
- The Power of Colour in Events: How Thoughtful Colour Choices Transform Experiences (https://avpartners.com/power-of-colour-event-experience)
- Top 2026 Wedding & Event Design Trends: Textures, Color Palettes and Tablescape Ideas - Reverie Social (https://reveriesocial.com/articles/top-2026-wedding-event-design-trends-textures-color-palettes-and-tablescape-ideas)