Introduction Choosing the right tablecloth can significantly influence the ambiance of an event....
Calculate Tablecloth Size: A Step-by-Step Guide for Event Planners
Introduction
Accurate tablecloth sizing can truly make or break the aesthetic of any event. Yet, many planners overlook this critical detail. Understanding the dimensions of tables - whether rectangular, square, or round - ensures that linens fit perfectly, enhancing the overall ambiance. However, with varying drop lengths and standard sizes to consider, how can event organizers navigate the complexities of tablecloth selection? This guide provides a step-by-step approach to calculating the ideal tablecloth size, empowering planners to create visually stunning setups that leave a lasting impression.
Understand Table Dimensions
Begin by accurately measuring the length, width, and height of your furniture using a measuring tape. For rectangular surfaces, measure from edge to edge along both the longest and shortest sides. For circular surfaces, measure the diameter at the widest point across the center. This ensures you capture the full dimensions accurately.
Record these measurements, as they are essential to calculate tablecloth size. For instance, standard rectangular surfaces typically measure 6 to 8 feet in length, while round ones often have diameters of 60 to 72 inches.
Accurate measurements are essential to calculate tablecloth size, preventing common mistakes in tablecloth selection and enhancing the overall aesthetic of your event. Research shows that a well-measured setup creates a seamless and visually appealing atmosphere. Don't underestimate the importance of these details - take the time to measure correctly and elevate your event's presentation.

Identify Table Types: Rectangular, Square, and Round
Tables come in three primary shapes: rectangular, square, and round, each serving distinct purposes in event planning. Rectangular tables, typically ranging from 6 to 8 feet in length, are ideal for formal dining settings and larger gatherings, allowing for efficient seating arrangements. Square tables are perfect for intimate gatherings and professional meetings, fostering a cozy atmosphere that encourages interaction among guests. Round tables are especially favored for their ability to create a welcoming environment, promoting dialogue and connection, making them a preferred choice for social gatherings and weddings.
When selecting table linens, understanding the specific shape of your table is crucial. Each shape requires different calculations to calculate tablecloth size. For instance, to achieve the perfect drape, event planners should consider the desired length of the fabric-typically 6 to 15 inches-based on the formality of the occasion. A shorter drop suggests a casual vibe, while a longer drop enhances elegance.
Current trends indicate a rising preference for circular surfaces in both residential and commercial environments, as they optimize space and foster an intimate dining experience. Event organizers frequently choose linens that correspond with the shape of the table, ensuring a unified appearance that aligns with the event's theme. For example, to calculate tablecloth size for a circular covering, you should determine it by adding twice the preferred hang to the diameter of the table, while rectangular surfaces require similar adjustments based on their length and width.
Quotes from seasoned event organizers emphasize the significance of coordinating linens with the table shape: "Your covering should mirror the shape of your surface for consistency," highlighting that careful choice can enhance the overall aesthetic of any gathering. By understanding these distinctions and trends, planners can make informed decisions that elevate the guest experience and create memorable events.

Determine Desired Drop Length
Establishing the preferred length for tablecloths is crucial. It should be customized according to the event type and table height. For casual gatherings, a decrease of 6 to 8 inches is typically sufficient, fostering a laid-back environment. In contrast, formal events often call for a more elegant presentation, with recommended drop lengths ranging from 10 to 15 inches, or even extending to floor-length for a sophisticated touch. To accurately measure, start from the top of the table and note where you want the fabric to fall. This measurement is essential to calculate tablecloth size for the overall dimensions in the next step.
Event organizers highlight the significance of these length reductions. For instance, a wedding planner might suggest that a floor-length gown not only enhances the aesthetic but also aligns with the formality of the occasion. Research shows that:
- 70% of formal events prefer longer lengths
- Casual settings typically favor shorter sizes
Understanding these preferences can significantly impact the overall ambiance and guest experience. As noted by event planner Mark Kilens, "Events are these really special magical things that can create bonds between people, brands, and community," emphasizing how the right table settings contribute to memorable experiences. Additionally, a recent wedding demonstrated how a floor-length gown transformed the venue's atmosphere, making it feel more luxurious and inviting.

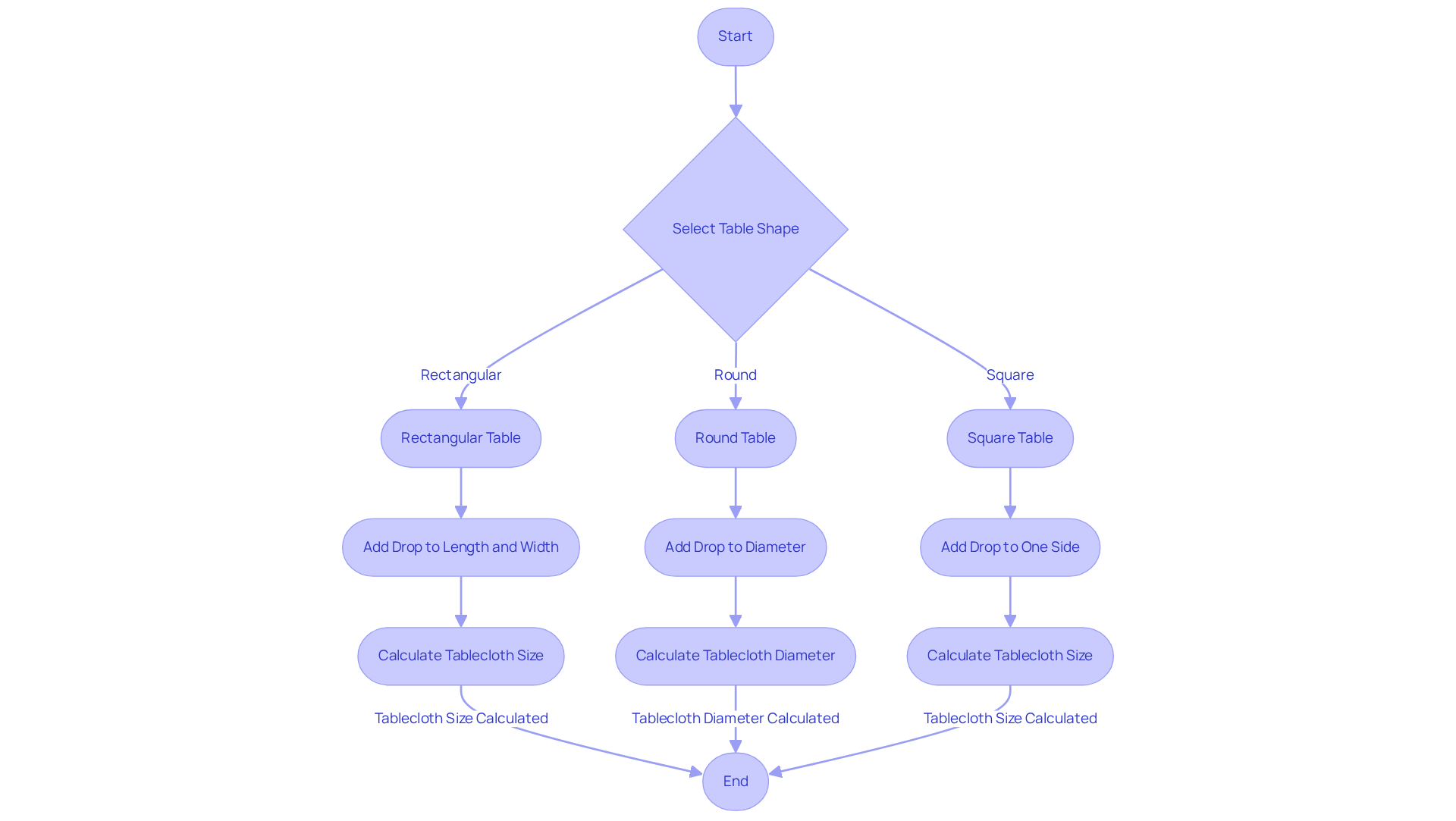
Calculate Tablecloth Size: Step-by-Step Process
It is crucial for any event planner aiming for a polished look to calculate tablecloth size. Here’s how to ensure your linens fit perfectly:
-
For Rectangular Surfaces: Start by adding twice the desired extension length to both the length and width of the table. For instance, if your table measures 72 inches long and 30 inches wide with a desired drop of 10 inches, the calculation is straightforward:
- Length: 72 + (2 × 10) = 92 inches
- Width: 30 + (2 × 10) = 50 inches
- Thus, you’ll need a tablecloth that is 92 inches by 50 inches.
-
For Round Surfaces: Measure the diameter of the table and add twice the length of the overhang. If your round table has a diameter of 60 inches and you want a 10-inch drop:
- Diameter: 60 + (2 × 10) = 80 inches
- You’ll require a tablecloth that is 80 inches in diameter.
-
For Square Surfaces: Similar to round tables, measure one side and add twice the length of the overhang. For a square table measuring 36 inches:
- Size: 36 + (2 × 10) = 56 inches
- Therefore, a tablecloth of 56 inches by 56 inches is necessary.
Common mistakes in determining fabric sizes often stem from neglecting the hanging length or using inaccurate measurements. Such oversights can lead to poorly fitting linens that detract from the event's visual appeal. A covering that’s too small can create an uncomfortable dining experience, while one that’s too large may look unkempt. To achieve a professional setup, event planners must calculate tablecloth size according to these guidelines.
Recommended Drop Lengths: For casual events, a drop of 6-8 inches is typically suggested. Semi-formal events may require a drop of 10-15 inches, while formal occasions often necessitate a drop of up to 30 inches.
Standard Cloth Sizes: Familiarize yourself with common cloth dimensions like 60 x 90 inches and 90 x 132 inches, which can aid in selecting the right fabric for your tables.
Industry Insight: As industry experts emphasize, "Selecting the appropriate size for linens is more than merely visual; it guarantees consistency across all surfaces and enhances the overall design theme of your event."
By incorporating these considerations, event planners can elevate their setups and avoid common pitfalls.

Review Standard Tablecloth Sizes and Recommendations
Standard tablecloth sizes are crucial for achieving a polished look at events, and they vary based on the type of table being used:
- Rectangular Tables: Common sizes include 60" x 120", 90" x 132", and 90" x 156". These dimensions cater to typical banquet and dining setups, ensuring adequate coverage and aesthetic appeal.
- Round Tables: Sizes typically range from 70" to 132" in diameter. For instance, a 72" round surface, which accommodates 10-12 guests, pairs well with either a 108" or 132" round cover, providing a formal appearance. It's essential to note that a covering should be at least 16 inches larger in diameter than the surface to achieve the appropriate length and visual attractiveness.
- Square Tables: Standard sizes include 54" x 54" and 90" x 90". A 60" square table that seats 8-12 guests requires a 108" square covering for an appropriate overhang.
When selecting a cloth for the table, it’s vital to calculate tablecloth size by considering the length measured previously. For example, if you identified a need for a 92" x 50" cover, verify its availability for purchase or rental. If this specific size is unavailable, opt for the next nearest standard size that meets your needs while still achieving the desired height. A 90" circular covering, for instance, offers a 15" drop on a 60" round surface, perfect for a relaxed appearance. This approach ensures that your settings not only appear cohesive but also enhance the overall dining experience. Additionally, using round tablecloths on square or rectangular tables can lead to aesthetic issues, so it's best to select the correct shape for a unified look.

Conclusion
Calculating tablecloth sizes with precision is crucial for event planners who aspire to create a polished and visually appealing atmosphere. By mastering the specific dimensions and shapes of tables, along with the desired drop lengths, planners can ensure that their linens not only complement but elevate the overall aesthetic of any gathering. This meticulous attention to detail enhances presentation and significantly enriches the guest experience.
Key insights from this guide underscore the necessity of:
- Measuring table dimensions
- Recognizing the various types of tables
- Selecting suitable drop lengths
Rectangular, square, and round tables each have distinct requirements for tablecloth sizes, and adhering to standard dimensions can help avoid common pitfalls. The step-by-step calculations provided serve as a practical tool for planners, enabling them to achieve the perfect fit and ensuring that their event setups are both cohesive and sophisticated.
Ultimately, the importance of well-chosen tablecloths transcends mere decoration; it reflects the care and thoughtfulness inherent in effective event planning. By implementing the principles outlined in this guide, event planners can transform their spaces into memorable experiences that foster connection and celebration. Embrace these strategies to elevate your next event, ensuring that every detail contributes to a seamless and enchanting atmosphere.
Frequently Asked Questions
How do I accurately measure the dimensions of my table?
Use a measuring tape to measure the length, width, and height of your table. For rectangular tables, measure from edge to edge along both the longest and shortest sides. For circular tables, measure the diameter at the widest point across the center.
Why is it important to measure table dimensions?
Accurate measurements are essential for calculating the correct tablecloth size, preventing mistakes in selection, and enhancing the overall aesthetic of your event. Well-measured setups create a seamless and visually appealing atmosphere.
What are the different types of tables used in event planning?
The three primary types of tables are rectangular, square, and round. Rectangular tables are ideal for formal dining and larger gatherings, square tables are suited for intimate settings, and round tables promote dialogue and connection, making them popular for social events.
How does the shape of the table affect tablecloth size calculations?
Each table shape requires different calculations for tablecloth size. For circular tables, the size is calculated by adding twice the preferred hang to the diameter. For rectangular tables, adjustments are made based on their length and width.
What is the recommended fabric drop for tablecloths based on formality?
The desired length of the fabric drop typically ranges from 6 to 15 inches. A shorter drop suggests a casual vibe, while a longer drop enhances elegance.
What current trends are observed in table shapes for events?
There is a rising preference for circular tables in both residential and commercial environments as they optimize space and foster an intimate dining experience.
Why is it significant to coordinate table linens with the table shape?
Coordinating linens with the table shape ensures a unified appearance that aligns with the event's theme. It enhances the overall aesthetic and guest experience, as emphasized by seasoned event organizers.
