Select Round Tablecloths: A Step-by-Step Guide from the Factory
Introduction
Selecting the perfect round tablecloths can truly transform an ordinary event into an extraordinary experience. Yet, many overlook the crucial details that contribute to this essential decor element. This guide offers a comprehensive approach to choosing the right tablecloths by exploring event requirements, fabric options, and customization possibilities.
With so many choices available, how can you ensure that the selected linens not only fit the tables perfectly but also enhance the overall atmosphere of your gathering? Research shows that the right tablecloth can elevate the aesthetic of any event, making it memorable for all attendees.
Let’s delve into the key factors that will guide you in making an informed decision. By understanding your event's specific needs and the various fabric options available, you can select linens that not only meet your practical requirements but also reflect your unique style.
Don’t underestimate the impact of customization; tailored tablecloths can add a personal touch that resonates with your guests. As you navigate through this process, remember that the right choice in tablecloths is not just about functionality - it's about creating an inviting atmosphere that leaves a lasting impression.
Take action now and explore the possibilities that await you in the world of table linens.
Identify Your Event Requirements
Begin by defining the nature of your event-whether it’s a formal wedding, a casual family gathering, or a corporate function. Each type carries distinct expectations for decor and ambiance, which is crucial for setting the right tone. Next, evaluate the anticipated guest count; this is essential for determining the number of seating arrangements needed. For instance, round tables typically seat eight guests, while half-round arrangements accommodate 2 to 5. Planning accordingly ensures comfort and interaction among attendees.
Once you have a clear understanding of the guest count and seating arrangements, consider the overall theme or palette of your gathering. This will guide your selections in fabric and hue for tablecloths, ensuring they enhance the occasion's aesthetic. IQ Linens offers a variety of options, including coordinating chair tie sashes in stain-resistant Basic Polyester and Duchess Satin, perfect for elevating your decor. Furthermore, explore IQ Linens' high-quality cloth napkins available in a broad range of colors and materials, including eco-friendly choices that can coordinate or enhance your coverings.
Document these requirements for easy reference as you navigate the selection process. This will allow for a cohesive and well-planned occasion that meets both functional and visual needs. Employing tools such as Tripleseat Floorplans can assist in visualizing how various table sizes fit within your space, further supporting your planning. Remember, a well-thought-out setup not only enhances the aesthetic but also fosters a memorable experience for your guests.

Explore Fabric Options and Their Benefits
Understanding the various fabric choices for tablecloths is essential for creating the perfect atmosphere.
-
Polyester is a top choice due to its remarkable durability and stain resistance, making it particularly suitable for high-traffic events where spills are likely. Its low-maintenance nature ensures it retains its color and shape even after multiple washes, making it a practical option for busy settings.
-
On the other hand, satin coverings offer a luxurious appearance, ideal for formal occasions such as weddings and upscale gatherings. Their glossy finish adds sophistication and elegance, enhancing the overall aesthetic of the event. However, satin requires careful handling to maintain its pristine look, as it can be prone to stains and slipping.
-
Cotton coverings provide a classic, breathable feel, making them perfect for casual gatherings and daily use. Known for their absorbency and versatility, they come in a wide range of colors and patterns. While cotton offers comfort and ease of care, it may wrinkle more easily than polyester and satin, necessitating regular maintenance.
When selecting tablecloth fabrics, consider the specific needs of your event, including the desired aesthetic, ease of cleaning, and how each fabric complements your theme. By evaluating these factors, you can create a stunning tablescape that leaves a lasting impression on your guests.
- Research shows that the right fabric can elevate your event, so choose wisely!

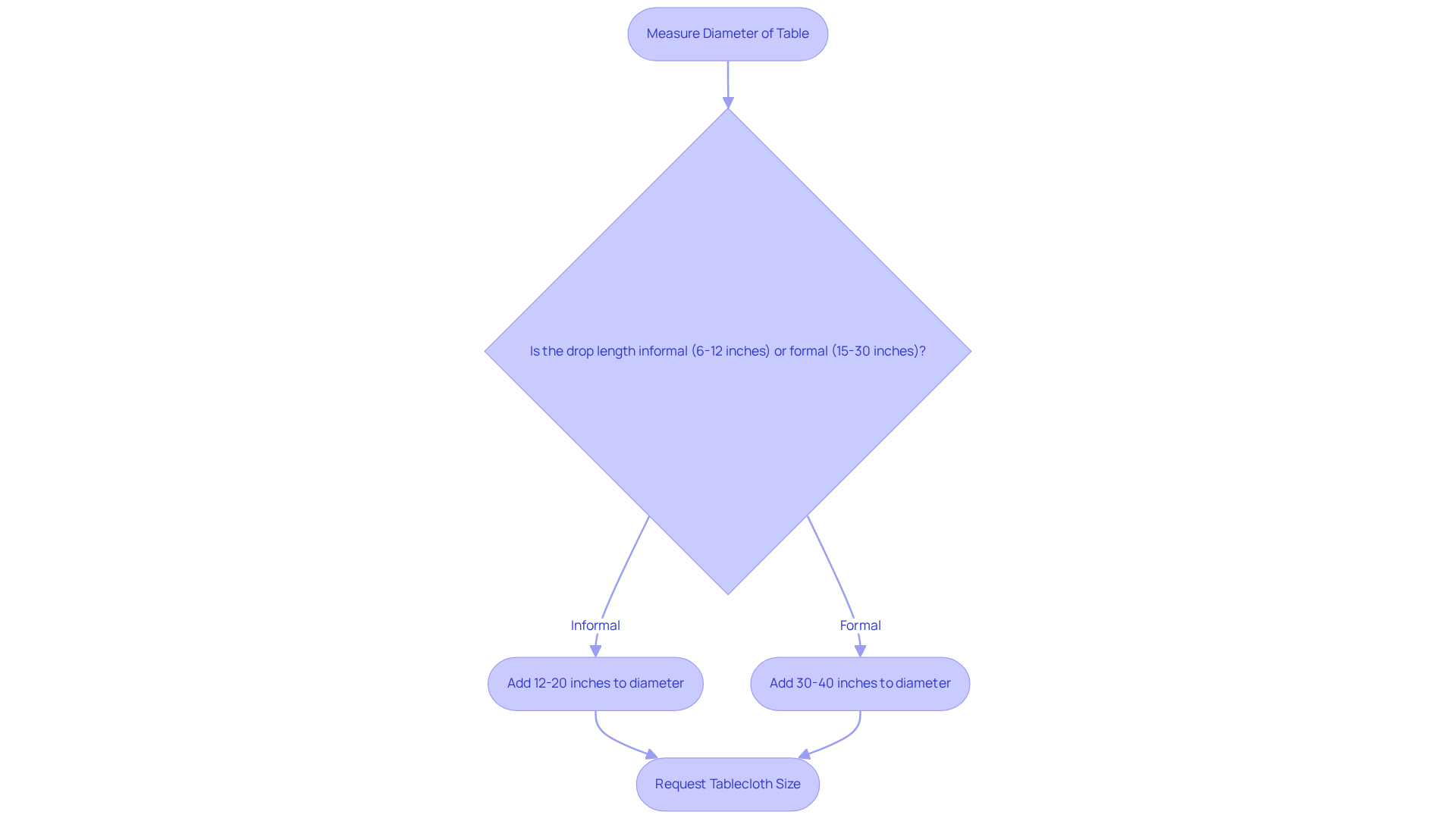
Measure Your Tables for the Perfect Fit
To accurately measure your circular surfaces, start by using a flexible measuring tape to determine the diameter of the top. For example, if your surface measures 60 inches across, you’ll need to add the desired drop length to this measurement. Standard drop lengths typically range from 6 to 12 inches for informal gatherings and 15 to 30 inches for formal occasions. For a 60-inch surface with a 10-inch drop, you would require a cloth that is at least 80 inches in diameter (60 + 10 + 10).
It’s essential to record these measurements for each table to ensure you request the correct sizes, preventing common sizing errors that can lead to costly mistakes on the day of the event. Remember, the right drop length not only enhances visual appeal but also contributes to guest comfort, making it a crucial aspect of your planning.
To elevate the aesthetic of your gathering, consider coordinating your linens with elegant chair ties from IQ Linens. Choose materials that complement your table arrangements, such as pairing white coverings with turquoise chair sashes, to create a cohesive and sophisticated look. This attention to detail in color and texture will significantly enhance the overall design of your event.

Consider Customization Options for Personalization
Personalizing your coverings to match your occasion's theme significantly enhances the overall appearance. By selecting hues that complement your decor and incorporating logos for corporate branding, you can create a striking visual impact. Customized tablecloth designs can showcase company colors or unique patterns that align with the purpose of your event. Many suppliers, including IQ Linens, offer options for custom sizes and prints, ensuring a tailored fit that meets your specific needs.
To elevate your gathering decor further, consider adding coordinating chair tie sashes from IQ Linens. Available in Basic Polyester and Duchess Satin, these sashes are both stain and wrinkle-resistant, making them perfect for weddings, fundraising dinners, and other special occasions. Each sash measures 8 x 110 inches, with prices starting at $3.22 for Basic Polyester and $4.45 for Duchess Satin. This allows you to beautifully complement your table settings and enhance the visual appeal of your occasion.
Event planners have observed that these personalized touches not only enhance visual appeal but also reinforce brand identity. One organizer noted that utilizing personalized shades and logos creates a cohesive appearance that leaves a lasting impression on participants. Furthermore, research shows that personalization in décor fosters a more engaging atmosphere, promoting guest interaction and improving their overall experience.
When considering customization, think about how the fabric colors can harmonize with other elements of your decor, including the chair tie sashes. If you have a specific design in mind, reach out to IQ Linens to explore available options and any associated costs. This proactive approach ensures that your table settings not only appear professional but also embody the essence of your occasion.

Budget for Quality and Affordability
Establishing a budget for your tablecloths early in the planning process is crucial. Consider the costs associated with different fabric types, sizes, and customization options available at the round tablecloths factory, IQ Linens. They offer various finishing options, including:
- Standard merrow
- Cover stitch
- 1/4" hem upgrades
as well as corner styles like rounded and square corners. While it may be tempting to choose the cheapest option, investing in quality materials can significantly enhance the overall look and feel of your event.
Research shows that the North American linen market was valued at USD 5004.88 million in 2024 and is anticipated to expand at a CAGR of 4.8% from 2024 to 2031. This trend suggests an increasing demand for high-quality linens. IQ Linens offers factory-direct pricing and bulk order savings from their round tablecloths factory, allowing you to maximize your budget without sacrificing quality. Additionally, explore their diverse selection of cocktail and dinner cloth napkins, available in various colors and materials, which can beautifully complement your table coverings.
To keep track of your expenses and ensure you remain within budget while achieving your desired look, consider using budgeting tools or templates that align with IQ Linens' offerings. This approach not only helps in managing costs but also ensures that you select the best materials for your event, ultimately leading to a more memorable experience for your guests.

Conclusion
Selecting the right round tablecloths is not just a detail; it’s a pivotal aspect of event planning that can dramatically shape the ambiance and guest experience. By thoughtfully considering your event's nature, guest count, and desired aesthetic, you can choose tablecloths that fulfill functional needs while enhancing the overall decor. This guide has equipped you with a comprehensive approach to navigate the selection process, ensuring that every detail aligns with your vision for the gathering.
Key points discussed include:
- Understanding your event requirements
- Exploring various fabric options
- Accurately measuring tables for the perfect fit
- Considering customization for a personalized touch
Each of these elements is crucial in crafting a cohesive and visually appealing tablescape. Furthermore, budgeting wisely for quality materials guarantees that the final outcome reflects both elegance and practicality, making the event memorable for all attendees.
Ultimately, selecting tablecloths transcends mere decoration; it’s an opportunity to express the theme and purpose of your event. By applying the insights and strategies outlined in this guide, you can create stunning settings that foster interaction and enjoyment among guests. Embrace the planning process, and let the right tablecloths transform your event into an unforgettable experience.
Frequently Asked Questions
What should I consider when identifying my event requirements?
Begin by defining the nature of your event, such as a formal wedding, casual gathering, or corporate function, as each type has distinct expectations for decor and ambiance. Additionally, evaluate the anticipated guest count to determine the necessary seating arrangements, ensuring comfort and interaction among attendees.
How can I enhance the aesthetic of my event?
Consider the overall theme or color palette of your gathering, which will guide your selections for tablecloths and decor. IQ Linens offers a variety of options, including coordinating chair tie sashes and high-quality cloth napkins in various colors and materials, including eco-friendly choices.
What tools can assist in planning my event setup?
Document your event requirements for easy reference and use tools like Tripleseat Floorplans to visualize how various table sizes fit within your space. This planning ensures a cohesive and well-organized occasion that meets both functional and visual needs.
What are the benefits of using polyester tablecloths?
Polyester is durable and stain-resistant, making it ideal for high-traffic events where spills are likely. It is low-maintenance and retains its color and shape even after multiple washes, making it a practical option for busy settings.
When should I consider using satin tablecloths?
Satin coverings offer a luxurious appearance and are ideal for formal occasions such as weddings and upscale gatherings. Their glossy finish adds sophistication, but they require careful handling to maintain their look, as they can be prone to stains and slipping.
What are the characteristics of cotton tablecloths?
Cotton coverings provide a classic, breathable feel suitable for casual gatherings and daily use. They are absorbent and versatile, available in a wide range of colors and patterns. However, cotton may wrinkle more easily than polyester and satin, requiring regular maintenance.
How do I choose the right fabric for my event?
When selecting tablecloth fabrics, consider your event's specific needs, including the desired aesthetic, ease of cleaning, and how each fabric complements your theme. Evaluating these factors will help create a stunning tablescape that leaves a lasting impression on your guests.
List of Sources
- Identify Your Event Requirements
- How to Estimate Tables and Chairs for Your Event - Your Event Party Rental (https://youreventpartyrental.com/how-to-estimate-tables-and-chairs-for-your-event)
- 10 Major Event Design Trends for 2026 (https://thewed.com/magazine/major-event-design-trends-for-2026)
- How Do Linens and Tableware Improve Savannah Event? (https://curatedevents.com/blog/how-do-linens-and-tableware-improve-savannah-event)
- Event Table Sizes & Capacities: A Complete Guide (https://tripleseat.com/blog/event-table-sizes-capacities-a-complete-guide)
- Explore Fabric Options and Their Benefits
- Best Fabrics for Different Types of Tablecloths (https://kovifabrics.com/blog/best-fabrics-for-different-types-of-tablecloths?srsltid=AfmBOooDl5BN_qs5u8aEmr4ZphDDWee-AMiDk_V59-HvexM7FV-frqSW)
- What’s the Best Fabric for Tablecloths? | eFavormart (https://efavormart.com/blogs/home/an-expert-guide-on-the-best-fabric-for-tablecloths?srsltid=AfmBOoqij6px11-3kOuw89-uPae2WY5WTkQ-uk9JYyEiKzfz2JcyYsrd)
- Comparing Tablecloth Materials: Linen vs Cotton vs Polyester (https://thetableclothstore.com/blogs/news/comparing-tablecloth-materials-linen-vs-cotton-vs-polyester?srsltid=AfmBOorgeXvdjYvUu9WPEgqtKlUJ8bvGrVOtqRxsime_frx0YroPe-N7)
- 10 Elegant Satin Tablecloths for Stunning Wedding Decor (https://go.iqlinens.com/blog/10-elegant-satin-tablecloths-for-stunning-wedding-decor)
- 5 Best Practices for Choosing Elegant Tablecloths for Events (https://go.ultimatetextile.com/blog/5-best-practices-for-choosing-elegant-tablecloths-for-events)
- Measure Your Tables for the Perfect Fit
- How Much Drop for Tablecloths: A Step-by-Step Guide for Event Planners (https://go.iqlinens.com/blog/how-much-drop-for-tablecloths-a-step-by-step-guide-for-event-planners)
- Table Linen & Tablecloth Sizing Chart + Guide | Lola Valentina (https://lolavalentina.com/tablecloth-sizing-chart-event-guide)
- How to Measure Your Table for a Round Tablecloth: Step by Step Instructions (https://tableprotectordirect.co.uk/blogs/news/how-to-measure-your-table-for-a-round-tablecloth-step-by-step-instructions?srsltid=AfmBOoo3G7dP-MeEe_6wcQs3llBRR4TzPEab72eXRPUAhAGUgWUJEvSX)
- Master Tablecloth Measurements Chart for Perfect Event Setup (https://go.ultimatetextile.com/blog/master-tablecloth-measurements-chart-for-perfect-event-setup)
- Consider Customization Options for Personalization
- Shop for Custom Table Covers at Best Price | BannerBuzz (https://bannerbuzz.com/table-covers-and-displays)
- Custom Tablecloths With Logo For Events | Starline Displays (https://starlinedisplays.com/custom-table-cloth-with-logo)
- Promotional Products & Giveaway Items | Totally Promotional (https://totallypromotional.com/table-covers.html)
- Custom Table Covers | Personalized Tablecloths | 4imprint (https://4imprint.com/tag/309/table-covers-and-throws)
- 10 Creative Tablecloth Ideas to Elevate Your Events (https://go.iqlinens.com/blog/10-creative-tablecloth-ideas-to-elevate-your-events)
- Budget for Quality and Affordability
- North America Table Linen Market will grow at a CAGR of 4.8% from 2024 to 2031. (https://cognitivemarketresearch.com/regional-analysis/north-america-table-linen-market-report)
- Products Blog | Eventgroove (https://products.eventgroove.com/blog/articles/event-industry-statistics?srsltid=AfmBOopItSu9Agf0ZoMPRD5PzJCVsudBWNv0SXPqy8YayY67tZxJIcex)
- Table Linen Market Size | Growth Analysis Report 2025 (https://thebusinessresearchcompany.com/report/table-linen-global-market-report)
- United States' Table Linen Market To See Steady Growth With a 16% Volume CAGR Through 2035 - News and Statistics - IndexBox (https://indexbox.io/blog/table-linen-united-states-market-overview-2024-7)
- Budget-Friendly Tips for Renting Event Linens (https://letsdolinens.com/post/rent-event-linens-without-breaking-bank)