Mastering the 60 by 102 Tablecloth: Essential Tips for Event Planners
Introduction
Mastering the art of event planning demands meticulous attention to detail, and one of the most significant elements often overlooked is the choice of tablecloths. The right tablecloth not only enhances the aesthetic appeal of an event but also plays a crucial role in setting the overall tone and ensuring a seamless experience for guests.
However, with countless options available, how can event planners navigate the intricacies of sizing, fabric selection, and maintenance? This article delves into essential tips for mastering the 60 by 102 tablecloth, offering insights that will elevate any gathering from ordinary to extraordinary.
Research shows that the right linens can transform an event space, making it more inviting and memorable. Industry standards suggest that a well-chosen tablecloth can significantly impact guests' perceptions and overall satisfaction.
Are you ready to elevate your event planning game? Let’s explore how to make informed choices that will leave a lasting impression.
Determine the Right Size and Fit for Your Tables
To achieve the perfect fit for your furniture, start by accurately measuring the dimensions of the surface you intend to cover. Use a tape measure to find the width and length, ensuring you account for any extensions or additional features. A standard 60 by 102 tablecloth is perfectly designed for tables that are around 30 inches wide and 72 inches long. This size provides an 8-inch drop on the sides, making it suitable for informal occasions.
For more formal events, a longer drop of 10 to 12 inches is recommended. This can be accomplished with a larger tablecloth size, such as 90 by 132 inches. It's crucial to consider the type of gathering and the desired aesthetic when choosing the size. A well-fitted tablecloth not only enhances visual appeal but also minimizes potential issues during the gathering, such as guests tripping over excess fabric.
Event planners emphasize that the right tablecloth size sets the tone for the gathering, ensuring a polished and cohesive look. For instance, a drop length of 12 to 15 inches is typically favored for formal settings, creating an elegant atmosphere that complements the overall decor.
Additionally, when planning your gathering, consider coordinating your table linens with luxurious chair ties from IQ Linens. By choosing the same colors for your tablecloths, napkins, and chair ties, or opting for complementary colors, you can elevate your event's presentation and ensure a seamless experience for your guests.
By understanding these sizing nuances and material choices, you can create a stunning setup that reflects your vision.

Select Appropriate Fabrics for Aesthetic and Durability
Selecting the right materials for tablecloths is crucial for any event planner. It’s not just about aesthetics; it’s about making informed choices that enhance the overall experience.
- Polyester is a top choice for its remarkable durability and stain resistance, making it ideal for high-traffic events.
- For those formal occasions, consider luxurious options like Majestic Dupioni and Duchess, which not only look stunning but also elevate the ambiance of your gathering.
On the other hand,
- Basic Polyester is a reliable option for everyday use, offering a wide range of colors and styles to suit various themes.
- If you’re planning a rustic gathering, burlap or faux burlap can introduce a charming element, while sleek spandex is perfect for modern settings.
To ensure your material selections align perfectly with your vision, always request swatches. This simple step allows you to verify color and texture before making a final decision, ensuring that your tablecloths not only meet but exceed expectations. Remember, the right choice can transform your event, so don’t hesitate to explore your options!

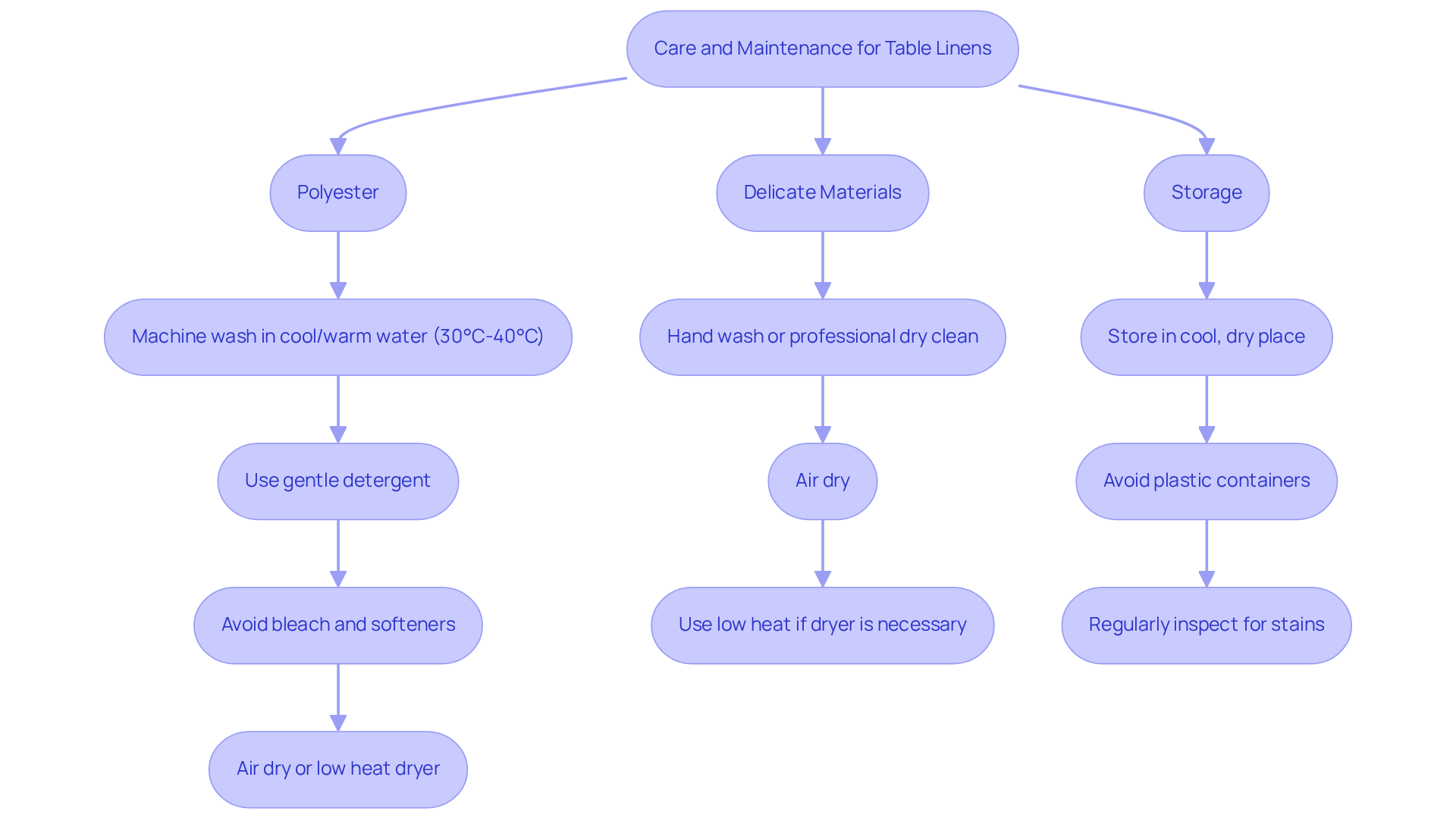
Implement Care and Maintenance Strategies for Longevity
To ensure the durability and quality of your table linens, including chair tie sashes, establishing a consistent care routine tailored to the specific material types is essential. For polyester materials, machine washing in cool or warm water - ideally between 30°C and 40°C (86°F to 104°F) - with a gentle detergent is recommended. This approach helps prevent fading and wear. Avoid bleach and softeners, as they can compromise the integrity of the fibers. Delicate materials like cotton or satin benefit from hand washing or professional dry cleaning to maintain their appearance and structure. After washing, air drying is preferable; if using a dryer, select a low heat setting to minimize shrinkage. Drying outdoors in sunlight not only enhances freshness but also ensures complete drying.
Proper storage is equally crucial. Store fabrics, including your chair tie sashes, in a cool, dry environment. Steer clear of plastic containers that can trap moisture and promote mildew growth. Regular inspections for stains are vital; treat any marks immediately to prevent them from becoming permanent. For instance, a mixture of vinegar and water can effectively tackle wine stains, while oil stains can be treated with cornstarch or baking soda before washing. By adhering to these guidelines, you can maintain the visual appeal and usability of your fabric coverings and chair tie sashes, ensuring they remain in excellent condition for upcoming occasions.

Evaluate Sourcing Options: Rental vs. Purchase
When it comes to choosing between renting or buying tablecloths, understanding your event frequency and budget constraints is essential. Renting can be a smart, cost-effective choice for one-time occasions, as it eliminates the hassle of storage and upkeep. Rental companies like IQ Linens provide freshly cleaned and pressed fabrics, saving you valuable time and effort. Moreover, IQ Linens offers a 'Buy more and save' pricing option, making it easier for frequent hosts to acquire quality textiles without breaking the bank.
Owning your linens, however, grants you the flexibility to customize and coordinate fabrics with your event themes, free from the limitations often associated with rentals. IQ Linens also boasts a wide array of high-quality cocktail and dinner napkins made from durable materials like polyester and cotton/polyester blends, which are both stain and wrinkle-resistant, ensuring an elevated dining experience.
To make an informed decision, always conduct a thorough cost comparison and evaluate the quality of linens available from both rental and purchase sources. Remember, investing in the right linens can significantly enhance your event's ambiance and professionalism.

Conclusion
Mastering the art of selecting the right 60 by 102 tablecloth is crucial for the success of any event. Understanding proper sizing, fabric selection, maintenance, and sourcing options empowers event planners to create stunning setups that not only look professional but also enhance guest experiences.
This article has delved into the essential aspects of tablecloth selection. It began by emphasizing the importance of accurately measuring tables to ensure a perfect fit. The significance of fabric choices was highlighted, ranging from durable polyester to luxurious options, along with the necessity for proper care to maintain the quality of linens over time. Furthermore, the discussion on renting versus purchasing tablecloths provided valuable insights, helping planners make cost-effective decisions tailored to their specific event needs.
Ultimately, choosing the right tablecloth is more than just a functional decision; it sets the tone for the entire gathering. By applying these best practices, event planners can elevate their events, create cohesive aesthetics, and leave a lasting impression on their guests. Embrace these strategies to transform your events into memorable experiences that reflect your unique vision and style.
Frequently Asked Questions
How do I measure the dimensions for my tablecloth?
To measure for your tablecloth, use a tape measure to find the width and length of the surface you intend to cover, accounting for any extensions or additional features.
What is the standard size for a tablecloth for a 30-inch wide and 72-inch long table?
A standard 60 by 102 tablecloth is designed for tables that are around 30 inches wide and 72 inches long, providing an 8-inch drop on the sides.
What drop length is recommended for formal events?
For formal events, a longer drop of 10 to 12 inches is recommended, which can be achieved with a larger tablecloth size, such as 90 by 132 inches.
Why is the right tablecloth size important for gatherings?
The right tablecloth size enhances visual appeal and minimizes potential issues, such as guests tripping over excess fabric, while also setting the tone for the gathering.
What drop length is typically favored for formal settings?
A drop length of 12 to 15 inches is typically favored for formal settings, creating an elegant atmosphere that complements the overall decor.
How can I coordinate my table linens for an event?
You can coordinate your table linens by choosing the same colors for your tablecloths, napkins, and chair ties, or by opting for complementary colors to elevate your event's presentation.
What impact does a well-fitted tablecloth have on an event?
A well-fitted tablecloth not only enhances the visual appeal of the setup but also contributes to a polished and cohesive look for the gathering.
List of Sources
- Determine the Right Size and Fit for Your Tables
- Choosing the Right Table Linen Size for Your Wedding or Event - Riverside, CA Party Rentals (https://crazytunapartyrentals.com/choosing-the-right-table-linen-size-for-your-wedding-or-event)
- What Size Tablecloth Do I Need – EventWorks Rentals (https://eventworksrentals.com/blogs/blog/what-size-tablecloth-do-i-need)
- How to Measure a Table for the Right Size Tablecloth! (https://oilclothbytheyard.com/blogs/oilcloth-by-the-yard-blog-news-and-how-tos/how-to-measure-a-table-for-the-right-size-tablecloth?srsltid=AfmBOoqR2Y5R6zfkJlAZR5_njnd_toqibP0e7FoE6mqk4xSCiPaEeXzZ)
- Let’s Talk Linens: The Ultimate Guide to Table Linen Sizes (https://partyrentalltdblog.com/lets-talk-linens-the-ultimate-guide-to-table-linen-sizes)
- Select Appropriate Fabrics for Aesthetic and Durability
- Best Fabrics for Tablecloths: Suitable Materials for Every Event (https://ichcha.com/block-printing-blog/best-fabrics-for-tablecloths-suitable-materials-for-every-event)
- Master Tablecloth Fabrics: Key Strategies for Event Success (https://go.ultimatetextile.com/blog/master-tablecloth-fabrics-key-strategies-for-event-success)
- The Best Seasonal Event Fabrics: Style Your Gatherings (https://curatedevents.com/blog/the-best-seasonal-event-fabrics-style-your-gatherings)
- 9 Kitchen & Table Linen Trends for 2026: Elevate Your Dining with Modern Table Linens (https://simmerlyhome.com/blogs/journal/kitchen-table-linen-trends-2026?srsltid=AfmBOop2NjXs0dpeDwjXkUp0aibYh6EUGtT5iUe40xhS_RhWcc85zA79)
- Best Linens for Different Outdoor Events in 2025 (https://letsdolinens.com/post/best-linen-choices-outdoor-events)
- Implement Care and Maintenance Strategies for Longevity
- How To Wash Polyester Tablecloths Effectively (https://ehomemart.com/blogs/news/how-to-wash-polyester-tablecloths-effectively?srsltid=AfmBOoqFW0hsoKZDW_N8Dk2Onrs4AgVw2gflqHcbycBubYKv-1eDnVwL)
- News - what is material of table cloth? how to wash them ? (https://deacory.com/news/what-is-material-of-table-cloth-how-to-wash-them)
- How to Clean and Maintain Holiday Table Linens - Classic Cleaners (https://classiccleaners.com/how-to-clean-and-maintain-holiday-table-linens)
- Care Instructions for Polyester Tablecloths (https://liftyourtable.com/pages/care-instructions-for-polyester-tablecloths?srsltid=AfmBOoq9qYkTRMy3_PyTonQMBi6FjhDGDO5a5LsqWg4bCFksGlTXG3cD)
- Life Expectancy of Household Textiles | Dry Cleaning and Laundry Institute International (https://dlionline.org/life-expectancy-of-household-textiles-3)
- Evaluate Sourcing Options: Rental vs. Purchase
- Linen Rental vs. Buying: What’s The Advantage? - Houston Linen Services | Wilkins Linen | 936-756-8191 (https://wilkinslinen.com/linen-services/linen-rental-vs-buying-whats-advantage)
- To Have or to Use: Table Linen Ownership vs Rental (https://tritexservices.com/blog/table-linen-ownership-vs-rental)
- Pros & Cons of Renting or Purchasing Your Restaurant Linen (https://braunlinen.com/blog/pros-cons-renting-purchasing-restaurant-linen)
- Owning vs. Renting Linens: A Smarter Choice for Your Business | Drop & Dash (https://dropanddash.com/owning-vs-renting-linens)
- Is It Cheaper To Rent Or Buy Table Linens? - The Laundry Room (https://orlandolaundryroom.com/is-it-cheaper-to-rent-or-buy-table-linens)