Essential Polyester Fabric Washing Instructions for Event Planners
Introduction
Polyester fabric has emerged as a cornerstone in the event planning industry, celebrated for its durability, wrinkle resistance, and vibrant color retention. For event organizers, mastering the art of washing and caring for polyester is not just beneficial - it's essential. By ensuring the quality of their linens, planners can significantly enhance the aesthetic appeal of their events. But with various washing methods and potential challenges, how can you guarantee that these fabrics remain in pristine condition?
This guide provides essential washing instructions, troubleshooting tips, and best practices for caring for polyester. With expert recommendations and industry standards at your fingertips, you’ll be equipped to ensure that every event shines with the best presentation possible. Don't leave the quality of your linens to chance - dive into the insights that will elevate your events.
Understand Polyester Fabric Properties
Polyester stands out as a synthetic material celebrated for its strength, crease resistance, and rapid drying capabilities. These features make it a top choice for event organizers. Understanding these characteristics is essential for effective care and maintenance:
- Durability: Polyester showcases exceptional resistance to tearing and fraying, making it ideal for high-use environments like event rentals. Its longevity means fewer replacements, ultimately leading to cost savings.
- Wrinkle Resistance: This fabric maintains its shape and appearance, significantly reducing the need for ironing after washing. Research shows that polyester's inherent qualities allow it to keep a crisp look, which is vital for professional presentations.
- Moisture Resistance: Polyester dries quickly, a crucial trait for organizers who require fabric ready for immediate reuse. This quick-drying nature also promotes hygiene by minimizing the risk of mildew.
- Color Retention: Polyester retains dye exceptionally well, ensuring vibrant colors stay intact through numerous washes. This quality is particularly beneficial for events where visual appeal is critical.
By recognizing these characteristics, event organizers can tailor their cleaning and drying methods, such as using cold water and avoiding high heat, according to polyester fabric washing instructions to preserve the quality and appearance of their fabrics. This ensures that polyester remains a reliable choice for any event.

Follow Step-by-Step Washing Instructions
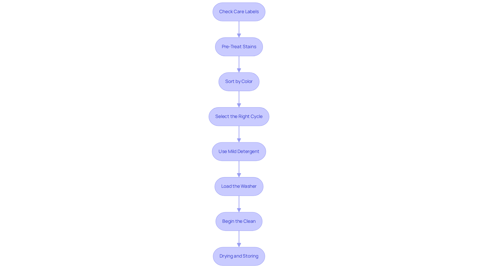
To wash polyester linens effectively, follow these essential steps:
- Check Care Labels: Always start by reviewing the care labels on your textiles for specific cleaning instructions suited to the material. This ensures you’re following the best practices for maintaining quality.
- Pre-Treat Stains: For any visible stains, pre-treat them promptly with a mild detergent or stain remover to enhance removal effectiveness. Remember, untreated stains become more challenging to remove, so swift action is crucial.
- Sort by Color: Divide your fabrics into light and dark shades to avoid color bleeding during the wash cycle. This simple step can save you from costly mistakes.
- Select the Right Cycle: Use a gentle cycle on your appliance, setting the temperature to cold or warm water, ideally not exceeding 40°C, to protect the fabric. This helps maintain the integrity of your linens.
- Use Mild Detergent: Choose a mild detergent suitable for synthetic fabrics. Avoid bleach and fabric softeners, as these can weaken fibers and diminish the fabric's quality.
- Load the Washer: Ensure not to overload the machine; this allows fabrics to move freely, ensuring thorough cleaning and reducing wear. A well-loaded washer is key to effective cleaning.
- Begin the Clean: Operate the machine and let it finish the cycle, making sure your fabrics are cleaned thoroughly without jeopardizing their quality.
- Drying and Storing: After washing, air dry your fabrics in a shaded area to protect them from fading due to direct sunlight. Store them in a cool, dry, dark place to prevent damage from moisture and light exposure.
By adhering to the polyester fabric washing instructions, event organizers can maintain the quality and appearance of their polyester fabrics, ensuring they remain pristine for every occasion. Remember, maintaining your linens not only enhances their longevity but also elevates the overall aesthetic of your events.

Explore Drying Options for Polyester
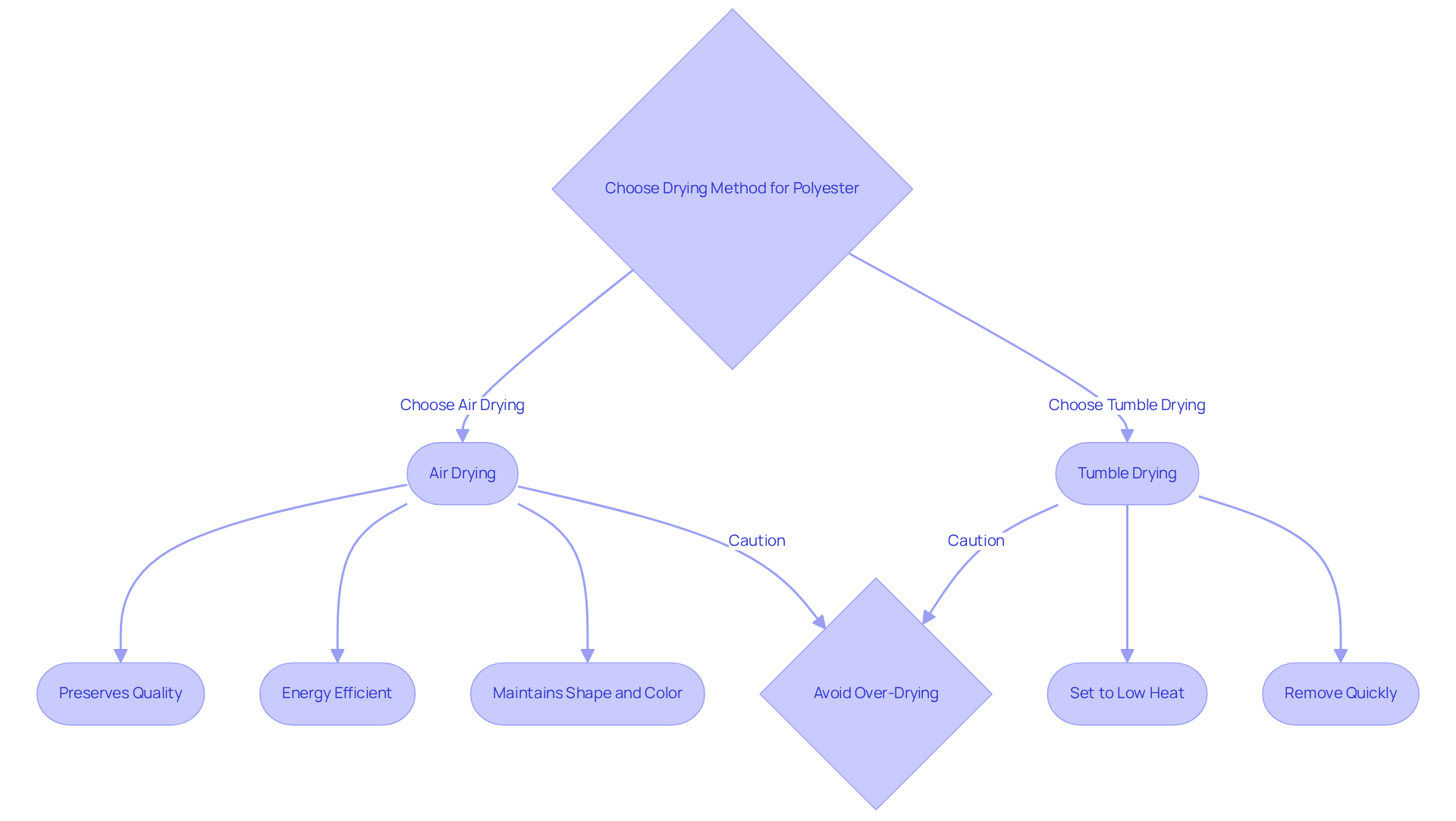
When it comes to drying polyester linens, it’s essential to choose the right method to preserve their quality and longevity. Here are the best options:
- Air Drying: This is the safest method for maintaining the integrity of your linens. Hang them on a line or a rack, ensuring they are spread out to allow for proper airflow. This method not only prevents damage but also helps maintain the fabric's shape and color. Furthermore, air exposure conserves energy and has a reduced environmental impact compared to machine methods.
- Tumble Drying: If you decide to use a dryer, set it to a low, heat-free setting or delicate cycle. High temperatures can damage polyester fibers, leading to shrinkage or melting. Always check the care tag for the polyester fabric washing instructions to prevent any mishaps. As industry experts recommend, using a low heat setting is crucial to prevent damage.
- Take Out Quickly: Once the cycle is finished, promptly remove the fabrics to prevent wrinkles. If needed, gently steam them to eliminate any wrinkles that may have developed during the drying process.
- Avoid Over-Drying: Over-drying can lead to static and potential damage to the fabric. Observe the moisture removal process closely to ensure optimal results, as excessive evaporation can compromise the quality of your fabrics.
By following these polyester fabric washing instructions, you can ensure your polyester fabrics remain in excellent condition for future events, enhancing their longevity and appearance. Remember, the care you take now will pay off in the long run.

Troubleshoot Common Washing Issues
You might encounter several common challenges when following polyester fabric washing instructions. Here are some effective troubleshooting tips to ensure your linens remain in top condition:
- Stains Not Coming Out: If stains persist after washing, re-treat them and wash again. For stubborn stains, a specialized stain remover can be particularly effective. Experts recommend acting quickly; the sooner you address a stain, the easier it will be to remove. For wine stains, blot to remove excess liquid, sprinkle salt or baking soda to absorb moisture, rinse with cold water, and launder as usual.
- Wrinkles After Washing: To tackle wrinkles, consider lightly steaming the linens or using a low-heat iron. Alternatively, hang them immediately after washing to minimize creasing. For best results, avoid high heat, which can damage the fabric. Tumble drying on low heat is also recommended to prevent shrinkage and warping.
- Color Bleeding: To prevent color bleeding, wash similar colors together in cold water. Using color catchers in future washes can also help safeguard against bleeding.
- Scents: If your fabrics retain scents, adding a cup of white vinegar to the wash cycle can neutralize smells effectively. Ensure fabrics are completely dry before storing to prevent mustiness.
By proactively addressing these common washing issues and adhering to the polyester fabric washing instructions while using a mild detergent, you can prolong the lifespan of your polyester linens. This ensures they maintain their quality and appearance, allowing them to look their best for every event.

Conclusion
Understanding the proper care and maintenance of polyester fabric is essential for event planners who want to uphold the quality and appearance of their linens. By adhering to the outlined washing instructions and recognizing polyester's unique properties, event organizers can ensure their fabrics remain vibrant and durable for countless occasions.
Key insights from this guide emphasize the necessity of:
- Pre-treating stains
- Sorting fabrics by color
- Utilizing the appropriate washing settings to safeguard polyester's integrity
Moreover, drying methods such as:
- Air drying
- Employing low heat in a tumble dryer
are crucial to prevent damage and maintain the fabric's shape. Addressing common issues, like stubborn stains or wrinkles, empowers planners to keep their linens in pristine condition.
Ultimately, investing time and effort into the proper care of polyester fabrics not only enhances their longevity but also elevates the overall aesthetic of events. By following these best practices, event planners can ensure that their polyester linens are always ready to impress, contributing significantly to the success of every occasion.
Frequently Asked Questions
What are the main properties of polyester fabric?
Polyester fabric is known for its strength, crease resistance, rapid drying capabilities, durability, wrinkle resistance, moisture resistance, and excellent color retention.
Why is polyester considered durable?
Polyester is exceptionally resistant to tearing and fraying, making it ideal for high-use environments like event rentals, leading to fewer replacements and cost savings.
How does polyester handle wrinkles?
Polyester maintains its shape and appearance well, significantly reducing the need for ironing after washing, which is important for professional presentations.
What is the moisture resistance of polyester?
Polyester dries quickly, which is crucial for event organizers who need the fabric ready for immediate reuse. This quick-drying nature also helps minimize the risk of mildew.
How does polyester perform in terms of color retention?
Polyester retains dye exceptionally well, ensuring that vibrant colors stay intact through numerous washes, making it beneficial for events where visual appeal is important.
What care methods should be used for polyester fabrics?
To preserve the quality and appearance of polyester fabrics, it is recommended to use cold water for washing and avoid high heat during drying.
List of Sources
- Understand Polyester Fabric Properties
- 4 Steps to Choose the Perfect Table Cloth for Your Event (https://go.ultimatetextile.com/blog/4-steps-to-choose-the-perfect-table-cloth-for-your-event)
- Exploring Polyester Fabric: Properties, Production, And Origins (https://ethixmerch.com/blog/polyester-fabric-properties-production)
- What Are the Properties and Applications of Polyester Fabric?- Taizhou Zhenye Textile Co., Ltd. (https://oxfordfabric.net/news/what-are-the-properties-and-applications-of-polyester-fabric.html)
- Case Study of Wrinkle Resistance with a Durable Press Finish (https://iastatedigitalpress.com/itaa/article/id/17175)
- Polyester Fabric Longevity and Maintenance Savings Guide (https://rongxutextile.com/blog/polyester-fabric-care-longevity-tips)
- Follow Step-by-Step Washing Instructions
- Is Polyester Bad For The Environment? Statistics, Trends, Facts & Quotes (https://greenmatch.co.uk/is-polyester-bad-for-the-environment)
- The Best Way to Wash Polyester So It Doesn't Stretch, Shrink, or Pill (https://marthastewart.com/how-to-wash-polyester-11801147)
- Master Linens Care: Essential Steps for Event Planners (https://go.ultimatetextile.com/blog/master-linens-care-essential-steps-for-event-planners)
- Your Ultimate Guide To Linen Care | efavormart (https://efavormart.com/pages/linen-care?srsltid=AfmBOoqe1kKr0PWUO3AjmEDS0_Ht36rFD5mILpTtV7pQZvTkfbSLegqd)
- 10 Essential Polyester Washing Instructions for Event Planners (https://go.iqlinens.com/blog/10-essential-polyester-washing-instructions-for-event-planners?hs_amp=true)
- Explore Drying Options for Polyester
- Master Tablecloth Fabrics: Key Strategies for Event Success (https://go.ultimatetextile.com/blog/master-tablecloth-fabrics-key-strategies-for-event-success)
- The Pros and Cons of Air-Drying vs. Machine-Drying Clothes - Love2Laundry (https://love2laundry.com/blog/the-pros-and-cons-of-air-drying-vs-machine-drying-clothes)
- Easy Ways to Dry Polyester: 8 Steps (with Pictures) - wikiHow (https://wikihow.com/Dry-Polyester)
- Dryers release 'almost as many microfibres' as washing machines (https://dailymail.co.uk/sciencetech/article-10691961/Dryers-release-microfibres-washing-machines-study-says.html)
- Troubleshoot Common Washing Issues
- Case Study: Sustainability & Cost Savings with Pre-Laundered Linens (https://standardtextile.com/blog/case-study-sustainability-cost-savings-with-pre-laundered-linens)
- Mastering the Art of Stain Removal: A Guide for Polyester Fabric (https://us.sympli.com/blogs/news/mastering-the-art-of-stain-removal-a-guide-for-polyester-fabric)
- The Best Way to Wash Polyester So It Doesn't Stretch, Shrink, or Pill (https://marthastewart.com/how-to-wash-polyester-11801147)
- How to wash polyester – 7 simple steps from laundry pros (https://homesandgardens.com/solved/how-to-wash-polyester)