Master Traditional Napkin Fold Techniques for Stunning Events
Introduction
Mastering the art of napkin folding transcends mere decoration; it embodies a rich history that showcases sophistication and creativity. From ancient civilizations to contemporary gatherings, the evolution of napkin folds has transformed them into vital components that elevate the dining experience.
With a plethora of techniques at your disposal, how do you select the right folds to both captivate your guests and ensure practicality? This guide explores traditional napkin fold techniques, providing step-by-step instructions and insights designed to enhance any occasion. By doing so, each table setting can become a stunning centerpiece, reflecting your commitment to excellence.
Explore the History and Significance of Napkin Folding
Napkin art has a storied history that dates back to ancient civilizations, where it represented wealth and sophistication. By the 16th century, this art form became a hallmark of European aristocracy, with intricate designs serving as both entertainment and a showcase of opulence during lavish banquets. Understanding this historical context not only deepens your appreciation for the craft but also highlights the significance of the folds you will create.
In today's world, the traditional napkin fold has evolved beyond mere practicality; it has transformed into an art form that adds elegance and style to any table setting. Mastering the traditional napkin fold is crucial for event planners and hosts who wish to leave a lasting impression on their guests.
At IQ Linens, we offer premium cloth products in a variety of colors and materials, including sustainable options made from polyester and cotton/polyester blends. Our cocktail and dinner cloth items are designed to be stain and wrinkle-resistant, machine washable, and crafted to elevate your table settings.
Research shows that the right linens can significantly enhance the overall dining experience, making it memorable for your guests. Don't miss the opportunity to elevate your events - explore our collection today and discover how our linens can transform your table into a stunning centerpiece.
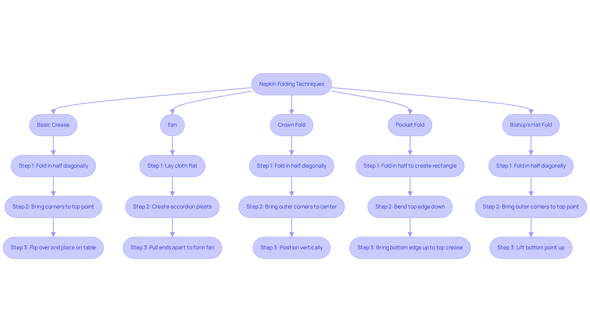
Learn Traditional Napkin Fold Techniques: Step-by-Step Instructions
-
Basic Crease: Begin with a square cloth. Fold it in half diagonally to form a triangle. Next, bring the two corners of the triangle up to meet the top point, creating a smaller triangle. Flip it over and place it on the table to create a clean, classic look with a traditional napkin fold that sets the stage for an elegant dining experience.
-
Fan: Lay the cloth flat. Starting from one edge, create small accordion pleats, about 1 inch each, until you reach the opposite edge. Hold the center and gently pull the ends apart to form a stunning fan shape. The traditional napkin fold adds a touch of sophistication to any table setting, making it truly memorable.
-
Crown Fold: Start with a square cloth and crease it in half diagonally. Bring the two outer corners towards the center, forming a smaller triangle. Turn it around and position it vertically, adjusting the creases to create a regal crown shape. The traditional napkin fold enhances the elegance of your dining experience, making it fit for royalty.
-
Pocket Fold: Fold the napkin in half to create a rectangle. Bend the top edge down approximately one-third of the distance, then bring the bottom edge up to meet the top crease, forming a pocket. This design, featuring a traditional napkin fold, is perfect for holding utensils or a menu card, seamlessly blending functionality with style.
-
Bishop's Hat Fold: Start with a square napkin and fold it in half diagonally. Bring the two outer corners towards the top point, then lift the bottom point up to create a charming hat shape. Adjust the creases of your traditional napkin fold to achieve your desired look, making it a delightful addition to any occasion.
In addition to these classic folds, consider wrapping your cloth serviettes around cutlery for a sophisticated display. Begin by folding the cloth into a square and placing your cutlery diagonally across the center. Lay the additional cloth over the ends of the cutlery, then bend the fabric to the left and tuck the right side underneath. For a finishing touch, wrap it with a brightly colored ribbon or raffia.
Cloth linens from IQ Linens, available in a variety of colors and materials, elevate any event-be it a dinner party or a wedding. Don't miss the opportunity to enhance your table settings with these exquisite linens.

Choose the Right Napkin Folds for Your Event Theme
When selecting napkin folds, aligning them with the theme and style of your event is crucial:
- Formal Events: For weddings or upscale dinners, elegant folds such as the Crown or Bishop's Hat are ideal. The traditional napkin fold conveys sophistication and attention to detail, enhancing the table arrangement and leaving a memorable impact on guests.
- Casual Gatherings: In informal settings, simpler styles like the Basic or Pocket style offer a relaxed yet polished appearance. They maintain neatness while allowing for easy guest interaction, making them perfect for family gatherings or casual parties.
- Seasonal Themes: Incorporating seasonal elements can elevate your decor. For instance, the Fan Design is perfect for summer events, evoking a breezy feel, while the Christmas Tree Style adds a festive touch during the holidays, enhancing the celebratory atmosphere.
- Rustic Themes: For outdoor or rustic events, consider using natural fabrics and drapes that mimic organic shapes. The Rolled Napkin or simple Twisted Fold can enhance the earthy aesthetic, creating a warm and inviting environment that resonates with nature-inspired decor.
By carefully choosing traditional napkin folds that enhance your event's purpose and ambiance, you significantly improve the overall dining experience. This attention to detail not only showcases your creativity but also elevates the event to a new level of sophistication.

Troubleshoot Common Napkin Folding Challenges
-
Inconsistent Folds: Achieving uniformity in your cloth folds starts with a flat surface. Ironing the cloth beforehand is essential; it eliminates wrinkles that can lead to uneven edges. Consider starching the cloth to enhance its stiffness, which helps maintain the desired shape during folding. Fold the longest side of the cloth in 1-inch increments for better control over the folds. At IQ Linens, our premium cloth products, crafted from polyester and cotton/polyester blends, come in a wide selection of colors and materials, including stain and wrinkle-resistant options. This ensures that your items not only look great but also maintain their shape beautifully throughout your event.
-
Serviette Slipping: To keep serviettes securely in place on the table, choose heavier fabrics that provide better grip. Our cocktail and dinner cloth linens at IQ Linens are designed with this in mind, offering a diverse selection that pairs well with matching or complementing table coverings. Alternatively, decorative napkin rings can anchor the napkins, preventing them from sliding off during the event.
-
Difficulty in Creating Intricate Creases: If you struggle with complex techniques, start with simpler designs to build your confidence. Gradually incorporate more complex creases as you gain experience. Remember, practice is crucial for mastering these techniques. Research shows that practicing a week ahead can significantly enhance your skills and ensure smooth execution on the day of the event. With IQ Linens' high-quality cloths, you can experiment with different shapes, knowing the material will support your creativity.
-
Wrinkled Cloths: Always press your cloths before arranging to ensure crisp, clean edges. If wrinkles appear after folding, use a gentle steaming method to restore their shape without disturbing the folds. This attention to detail enhances the overall presentation of your table setting. Consider adding seasonal decorative elements like fall leaves or mini pumpkins to elevate the table setting's appearance and create a memorable dining experience. With IQ Linens' selection of premium cloth napkins, you can choose from a variety of colors and fabrics that perfectly complement your theme.

Conclusion
Mastering traditional napkin fold techniques is not just about creating beautiful table settings; it’s an art form rich in history and significance. The ability to fold napkins elegantly can transform any dining experience, adding a touch of sophistication that leaves a lasting impression on guests. By understanding the cultural importance and practical applications of these folds, hosts and event planners can elevate their gatherings to new heights.
This guide has explored essential techniques such as:
- Basic Crease
- Fan
- Crown
- Bishop's Hat
Each offering unique styles suitable for various occasions. Aligning napkin folds with the theme of an event enhances the overall ambiance, whether it’s a formal wedding or a casual family gathering. Troubleshooting common challenges ensures that even novice hosts can achieve stunning results with confidence and ease.
Incorporating traditional napkin folds into event planning is a powerful way to showcase creativity and attention to detail. Research shows that the right folds can significantly enhance the dining experience, making it more memorable for everyone involved. So, embrace the art of napkin folding, experiment with different styles, and elevate your next event to a level of elegance that your guests will cherish long after the last course has been served.
Frequently Asked Questions
What is the historical significance of napkin folding?
Napkin folding has a rich history dating back to ancient civilizations, symbolizing wealth and sophistication. By the 16th century, it became a hallmark of European aristocracy, showcasing intricate designs during lavish banquets.
How has napkin folding evolved in modern times?
Today, napkin folding has transitioned from a practical task to an art form that adds elegance and style to table settings, making it important for event planners and hosts to master.
Why is mastering traditional napkin folds important for event planners?
Mastering traditional napkin folds is crucial for event planners and hosts who want to leave a lasting impression on their guests and enhance the overall dining experience.
What types of cloth products does IQ Linens offer?
IQ Linens offers premium cloth products in various colors and materials, including sustainable options made from polyester and cotton/polyester blends.
What features do IQ Linens' cocktail and dinner cloth items have?
Their cocktail and dinner cloth items are designed to be stain and wrinkle-resistant, machine washable, and crafted to elevate table settings.
How can the right linens impact a dining experience?
Research indicates that using the right linens can significantly enhance the overall dining experience, making it more memorable for guests.
List of Sources
- Explore the History and Significance of Napkin Folding
- Napkin Folding: History, Facts & Video Instructions [2026] (https://simplyelegantcorp.com/blog/napkin-folding)
- Above the Fold - Baltimore Magazine (https://baltimoremagazine.com/section/fooddrink/the-prime-rib-shares-napkin-folding-tips)
- Learn Traditional Napkin Fold Techniques: Step-by-Step Instructions
- 46 Napkin Folds That Will Elevate Your Reception Tables (https://marthastewart.com/7884098/wedding-reception-napkin-fold-ideas)
- Napkin Folding: History, Facts & Video Instructions [2026] (https://simplyelegantcorp.com/blog/napkin-folding)
- All ETC How To Guides & Case Studies | ETC Toolkit (https://etctoolkit.org.uk/all-etc-how-to-guides-case-studies)
- 5 Napkin Fold Tutorials - Nalata Nalata (https://nalatanalata.com/journal/5-napkin-fold-tutorials)
- Choose the Right Napkin Folds for Your Event Theme
- 10 Elegant Napkin Folds to Elevate Your Event Decor (https://go.iqlinens.com/blog/10-elegant-napkin-folds-to-elevate-your-event-decor)
- 12 Napkin Folds for All Seasons, Holidays & Occasions - Debbee's Buzz (https://debbeesbuzz.com/12-napkin-folds-for-all-seasons-holidays-occasions)
- Elevate Your Event Decor with Creative Napkin Folds - MEET (Meetings | Events | Entertainment | Travel) (https://meetmags.com/elevate-your-event-decor-with-creative-napkin-folds)
- 12 Napkin Folds to Elevate the Look of Your Tablescape (https://reveriesocial.com/articles/12-napkin-folds-to-elevate-the-look-of-your-tablescape)
- Troubleshoot Common Napkin Folding Challenges
- Napkin Folding Trick Transforms Thanksgiving Table Fast (https://food-hacks.wonderhowto.com/how-to/napkin-folding-trick-transforms-thanksgiving-table-fast)
- Troubleshoot Issues: Banquet Napkin Folds (https://letsdolinens.com/post/troubleshoot-issues-banquet-napkin-folds)