Master the Triangle Fold Napkin: Step-by-Step Instructions
Introduction
Elevating a dining experience hinges on the details, and nothing showcases this better than the triangle fold napkin. This elegant technique, renowned for its sophisticated three-sided form, transforms ordinary table settings into extraordinary displays. It captivates guests and enhances the overall atmosphere, making it an essential skill for any event planner.
However, mastering this art can pose challenges. What if the napkin doesn’t stand upright? Or what if the creases aren’t crisp? These concerns are common, but they can be easily addressed. This guide offers step-by-step instructions and troubleshooting tips to ensure that the triangle fold napkin becomes a staple in your repertoire. With every fold, you can create unforgettable moments that leave a lasting impression on your guests.
Understand the Triangle Fold Technique
The triangle fold napkin, often referred to as the pyramid crease, is a quintessential napkin folding technique that elevates any dining arrangement with its elegant three-sided form. This feature not only enhances the visual appeal of the dining experience but also serves as a functional display for decorative elements, making it a preferred choice among successful event planners. Mastering the triangle fold napkin is essential for those looking to impress guests with sophisticated place settings, as it can be easily adapted for a range of occasions - from casual family dinners to formal ceremonies.
Event organizers recognize the triangular shape's versatility and its ability to transform ordinary settings into extraordinary experiences. As one planner noted, "The triangular method is a straightforward yet effective way to enhance elegance at any table." This technique not only contributes to the overall aesthetic but also engages guests, enriching their dining experience.
Incorporating the triangular crease into event planning is vital, as it reflects attention to detail and a commitment to excellence. The right cloth arrangement can set the tone for an event, making this skill indispensable for any organizer aiming to create unforgettable gatherings. By mastering the triangle fold napkin technique, event planners can ensure their table arrangements leave a lasting impression, demonstrating their creativity and commitment to quality.
Moreover, investing in high-quality linens from IQ Linens not only boosts the visual appeal but also offers long-term financial benefits, reducing the need for frequent rentals or replacements. With IQ Linens' extensive selection of durable and versatile cloth products available in various colors and materials, understanding the significance of fabric choice and employing practical strategies like pre-folding can further enhance the overall presentation and efficiency of event setups.

Gather Your Materials and Tools
To successfully create a triangle fold, gather the following materials and tools:
- Napkin: Choose a square cloth napkin from IQ Linens, ideally crafted from high-quality fabrics like polyester or cotton blends that maintain their shape well. Our premium cloth dinner linens come in sizes of 17”x17” and 20”x20”, offering true restaurant dining quality. Polyester blends are particularly favored for their stain resistance and durability, making them suitable for both casual and formal settings. Research shows that high-quality cloth serviettes should feature strong stitching around the hem to prevent unraveling and ensure longevity.
- Flat Surface: A clean, flat surface is essential for effective folding. Ensure the area is free from clutter to facilitate easy maneuvering.
- Iron (Optional): If your cloth is wrinkled, using an iron can help achieve a crisp crease. Starching the cloth can also offer additional rigidity, improving the accuracy of more complex creases.
- Decorative Elements (Optional): Consider adding ring holders or small ornamental pieces to enhance the presentation once the pleat is finished.
Having these items prepared will simplify the folding process and elevate your arrangements, ensuring a refined and sophisticated appearance for your events.

Follow Step-by-Step Folding Instructions
To create a perfect triangle fold for your napkin using IQ Linens' versatile options, follow these step-by-step instructions:
- Place the Cloth Flat: Start with your cloth positioned flat on the table, ensuring the seams are facing down.
- Bend Diagonally: Take one corner of the napkin and bend it diagonally to the opposite corner, forming a triangular shape. Align the edges neatly for a polished look.
- Form a Smaller Shape: With the triangular figure established, bend the top point down towards the base, creating a smaller triangle.
- Bend the Sides: Next, take the left and right corners of the smaller triangle and bring them towards the center point, refining the triangular shape.
- Stand the Cloth Up: Finally, gently lift the cloth from the base and position it upright on the table. Adjust the creases as needed to ensure it retains its shape.
For an added touch, consider wrapping the cloth around cutlery for a more elegant presentation. Practicing these steps will boost your confidence, enabling you to create beautiful triangle fold napkins effortlessly, adding an elegant touch to your table settings. Remember, IQ Linens offers a broad range of high-quality cocktail and dinner cloths in various colors and materials, including sustainable choices, perfect for any occasion.

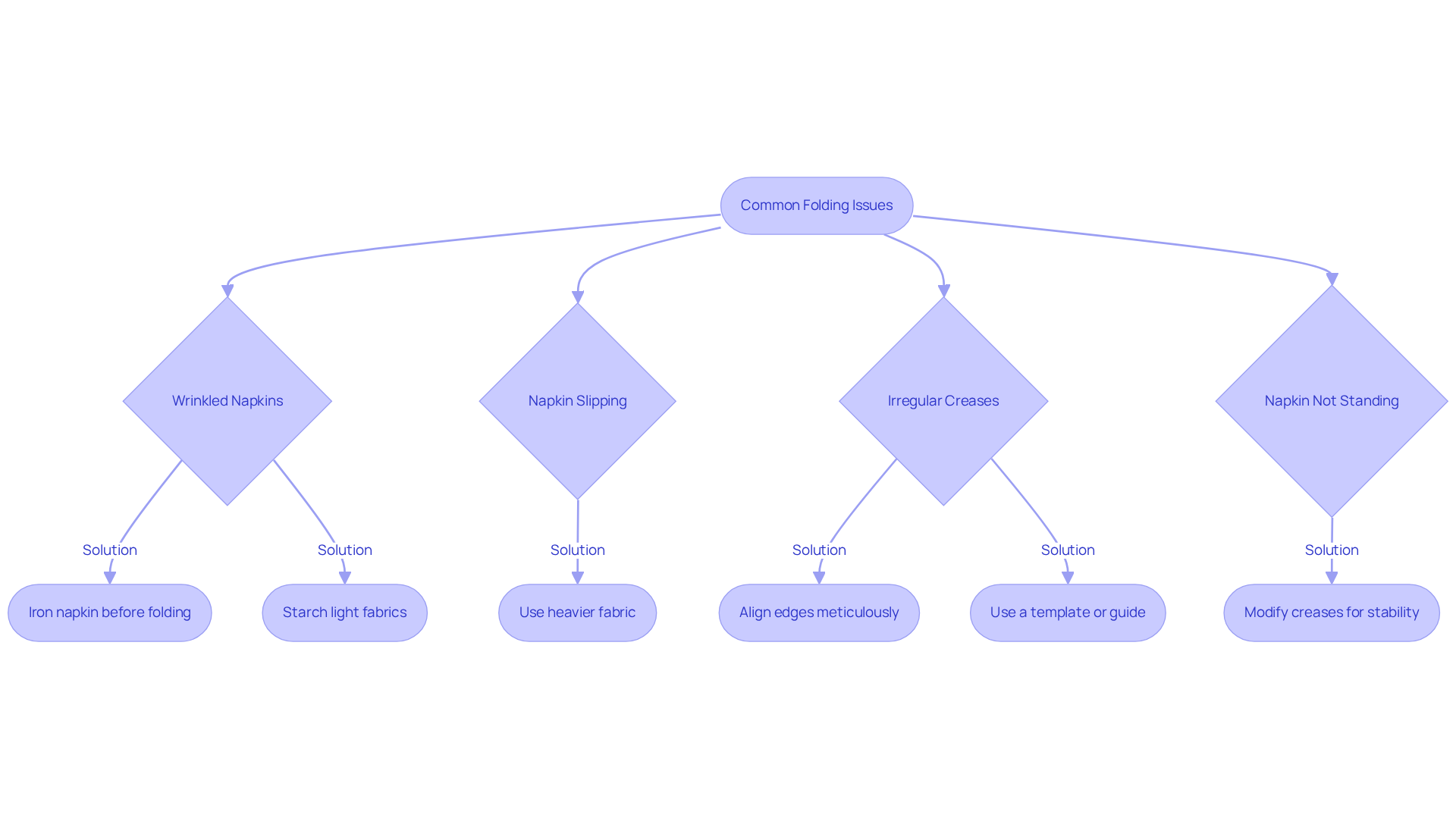
Troubleshoot Common Folding Issues
When practicing the triangle fold with IQ Linens' premium cloth items, you may face several common challenges. Here are effective solutions to troubleshoot these issues:
- Wrinkled Napkins: To achieve crisp edges, iron your napkin before folding. A well-pressed cloth not only looks more attractive but also retains its form more efficiently. Starching light fabrics can provide the right stiffness for intricate folds, helping them maintain their shape. Research shows that 'IQ Linens' cloths are made from stain and wrinkle-resistant materials, ensuring a polished look for any occasion.
- Napkin Slipping: If your napkin tends to slip out of shape, opt for a heavier fabric or starch it to provide the necessary stiffness. Our cotton or poly-cotton blends are recommended for their convenience in creasing and maintaining creases effectively, making them suitable for both casual and formal occasions.
- Irregular Creases: For irregular creases, take your time to align the edges meticulously at each step. Utilizing a template or guide can guarantee appropriate alignment for uniform creases. Consistent practice will enhance your precision and lead to more uniform results, especially when using IQ Linens' diverse selection of colors and fabrics.
- Napkin Not Standing: If your napkin does not remain upright, confirm that the base is adequately wide and that the creases are secure. Modifying the creases can establish a more stable base.
By addressing these common issues, you can refine your technique and consistently achieve a polished triangle fold napkin with IQ Linens' versatile options, including sustainable choices in various colors and fabrics. This not only enhances the overall presentation of your table settings but also contributes to creating an inviting and memorable atmosphere for your guests. Master these techniques today and elevate your event planning to the next level!

Conclusion
Mastering the triangle fold napkin technique is not just an essential skill; it’s a game changer that can elevate the aesthetic of any dining experience. This elegant folding method adds sophistication to table settings and showcases a commitment to detail that truly impresses guests. By executing this fold with precision, event planners and hosts can transform ordinary gatherings into memorable occasions.
Throughout this article, we’ve explored various aspects of the triangle fold technique. From understanding the materials and tools required to the step-by-step instructions for achieving the perfect fold, every detail matters. We’ve also highlighted common troubleshooting issues, ensuring that anyone can overcome challenges and create flawless napkin displays. Remember, using high-quality linens, such as those offered by IQ Linens, reinforces the notion that the right materials enhance both the appearance and functionality of your napkin.
In conclusion, mastering the triangle fold napkin is about more than just aesthetics; it’s about creating an inviting atmosphere that enriches the dining experience. Whether you’re hosting a casual family meal or a formal event, the triangle fold serves as a testament to thoughtful presentation. Embrace this technique, practice diligently, and let your table settings reflect the elegance and care you wish to convey. Ensure that every gathering becomes an extraordinary celebration.
Frequently Asked Questions
What is the triangle fold napkin technique?
The triangle fold napkin, also known as the pyramid crease, is a napkin folding method that creates an elegant three-sided form, enhancing the visual appeal of dining arrangements.
Why is the triangle fold napkin technique popular among event planners?
It is popular because it adds sophistication to place settings, is versatile for various occasions, and transforms ordinary settings into extraordinary experiences.
How does the triangle fold napkin enhance the dining experience?
The triangular shape not only contributes to the table's aesthetic but also engages guests, enriching their overall dining experience.
What does mastering the triangle fold napkin technique signify for event planners?
Mastering this technique reflects attention to detail and a commitment to excellence, helping planners create unforgettable gatherings.
How can high-quality linens impact event planning?
Investing in high-quality linens boosts visual appeal and offers long-term financial benefits by reducing the need for frequent rentals or replacements.
What practical strategies can enhance the presentation and efficiency of event setups?
Employing strategies like pre-folding napkins and choosing the right fabric can further improve the overall presentation and efficiency of event setups.
List of Sources
- Understand the Triangle Fold Technique
- Napkin Folding Techniques For Events (https://massivegroup.com/event-rental-tips/10-ways-to-master-the-art-of-napkin-folding)
- Easy Napkin Folding Techniques for Stunning Event Settings (https://go.ultimatetextile.com/blog/easy-napkin-folding-techniques-for-stunning-event-settings)
- Master Fun Napkin Folding Techniques for Stunning Events (https://go.iqlinens.com/blog/master-fun-napkin-folding-techniques-for-stunning-events)
- Elevate Your Event Decor with Creative Napkin Folds - MEET (Meetings | Events | Entertainment | Travel) (https://meetmags.com/elevate-your-event-decor-with-creative-napkin-folds)
- 10 Elegant Napkin Folds to Elevate Your Event Decor (https://go.iqlinens.com/blog/10-elegant-napkin-folds-to-elevate-your-event-decor)
- Gather Your Materials and Tools
- 10 Tips for Choosing and Finding the Best Fabric for Restaurant Napkins (https://braunlinen.com/blog/best-fabric-for-restaurant-napkins-tips)
- I Tested 18 Cloth Napkins to Find Ones That Are Fancy, Functional, and Dinner-Party-Worthy (https://seriouseats.com/best-cloth-napkins-8705397)
- Napkin Fabric Comparison: Best Materials for Events | CV Linens™ (https://cvlinens.com/blogs/styling-tips/napkin-fabric-comparisons?srsltid=AfmBOorbYRmHbLR9C6tu3V9ww3_2sJDqxNiw1XwSjPzFv_CRKBOdupgS)
- Cloth Napkins 101: Best Fabrics, Sizes, and All You Need to Know (https://ichcha.com/block-printing-blog/cloth-napkins-101)
- Follow Step-by-Step Folding Instructions
- Table Napkin Folding (https://slideshare.net/slideshow/table-napkin-folding/11699370)
- Elevate Your Tablescape: A Guide to the Pyramid Napkin Fold (https://cvlinens.com/blogs/styling-tips/perfect-pyramid-napkin-fold?srsltid=AfmBOoqkDfTuJgSeeYbQjfmRgwBTSTEE6LFM-4FgKATNys1yZd17uKf_)
- How to Fold a Dinner Napkin ~ The Pyramid Fold (https://noblepig.com/fancy-dinner-napkin-folding-the-pyramid-fold)
- 13 Sophisticated Ways to Fold a Napkin for Any Occasion (https://veranda.com/home-decorators/a28480947/napkin-folding)
- Troubleshoot Common Folding Issues
- Troubleshoot Issues: Banquet Napkin Folds (https://letsdolinens.com/post/troubleshoot-issues-banquet-napkin-folds)