Master Table Cloth Drop Techniques for Stunning Event Designs
Introduction
Creating an unforgettable event hinges on the details, and one of the most impactful elements is the tablecloth drop. The right choice of fabric, precise measurements, and thoughtful customization can transform a simple table into a stunning centerpiece that captivates guests.
However, with so many options available, how can event planners ensure their table settings stand out while maintaining practicality? This article delves into essential techniques for mastering tablecloth drops, providing insights that will elevate any occasion from ordinary to extraordinary.
Research shows that the right linens not only enhance the aesthetic appeal but also set the tone for the entire event. Industry standards suggest that a well-chosen tablecloth can create a cohesive look, making it a crucial element in event design.
So, are you ready to elevate your events? Let’s explore how mastering tablecloth drops can transform your gatherings into memorable experiences.
Choose the Right Fabric for Your Tablecloth Drops
Choosing the right fabric for table cloth drops is essential for crafting visually stunning designs that leave a lasting impression. Durability is paramount; fabrics like polyester and spun polyester excel in high-traffic situations due to their stain resistance and longevity. These materials are not only budget-friendly but also retain their vibrant appearance after multiple uses, making them perfect for both everyday dining and special occasions. For more formal settings, luxurious options such as satin or damask can elevate the aesthetic, adding a touch of elegance that enhances the overall experience.
Texture and Aesthetic play a crucial role as well. Fabrics like crinkled taffeta or Majestic Dupioni introduce visual interest and depth to table settings. Selecting textures that align with the theme of the occasion can significantly enhance the overall design, creating a harmonious and inviting atmosphere that guests will appreciate.
When it comes to Hue and Dye Lots, ensuring that the fabric's shade matches your occasion's palette is vital. Fabrics sourced from reputable suppliers, such as IQ Linens, guarantee consistent dye lots, which are essential for maintaining color uniformity across multiple tablecloths. This attention to detail ensures a refined appearance throughout the event.
Lastly, consider Care and Maintenance. The ease of cleaning and upkeep of the fabric is crucial. While burlap offers a rustic charm, it may not be suitable for events prone to spills, as it is not washable. Opting for materials that are machine washable and quick-drying can save time and effort during post-event cleanup.
By thoughtfully selecting the appropriate fabric for the table cloth drop, event organizers can enhance both the visual appeal and practicality of their arrangements, ensuring that all guests have a memorable experience. Don't underestimate the impact of your fabric choices - make them count!

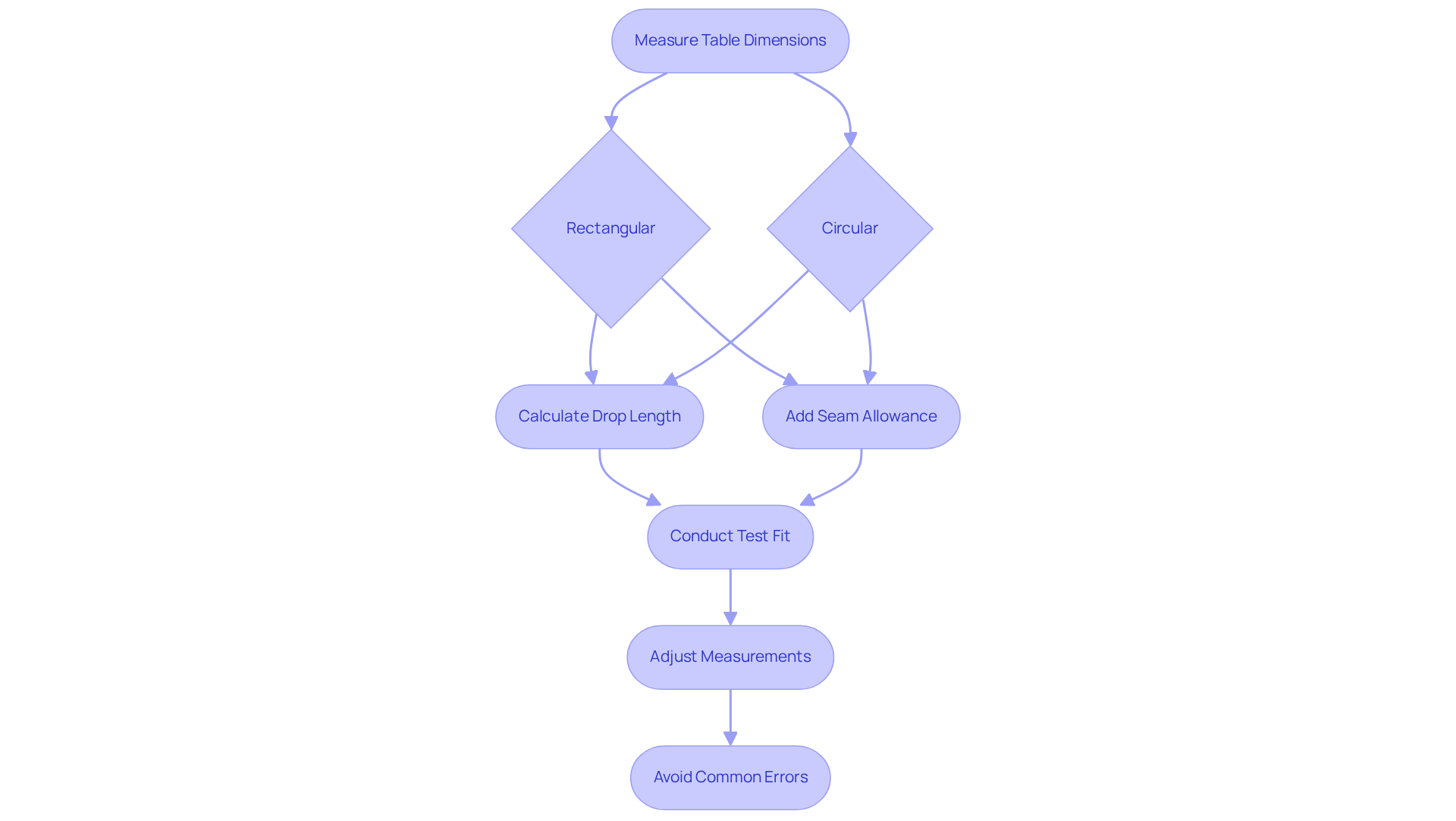
Measure and Fit Tablecloth Drops Accurately
To achieve a flawless cloth drop, precise measurement is key. Understanding the dimensions is crucial. Measure the length and width of rectangular surfaces or the diameter of circular ones. For example, a standard 60-inch round table typically requires a cover that is at least 90 inches in diameter for a 15-inch drop.
Next, calculate the drop length. This can vary based on the formality of the event. In casual settings, a table cloth drop of 6 to 12 inches is standard, while formal occasions often require a drop of 15 inches or more. The ideal table cloth drop usually ranges from 6 to 12 inches on each side, ensuring a balanced look.
Don’t forget to add for seam allowance. When ordering or cutting fabric, include extra inches for seams. This ensures that the final product fits perfectly without compromising the design.
Conduct a test fit if possible. Use a sample tablecloth to visualize how the drop looks. Adjust measurements as necessary to achieve the desired effect.
Be aware of common errors. Frequent sizing mistakes include neglecting to consider extensions or choosing a drop that’s too short. A correctly sized cloth guarantees uniformity across all tables, prevents trip hazards, and enhances the overall design theme of your occasion.
By adhering to these measurement guidelines, event organizers can ensure that their covers fit perfectly, significantly enhancing the overall presentation of their event.

Utilize Customization and Finishing Options for Impact
Customization can truly transform standard coverings into striking focal points, like a table cloth drop, that captivate attention. Here are some effective strategies to elevate your event decor:
-
Edge Finishing: Adding decorative edges like scallops or fringes significantly enhances the visual appeal of cloths. Research shows that a table cloth drop along with well-finished edges can increase the perceived value of table settings, making them more inviting and tailored to your event's theme.
-
Layering: Utilizing multiple layers of cloth in varying colors or textures adds depth and sophistication. For instance, a simple polyester covering layered with a sheer overlay can create an elegant effect, altering the overall atmosphere of the occasion and impressing your guests.
-
Personalization: Custom-printed tablecloths showcasing logos or occasion themes provide a unique touch, especially for corporate gatherings or weddings. This personalization not only enhances brand visibility but also fosters a connection with guests, making the event more memorable and impactful through the use of a table cloth drop.
-
Accessories: Incorporating complementary runners, sashes, or overlays can tie together the overall design and introduce visual interest. Accessories play a crucial role in enhancing the aesthetic of the surface, allowing for creative expression and thematic coherence.
By utilizing these personalization and completion choices, organizers can create arrangements that are both practical and aesthetically impressive. Don’t miss the opportunity to make a memorable impact on your attendees-explore these strategies today!
Incorporate Color and Patterns for Cohesive Design
Color and pattern are essential elements in the design of table settings, particularly when utilizing high-quality linens from IQ Linens. Here are some best practices to elevate your event:
-
Choose a Hue Scheme: Start by selecting a color scheme that embodies the theme of your occasion. For instance, soft pastels are perfect for a spring wedding, while bold jewel tones can elevate a winter gala. With IQ Linens' diverse range of shades, finding the ideal match for your event is effortless.
-
Mixing Patterns: When incorporating patterns, ensure they share a common color palette to maintain cohesion. For example, pairing a floral table covering with striped napkins from IQ Linens can create visual interest without clashing. Their cocktail and dinner cloth napkins, crafted from materials like polyester and a cotton/polyester blend, are stylish and functional, providing options that are both stain and wrinkle-resistant.
-
Utilize Neutrals Effectively: Integrate neutral shades to balance out bold patterns. A neutral table cloth drop from IQ Linens can serve as a backdrop, allowing patterned accessories to shine without overwhelming the overall design.
-
Consider Seasonal Trends: Stay informed about seasonal color trends to keep your designs fresh and relevant. Earthy tones may be favored in the fall, while vibrant hues are often sought after in summer. With IQ Linens' premium cloth napkins, you can explore sustainable options that align with any seasonal theme.
By thoughtfully incorporating color and patterns with IQ Linens' durable and versatile table linens, event planners can create cohesive and visually appealing table settings that enhance the overall atmosphere of their events. Don't miss the opportunity to elevate your next gathering - choose IQ Linens for a hassle-free experience that leaves a lasting impression.

Conclusion
Choosing the right techniques for tablecloth drops can dramatically elevate the visual appeal of any event. Understanding the significance of fabric selection, precise measurements, customization options, and the strategic use of color and patterns empowers event organizers to craft stunning table settings that leave a lasting impression on guests.
Key strategies discussed include:
- Selecting durable and aesthetically pleasing fabrics
- Ensuring precise measurements for a flawless fit
- Employing creative customization techniques to enhance the overall design
Moreover, incorporating a cohesive color scheme and patterns can transform ordinary table settings into extraordinary experiences that resonate with attendees.
The impact of well-executed tablecloth drops goes beyond mere aesthetics; it significantly contributes to the overall atmosphere of an event. By applying these best practices and exploring innovative ideas for tablecloth designs, event planners can create memorable gatherings that captivate and inspire. Embrace these techniques to ensure your next event stands out and leaves a lasting impression on all who attend.
Frequently Asked Questions
Why is it important to choose the right fabric for tablecloth drops?
Choosing the right fabric is essential for creating visually stunning designs that leave a lasting impression. The right fabric enhances durability, aesthetics, and the overall experience of the event.
What types of fabrics are recommended for high-traffic situations?
Fabrics like polyester and spun polyester are recommended for high-traffic situations due to their stain resistance, longevity, and budget-friendly nature. They maintain their vibrant appearance after multiple uses.
What luxurious fabric options can elevate the aesthetic for formal settings?
Luxurious options such as satin or damask can elevate the aesthetic in formal settings, adding elegance and enhancing the overall experience.
How do texture and aesthetic play a role in tablecloth selection?
Texture and aesthetic are crucial as they introduce visual interest and depth to table settings. Selecting textures that align with the occasion's theme can create a harmonious and inviting atmosphere.
Why is it important to consider hue and dye lots when selecting fabric?
Ensuring that the fabric's shade matches the occasion's palette is vital. Sourcing fabrics from reputable suppliers guarantees consistent dye lots, which is essential for maintaining color uniformity across multiple tablecloths.
What should be considered regarding the care and maintenance of tablecloth fabrics?
The ease of cleaning and upkeep is crucial. While burlap offers a rustic charm, it may not be suitable for events prone to spills. Opting for machine washable and quick-drying materials can simplify post-event cleanup.
How can the right fabric choices enhance the overall event experience?
Thoughtfully selecting the appropriate fabric enhances both the visual appeal and practicality of arrangements, ensuring that all guests have a memorable experience.
List of Sources
- Choose the Right Fabric for Your Tablecloth Drops
- The Ultimate Guide to Charleston Table Linen Rentals: Fabrics, Colors, and Event Design (https://hughesrental.com/blog-party-tips-inspiration-and-news/the-ultimate-guide-to-charleston-table-linen-rentals-fabrics-colors-and-event-design)
- What’s the Best Fabric for Tablecloths? | eFavormart (https://efavormart.com/blogs/home/an-expert-guide-on-the-best-fabric-for-tablecloths)
- 2026 Wedding Trends Every Event Professional Should Watch - Select Event Group (https://selecteventgroup.com/2026-wedding-trends-every-event-professional-should-watch)
- Interactive, Immersive, and Impactful: The 2026 Event Revolution (https://catersource.com/trends-styles/interactive-immersive-and-impactful-the-2026-event-revolution)
- Why Polyester Fabric is the Ideal Choice for Tablecloths (https://mytextilefabric.com/blogs/news/why-polyester-fabric-is-the-perfect-choice-for-tablecloths)
- Measure and Fit Tablecloth Drops Accurately
- How to Measure Tablecloth Sizes for Any Table | CV Linens™ (https://cvlinens.com/blogs/product-101/measuring-tablecloth-sizes?srsltid=AfmBOor6fY3VSb5JOGKWs32CfngHkf1W65JFhxo77D2DYGKOv7RThqWH)
- The Ultimate Guide to Perfect Tablecloth Dimensions (https://urbanspacestore.in/blogs/news/how-to-measure-the-perfect-tablecloth-size-a-comprehensive-guide?srsltid=AfmBOoqfM-HcytBXjcM0iN9m2X-46g9ZZmXiNkShMD13f4PoKZh4M2rx)
- Let’s Talk Linens: The Ultimate Guide to Table Linen Sizes (https://partyrentalltdblog.com/lets-talk-linens-the-ultimate-guide-to-table-linen-sizes)
- How to Size a Tablecloth Correctly (https://lenox.com/blogs/buying-guide/how-to-size-a-tablecloth)
- Master Tablecloth Sizing: 5 Steps for Perfect Fit Every Time (https://go.ultimatetextile.com/blog/master-tablecloth-sizing-5-steps-for-perfect-fit-every-time)
- Utilize Customization and Finishing Options for Impact
- 10 Creative Tablecloth Ideas to Elevate Your Events (https://go.iqlinens.com/blog/10-creative-tablecloth-ideas-to-elevate-your-events)
- The Chicest Table Decor Trends of 2026 For the Most Stylish Dinner Parties (https://homesandgardens.com/living/table-decor-trends-2026)
- 2026 Best Table Linens for Event Rentals and Venues (https://tcflinen.com/blogs/news/best-table-linens-event-rentals-venues?srsltid=AfmBOooRVuclG61zXM5IIbngF6ng74-ilZ07AlFaU9sJs_tPxk_XyPkV)
- Transform a Basic Venue with Linens and Draping Rentals - Stuart Event Rentals (https://stuartrental.com/linens/transform-basic-venue-linens-and-draping-rentals)
- name (https://tissus-print.com/en/blog/business-events/custom-festive-table-decoration-ideas-for-professionals)
- Incorporate Color and Patterns for Cohesive Design
- The 2026 Wedding Trends That Are In—and Out—for the Year (https://vogue.com/article/wedding-trends-2026)
- 2026 Wedding Color Trends: How to Design a Multi-Color Palette (https://destinationido.com/planning-and-advice/2026-wedding-color-trends)
- The Chicest Table Decor Trends of 2026 For the Most Stylish Dinner Parties (https://homesandgardens.com/living/table-decor-trends-2026)
- 2026 Wedding Color Trends: Discover the Most 15 Popular Color Palettes (https://daisysage.com/blog/wedding-color-trends)
- Top Event Decor Trends For 2026: What to Look For | Empire Room (https://empireroomomaha.com/blog/top-event-decor-trends-for-2026-what-to-look-for)