Master Wedding Linens: 4 Steps to Perfect Your Event Decor
Introduction
Creating the ideal wedding decor goes beyond just having a good eye for design; it requires a strategic approach to selecting linens that truly reflect the couple's vision and elevate the overall ambiance. This guide will walk you through the essential steps to master wedding linens, from pinpointing the perfect theme and season to understanding fabric types, budgeting, and color coordination. With countless options at your disposal, how can you ensure your selections not only resonate with current trends but also craft a cohesive and unforgettable experience for your guests?
Research shows that the right linens can transform a venue, making it essential to choose wisely. Start by defining your theme - whether it’s rustic, elegant, or modern - as this will guide your choices. Next, consider the season; lighter fabrics work well for summer weddings, while richer textures are perfect for winter celebrations.
As you navigate through fabric types, remember that each material brings its own character to the table. From luxurious silk to casual cotton, understanding these differences will help you make informed decisions. Budgeting is another critical aspect; set a realistic budget that allows for quality without compromising your vision.
Finally, color coordination is key. Harmonizing your linens with the overall color palette will create a visually stunning effect. By following these steps, you’ll not only align with industry standards but also ensure a memorable experience for everyone involved. Ready to elevate your wedding decor? Let’s dive into the world of wedding linens and make your vision a reality!
Identify Your Wedding Theme and Season
Begin by defining the central theme of your celebration. Whether it leans towards rustic charm, elegant sophistication, vintage nostalgia, or modern minimalism, this choice is crucial. The season significantly influences this decision; for instance, spring ceremonies often sparkle with light, pastel fabrics that symbolize renewal, while autumn festivities benefit from deeper, richer tones that evoke warmth and closeness.
Stay informed about current trends and seasonal palettes. Research shows that dusty blue and terracotta are gaining popularity for 2026, which can inspire your selections. For a summer wedding, vibrant hues and lightweight fabrics create a fresh, airy ambiance that captivates guests.
Employing mood boards can assist in visualizing how different themes and seasonal elements affect your fabric selections. This ensures a cohesive and stunning decor that aligns with your vision. Moreover, when choosing wedding linens from IQ Linens, consider how they enhance your selected color scheme and theme. High-quality fabrics not only elevate your dining experience but also offer financial advantages, as they lower expenses per occasion over time.
With a varied range of durable and versatile wedding linens, including premium fabric napkins made from materials like polyester and cotton/polyester blends, IQ Linens provides the ideal choices for your special day. Make your celebration unforgettable by selecting wedding linens that reflect your unique style.

Explore Different Types of Wedding Linens
Understanding the different types of fabrics available for events is essential for creating the perfect decor. Polyester, satin, and specialty fabrics like burlap and damask each bring unique characteristics to the table.
- Polyester is celebrated for its durability and ease of cleaning, making it a practical choice for high-turnover events.
- In contrast, satin offers a luxurious sheen that enhances the elegance of formal occasions, though it requires a bit more care.
- For rustic themes, burlap provides a natural, textured look that resonates beautifully with outdoor or vintage settings.
At IQ Linens, you can find affordable burlap coverings (SKU SWAN-BURL) with customizable options for both purchase and rental, ensuring you find the perfect fit for your event.
When selecting wedding linens, consider how each fabric aligns with your wedding theme. A sophisticated event may benefit from the smooth finish of satin wedding linens, while a more casual gathering could embrace the charm of burlap. Incorporating various styles of wedding linens, such as table runners, overlays, and napkins, can enhance your table settings, adding layers of visual interest.
Event organizers frequently recommend polyester for its adaptability and durability, especially in venues that require regular fabric changes. While satin is more delicate, it is favored for its aesthetic appeal in upscale settings. Burlap, though less durable, can effectively serve as an accent to create a rustic ambiance. Notably, IQ Linens offers stain-resistant chair tie sashes in Basic Polyester and Duchess Satin, which can elevate your event decor.
Checkered patterns are emerging as a standout trend in event fabrics for 2026, providing a modern touch that aligns with evolving aesthetic preferences. By carefully selecting your fabrics, you can ensure that your event decor not only looks stunning but also meets the practical requirements of your occasion.

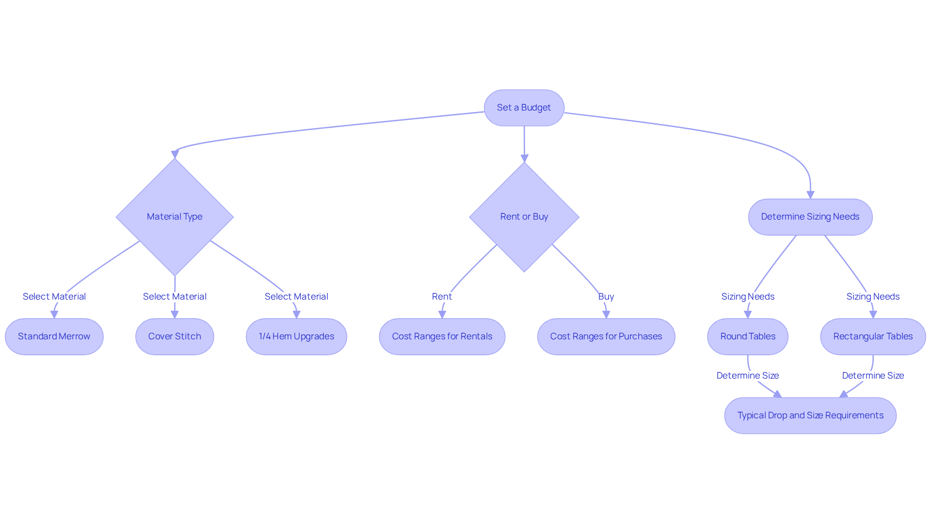
Set a Budget and Determine Sizing Needs
Creating a precise budget for event fabrics is essential. Consider factors like material type, whether to rent or buy, and the amount required. Research shows that couples typically allocate around $200-300 per guest for their wedding, with wedding venues accounting for about 17% of the total wedding budget. Wedding linens can significantly impact this budget; for instance, rentals for tablecloths range from $6 to $18 each, depending on size and style, while purchasing a comparable tablecloth costs around $10 upfront. Investigating average expenses for various fabric types can help shape your budget efficiently and highlight the potential savings from renting compared to buying.
At IQ Linens, you can personalize your cloths with various finishing options, including:
- standard merrow
- cover stitch
- 1/4" hem upgrades
You can also choose from rounded or square corners and select fitted options such as:
- 4-sided with slits in corners
- 3-sided open back configurations
Precisely measuring your surfaces is crucial to determine the suitable linen sizes. For standard round surfaces, a typical drop is 6-12 inches, indicating that a 60-inch round surface usually needs a 120-inch round cloth for a floor-length drop. Rectangular tables may require longer lengths, so consulting sizing guides from rental companies ensures you order the correct dimensions, preventing any last-minute surprises. It's advisable to request 5-10% more fabrics than your original count to account for potential damages, helping you avoid unexpected costs. By planning ahead and recognizing your specific wedding linens requirements, you can create a cohesive and stylish appearance for your event while staying within budget.

Select Colors and Fabrics that Enhance Your Aesthetic
Choosing hues that align with your ceremony theme and season is essential for establishing a harmonious aesthetic. Research shows that utilizing a color wheel can help identify complementary shades that elevate your decor. For instance, whimsical pastels are set to define ethereal and romantic weddings in 2026, making linens in blush, mint, or lavender ideal for a soft pastel spring wedding.
Additionally, consider the textures of your fabrics; pairing smooth satin with textured burlap adds depth and visual interest to your table settings. As you experiment with various patterns and hue combinations, ordering swatches allows you to see how shades and fabrics interact under your venue's lighting.
To enhance your tablescape, explore IQ Linens' diverse selection of high-quality cocktail and dinner cloth napkins. Available in a wide array of colors and materials, including sustainable options like polyester and cotton blends that are stain and wrinkle-resistant, as well as machine washable, these linens ensure that your decor not only enhances the overall ambiance but also contributes to a memorable and harmonious wedding experience. Don't miss out on the opportunity to elevate your event with the perfect linens!
Conclusion
Selecting the right wedding linens is crucial for crafting an unforgettable event. Understanding the interplay between your chosen theme, seasonal nuances, and fabric types lays the foundation for stunning decor. The right linens not only enhance aesthetic appeal but also reflect the unique style of your celebration, ensuring that every detail resonates with your vision.
Key insights emphasize the importance of:
- Identifying your wedding theme and season
- Exploring various fabric types
- Setting a realistic budget
- Selecting colors that complement your overall decor
From the durability of polyester to the elegance of satin and the rustic charm of burlap, each fabric type serves a distinct purpose in achieving your desired ambiance. Careful budgeting and sizing considerations can prevent unexpected costs and ensure seamless execution of your event.
Ultimately, the choice of wedding linens transcends mere decoration; it shapes the atmosphere and experience of your celebration. Embracing the latest trends and understanding how to harmonize colors and fabrics can elevate your event to new heights. Take the time to explore options, experiment with textures, and let your creativity shine through. The right linens can transform your wedding into an unforgettable occasion, leaving a lasting impression on you and your guests.
Frequently Asked Questions
How should I begin planning my wedding theme?
Start by defining the central theme of your celebration, such as rustic charm, elegant sophistication, vintage nostalgia, or modern minimalism. The season will also influence this decision.
How does the season affect wedding themes and decor?
Different seasons inspire different themes; for example, spring weddings often use light, pastel fabrics symbolizing renewal, while autumn weddings benefit from deeper, richer tones that evoke warmth and closeness.
What are some current trends for wedding colors and fabrics?
For 2026, dusty blue and terracotta are gaining popularity. For summer weddings, vibrant hues and lightweight fabrics create a fresh, airy ambiance.
How can I visualize my wedding theme and fabric choices?
Using mood boards can help visualize how different themes and seasonal elements affect your fabric selections, ensuring cohesive and stunning decor.
What should I consider when choosing wedding linens?
Consider how the linens enhance your selected color scheme and theme. High-quality fabrics elevate your dining experience and can lower expenses per occasion over time.
What types of wedding linens does IQ Linens offer?
IQ Linens provides a varied range of durable and versatile wedding linens, including premium fabric napkins made from materials like polyester and cotton/polyester blends.
How can I make my wedding celebration unforgettable?
Select wedding linens that reflect your unique style to enhance the overall atmosphere of your celebration.
List of Sources
- Identify Your Wedding Theme and Season
- These are the 2026 Wedding Trends You Need to Know (https://benchmarkresortsandhotels.com/mosaic-traveler/2026-wedding-trends-you-need-to-know)
- 20 Fall Wedding Color Trends for 2026 (https://daisysage.com/blog/fall-wedding-colors)
- The Most Influential Wedding Trends Inspiring 2026 Celebrations (https://marthastewart.com/2026-wedding-trends-11875676)
- 2026 Wedding Color Trends: Merlot, Citrus, Olive & Checkered Linens - PB Milwaukee (https://premierbridewisconsin.com/2026-wedding-color-trends-merlot-citrus-olive-checkered-linens)
- Trendsetter Wedding Themes of 2026 to Paint a Picture Perfect Memory (https://themountainterrace.com/trending-wedding-themes)
- Explore Different Types of Wedding Linens
- The 2026 Wedding Trends That Are In—and Out—for the Year (https://vogue.com/article/wedding-trends-2026)
- The Most Influential Wedding Trends Inspiring 2026 Celebrations (https://marthastewart.com/2026-wedding-trends-11875676)
- 2026 Best Table Linens for Event Rentals and Venues (https://tcflinen.com/blogs/news/best-table-linens-event-rentals-venues?srsltid=AfmBOooLguiLrIC1-bPgp5scC9kziPIKt7xrOVc4ykK-uOBf7s1Xtpfy)
- 2026 Wedding Color Trends: Merlot, Citrus, Olive & Checkered Linens - PB Milwaukee (https://premierbridewisconsin.com/2026-wedding-color-trends-merlot-citrus-olive-checkered-linens)
- 2026 Wedding Trends: Immersive Design, Elevated Dining & Personalized Details (https://thecateredaffair.com/news/2026-wedding-trends-immersive-design-elevated-dining-personalized-details)
- Set a Budget and Determine Sizing Needs
- Budget-Friendly Tips for Renting Event Linens (https://letsdolinens.com/post/rent-event-linens-without-breaking-bank)
- Smart Strategies for Choosing Cheap Table Linens for Weddings (https://go.ultimatetextile.com/blog/smart-strategies-for-choosing-cheap-table-linens-for-weddings)
- 7 Smart Tips to Save on Wedding Table Linens | CV Linens™ (https://cvlinens.com/blogs/styling-tips/7-tips-for-saving-on-wedding-table-linens?srsltid=AfmBOoo1QGTXxujyYPFZ2ZFfZGT6qTsOalK37eV6n70Di4BwvBbNnHmo)
- Average Cost of Weddings in 2026: Vendor Price Guide - Zola Expert Wedding Advice (https://zola.com/expert-advice/whats-the-average-cost-of-a-wedding)
- Optimizing Your Event Budget | ASAP Linen (https://asaplinen.com/optimizing-event-budgets-through-strategic-linen-rentals?srsltid=AfmBOopGHLtVIuyFgnmbjvu10exkpx5N2Jk0q_ypuKx6La3UAik1rRRE)
- Select Colors and Fabrics that Enhance Your Aesthetic
- Hot Hues Alert: Put These 2026 Wedding Color Trends on Your Radar (https://theknot.com/content/wedding-color-palettes-we-love)
- 20 Spring & Summer Wedding Color Trends 2026 (https://daisysage.com/blog/spring-summer-wedding-colors)
- 2026 Wedding Color Trends: How to Design a Multi-Color Palette (https://destinationido.com/planning-and-advice/2026-wedding-color-trends)
- 2026 Wedding Color Trends: Merlot, Citrus, Olive & Checkered Linens - PB Milwaukee (https://premierbridewisconsin.com/2026-wedding-color-trends-merlot-citrus-olive-checkered-linens)