Master Napkin with Silverware: Steps for Elegant Table Settings
Introduction
Creating an elegant dining experience transcends mere food; it starts with the art of table setting. A beautifully arranged table not only enhances the aesthetic appeal of an event but also elevates the overall dining experience for guests. This guide explores essential components, sophisticated napkin folding techniques, and precise silverware arrangements that can transform an ordinary meal into a memorable occasion.
But what happens when a simple mistake in placement or presentation disrupts the entire atmosphere? Understanding the nuances of an elegant table setting is crucial. Every detail must contribute to a flawless dining experience, ensuring that guests feel valued and immersed in the occasion.
Research shows that a well-set table can significantly impact guests' perceptions and enjoyment. Industry standards emphasize the importance of meticulous attention to detail, from the choice of linens to the arrangement of silverware. Expert recommendations suggest that even small adjustments can lead to a remarkable transformation in the dining atmosphere.
So, as you plan your next event, consider how these elements come together. Elevate your dining experience by mastering the art of table setting.
Gather Essential Table Setting Components
To create an elegant table setting, start by assembling these essential components:
- Tablecloth or Runner: Choose high-quality fabrics from IQ Linens that align with your theme. Luxurious options like satin or damask elevate the overall aesthetic, making the setting feel refined. Investing in these durable linens not only enhances your event but also reduces your cost per use over time.
- Dinnerware: Select plates that suit the occasion, including dinner plates, salad plates, and possibly charger plates for a formal touch.
- Flatware: Ensure you have the appropriate utensils for each course-forks, knives, and spoons-arranged neatly for easy access.
- Glassware: Incorporate a variety of glassware, such as wine glasses, water glasses, and specialty glasses for cocktails, to enhance the dining experience.
- Napkins: Cloth napkins from IQ Linens are essential for an elegant look. Coordinate their color and style with your tablecloth to create a cohesive appearance. With customizable options available, you can select the perfect size and fabric to match your theme.
- Focal Point: Choose a centerpiece that enhances the aesthetic of the surface without dominating it. Fresh flowers, candles, or tasteful decorative items can add charm and sophistication.
- Place Cards (optional): For formal gatherings, consider using place cards to personalize the setting and assist guests in finding their seats.
By thoughtfully gathering these components and utilizing IQ Linens' high-quality products, you will set the stage for a beautifully arranged table that reflects elegance and attention to detail.
Fold Napkins Elegantly
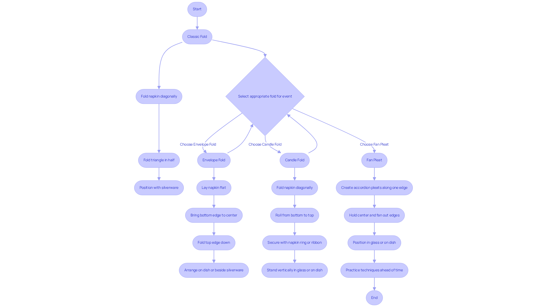
To fold napkins elegantly, consider these essential techniques:
-
Classic Fold: Start with a square napkin. Fold it diagonally to create a triangle, then fold the triangle in half again, bringing the top point down to meet the bottom edge. For a polished look, position the napkin with silverware on the plate or to the left of the forks.
-
Envelope Fold: Lay the napkin flat and bring the bottom edge up to the center. Next, fold the top edge down to meet the bottom crease, forming an envelope shape. This can be elegantly arranged on the dish or beside the napkin with silverware, adding a touch of sophistication.
-
Candle Fold: Fold the napkin diagonally, then roll it from the bottom to the top. Secure it with a napkin ring or ribbon. This configuration can stand vertically in a glass or on the dish, resembling a candle and creating an appealing centerpiece.
-
Fan Pleat: Begin with a flat napkin and create accordion pleats along one edge. Hold the center and fan out the edges for a dramatic effect. This napkin with silverware can be positioned in a glass or on the dish, enhancing the elegance of your table arrangement.
Selecting a fold that aligns with the formality of your event is crucial. Practicing these techniques ahead of time will ensure a flawless presentation on the day of your gathering, ultimately enhancing the overall dining experience for your guests.

Arrange Silverware Correctly
To arrange silverware correctly, follow these essential guidelines:
- Forks: Position forks to the left of the dish. For multiple forks, arrange them in the order of use, starting from the outside in. The salad fork should be placed on the outer left, with the dinner fork next to it.
- Cutlery: Position knives to the right of the dish, ensuring the blades face inward toward the dish. If using multiple knives, arrange them in the order of use, starting from the outside.
- Spoons: Position spoons to the right of the knives, with the soup spoon as the outermost utensil if applicable.
- Dessert Utensils: For dessert utensils, lay them horizontally above the dish, with the fork handle facing left and the knife handle facing right.
- Alignment: Align the lower edges of the utensils with the bottom rim of the plate, maintaining about one inch from the edge of the surface.
Following these guidelines not only creates a visually appealing arrangement but also enhances the overall dining experience, showcasing thoughtfulness and attention to detail. As event planner Jung Lee notes, understanding the formalities of a proper place setting is akin to knowing one's manners, making it an essential skill for any host.

Add Final Touches for Presentation
To elevate your table presentation, consider these essential elements:
- Centerpiece: Select a centerpiece that is visually appealing yet unobtrusive. Fresh flowers, candles, or decorative bowls can enhance the setting's aesthetic without obstructing guests' views.
- Surface Runner or Overlay: Introduce a surface runner to add texture and visual appeal. Opt for a color or pattern that harmonizes with your tablecloth, creating a cohesive look.
- Lighting: Utilize soft lighting to foster a warm and inviting atmosphere. Candles or adjustable lights can significantly enhance the mood, making the environment feel more intimate.
- Place Cards: Incorporate elegant place cards to guide guests to their seats. This personal touch not only aids in organization but also serves as a conversation starter, enhancing the overall experience.
- Seasonal Decor: Reflect the season by incorporating elements like pinecones in winter or fresh fruits in summer. This enriches the theme and adds a hint of nature to your arrangement.
- Final Check: Conduct a thorough walkthrough of the setup before guests arrive. Ensure that everything is symmetrical, evenly spaced, and visually appealing, creating a polished final presentation.
To further elevate your event decor, consider incorporating IQ Linens' coordinating chair tie sashes, available in stain-resistant Basic Polyester and luxurious Duchess Satin. Measuring 8 x 110 inches, these sashes not only enhance the visual appeal of your seating but also offer practical benefits, being machine washable and durable for repeated use. Investing in high-quality linens like these beautifies your event while reducing costs over time, making them a smart choice for any occasion.
These finishing touches will transform your table setting into a stunning focal point, blending functionality with beauty for an unforgettable gathering.
Conclusion
Creating an elegant table setting is not merely about aesthetics; it embodies the care and thoughtfulness that goes into hosting a gathering. By meticulously selecting high-quality components - like tablecloths, dinnerware, and finely folded napkins - you significantly enhance the overall dining experience. Each element, from the arrangement of silverware to the choice of centerpiece, plays a crucial role in establishing an inviting atmosphere that delights guests.
This article has covered essential steps to achieve a sophisticated table setting. It includes:
- Gathering the right components
- Mastering various napkin folding techniques
- Arranging silverware correctly
Attention to detail is paramount; aligning utensils and choosing decor that complements the theme are vital. Incorporating final touches like lighting and seasonal decor further elevates the presentation, ensuring that the table becomes a stunning focal point for any occasion.
Ultimately, the art of setting an elegant table transcends mere decoration. It fosters a warm and inviting environment that encourages connection and conversation among guests. By applying these tips and techniques, hosts can create memorable dining experiences that reflect their personal style and hospitality. Embrace the opportunity to transform your next gathering into an unforgettable event with thoughtful table settings that leave a lasting impression.
Frequently Asked Questions
What are the essential components for an elegant table setting?
The essential components for an elegant table setting include a tablecloth or runner, dinnerware, flatware, glassware, napkins, a focal point (centerpiece), and optionally, place cards.
How can a tablecloth or runner enhance the table setting?
A high-quality tablecloth or runner, especially in luxurious fabrics like satin or damask, elevates the overall aesthetic of the table setting, making it feel more refined and elegant.
What types of dinnerware should be selected for an occasion?
For an occasion, you should select dinner plates, salad plates, and possibly charger plates to add a formal touch.
What flatware is necessary for a complete table setting?
You need to have the appropriate utensils for each course, including forks, knives, and spoons, arranged neatly for easy access.
What types of glassware should be included in a table setting?
A variety of glassware should be included, such as wine glasses, water glasses, and specialty glasses for cocktails, to enhance the dining experience.
Why are cloth napkins important in a table setting?
Cloth napkins are essential for an elegant look and can be coordinated in color and style with the tablecloth to create a cohesive appearance. Customizable options allow for selecting the perfect size and fabric to match your theme.
What should be considered when choosing a centerpiece?
The centerpiece should enhance the aesthetic of the table without dominating it. Options include fresh flowers, candles, or tasteful decorative items that add charm and sophistication.
When are place cards recommended for a table setting?
Place cards are recommended for formal gatherings to personalize the setting and assist guests in finding their seats.
List of Sources
- Gather Essential Table Setting Components
- 40 Place Setting Trends for 2025 to Transform Your Wedding Table (https://thewed.com/magazine/major-trends-for-place-settings-in-2025)
- Table Linen Market Analysis, Segments, Size, Report 2025 - 2034 (https://thebusinessresearchcompany.com/report/table-linen-global-market-report)
- North America Table Linen Market will grow at a CAGR of 4.8% from 2024 to 2031. (https://cognitivemarketresearch.com/regional-analysis/north-america-table-linen-market-report)
- 2025 Trends for Wedding Table Décor and Centerpieces: Lush, Elegant and Bold | Legacy Stables and Events (https://legacystablesandevents.com/2025-trends-for-wedding-table-decor-and-centerpieces-lush-elegant-and-bold)
- “Less Performative, More Present” — Why the Table Setting Trends for 2025 Are Intentionally Unpolished (https://livingetc.com/ideas/table-setting-trends-for-2025)
- Fold Napkins Elegantly
- This "Bow Napkin" Trick Looks Straight Out of a Pottery Barn Catalog — But Is So Easy (https://thekitchn.com/how-to-fold-napkins-holidays-23755663)
- How to fold napkins in an original way | Tessitura Toscana Telerie (https://tessituratoscanatelerie.it/en/magazine/guides-and-tips/fold-napkins-original-way.html?srsltid=AfmBOor8OyOmMHrAXlQq3YXOxtvH0uP24J64VQyWgWAXdibCoTQcTLCp)
- Napkins Folded For Wedding: Creative Ideas To Elevate Your Reception (https://rubypowerslaw.com/newserx/66129-napkins-folded-for-wedding-creative-ideas-to-elevate-your-reception)
- Elevate Your Event Decor with Creative Napkin Folds - MEET (Meetings | Events | Entertainment | Travel) (https://meetmags.com/elevate-your-event-decor-with-creative-napkin-folds)
- 31 Easy Napkin Folding Ideas to Instantly Elevate Your Table Setting (https://goodhousekeeping.com/home/craft-ideas/g4552/napkin-folding-videos)
- Arrange Silverware Correctly
- How to Set a Table: A Guide to Silverware Placement (https://acamporainteriors.com/blog/how-to-set-a-table)
- How to Set a Formal Dinner Table, According to Etiquette Experts (https://marthastewart.com/276333/how-to-set-a-formal-dinner-table)
- How to Arrange Cutlery on Your Dining Table: Master the Art of Table Setting for Any Occasion (https://coohom.com/article/how-to-arrange-cutlery-on-your-dining-table)
- How to Set the Table...The Right Way (https://katiekateskitchen.blogspot.com/2012/01/how-to-set-tablethe-right-way.html)
- Etiquette Advice – The Proper Way to Set a Table: Mastering Formal Table Setting Etiquette (https://beaumontetiquette.com/post/the-proper-way-to-set-a-table-mastering-formal-table-setting-etiquette)
- Add Final Touches for Presentation
- 2025 Trends for Wedding Table Décor and Centerpieces: Lush, Elegant and Bold | Legacy Stables and Events (https://legacystablesandevents.com/2025-trends-for-wedding-table-decor-and-centerpieces-lush-elegant-and-bold)
- These Are the 25 Hottest Hosting Trends of 2025, According to Event Planners (https://veranda.com/luxury-lifestyle/entertaining/a65105606/hosting-trends-2025)
- 50 Interior Design Quotes That Inspire Creativity & Style (https://swatchbox.com/blog/50-Interior-Design-Quotes-That-Inspire-Creativity-Style)
- Table Runners Go Mainstream: What's Fueling Demand Worldwide? (https://manchesterprofessionals.co.uk/article/marketing-and-pr/94216/table-runners-go-mainstream-whats-fueling-demand-worldwide)
- Sensory, Surprising, And Stylish: These Are The Decor Trends Brides Are Choosing In 2025 (https://latimes.com/weddings/planning-ideas/inspiration/story/wedding-decor-trends)