How Long Should Tablecloth Hang Over Table? A Step-by-Step Guide
Introduction
Choosing the right tablecloth can truly transform an ordinary gathering into a memorable event. Yet, the question of how long it should hang over the table often remains a mystery. Research shows that understanding the ideal drop length not only enhances aesthetic appeal but also reflects the formality of the occasion - whether it’s a casual family dinner or a lavish wedding.
What factors should one consider when determining the perfect overhang? Expert recommendations suggest that the drop length should align with the event's tone and style. For instance, a longer drop may convey elegance and sophistication, while a shorter one can create a more relaxed atmosphere.
By making informed choices about tablecloth overhang, you can elevate the overall atmosphere of your event. Industry standards indicate that a drop of 6 to 12 inches is typically ideal for formal settings, while casual gatherings may benefit from a more relaxed approach.
In conclusion, understanding the nuances of tablecloth selection is essential for any event planner. Take the time to consider these factors, and watch how your choices can enhance the experience for your guests.
Measure Your Table Dimensions
To begin, gather a tape measure and follow these essential steps:
- Measure the Length: Start at one end of the surface and extend the tape measure to the opposite end. Record this measurement accurately. A standard 6-foot rectangular surface typically accommodates 8-10 individuals, while an 8-foot one can seat 12-16.
- Measure the Width: Next, measure the width of the surface from one side to the other, noting this down as well.
- Determine the Shape: Identify whether your surface is rectangular, round, or square, as this will influence the calculation for the covering size. Round surfaces are ideal for encouraging conversation, while rectangular ones are suitable for larger events.
- Consider Any Extensions: If your table has leaves or extensions, include these in your measurements to ensure the covering will fit properly during larger gatherings. Typical errors involve neglecting to consider these extensions or selecting a length that is too short.
Precise measurements are crucial for choosing the appropriate cover for your table. Remember to consider how long the tablecloth should hang over the table, as the drop length can vary based on the formality of the event-shorter drops (6-8 inches) are suitable for casual settings, while longer drops (15 inches or more) are ideal for formal occasions. Moreover, explore IQ Linens' extensive collection of high-quality fabrics to find the perfect match for your occasion's theme. Don't overlook chair sash tie materials; mixing colors and textures can significantly enhance your gathering's overall appearance. By adhering to these steps, you will ensure an ideal fit for your covering, elevating the overall aesthetic of your event.

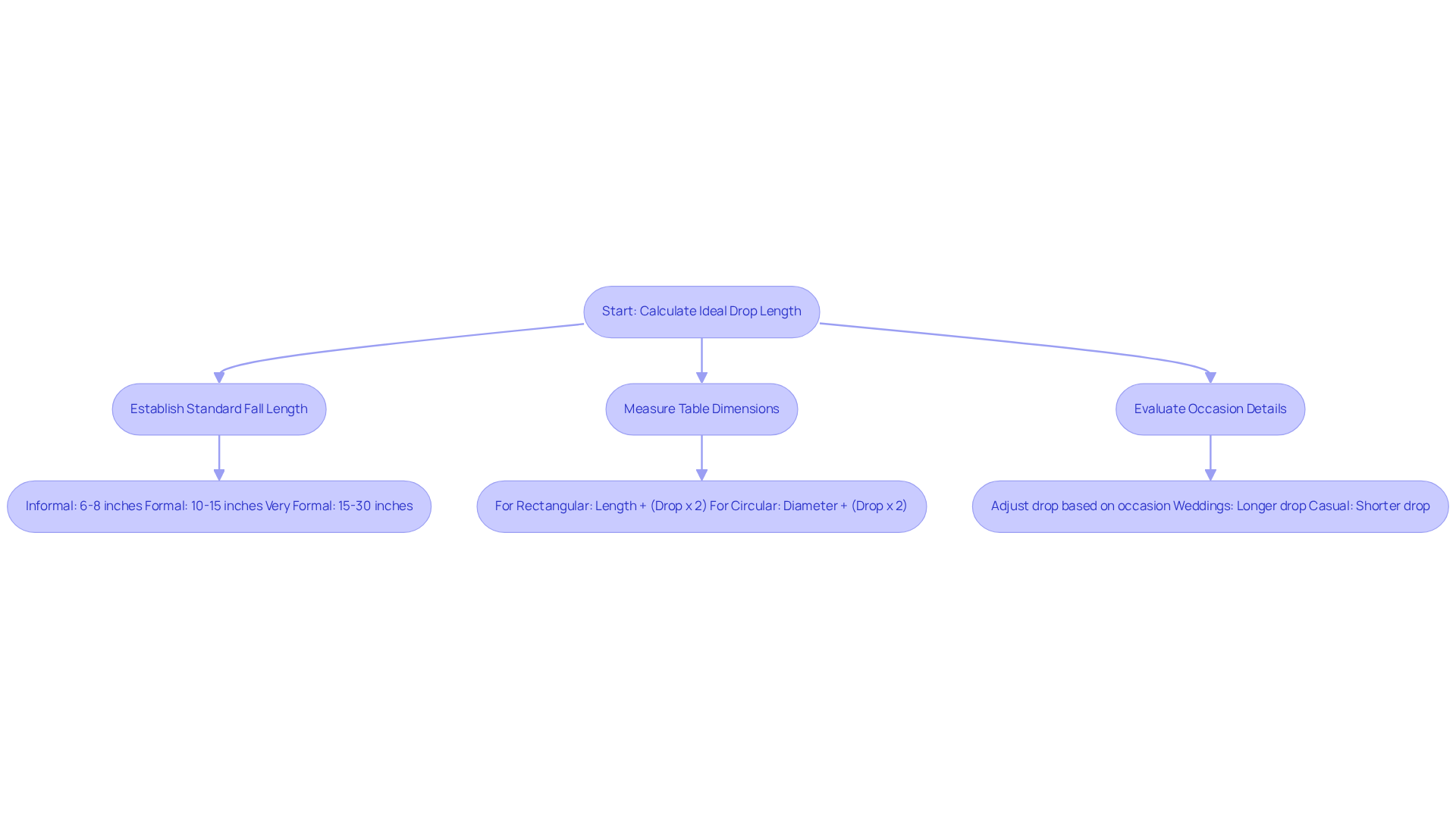
Calculate Ideal Drop Length for Your Tablecloth
To calculate the ideal drop length for your tablecloth, follow these essential steps:
-
Establish the Standard Fall Length: For informal occasions, a fall of 6-8 inches is generally suggested. In contrast, formal occasions often benefit from knowing how long the tablecloth should hang over the table, with a length of 10-15 inches, and some events requiring even longer lengths for a luxurious appearance.
-
When measuring for rectangular surfaces, consider how long the tablecloth should hang over the table and add that desired hang length to both the length and width measurements. For circular surfaces, multiply the length of the fall by two and add it to the diameter. Investing in your own collection of linens from IQ Linens allows you to choose from a variety of fabrics, colors, sizes, and finishes, ensuring the perfect fit for any occasion.
- Example for a rectangular surface: If your surface measures 72 inches in length and you desire a 10-inch overhang, the calculation would be 72 + (10 x 2) = 92 inches for the length of the covering.
- Example for a round table: For a table with a diameter of 60 inches, if you want to know how long the tablecloth should hang over the table with a desired 10-inch length, the calculation would be 60 + (10 x 2) = 80 inches for the tablecloth diameter.
-
Evaluate occasion details: Adjust the length of the descent based on how long the tablecloth should hang over the table according to the nature of the occasion. For instance, weddings generally necessitate a longer descent to create an elegant display, while casual gatherings may only require a shorter descent of 6-10 inches. With IQ Linens, you can build a beautiful and practical collection that pays off over time, ensuring you’re always prepared for any gathering.
By precisely determining the optimal drop length, you guarantee that your fabric not only enhances the table's appearance but also aligns with the occasion's formality, contributing to a refined and cohesive arrangement.

Consider Event Type and Overhang Preferences
When selecting a tablecloth, it’s crucial to make informed choices that elevate your event.
-
Identify the Occasion Type: Start by determining the nature of your gathering. Is it a casual family get-together, a formal wedding, or a corporate function? Each occasion comes with its own set of expectations for table settings, and understanding these nuances is key to making the right choice.
-
Determine Overhang Preferences:
- For casual events, a shorter overhang of 6-8 inches is often sufficient, providing a relaxed feel.
- For formal events, it is important to consider how long should tablecloth hang over table, aiming for a length of 10-15 inches to add elegance and sophistication.
- For very formal occasions, consider floor-length tablecloths that create a dramatic effect, draping all the way to the floor.
-
Match the Overhang to the Shape of the Surface: Round tables may benefit from a more generous drop to enhance their circular form, while rectangular tables can achieve a tailored look with a shorter drop. This attention to detail can significantly impact the overall aesthetic.
-
Consult with Clients or Hosts: If you’re organizing for someone else, it’s essential to discuss their preferences regarding arrangements. This ensures that the final selection aligns with their vision and enhances their experience.
By considering the type of gathering and overhang preferences, you can choose a table covering that not only fits well but also enhances the ambiance of the occasion. For instance, a 90” round covering offers a 15” drop from the edge of a 60” round surface, while a 120” round covering hangs all the way to the floor, making it ideal for formal settings. Remember, when considering how long should tablecloth hang over table, the standard overhang for table linens typically ranges from 6 to 12 inches, varying by personal preference and the formality of the occasion.
To elevate your gathering decor, think about coordinating your table covering with matching chair tie sashes from IQ Linens, available in stain-resistant Basic Polyester and luxurious Duchess Satin. As the 5 Family Ranch Team wisely states, 'Selecting the appropriate size covering can enhance the overall appearance of your event.' Make your choice today and transform your event into an unforgettable experience.

Choose the Right Fabric for Your Tablecloth
Selecting the appropriate fabric for your tablecloth is crucial for the success of any event.
-
Assess the Event's Formality: For formal occasions, luxurious fabrics such as satin, silk, or linen are ideal, offering an elegant touch. In contrast, casual gatherings benefit from durable options like polyester or cotton blends, which are easier to care for and maintain.
-
Consider Durability: Events with heavy use or potential spills necessitate fabrics that are stain-resistant and easy to clean. Polyester and spun polyester are excellent choices, known for their resilience and ability to withstand frequent laundering while maintaining their appearance.
-
Evaluate Aesthetic Appeal: The visual impact of the fabric is crucial. Textured options like damask or taffeta can introduce depth and interest to the table setting, while solid colors provide a timeless, classic look that complements various decor styles.
-
Match the Fabric to the Theme: Ensure the fabric corresponds with the occasion's overall theme. For rustic themes, burlap or natural fibers create an authentic vibe, while modern occasions may benefit from sleek, shiny fabrics that enhance a contemporary aesthetic.
-
Test Samples: Whenever feasible, acquire fabric swatches from IQ Linens to evaluate how they appear in the venue and how they interact with other decor elements. This step is essential for ensuring that the chosen fabric harmonizes with the overall design.
By carefully choosing the appropriate fabric, you can enhance the table's look while ensuring it fulfills the practical requirements of your occasion. Remember, the right fabric not only enhances the visual appeal but also contributes to the overall guest experience, making it a vital aspect of event planning.

Conclusion
Selecting the perfect tablecloth is not merely about aesthetics; it’s a strategic decision that can elevate your event. Understanding the right measurements, drop lengths, and fabric choices tailored to the nature of your gathering is essential. How long should a tablecloth hang over a table? This question is crucial for creating the desired ambiance, whether you’re hosting a casual get-together or a formal affair. The right overhang not only enhances the table’s appearance but also contributes significantly to the overall atmosphere of your event.
Key insights reveal the importance of accurately measuring table dimensions and calculating the ideal drop length based on the occasion's formality. For instance, casual events typically benefit from shorter overhangs, while formal gatherings often require a more elegant drape. Moreover, selecting durable fabrics that align with the occasion’s needs ensures both practicality and visual appeal. Research shows that the right fabric can transform the look and feel of your event, making it memorable for your guests.
Ultimately, the choices you make regarding tablecloth size and fabric can significantly elevate your event's decor. By following these guidelines, you can create a cohesive and inviting atmosphere that leaves a lasting impression. Embrace the opportunity to enhance your gatherings with thoughtfully chosen table coverings. Transform every occasion into a memorable experience that your guests will talk about long after the event is over.
Frequently Asked Questions
How do I measure the length of my table?
Start at one end of the surface and extend the tape measure to the opposite end. Record this measurement accurately.
What is the typical seating capacity for standard table sizes?
A standard 6-foot rectangular table typically accommodates 8-10 individuals, while an 8-foot table can seat 12-16 individuals.
How do I measure the width of my table?
Measure the width of the surface from one side to the other and note this measurement down.
Why is it important to determine the shape of my table?
The shape of your table (rectangular, round, or square) influences the calculation for the covering size and can affect the overall setup for your event.
What should I consider if my table has extensions?
Include any leaves or extensions in your measurements to ensure the covering will fit properly during larger gatherings. Neglecting these can lead to errors in sizing.
What is the importance of precise measurements for table coverings?
Precise measurements are crucial for choosing the appropriate cover for your table, ensuring a proper fit and enhancing the aesthetic of your event.
How long should a tablecloth hang over the table?
The drop length can vary; shorter drops (6-8 inches) are suitable for casual settings, while longer drops (15 inches or more) are ideal for formal occasions.
Where can I find high-quality fabrics for table coverings?
Explore IQ Linens' extensive collection of high-quality fabrics to find the perfect match for your occasion's theme.
How can I enhance the overall appearance of my gathering?
Consider mixing colors and textures for chair sash tie materials, as this can significantly enhance the overall appearance of your event.
List of Sources
- Measure Your Table Dimensions
- Conference Table Dimensions: The Complete Buyer's Guide (2025) (https://tribesigns.com/blogs/furniture-knowledge/conference-table-size?srsltid=AfmBOoqYncRDSiAgnRmRXcHdtF5_nuUJ39Cia8C9OJDWs_gA9mddlf50)
- How to Size a Tablecloth Correctly (https://lenox.com/blogs/buying-guide/how-to-size-a-tablecloth)
- Event Table Sizes & Capacities: A Complete Guide (https://tripleseat.com/blog/event-table-sizes-capacities-a-complete-guide)
- Do you know what size tablecloth you need? (https://flyingsheepcountry.com/blogs/news/do-you-know-what-size-tablecloth-do-you-need?srsltid=AfmBOopnQbcZdW-Hu09vYXkIW6qf4qCmYCv1a-EAt9cMuVeFYgpJ0mNY)
- Calculate Ideal Drop Length for Your Tablecloth
- Mastering the Art of Tablecloth Sizing: A Step-by-Step Guide to Calculating the Perfect Fit (https://tableclothdirectny.com/blogs/news/mastering-the-art-of-tablecloth-sizing-a-step-by-step-guide-to-calculating-the-perfect-fit)
- Master Tablecloth Measurements Chart for Perfect Event Setup (https://go.ultimatetextile.com/blog/master-tablecloth-measurements-chart-for-perfect-event-setup)
- How to Measure Tablecloth Sizes for Any Table | CV Linens™ (https://cvlinens.com/blogs/product-101/measuring-tablecloth-sizes?srsltid=AfmBOoo1l28Ut_4hBzB8vj0F_fS6IARAuPZEnad81UIrV7SPgfSHsEOv)
- Tablecloth Size Guide | Sur La Table – Lid & Ladle (https://learn.surlatable.com/tablecloth-buying-guide)
- Consider Event Type and Overhang Preferences
- Tablecloth Size Guide: Perfecting Your Event from Casual to Elegant (https://5familyranch.com/post/the-ultimate-5-family-ranch-guide-to-tablecloth-sizes-perfecting-your-event-s-look-from-casual-to-e)
- Tablecloth Size Chart (https://bergenlinen.com/table-linen-sizes)
- 24 Quotes Every Event Planner Will Appreciate (and Probably Print Out) - A2Z Events (https://mya2zevents.com/blog/event-planner-quotes)
- 20 Event Planning Quotes to Inspire Event Planners | Event Espresso (https://eventespresso.com/blog/event-planning-quote)
- 35 Inspiring Event Planning Quotes to Fuel Successful Events (https://time.ly/blog/inspiring-event-planning-quotes-to-fuel-successful-events)
- Choose the Right Fabric for Your Tablecloth
- Best Fabrics for Tablecloths: Suitable Materials for Every Event (https://ichcha.com/block-printing-blog/best-fabrics-for-tablecloths-suitable-materials-for-every-event)
- Master Tablecloth Fabrics: Key Strategies for Event Success (https://go.ultimatetextile.com/blog/master-tablecloth-fabrics-key-strategies-for-event-success)
- Best Fabrics for Different Types of Tablecloths (https://kovifabrics.com/blog/best-fabrics-for-different-types-of-tablecloths?srsltid=AfmBOoqR2nahK70gH7fJbpcVQYS2B-BjFP59O6etiVHgtSe0lH_co5uR)
- The Ultimate Guide to Choosing the Perfect Tablecloth for Your Event (https://tableclothdirectny.com/blogs/news/the-ultimate-guide-to-choosing-the-perfect-tablecloth-for-your-event)
- 4 Best Practices for Choosing Table Cloths for Events (https://go.ultimatetextile.com/blog/4-best-practices-for-choosing-table-cloths-for-events)