Master Hemstitch Linen Napkins: Best Practices for Event Planners
Introduction
Hemstitch linen napkins are not merely dining accessories; they represent a blend of elegance and craftsmanship that can elevate any event. Understanding their aesthetic benefits and the meticulous care they demand allows event planners to enhance their table settings significantly. Yet, a crucial decision looms: should you rent or purchase these exquisite linens? Which option offers the best value while ensuring a stunning presentation? Delving into the intricacies of hemstitch linen napkins reveals their potential to enrich any occasion. However, the choice between ownership and rental can profoundly affect both your budget and style.
Understand Hemstitch Linen Napkins: Definition and Importance
Hemstitch linen cloths stand out due to their exquisite decorative stitching along the edges, enhancing visual appeal and showcasing superior craftsmanship. This technique involves folding the fabric and stitching it to create an openwork design, which adds both texture and sophistication to the cloth. Crafted from high-quality linen, these tablecloths are renowned for their durability and luxurious feel, making them ideal for both formal and casual dining settings.
Their significance lies in their ability to elevate the dining experience, offering a sophisticated touch that impresses guests and enhances the overall aesthetic of any occasion. Research shows that incorporating decorative stitched cloths into dining decor infuses refinement and taste, creating memorable eating experiences. Moreover, their versatility allows them to blend seamlessly with various tableware styles, making them a preferred choice for organizers aiming to create cohesive and elegant table arrangements.
In addition to hemstitch linen cloths, IQ Linens offers a diverse range of fabric cocktail cloths, measuring 10”x10”. These are perfect for use in restaurants, gatherings, and home dining. Available in various colors and materials, such as polyester and cotton/polyester blends, these cocktail coasters provide stain and wrinkle resistance while being machine washable. Customization options enable event planners to select coordinating or complementing coverings, enhancing the overall decor.
Good-quality hemstitch linen napkins can last for years with proper care, reinforcing their value as an eco-conscious alternative to single-use paper products. As one expert aptly puts it, 'Napkins are the unsung heroes of your dining setup,' highlighting their crucial role in enhancing the dining experience.

Leverage the Aesthetic Benefits of Hemstitch Napkins in Events
Hemstitch linen napkins exude a distinctive elegance that can elevate any dining arrangement. Their sophisticated design complements a variety of runners, placemats, and dinnerware, creating a unified aesthetic that captivates guests. For example, pairing decorative cloths with matching colors or textures can yield a cohesive design that resonates with the event's theme. These cloths also allow for the layering of textures, adding depth and visual intrigue to the overall setting.
Whether for weddings, corporate events, or intimate dinners, leveraging the aesthetic advantages of decorative cloths can significantly enhance the dining experience. Research shows that meticulous organization - such as combining cloths with decorative runners and elegant dinnerware - can result in visually stunning settings. Furthermore, current trends highlight the significance of sustainability and craftsmanship, positioning decorative cloths as not only a stylish choice but also an eco-friendly one.
By embracing these elements, event planners can ensure their arrangements leave a lasting impression. Don't miss the opportunity to transform your next event with the elegance of hemstitch linen napkins.

Implement Effective Styling and Care Techniques for Hemstitch Napkins
To style hemstitch cloths effectively, employing various folding techniques can significantly elevate your table setting. One simple yet elegant method involves placing the cutlery diagonally across the center of a folded cloth, then wrapping the cloth around the cutlery for a polished look. This technique not only enhances presentation but also showcases the versatility of IQ Linens' premium cloth products, which are available in a wide array of colors and fabrics suitable for any occasion.
Proper care is essential for maintaining the quality of hemstitch cloths. Research shows that washing them in cold water with a mild detergent preserves the fabric's integrity and prevents shrinkage. Experts recommend using a 'free & clear' detergent to avoid artificial brighteners that can damage the fibers. It's crucial to avoid high heat during drying; instead, opt for air drying or tumble drying on low heat until slightly damp. This approach not only maintains the shape of the cloths but also softens the fabric, enhancing its longevity.
For optimal storage, keep hemstitch cloths in a cool, dry location, steering clear of plastic containers to prevent yellowing. Regularly rotating the cloths and using acid-free tissue paper for long-term storage can further ensure they remain in pristine condition, ready for any event. Furthermore, pre-washing your cloths is vital to eliminate any sizing and chemicals, allowing the linen to soften and become more absorbent. By adhering to these care methods, you can guarantee that your decorative cloths will appear and feel wonderful for a lifetime.

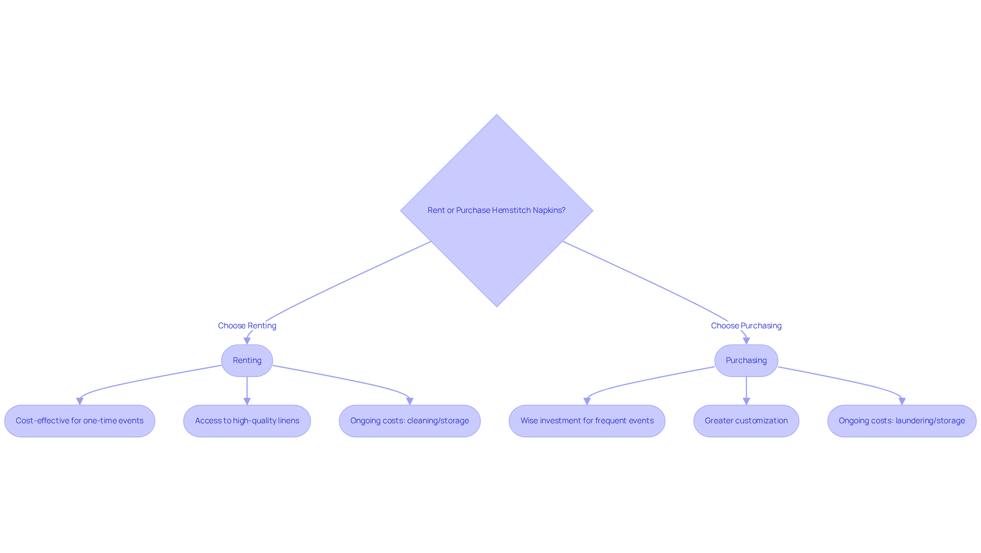
Source Quality Hemstitch Napkins: Rental vs. Purchase Options
Event planners face a pivotal choice regarding hemstitch linen napkins: should they rent or purchase? Renting presents a cost-effective solution for one-time events, allowing access to high-quality linens without the burden of upfront costs. This approach is particularly advantageous for large gatherings, where the demand for linens can be significant. For instance, renting 10 round cloths typically costs around $120, while purchasing linens for the same number of tables can initially set you back about $100. However, it’s crucial to consider ongoing ownership costs, such as cleaning and storage, which can make renting a more appealing option. Professional laundering can run between $10 to $12 per tablecloth, adding to the overall expense of ownership and reinforcing the attractiveness of renting for those aiming to minimize costs.
Rental companies like IQ Linens simplify the planning process by offering professional assistance in selecting the right options. They provide a wide array of colors and materials for both cocktail and dinner cloths, crafted from stain and wrinkle-resistant fabrics that are machine washable. This variety empowers planners to customize their table settings with matching or complementing cloth table coverings, enhancing the overall aesthetic of the event.
On the flip side, purchasing hemstitch linen napkins can be a wise investment for organizers who frequently host gatherings. Owning linens allows for greater customization, ensuring that planners have the exact colors and styles they need readily available. However, it’s essential to factor in ongoing costs, including laundering and storage, which can accumulate quickly.
Ultimately, the decision should reflect the planner's specific needs, frequency of events, and budget considerations. By weighing the benefits of both renting and purchasing, planners can make informed choices that align with their event goals, ensuring a polished and elegant presentation.

Conclusion
Hemstitch linen napkins stand as a hallmark of elegance and sophistication in event planning. They provide a unique touch that can significantly enhance any dining experience. Their intricate design not only elevates the aesthetic appeal of table settings but also reflects a commitment to quality and craftsmanship. This makes them a valuable asset for both formal and casual occasions.
In this article, we’ve explored key insights regarding the importance of hemstitch linen napkins. We discussed their aesthetic benefits, effective styling techniques, and care practices. Additionally, the comparison of rental versus purchase options highlights the practical considerations event planners must navigate to optimize their resources while ensuring a polished presentation. By understanding these elements, planners can create cohesive and visually stunning arrangements that leave lasting impressions on their guests.
Ultimately, embracing the elegance of hemstitch linen napkins transcends mere decor enhancement; it’s about crafting memorable experiences that resonate with attendees. As the demand for sustainability and craftsmanship grows, incorporating these exquisite linens into event design reflects both style and responsibility. Event planners are encouraged to recognize the transformative potential of hemstitch linen napkins in their future gatherings, ensuring that each occasion is marked by sophistication and grace.
Frequently Asked Questions
What are hemstitch linen napkins?
Hemstitch linen napkins are cloth napkins characterized by exquisite decorative stitching along the edges, which enhances their visual appeal and showcases superior craftsmanship.
What is the technique used to create hemstitch linen napkins?
The technique involves folding the fabric and stitching it to create an openwork design, adding both texture and sophistication to the napkin.
What are the benefits of using hemstitch linen napkins?
They are durable, have a luxurious feel, and can elevate the dining experience by offering a sophisticated touch that impresses guests and enhances the overall aesthetic.
How do hemstitch linen napkins contribute to dining decor?
Research shows that incorporating decorative stitched cloths into dining decor infuses refinement and taste, creating memorable eating experiences.
Can hemstitch linen napkins be used for different dining settings?
Yes, their versatility allows them to blend seamlessly with various tableware styles, making them suitable for both formal and casual dining settings.
What other products does IQ Linens offer?
IQ Linens offers a range of fabric cocktail cloths measuring 10”x10”, available in various colors and materials, including polyester and cotton/polyester blends.
What features do the fabric cocktail cloths provide?
These cocktail cloths are stain and wrinkle resistant, machine washable, and come with customization options for event planners to select coordinating or complementing coverings.
How long can good-quality hemstitch linen napkins last?
With proper care, good-quality hemstitch linen napkins can last for years, making them an eco-conscious alternative to single-use paper products.
Why are napkins important in a dining setup?
Napkins play a crucial role in enhancing the dining experience, often referred to as the 'unsung heroes' of the dining setup.
List of Sources
- Understand Hemstitch Linen Napkins: Definition and Importance
- Hemstitch Napkins: The Secret to Sophisticated Table Settings (https://linensnow.com/blogs/all-about-home-textiles/hemstitch-napkins-the-secret-to-sophisticated-table-settings?srsltid=AfmBOorPSblHyQhhHjTDMRds2bGkvQrJNAJZJfjBjzpFxWz7Q_aUpfff)
- Why Napkins Are More Important Than You Think: From Practicality to Polish (https://allcottonandlinen.com/blogs/news/why-napkins-are-more-important-than-you-think-from-practicality-to-polish?srsltid=AfmBOoqHxmIlYdubqwuwEMDIEL0h8wbvPEErtxxuock300p7jBr6P5_v)
- The Timeless Elegance of Hemstitch Napkins: Elevate Every Occasion (https://allcottonandlinen.com/blogs/news/the-timeless-elegance-of-white-hemstitch-napkins-elevate-every-occasion?srsltid=AfmBOoqYQ_RF7xYdDiaOSePaiBDUXxMc2aMR7lzExO38UkO3d3ZyGL5E)
- The Hostess with the Mostest: How Linen Napkins Elevate Every Gathering (https://allcottonandlinen.com/blogs/news/the-hostess-with-the-mostest-how-linen-napkins-elevate-every-gathering?srsltid=AfmBOoof9agP7lTGplaaYR4kaxDF5RzHbOhJMudCVqPl1p41SpwC43BA)
- Leverage the Aesthetic Benefits of Hemstitch Napkins in Events
- Hemstitch Napkins: The Secret to Sophisticated Table Settings (https://linensnow.com/blogs/all-about-home-textiles/hemstitch-napkins-the-secret-to-sophisticated-table-settings?srsltid=AfmBOorps-TlUD7eWxZJzY-tvNG5RhNAx65lhfc7Y5J3-PtuebdMYPGZ)
- The Timeless Elegance of Hemstitch Napkins: Elevate Every Occasion (https://allcottonandlinen.com/blogs/news/the-timeless-elegance-of-white-hemstitch-napkins-elevate-every-occasion?srsltid=AfmBOorUQYC5PdlBZ79Kxc1YGpSIXnamqRw6AvUmh9qCYwOr_OJL5AfV)
- #theNAPKINmovement: Linnea + Hemstitch - Creative Coverings (https://creativecoverings.com/blog/styled-shoots/thenapkinmovement-linnea-hemstitch)
- All Cotton And Linen Debuts Sustainable and Stylish Wedding Napkins for Modern Brides (https://forpressrelease.com/forpressrelease/652646/15/all-cotton-and-linen-debuts-sustainable-and-stylish-wedding-napkins-for-modern-brides)
- Implement Effective Styling and Care Techniques for Hemstitch Napkins
- How to care for linen fabric: napkins, tablecloths, placemats and bed (https://rebeccaudall.com/blogs/news/how-to-care-for-linen-fabric-napkins-tablecloths-placemats-and-bed-linen-1?srsltid=AfmBOooA3rMIDbI3OSh22d6ZZ5xzkrZzlcYa-tDAK0mf6hpoSDg7IQlA)
- How to Care For Your Linen Sheets & Linen Tablecloths (https://huddleson.com/blog/how-to-care-for-your-linen-sheets-linen-tablecloths?srsltid=AfmBOoqvmaOLNplW_URFd_JX8BT6xfurgQCCg3gazoYrhA5E6U2zfOH2)
- How to Wash and Care for Luxury Linen Tablecloths and Napkins – Reed Family Linen (https://reedfamilylinen.com/dining-room/how-to-wash-and-care-for-luxury-linen-tablecloths-and-napkins)
- How To Care For Your Linen Napkins; Ours And Our Customers Tops Tips (https://theembroiderednapkincompany.co.uk/caring-for-your-linen-napkins)
- Keep Embroidered Linen Napkins Beautiful: Care Tips (https://blueflowerco.com/blogs/linen-decor/caring-embroidered-linen-napkins?srsltid=AfmBOopR-qAHJYKz5zQzpBDfQN1k5N8ipX7pBdR2S5-iK91xFUpP24Ye)
- Source Quality Hemstitch Napkins: Rental vs. Purchase Options
- Why You Should Rent Linens for an Event Instead of Buying Them | Allied Event Solutions Party Rentals (https://alliedpartyrentals.com/why-you-should-rent-linens-for-an-event-instead-of-buying-them)
- Renting Vs. Buying Wedding Linens - Waterford Event Rentals | Chesapeake, VA | Specializing in chair covers, sashes, and more! (https://waterfordeventrentals.com/renting-vs-buying-wedding-linens)
- Should Wedding Venues Buy Linens Instead of Renting? (https://weddinglinensdirect.com/blogs/blogs/should-wedding-venues-buy-linens-instead-of-renting?srsltid=AfmBOorUlnEA9XJi2w9IJkwrOcSo07KyKjPlg3xKaYu_KD7eygY0w12v)
- Linen Rental vs. Buying | ASAP Linen (https://asaplinen.com/linen-rental-vs-buying-saves-more?srsltid=AfmBOoq6UeVUCfYeVW34VA6fFm3ORrATzDLgQ9JLUyZurWck5rbF9iAA)
- Why Choosing to Rent Wedding Table Linens is Better Than Buying (https://reveriesocial.com/articles/why-choosing-to-rent-wedding-table-linens-is-better-than-buying)