Essential Tips for Choosing Fabric Tablecloths for Parties
Introduction
Choosing the right fabric tablecloths can truly elevate an ordinary gathering into an extraordinary event. It sets the tone for everything from casual picnics to elegant weddings. With a vast array of materials available, understanding the unique characteristics of each fabric is essential for achieving both aesthetic appeal and practical functionality.
Consider this: research shows that the right tablecloth can enhance the overall atmosphere of your event, making it more memorable for your guests. From the luxurious sheen of satin to the rustic charm of burlap, the options are plentiful. However, navigating the complexities of fabric selection can be daunting. How do you ensure a perfect match for your event theme?
This guide will provide you with the insights needed to make informed decisions about fabric tablecloths, ensuring your event not only looks stunning but also meets your practical needs. Let's explore the world of table linens together.
Understand Fabric Types and Their Characteristics
When selecting fabric tablecloths for parties, it is crucial to understand the unique qualities of various textile types to achieve the desired aesthetic and functionality for your event. IQ Linens boasts an extensive collection of high-quality fabrics tailored to meet diverse needs and occasions. Here are some common options:
-
Polyester: Known for its durability and stain resistance, polyester is a top choice for events where spills are likely. It retains its color and shape even after 150-200 wash cycles, making it ideal for high-traffic settings. With low maintenance requirements, it allows for quick transitions between occasions, ensuring a polished look without significant upkeep. As Omid Yasharpour states, "Unlike cotton or linen, polyester is resistant to wrinkles, shrinking, and fading, ensuring a polished and elegant look even after multiple uses."
-
Linen: This natural fiber exudes sophistication and luxury, making it perfect for high-end events. However, linen demands more maintenance as it wrinkles easily and may require ironing to maintain its refined appearance. While it offers a sophisticated aesthetic, its average lifespan is shorter than that of polyester, typically lasting around 80-100 washes compared to polyester's 10-15 years with proper care.
-
Cotton: Soft and breathable, cotton is ideal for casual gatherings. It provides a cozy feel but may not be as durable as synthetic alternatives, making it less suitable for high-turnover situations.
-
Satin: Often selected for formal occasions, satin delivers a shiny, luxurious look. However, it can be more susceptible to staining and requires careful handling to preserve its pristine appearance.
-
Burlap: Perfect for rustic themes, burlap offers a natural texture but is not washable and should be considered consumable, making it less practical for events that require frequent setup and breakdown.
Understanding these characteristics helps you choose the right material that aligns with your event's theme and practical needs, ensuring a cohesive and sophisticated presentation. Additionally, avoiding common pitfalls, such as the maintenance challenges associated with linen, can lead to more successful planning. Explore IQ Linens' selection of fabric tablecloths for parties and request a sample to find the perfect match for your upcoming event.

Match Fabrics to Event Themes and Settings
When selecting fabric tablecloths for parties, it's important to consider not only practicality but also the event's theme and environment. Here’s what you need to know:
- Formal Events: For weddings and gala dinners, luxurious fabrics like satin or linen are your best bet. They exude elegance and sophistication, while rich colors and textures elevate the overall aesthetic, creating a memorable atmosphere.
- Casual Gatherings: When it comes to family reunions or outdoor picnics, cotton and polyester shine as excellent choices. These fabrics are easy to clean and durable, making them perfect for informal settings. Think vivid hues like rich oranges and browns for autumn occasions, or soft pastels for spring.
- Rustic Themes: Fabrics such as burlap or natural linen add an authentic touch to rustic-themed gatherings. Pairing these materials with earthy tones fosters a warm and inviting ambiance, ideal for outdoor or country-style events.
- Modern Events: For contemporary gatherings, sleek materials like spandex or satin offer a polished look. Bright colors or geometric patterns can enhance the modern aesthetic, making the occasion feel fresh and stylish.
By aligning fabric tablecloths for parties with the occasion's theme, planners can create a cohesive and visually appealing atmosphere that resonates with guests. Investing in high-quality linens from IQ Linens not only elevates the dining experience but also makes financial sense. With each use, the cost per occurrence decreases, allowing planners to build a beautiful and practical collection that’s always ready for any occasion. This approach eliminates the hassle of rentals and ensures durability for years to come.
Prioritize Quality and Durability in Fabric Selection
When it comes to selecting linens, prioritizing quality and durability is non-negotiable for successful event planning. Here are key factors to consider:
- Fabric Weight: Heavier fabrics typically provide greater durability and resist wrinkling. Choose tablecloths with a higher GSM (grams per square meter) to guarantee superior quality.
- Stain Resistance: Fabrics like polyester are often treated for stain resistance, making them ideal for events where spills are likely. This feature significantly cuts down on post-event cleaning time and effort, enhancing overall efficiency.
- Colorfastness: Selecting fabrics that retain their color after washing is crucial. High-quality materials resist fading, ensuring your table settings remain vibrant throughout the occasion.
- Seam Quality: Inspect the seams for tight stitching and reinforcement. Well-constructed seams prevent fraying and extend the fabric's lifespan, contributing to its durability.
By focusing on these quality indicators, planners can select fabric tablecloths for parties that not only elevate the visual appeal of their events but also withstand the rigors of use, ensuring a lasting impression. Don't compromise on quality-choose linens that reflect your commitment to excellence.

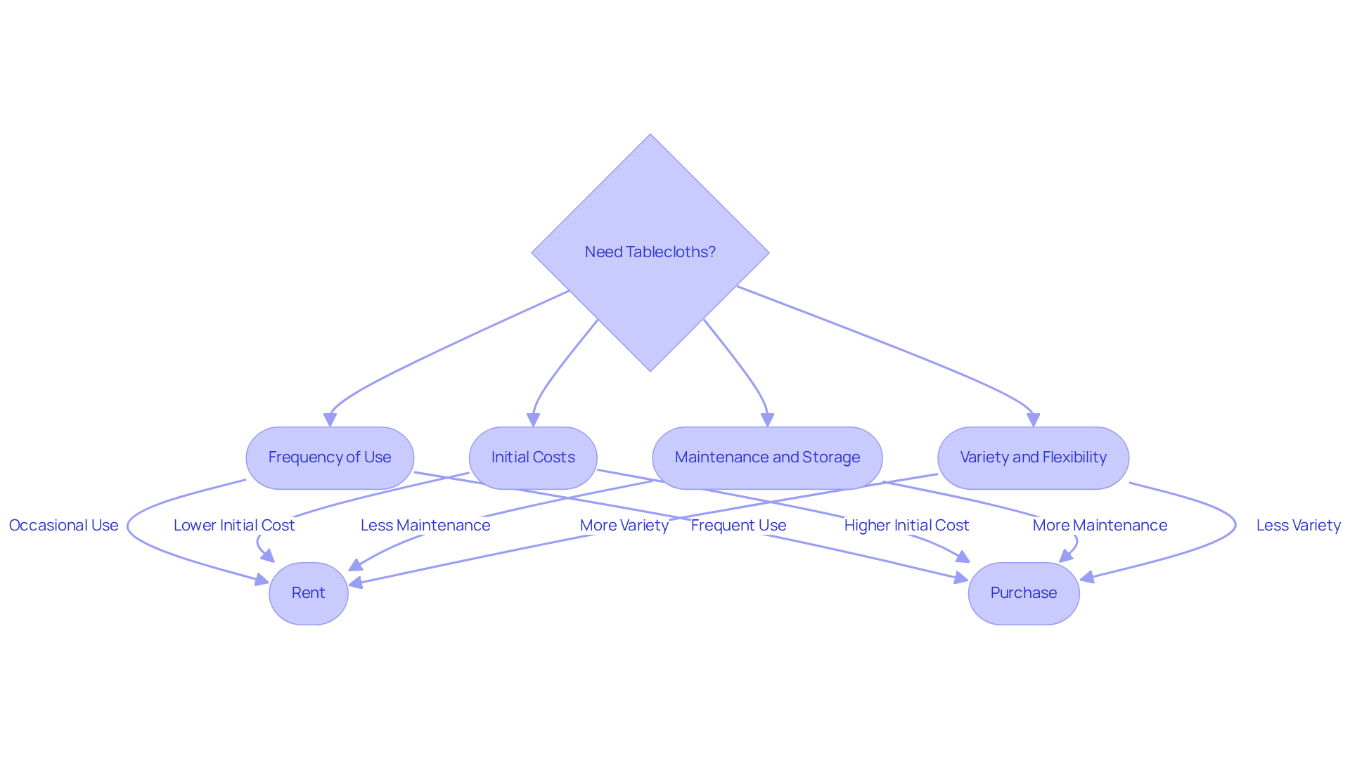
Evaluate Rental vs. Purchase Options for Cost Efficiency
When deciding between renting or purchasing tablecloths, several critical factors demand your attention:
- Frequency of Use: If you host events regularly, investing in tablecloths can be more economical over time. However, for a one-time occasion, renting is often the more cost-effective choice, saving both money and valuable storage space.
- Initial Costs: Renting typically involves a lower upfront investment, making it an appealing option for budget-conscious planners. For instance, renting 50 silver satin coverings can cost around $1,247.50, while purchasing similar quality fabrics may total approximately $839. This comparison underscores the financial benefits of renting for occasional events.
- Maintenance and Storage: Ownership comes with the responsibility of cleaning and storing tablecloths, which can be cumbersome. Renting alleviates these concerns, as rental companies handle maintenance and logistics, allowing you to focus on other details. Moreover, rental services frequently manage setup and cleanup, further reducing stress for organizers.
- Variety and Flexibility: Renting provides access to a broader range of fabrics and styles without the long-term commitment of purchasing. This flexibility allows you to enhance the overall aesthetic of your gatherings by incorporating fabric tablecloths for parties, customizing choices to fit particular themes and preferences.
By carefully evaluating these factors, you can make informed decisions that align with your budget and event objectives. Ensure a successful and visually appealing occasion by considering the advantages of renting tablecloths.

Conclusion
Selecting the right fabric tablecloths for parties is crucial for crafting an inviting and visually stunning atmosphere. When you understand the unique characteristics of various fabrics - like polyester's durability, linen's elegance, and cotton's comfort - you empower yourself to make informed choices that align perfectly with your event's theme and practical needs. By prioritizing quality and durability, you can ensure that your linens not only enhance the aesthetic but also withstand the rigors of use.
Key insights from this discussion highlight the importance of matching fabric types to specific event settings. For instance, luxurious satin is ideal for formal occasions, while casual cotton suits family gatherings perfectly. Moreover, evaluating the cost-effectiveness of renting versus purchasing tablecloths can lead to smarter financial decisions, especially for those who frequently host events. Each option has its own advantages, allowing you to select the most suitable approach based on your unique circumstances.
Ultimately, the choice of fabric tablecloths can significantly influence the overall success of your event. By prioritizing quality, understanding fabric characteristics, and aligning your selections with event themes, you can create memorable experiences that resonate with your guests. Engaging with high-quality providers like IQ Linens can further enhance your planning process, ensuring that every occasion is not only beautiful but also practical and efficient. Don't settle for less - choose the best for your next event!
Frequently Asked Questions
What factors should I consider when selecting fabric tablecloths for parties?
When selecting fabric tablecloths, consider the unique qualities of different textile types to achieve the desired aesthetic and functionality for your event.
What are the characteristics of polyester tablecloths?
Polyester is durable, stain-resistant, and retains its color and shape after 150-200 wash cycles. It is low maintenance, wrinkle-resistant, and ideal for high-traffic settings.
How does linen compare to polyester in terms of maintenance and lifespan?
Linen exudes sophistication and luxury but requires more maintenance as it wrinkles easily and may need ironing. Its average lifespan is shorter than polyester, lasting around 80-100 washes compared to polyester's 10-15 years with proper care.
What are the benefits of using cotton tablecloths?
Cotton is soft and breathable, making it ideal for casual gatherings. However, it is less durable than synthetic alternatives, which makes it less suitable for high-turnover situations.
When should I consider using satin tablecloths?
Satin is often selected for formal occasions due to its shiny, luxurious look. However, it is more susceptible to staining and requires careful handling to maintain its appearance.
What is burlap suitable for, and what are its limitations?
Burlap is perfect for rustic themes and offers a natural texture, but it is not washable and should be considered consumable, making it less practical for events that require frequent setup and breakdown.
How can understanding fabric characteristics help in event planning?
Understanding the characteristics of different fabrics helps you choose the right material that aligns with your event's theme and practical needs, ensuring a cohesive and sophisticated presentation.
List of Sources
- Understand Fabric Types and Their Characteristics
- 2026 Best Table Linens for Event Rentals and Venues (https://tcflinen.com/blogs/news/best-table-linens-event-rentals-venues?srsltid=AfmBOoo5ifeShtUQur0rNQ7c_sSR_5o3LURTi_kKKPWGULIjcmhzOdX0)
- 10 Benefits of Polyester Table Covers for Event Planners (https://go.iqlinens.com/blog/10-benefits-of-polyester-table-covers-for-event-planners)
- Why Polyester Fabric is the Ideal Choice for Tablecloths (https://mytextilefabric.com/blogs/news/why-polyester-fabric-is-the-perfect-choice-for-tablecloths?srsltid=AfmBOoqy_u0n6NT_EfC7UADCq9uRDESzyTQWbOhUTfjgFMhuNfeJBsyb)
- Comparing Tablecloth Materials: Linen vs Cotton vs Polyester (https://thetableclothstore.com/blogs/news/comparing-tablecloth-materials-linen-vs-cotton-vs-polyester?srsltid=AfmBOoo-KLPZxFgHKGhI48YAS-Pdet1k6Izxh3QHwBJr7FLy2Fkiaczq)
- 9 Kitchen & Table Linen Trends for 2026: Elevate Your Dining with Modern Table Linens (https://simmerlyhome.com/blogs/journal/kitchen-table-linen-trends-2026?srsltid=AfmBOorwqWJCUF5lY9ZHybf-QZdXqDiXpA0Rtw5udiZ8Rqc1G5fAgAuq)
- Match Fabrics to Event Themes and Settings
- Boost Event Style: Tablecloth & Linen Essentials #EventDecor (https://curatedevents.com/blog/event-tablecloth-and-table-linen-style-guide)
- 2026 Wedding Trends: What’s In, What’s Out, and What’s Timeless | CV Linens™ (https://cvlinens.com/blogs/styling-tips/2026-wedding-trends-whats-in-whats-out-what-timeless?srsltid=AfmBOopZuOFcAZ4AZUpyJFKhpaw9ulX-Bwx9vTxrqJXLFn8EjJRMvNuV)
- How to Pick Linens for Different Event Themes (https://letsdolinens.com/post/pick-linens-different-event-themes)
- The 8 Best Event Linens for Every Occasion: Quality Meets Affordability (https://americantent.com/blogs/now-trending/event-linens?srsltid=AfmBOoqCU1-ZKxKVZJWAFt8cY-HcPzkm3Ywl5VoDE9xrw1LD_ok44GKo)
- Prioritize Quality and Durability in Fabric Selection
- Which Material Makes the Best Practical Tablecloth? (https://table06.com/blogs/news/best-practical-tablecloth-material)
- What is the Best Fabric for Tablecloth? Must Know Today (https://icefabrics.com/blogs/news/best-fabric-for-tablecloth-you-must-know-today?srsltid=AfmBOop_FXhgufwaLzrYb-mOzK9QDcimFYOWDtekCdDexfG-5TgETBwO)
- Event Industry Trends for 2026: A Bold New Era of Innovation and Impact (https://eventplanner.net/news/11089_event-industry-trends-for-2026-a-bold-new-era-of-innovation-and-impact.html)
- Fabric Innovations 2026: The Future Of Sustainable Textiles (https://heuritech.com/articles/fashion-fabric-innovations)
- Educational Insights on Tablecloth Fabrics and Durability (https://thetableclothstore.com/blogs/news/educational-insights-on-tablecloth-fabrics-and-durability?srsltid=AfmBOopcaJuwlfki4s8yHK2DMmVgsBzfMauVNCjICTO4A2qpRmiP-Qa4)
- Evaluate Rental vs. Purchase Options for Cost Efficiency
- How Much Do Table Linens Cost to Rent? Comparing Costs with Buying - Reventals Event Rentals (https://reventals.com/blog/rent-buy-linens-event)
- Linen Rental vs. Buying | ASAP Linen (https://asaplinen.com/linen-rental-vs-buying-saves-more?srsltid=AfmBOopCe0AE2qp3leChecWOUntyjFghjLZnHZun5pQUUNFy9bxxAMCo)
- Renting vs. Buying Tablecloth and Linens: What's Best? (https://cvlinens.com/blogs/styling-tips/renting-buying-tablecloths-linens-comparison?srsltid=AfmBOoroFkAq8bS_Am2MOnscerOVeKNpoYSiMg2E5Q45E75qar3YQyTY)
- Buying vs. Renting Party Equipment: What’s Best for Your Event? (https://all4funjumpers.com/news/2025-08-09/savvy-hosts-guide-buying-vs-renting-party-equipment)
- Renting vs. Buying Party Decor: Pros, Cons & Cost Breakdown (https://tcflinen.com/blogs/news/renting-vs-buying-party-decor-tcfl?srsltid=AfmBOopepCRh3-im9AHoTXORJMyJcM9eMmwB25ZQP_CCMbJMMsUbMKSA)