How to Choose Burgundy Chair Cushions for Your Event
Introduction
Choosing the right chair cushions for an event can transform an ordinary gathering into a memorable experience. Burgundy cushions stand out as a striking choice, capable of elevating any decor. This guide explores the art of selecting the perfect burgundy chair cushions, focusing on essential strategies for color coordination, fabric selection, and sizing considerations.
However, with countless options available, how can you ensure that the cushions not only enhance the aesthetic but also provide comfort and durability for your guests? Research shows that the right cushions can significantly impact the overall experience, making it crucial to choose wisely. Let's delve into the details that will help you make an informed decision.
Understand Color Coordination for Burgundy Chair Cushions
To effectively coordinate burgundy chair cushions with your event decor, consider these essential strategies:
-
Identify Your Color Palette: Start by determining the primary colors of your gathering. Burgundy chair cushions harmonize beautifully with neutrals like cream, beige, and gray, while also complementing richer tones such as navy, gold, and forest green. This combination creates a sophisticated atmosphere.
-
Use Color Swatches: Acquire fabric samples of your selected colors, including the burgundy items, to visualize their interactions. This practice helps avoid clashes and ensures a harmonious blend throughout your decor with burgundy chair cushions.
-
Consider the Mood: Reflect on the ambiance you wish to create. For formal occasions, using burgundy chair cushions alongside gold or silver enhances sophistication, while earthy hues can inspire a rustic appeal, ideal for outdoor or informal settings.
-
Test Combinations: Before making final decisions, experiment with different color combinations in your venue space. Remember, lighting can dramatically alter how colors appear, so it’s essential to observe them in the actual setting to ensure they achieve the desired effect.
-
Incorporate Patterns: If your decor showcases patterns, ensure that the burgundy chair cushions either complement or contrast effectively. For instance, a floral pattern with burgundy accents can beautifully unify the overall look, enhancing visual interest and cohesion.
By thoughtfully considering these elements, you can create a stunning and cohesive event design that highlights the elegance of burgundy while ensuring a memorable experience for your guests.

Choose the Right Fabric for Comfort and Style
When selecting the fabric for your event's burgundy chair cushions, it's essential to consider several key factors that will elevate the occasion.
-
Comfort Level: Prioritize materials that enhance comfort for extended seating. Research shows that choices like memory foam or soft polyester significantly boost guest satisfaction, ensuring a pleasant experience throughout the occasion.
-
Durability: For busy events, opt for materials that are both stain-resistant and easy to clean. Polyester blends and treated cotton stand out as excellent choices, as they withstand wear and maintain their appearance, making them ideal for high-traffic settings.
-
Style Considerations: Align your material selection with the theme of your event. Luxurious fabrics such as satin or velvet add sophistication for formal occasions, while casual gatherings benefit from the relaxed aesthetic of cotton or canvas.
-
Seasonal Appropriateness: Consider the season when choosing your materials. Lighter fabrics are perfect for summer events, ensuring breathability, while thicker textiles provide warmth and comfort during winter gatherings.
-
Maintenance: Choose fabrics that are easy to maintain. Removable and washable covers are particularly useful for outdoor events or those involving food and drink, ensuring your cushions remain fresh and inviting.
By focusing on these elements, you can ensure that your burgundy chair cushions not only enhance the visual appeal of your event but also provide the comfort and durability necessary for a successful gathering. Don’t compromise on quality-select the right fabrics to make your event unforgettable.

Measure for the Perfect Fit: Size and Shape Considerations
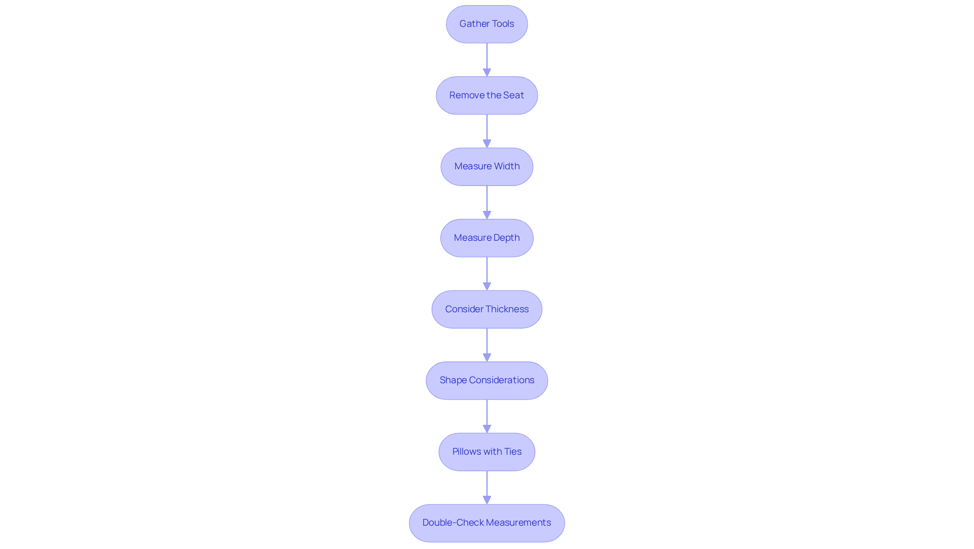
To ensure your burgundy chair cushions fit perfectly, follow these essential steps:
- Gather Tools: Equip yourself with a flexible measuring tape, a notepad, and a pen for recording measurements. Consider having a customer service agent available to assist with any measuring questions you may have.
- Remove the Seat: Before measuring, remove any existing pads or covers to obtain accurate dimensions.
- Measure Width: Start by measuring the width of the chair seat at its widest point. This measurement will determine the padding's width.
- Measure Depth: Next, measure the depth from the front edge of the seat to the backrest. This is crucial for ensuring the padding sits correctly without slipping.
- Consider Thickness: Select a padding thickness that balances comfort and aesthetics; typically, a thickness of 2 to 4 inches is ideal for most seating arrangements. Keep in mind that thicker pads can increase your seating height, which may influence comfort at tables or desks.
- Shape Considerations: For seats with distinctive forms, such as rounded backs or arms, consider custom padding to ensure a snug fit. Standard sizes may not accommodate these features effectively. If your seats have arms, measure the inside width between the arms.
- Pillows with Ties: For dining seats, pillows with ties are advised to avoid sliding during use.
- Double-Check Measurements: Always double-check your measurements to avoid costly mistakes. Remember, "Measure twice, order once!" Precise measurements are essential for attaining an elegant appearance at your gathering, ensuring that your seating, such as burgundy chair cushions, not only enhances your decor but also offers comfort for your guests.

Source Quality Burgundy Chair Cushions: Where to Buy and What to Look For
When sourcing quality burgundy chair cushions, it's essential to follow a strategic approach:
- Reputable Suppliers: Seek out suppliers renowned for their quality products. Websites like Amazon, Etsy, and specialized event supply stores typically offer a wide selection that meets high standards.
- Read Reviews: Customer feedback is invaluable. Assess ratings to gauge the quality and comfort of the cushions. Pay particular attention to comments on durability and ease of cleaning.
- Compare Prices: Don’t rush into a decision. Take the time to compare prices across various platforms to ensure you’re securing the best deal without sacrificing quality.
- Check Return Policies: A reasonable return policy is crucial. Verify that the supplier allows returns in case the items do not meet your expectations.
- Request Samples: If possible, request material samples before committing to a bulk purchase. This step allows you to evaluate the color and texture firsthand.
- Consider Rentals: For large events, renting cushions can be a smart choice. This option provides access to a variety of styles and fabrics, such as burgundy chair cushions, ensuring high-quality selections without the long-term commitment of a purchase.

Conclusion
Choosing the right burgundy chair cushions for your event is not just a detail; it’s a crucial step in crafting an inviting and visually stunning atmosphere. By mastering color coordination, selecting the right fabric, ensuring a perfect fit, and sourcing high-quality products, you can elevate your decor and leave a lasting impression on your guests.
Start by identifying a cohesive color palette that complements burgundy. This foundational step sets the tone for your event. Next, opt for comfortable and durable fabrics that not only look great but also withstand the rigors of an event. Precise measurements are essential to ensure a flawless fit, so don’t overlook this detail. Additionally, consider utilizing reputable suppliers or rental options to streamline the process, making your preparation stress-free.
Ultimately, the thoughtful selection of burgundy chair cushions enhances not only the visual appeal of your event but also significantly contributes to guest comfort and satisfaction. Embrace these guidelines to create a beautifully coordinated setting that reflects your unique style and fosters an unforgettable experience for all attendees. Take action now and transform your event into a memorable occasion with the perfect chair cushions.
Frequently Asked Questions
How can I effectively coordinate burgundy chair cushions with my event decor?
To coordinate burgundy chair cushions, start by identifying your color palette, using color swatches, considering the mood you want to create, testing combinations in the venue, and incorporating patterns that complement or contrast with the cushions.
What colors work well with burgundy chair cushions?
Burgundy chair cushions harmonize well with neutrals like cream, beige, and gray, as well as richer tones such as navy, gold, and forest green.
Why is it important to use color swatches when planning decor?
Using color swatches helps visualize how different colors interact, avoiding clashes and ensuring a harmonious blend in your decor with burgundy chair cushions.
How does the mood of the event influence color choices for burgundy chair cushions?
For formal occasions, pairing burgundy chair cushions with gold or silver enhances sophistication, while earthy hues can create a rustic appeal suitable for outdoor or informal settings.
What should I consider when testing color combinations?
When testing color combinations, observe them in the actual venue space, as lighting can significantly alter how colors appear, ensuring they achieve the desired effect.
How can patterns be incorporated with burgundy chair cushions?
If your decor includes patterns, ensure that the burgundy chair cushions either complement or contrast effectively with them, such as using a floral pattern with burgundy accents to enhance visual interest and cohesion.
List of Sources
- Understand Color Coordination for Burgundy Chair Cushions
- What Colors Go With Burgundy? 15 Pairings for Palettes That Work in 2025 (https://livingetc.com/advice/colors-that-go-with-burgundy)
- 9 Gorgeous Color Palettes for Your Burgundy Wedding (https://chicsew.com/blogs/fashion-inspiration/burgundy-wedding?srsltid=AfmBOorL2TfbL6RO1lwdYE-vX8eTxy7iqZY_xbZf0FnF1PofUwxV88Ve)
- What color(s) go with burgundy? (https://weddingwire.com/wedding-forums/what-colors-go-with-burgundy/444aa58b553c2fbc.html)
- Burgundy Is a Surprisingly Versatile Choice, and These 25 Colors Combos Prove It (https://thespruce.com/colors-that-go-with-burgundy-8357143)
- The Best 15 Burgundy Color Palette Combinations (https://piktochart.com/tips/burgundy-color-palette)
- Choose the Right Fabric for Comfort and Style
- Master Black Drape Techniques to Elevate Your Events (https://go.ultimatetextile.com/blog/master-black-drape-techniques-to-elevate-your-events?hs_amp=true)
- What Are the Best Chair Cushions for Dining Room Comfort and Style? - Foam Superstore (https://foamsuperstore.co.uk/what-are-the-best-chair-cushions-for-dining-room-comfort-and-style)
- (https://longancraft.com/blogs/fabric-knowledge/what-are-the-most-durable-upholstery-fabrics?srsltid=AfmBOopOa_aixy7tMyD1a9ZTUC7Y1yozGI0dTljynl4GgV6rRahRH6gl)
- Best Quotes on Sustainable Fashion to Inspire & Motivate You | Sustainable Fashion Blog| Project Cece (https://projectcece.com/blog/659/best-quotes-on-sustainable-fashion)
- Measure for the Perfect Fit: Size and Shape Considerations
- Measuring Guide For Custom Hinged Chair Cushions (https://customcushions.com/measuring/chair.aspx?srsltid=AfmBOopRooaM1FLPeHckZP0XaBwPFG-P_NBtNTLq3jWDOkidJ8HwGnzE)
- The Ultimate Guide to Measuring Your Chair for the Perfect Cushion Fit - Smart.DHgate – Trusted Buying Guides for Global Shoppers (https://smart.dhgate.com/the-ultimate-guide-to-measuring-your-chair-for-the-perfect-cushion-fit)
- Custom Cushion Measuring Guide | Measure for a Perfect Fit (https://arizonacustomcushions.com/custom-cushion-measuring-guide?srsltid=AfmBOopCMzKrOlV2f7wUkNAWrSOPVnU2tIbBRq4WNgCba8houMweaQ_R)
- The Ultimate Guide to Measuring for Your Perfect Cushion - Rulaer (https://rulaer.net/pages/measurement-guide?srsltid=AfmBOopqM9izPsksFc6o1wlwHcq95Pv7tFMVcejih-s8CUo6kGGt0Ai6)
- 14 Quotes on Why Measurement is Important (https://amecorg.com/2018/01/14-quotes-on-why-measurement-is-important)
- Source Quality Burgundy Chair Cushions: Where to Buy and What to Look For
- U.S. Outdoor Cushion Market Report Size, Share, and Trends Analysis Report – Industry Overview and Forecast to 2032 | Data Bridge Market Research (https://databridgemarketresearch.com/reports/us-outdoor-cushions-market?srsltid=AfmBOoo-bmwaXqfwGdkFEHa5LzF2OSs7xgCfQRNao71pgN4YHhE6dnAI)
- What Are the Best Chair Cushions for Dining Room Comfort and Style? - Foam Superstore (https://foamsuperstore.co.uk/what-are-the-best-chair-cushions-for-dining-room-comfort-and-style)
- Buy Wicker Replacment Cushions | 6 Great Tips (https://wickerliving.com/blog/tips-for-buying-wicker-replacement-cushions)
- Inbound Marketing Website Redesign (https://simplemarketingnow.com/case_studies/website-redesign)
- 35 Famous Quotes about Product (https://smei.org/famous-35-quotes-product)