4 Best Practices for Choosing Long Dining Chair Covers
Introduction
Selecting the right long dining chair covers can elevate an ordinary gathering into an extraordinary event. Yet, many overlook the nuances involved in this seemingly simple choice. By understanding the specific requirements of their occasion - ranging from aesthetic preferences to practical needs - event planners can significantly enhance the overall experience for their guests.
However, with a myriad of fabric options and fitting considerations available, how can one ensure that their selections not only align with the event’s theme but also stand the test of time? Research shows that the right choice can make a lasting impression, reinforcing the event's atmosphere and leaving guests with memorable experiences.
Industry standards suggest that careful consideration of these elements is crucial. Expert recommendations emphasize the importance of selecting high-quality materials that not only look great but also endure through the event. So, as you plan your next gathering, take the time to explore your options and make informed decisions that reflect your vision.
Assess Event Requirements and Aesthetics
A thoughtful evaluation of your event's specific needs is required when choosing long dining chair covers. Start by considering the overall theme and color palette, along with the formality of the occasion. For example, weddings often demand luxurious materials like satin or damask, which exude elegance and sophistication. On the other hand, casual gatherings, such as family reunions, may benefit from more relaxed fabrics like cotton or polyester, offering comfort and ease of maintenance.
Understanding your guests' demographics is equally essential. Events aimed at children, for instance, might necessitate durable, easy-to-clean fabrics to handle spills and wear. Aligning long dining chair covers with the gathering's aesthetics not only creates a cohesive visual appeal but also enhances the overall ambiance, making the occasion more memorable for attendees.
Research shows that in 2025, 81% of participants prioritize sustainability, with 74% more inclined to attend events that incorporate strong green initiatives. This trend underscores the importance of selecting sustainable fabrics for seat upholstery, which can significantly enhance guests' experiences. By carefully choosing long dining chair covers that reflect the occasion's theme and the characteristics of attendees, organizers can elevate the dining experience and leave a lasting impression.

Choose Appropriate Fabrics for Durability and Style
Choosing the right material for long dining chair covers is essential for ensuring both durability and style. For high-traffic events, materials like spun polyester and basic polyester stand out as excellent choices due to their stain resistance and ease of maintenance. These fabrics, which are ideal for long dining chair covers, not only offer practicality but also retain their appearance after multiple uses, making them a preferred option among event planners.
On the other hand, for more formal occasions, luxurious materials such as Majestic or Duchess can significantly elevate the aesthetic while still ensuring durability. Heavier fabrics tend to drape better, providing a polished and sophisticated look that enhances the overall decor.
To ensure that your chosen material aligns with your vision and meets the practical needs of the gathering, always request material samples before making a final decision. Research shows that 62% of attendees prefer events with properly sized linens, highlighting the importance of thoughtful fabric selection in creating a refined atmosphere. Don't underestimate the impact of your choices - invest in quality linens that reflect your commitment to excellence.

Measure Chairs Accurately for Perfect Fit
Precise measurements are essential when selecting long dining chair covers. Start by measuring the width, depth, and height of each seat with a soft tape measure for accuracy. Document each measurement carefully to ensure precision. For standard dining seats, measure from the ground to the top of the backrest to determine height, and across the seat to establish width. If your chairs have unique features, such as armrests or unconventional shapes, be sure to include these in your measurements.
Industry experts, including CV Linens™, emphasize that proper sizing is crucial for long dining chair covers. A cover that is too small strains the seams, while one that is too large can look sloppy. Therefore, meticulous attention to detail in measuring can significantly enhance the quality of your event decor. Remember to double-check your measurements before purchasing to avoid any fitting issues. This simple step can make all the difference in achieving a polished and professional look for your event.

Implement Care and Maintenance Practices
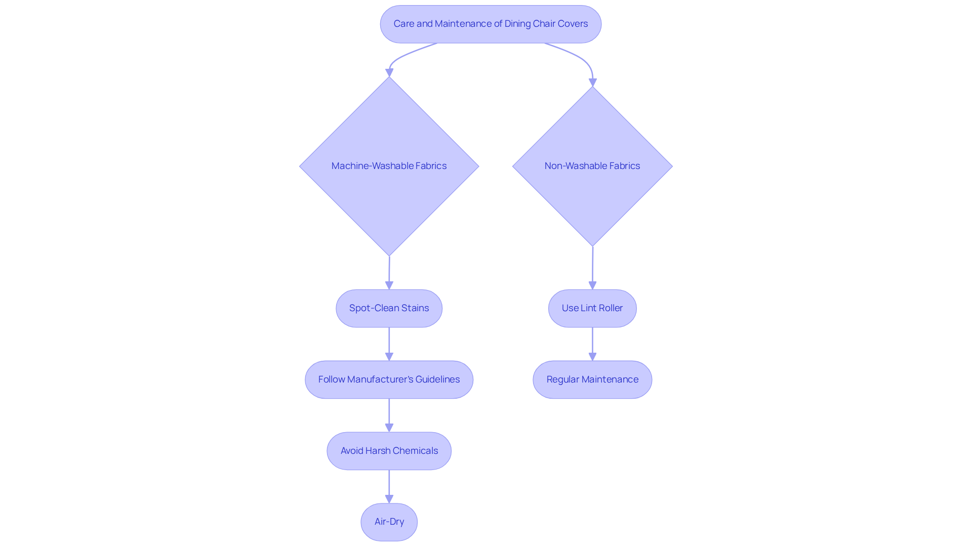
To maintain the pristine appearance of long dining chair covers, establishing a consistent care and maintenance routine is essential. Research shows that timely action can greatly improve the durability of the material. Start by quickly spot-cleaning any stains to prevent them from setting. For items that are machine-washable, adhere strictly to the manufacturer's guidelines regarding washing temperature and detergent type. Industry standards recommend avoiding harsh chemicals that may compromise the integrity of the material. After washing, air-drying is advised to maintain the shape and texture of the protectors.
For non-washable fabrics, a lint roller can effectively remove dust and debris, keeping the upholstery looking fresh. Regular maintenance not only prolongs the life of the long dining chair covers but also ensures they remain visually appealing for every event. Implementing these practices can significantly enhance the overall aesthetic of your dining setup, contributing to a polished and inviting atmosphere. Expert recommendations suggest that by following these guidelines, you can elevate your dining experience and impress your guests.

Conclusion
Selecting the right long dining chair covers is not just a choice; it’s a strategic decision that can significantly elevate the atmosphere of any event. By thoroughly assessing the specific requirements and aesthetics of the occasion, organizers can craft a cohesive and memorable experience for their guests. The choice of fabric is paramount, striking a balance between durability and style to ensure that the covers not only look appealing but also endure the demands of high-traffic events.
Key considerations include:
- Understanding the event's theme
- Selecting materials that align with the gathering's formality
- Taking precise measurements for a perfect fit
Implementing a consistent care and maintenance routine is essential, ensuring that the chair covers remain pristine and visually appealing throughout their use. By adhering to these best practices, event planners can elevate their dining setups and leave a lasting impression.
Ultimately, the thoughtful selection of long dining chair covers transcends mere aesthetics; it reflects a commitment to quality and guest satisfaction. Emphasizing sustainability and durability in your choices resonates with modern attendees, making it crucial to prioritize these factors. Integrating these insights into your planning process will create an inviting and stylish dining experience that positively impacts all participants.
So, as you prepare for your next event, remember: the right chair covers are more than just decor; they are a testament to your dedication to excellence. Make the choice that reflects your commitment to quality and guest satisfaction.
Frequently Asked Questions
What should be considered when choosing long dining chair covers for an event?
When choosing long dining chair covers, consider the overall theme and color palette of the event, as well as the formality of the occasion.
What types of materials are recommended for different types of events?
Luxurious materials like satin or damask are recommended for formal events such as weddings, while more relaxed fabrics like cotton or polyester are suitable for casual gatherings like family reunions.
Why is it important to understand the demographics of the guests?
Understanding the guests' demographics is essential because events aimed at children, for example, may require durable and easy-to-clean fabrics to handle spills and wear.
How do long dining chair covers impact the overall ambiance of an event?
Aligning long dining chair covers with the gathering's aesthetics creates a cohesive visual appeal and enhances the overall ambiance, making the occasion more memorable for attendees.
What trend regarding sustainability is emerging in event planning?
Research indicates that by 2025, 81% of participants prioritize sustainability, with 74% more likely to attend events that incorporate strong green initiatives.
How can sustainable fabrics enhance guest experiences at events?
Selecting sustainable fabrics for seat upholstery can significantly enhance guests' experiences by aligning with their values and preferences, leading to a more positive impression of the event.
What is the overall benefit of carefully choosing long dining chair covers?
Carefully choosing long dining chair covers that reflect the occasion's theme and the characteristics of attendees can elevate the dining experience and leave a lasting impression on guests.
List of Sources
- Assess Event Requirements and Aesthetics
- 116 Event Statistics Shaping the Industry in 2025 | Cvent (https://cvent.com/en/blog/events/event-statistics)
- The Events Industry's Top Marketing Statistics, Trends, and Data (https://bizzabo.com/blog/event-marketing-statistics)
- Event industry statistics featuring 50 insightful trends (https://momencio.com/50-event-industry-statistics-for-2025)
- Event Marketing in 2025: 40 Key Statistics You Should Know (https://thunderbit.com/blog/event-marketing-statistics)
- Choose Appropriate Fabrics for Durability and Style
- 7 Essential Features of Fitted Patio Table Covers for Events (https://go.iqlinens.com/blog/7-essential-features-of-fitted-patio-table-covers-for-events?hs_amp=true)
- 10 Burgundy Table Linen Ideas to Elevate Your Event Design (https://go.iqlinens.com/blog/10-burgundy-table-linen-ideas-to-elevate-your-event-design?hs_amp=true)
- Comparing Chair Covers for Parties: Styles, Materials, and Costs (https://go.ultimatetextile.com/blog/comparing-chair-covers-for-parties-styles-materials-and-costs)
- 2025 Popular Fabrics for Dining Chairs: Key Characteristics and Considerations2025 Popular Fabrics for Dining Chairs: Key Characteristics and Considerations https://www.asktfurniture.net/post/a-comprehensive-guide-to-2025-popular-fabrics-for-dining-chairs-key-characteristics-and-considerati Sunbin Qi 2025-02-10T03:21:08.372Z ASKT Furniture ASKT Furniture Manufacturer https://static.wixstatic.com/media/ab3ea1_a99e55e2223345d2af0ed0cedf5e80ab~mv2.png (https://asktfurniture.net/post/a-comprehensive-guide-to-2025-popular-fabrics-for-dining-chairs-key-characteristics-and-considerati)
- 10 Essential Tips for Wedding Table Linen Rental Success (https://go.ultimatetextile.com/blog/10-essential-tips-for-wedding-table-linen-rental-success)
- Measure Chairs Accurately for Perfect Fit
- How Do I Measure My Chairs for Chair Covers? (https://coverforsofa.com/blogs/blog/how-do-i-measure-my-chairs-for-chair-covers)
- How Do You Measure Dining Chairs for a Perfect Cover Fit? (https://sofacoveruk.com/blogs/news/how-do-you-measure-dining-chairs-for-a-perfect-cover-fit?srsltid=AfmBOorqwlNhm5tKkPBXeK6_7GDxuBQu33W6n4t6LVmAu4acLdbwp528)
- 24 Quotes Every Event Planner Will Appreciate (and Probably Print Out) - A2Z Events (https://mya2zevents.com/blog/event-planner-quotes)
- Chair Cover Size Guide – How to Ensure the Perfect Fit for Every Chair - CV Linens™. (https://cvlinens.com/blogs/styling-tips/chair-cover-size-guide?srsltid=AfmBOopyr2_vbSq8-_kZyQ6LO0xSXSceRVgKNJNuRyiw5LyuSJkUE6W-)
- Implement Care and Maintenance Practices
- Master 120 Round Table Linen: Best Practices for Event Planners (https://go.ultimatetextile.com/blog/master-120-round-table-linen-best-practices-for-event-planners)
- 10 Tips To Keep Your Event Furniture Looking Fabulous - Allura Event Furniture (https://alluraeventfurniture.com/10-tips-to-keep-your-event-furniture-looking-fabulous)
- The Lifecycle of Your Linens: How to Extend Fabric Life with Professional Cleaning By Bay Towel (https://baytowel.com/the-lifecycle-of-your-linens-how-to-extend-fabric-life-with-professional-cleaning-by-bay-towel)