How Many Inches Should a Tablecloth Hang Over Your Table?
Introduction
Selecting the perfect tablecloth can elevate an ordinary dining experience into an extraordinary event. Yet, many overlook the crucial details that ensure a flawless fit. Understanding how many inches a tablecloth should hang over the edges is essential for achieving both the desired aesthetic and functionality. With varying table shapes, sizes, and event types, navigating the complexities of tablecloth sizing can be daunting. How can you avoid common pitfalls in this process?
This guide delves into the art of measuring and selecting tablecloths, offering insights that will not only elevate any gathering but also help you sidestep the frequent mistakes that can lead to disappointment. Research shows that the right tablecloth can transform the ambiance of your event, making it memorable for all the right reasons. So, let’s explore the expert recommendations that will ensure your table settings are nothing short of spectacular.
Measure Your Table Dimensions
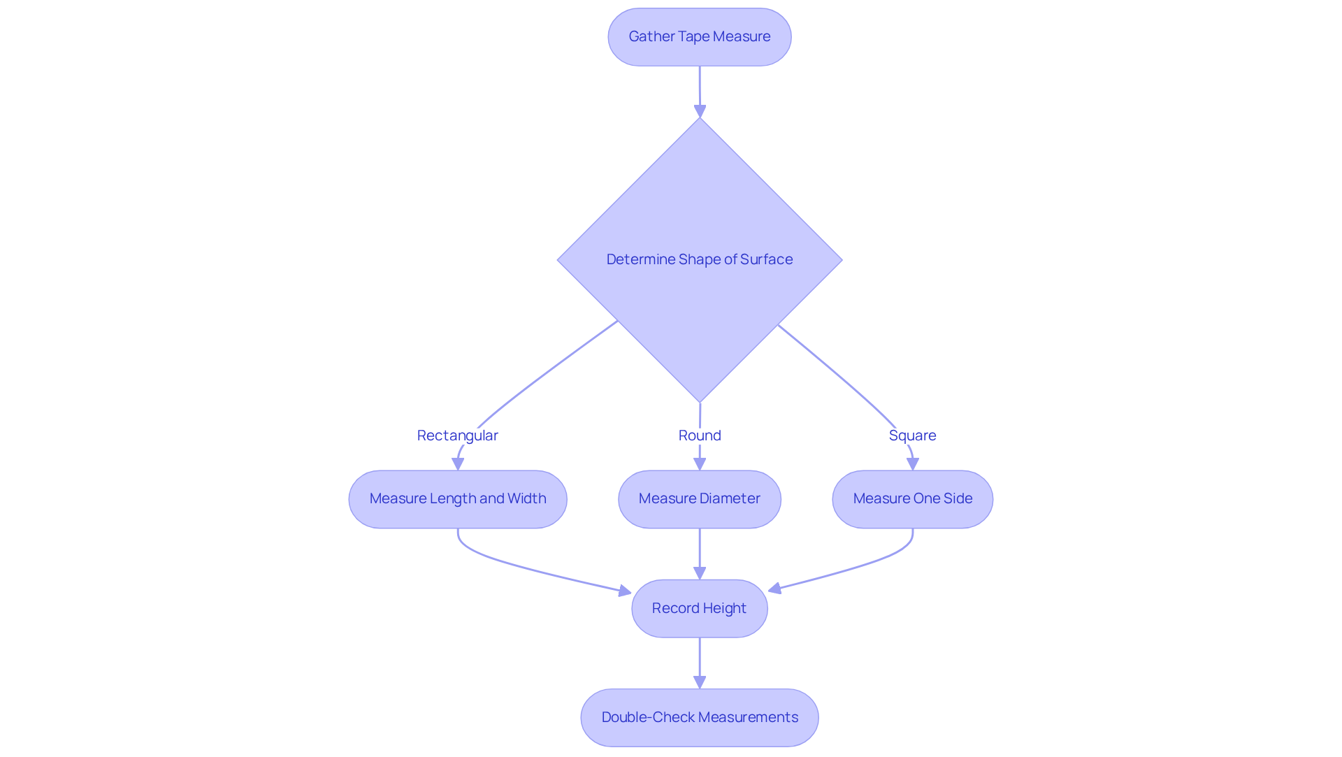
To begin, gather a tape measure and follow these steps:
- Determine the Shape of Your Surface: Identify whether your surface is rectangular, round, or square, as this will influence how you measure.
- Measure Length and Width: For rectangular surfaces, measure the length and width at the widest points. A standard dining surface typically measures between 60-72 inches long and 36-40 inches wide, while the standard size for an 8-seater dining arrangement ranges from 72-96 inches in length and 36-44 inches in width. For circular surfaces, measure the diameter across the center. For square surfaces, measure one side.
- Record the Height: Knowing the height of your furniture is beneficial for determining the drop length later. The typical height for dining surfaces in the U.S. ranges from 28 to 30 units.
- Double-Check Measurements: It’s always wise to measure twice to ensure accuracy. Write down your measurements for reference.
Example: If you have a rectangular table that measures 72 units long and 36 units wide, note these dimensions as they will be crucial for the next steps. Remember, precise measurements are crucial for choosing the appropriate cloth size, particularly in determining how many inches should a tablecloth hang over the table to ensure a perfect fit that enhances the overall aesthetic of your event. As a reminder, allow for 36 centimeters of space when measuring for cloths to ensure comfort and accessibility.

Select the Ideal Drop Length
The overhanging length indicates how many inches should a tablecloth hang over the table beyond the edge of the surface. Choosing the right length is crucial for creating the desired atmosphere at your event:
-
Casual Events: For informal gatherings, a reduction of 6-8 inches is typically sufficient. This allows for easy access to the table while maintaining a neat appearance. Shorter descents foster a relaxed atmosphere, making them ideal for casual dining settings.
-
Formal Events: For more sophisticated occasions, consider reducing the length by 10-15 centimeters. This longer drape not only enhances the elegance of the table but also effectively conceals legs and any items underneath, contributing to a polished look. For upscale dining surfaces, a hanging length of 15 centimeters is often recommended to create a luxurious ambiance.
-
Floor-Length Options: For a dramatic effect, especially at weddings or formal banquets, you might opt for a floor-length style, which can be 30 inches or more, depending on the table height. This style adds an element of luxury and is particularly suited for high-end events.
-
Personal Preference: Ultimately, the perfect length can also depend on individual taste and the specific theme of your event. Consider what complements your chosen fabric and style. For instance, a surface height of 30 units combined with a 12-unit drop would require a cloth that is 72 units long (30 + 12 + 12 = 54 units).
-
Table Shape Consideration: The shape of the furniture significantly influences the suitable length of the drop. For example, circular tables generally benefit from a length of 10-15 inches, which answers the question of how many inches should a tablecloth hang over the table for an elegant drape without excessive gathering. Understanding the relationship between table shape and drop length aids in selecting the appropriate cloth for various surfaces, ensuring a cohesive and appealing setting.
By investing in high-quality table linens from IQ Linens, you not only enhance the aesthetic of your events but also enjoy the financial benefits of durability and versatility. With each use, your cost per event decreases, making it a practical choice for any occasion. By following these guidelines, you can select the perfect drop length that complements your event's aesthetic and elevates the overall dining experience.

Avoid Common Sizing Mistakes
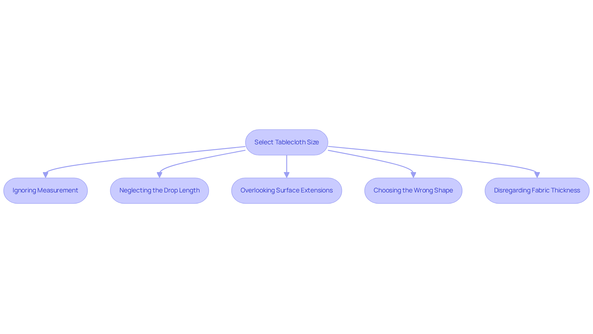
To ensure you select the right tablecloth size, it’s crucial to avoid these common mistakes:
- Ignoring Measurement: Always measure your surface before purchasing a covering. Relying on assumptions can lead to incorrect sizes.
- Neglecting the Drop Length: Consider how many inches should a tablecloth hang over the table; if you fail to do so, it can result in a covering that is either too short or excessively long.
- Overlooking Surface Extensions: If your surface has removable leaves or extensions, measure it in its extended form to guarantee a proper fit.
- Choosing the Wrong Shape: Ensure that the design of the covering matches the shape of your surface. A circular covering on a rectangular table will not provide adequate coverage.
- Disregarding Fabric Thickness: Thicker fabrics may require a different drop length to achieve the desired look, as they may not drape as well as lighter materials.
For example, if you have a 60-inch round table and choose a covering that is only 54 inches in diameter, it will not provide the coverage you need.
By avoiding these pitfalls, you can confidently select the perfect tablecloth that enhances your event's aesthetic.

Utilize Sizing Guides and Customization Options
To assist in selecting the right tablecloth, consider these essential resources:
-
Sizing Guides: Numerous retailers, such as IQ Linens, provide extensive sizing charts that outline suggested sizes for coverings based on table measurements and preferred length hangs. These guides serve as a crucial reference when making your choice, as the appropriate covering for tables is the foundation of event decor, significantly influencing the overall atmosphere.
-
Table Cover Calculators: Online tools are readily available to help determine the precise size of cover required based on your measurements and desired length. By inputting your table dimensions and drop preferences, you can receive tailored recommendations that ensure a perfect fit. Understanding measurement techniques can help avoid last-minute changes and ensure a polished look.
-
Customization Options: If standard sizes do not meet your requirements, explore custom cloth options. Many suppliers offer the capability to create fabric covers in specific dimensions, allowing for a flawless fit tailored to your event. Additionally, coordinating fabric hues with the overall gathering concept is essential for creating a unified ambiance.
-
Sample Swatches: Before committing to a large purchase, request fabric swatches to evaluate how the material looks and feels. This step can help you visualize the final setup and ensure it aligns with your event's theme. Current trends highlight distinctive textures and styles, which can enhance the visual attractiveness of your settings.
For instance, if your table measures 72 inches long and you desire a 12-inch drop, a sizing guide may recommend a tablecloth that is 96 inches long, guaranteeing an ideal fit.

Conclusion
Selecting the right tablecloth is not just a choice; it’s a pivotal decision that enhances the aesthetic appeal of any event. Understanding how many inches a tablecloth should hang over your table is crucial, as it contributes to both style and functionality. This guide equips you with the essential steps to accurately measure your table dimensions, choose the ideal drop length, and avoid common sizing mistakes, ensuring a perfect fit that elevates your dining experience.
Key insights reveal the importance of precise measurements of your table's dimensions and the consideration of appropriate drop lengths based on the type of event. Casual gatherings may require shorter drapes, while formal occasions benefit from longer overhangs that add a touch of elegance. Moreover, steering clear of common pitfalls - such as neglecting to measure or selecting the wrong shape - can significantly influence your tablecloth selection.
Ultimately, the choice of tablecloth can dramatically transform the ambiance of your event. It’s essential to invest time in understanding the sizing process. By following the outlined steps and utilizing available resources, selecting the perfect tablecloth becomes a seamless task. Embrace this opportunity to enhance your gatherings with well-fitted table linens that reflect your style and create an inviting atmosphere for all your guests.
Frequently Asked Questions
How do I start measuring my table dimensions?
Begin by gathering a tape measure and determining the shape of your surface, whether it is rectangular, round, or square.
How do I measure the dimensions of a rectangular table?
For rectangular surfaces, measure the length and width at the widest points. A standard dining surface typically measures between 60-72 inches long and 36-40 inches wide.
What are the standard dimensions for an 8-seater dining table?
The standard size for an 8-seater dining arrangement ranges from 72-96 inches in length and 36-44 inches in width.
How do I measure a circular table?
For circular surfaces, measure the diameter across the center of the table.
How do I measure a square table?
For square surfaces, simply measure one side.
Why is it important to record the height of my table?
Knowing the height of your furniture is beneficial for determining the drop length later. The typical height for dining surfaces in the U.S. ranges from 28 to 30 inches.
Should I double-check my measurements?
Yes, it’s wise to measure twice to ensure accuracy and to write down your measurements for reference.
Why are precise measurements important when choosing a tablecloth?
Precise measurements are crucial for choosing the appropriate cloth size, particularly in determining how many inches a tablecloth should hang over the table to ensure a perfect fit that enhances the overall aesthetic of your event.
How much space should I allow for when measuring for tablecloths?
Allow for 36 centimeters of space when measuring for cloths to ensure comfort and accessibility.
List of Sources
- Measure Your Table Dimensions
- 24 Quotes Every Event Planner Will Appreciate (and Probably Print Out) - A2Z Events (https://mya2zevents.com/blog/event-planner-quotes)
- Quotes for Table Decor: Vincent van Gogh Inspirational Quote (https://pinterest.com/pin/quotes-to-print-for-table-decor--30891947432781172)
- Complete Guide to Dining Table Height, Size and Dimensions (https://woodensure.com/blog/how-to-choose-dining-table-height-size-dimensions?srsltid=AfmBOoq43D8l9L37DY1UgmkwrkztO1ieQ9t9A7eGuSdxbwaPuZM1gqLK)
- How to Choose a Dining Table Height | Dining Table Guide | Belfort Furniture (https://belfortfurniture.com/p/diningheightguide?srsltid=AfmBOoq3k2BFbV8In6xloTCWJLt7ySCMJt-D3NuIbC5ivBGCmcaFg-Qr)
- Standard Dining Table Height (Plus Counter & Bar Heights) (https://planner5d.com/blog/dining-table-height)
- Select the Ideal Drop Length
- Choosing the Right Table Linen Size for Your Wedding or Event - Riverside, CA Party Rentals (https://crazytunapartyrentals.com/choosing-the-right-table-linen-size-for-your-wedding-or-event)
- Tablecloth Drop Length (How Long Should A Tablecloth Hang) - TableCoversNow.Com (https://tablecoversnow.com/guides/tablecloth-drop-length-overhang?srsltid=AfmBOoo9bEATmufDQUBa6JPnQYZfhGmQqIlDtcYQpQlJF_VW_94HtDDp)
- How to Choose the Perfect Tablecloth for Any Event (https://letsdolinens.com/post/choose-the-perfect-tablecloth)
- Standard Tablecloth Sizes: A Guide | Consumer Textile Corporation (https://ctc-corp.net/blog/standard-tablecloth-sizes)
- The Design Community Finds This Tablecloth Length "Offensive" (https://housebeautiful.com/lifestyle/entertainment/a63442837/correct-tablecloth-length-debate)
- Avoid Common Sizing Mistakes
- Tablecloth Size Guide | Sur La Table – Lid & Ladle (https://learn.surlatable.com/tablecloth-buying-guide)
- How to Size a Tablecloth Correctly (https://lenox.com/blogs/buying-guide/how-to-size-a-tablecloth)
- Common Tablecloth Mistakes and How to Avoid Them (https://thetableclothstore.com/es/blogs/news/common-tablecloth-mistakes-and-how-to-avoid-them?srsltid=AfmBOoqeb8Stl2dbEw0gCP39fXil_ALv0v1FOPmHivD306DZEDZpBXAN)
- Choosing the Matching Tablecloth Size for Your Dining Table - CU Independent (https://cuindependent.com/choosing-the-matching-tablecloth-size-for-your-dining-table)
- Utilize Sizing Guides and Customization Options
- Guide to Tablecloth Sizes for Any Table Shape [Charts Included] (https://kouboo.com/blogs/news/guide-to-tablecloth-sizes-for-any-table-shape-charts-included)
- Tablecloth Size Guide For Commercial Businesses (https://ctc-corp.net/blog/tablecloth-size-guide)
- Select the Perfect Tablecloth: A Step-by-Step Guide for Event Planners (https://go.ultimatetextile.com/blog/select-the-perfect-tablecloth-a-step-by-step-guide-for-event-planners)
- A Helpful 3 Step Guide to Standard and Custom Tablecloth Sizes - InnStyle- Hospitality Products at Wholesale Prices (https://blog.innstyle.com/2017/10/a-guide-to-tablecloth-sizes)
- How to Size a Tablecloth Correctly (https://lenox.com/blogs/buying-guide/how-to-size-a-tablecloth)