Elevate Events with Luxury Table Napkins: Best Practices for Planners
Introduction
Elevating the ambiance of an event hinges on the details, and luxury table napkins are pivotal in this equation. By selecting high-quality materials and employing sophisticated folding techniques, event planners can transform an ordinary dining experience into an extraordinary one. With a plethora of options available, how can planners ensure their choices enhance aesthetic appeal while reflecting a commitment to excellence?
Research shows that the right table linens can significantly impact guests' perceptions and overall satisfaction. By utilizing luxury table napkins, planners not only elevate the decor but also convey a message of sophistication and attention to detail. Industry standards suggest that incorporating these elements can create lasting impressions, making the event memorable.
This article delves into best practices for utilizing luxury table napkins, offering insights that promise to enhance any event's decor. From selecting the right materials to mastering folding techniques, we provide expert recommendations that will guide you in making informed choices. Embrace the opportunity to elevate your event's ambiance and leave a lasting impression on your guests.
Select High-Quality Materials for Luxury Napkins
When selecting materials for luxury table napkins, it’s crucial to prioritize textiles that blend elegance with practicality. IQ Linens stands out with a range of high-quality options, particularly linen and premium cotton, known for their luxurious texture and superior absorbency. Linen cloths not only add an elegant touch but also boast remarkable durability, making them ideal for formal occasions like weddings and upscale dinners. Their ability to withstand frequent use without losing charm enhances their appeal in high-end settings.
Conversely, polyester blends offer practical advantages, such as stain resistance and ease of maintenance, which are especially beneficial in high-turnover environments like catering services. Event planners often appreciate the balance of aesthetics and functionality these fabrics provide. Additionally, there’s a growing trend among planners favoring eco-friendly materials, with many opting for organic cotton and sustainable linen options that reflect a commitment to environmental responsibility.
Research shows that a significant percentage of event planners prefer linen over polyester for luxury table napkins, citing the former's superior quality and presentation. Industry experts emphasize that "the tactile sensation of linen enhances the dining experience," while others note that "high-quality cotton cloths reflect a brand's commitment to excellence."
When choosing napkin materials, ensure they are soft to the touch and possess a substantial weight, contributing to a premium appearance. Furthermore, consider the colorfastness of the textile to maintain vibrancy after multiple washes, ensuring your table settings remain visually stunning throughout the event. To assist in selecting the perfect fabric for your needs, IQ Linens offers the option to order swatches, allowing you to experience the quality firsthand before making a purchase.

Utilize Appropriate Sizing and Folding Techniques
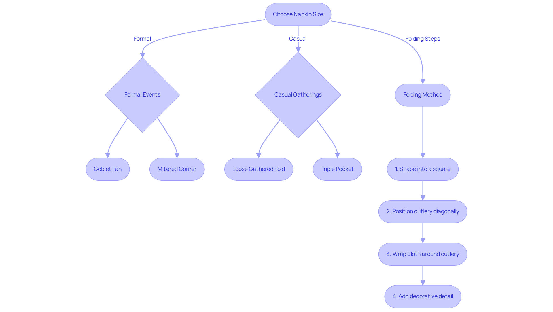
Choosing the appropriate size for luxury table napkins is essential for creating an elegant dining experience. Standard dinner linens, typically measuring 20x20 inches, provide ample coverage for guests, ensuring a polished look. For formal events, classic folding techniques like the Goblet Fan and Mitered Corner exude sophistication. In contrast, more relaxed styles such as the Loose, Gathered Fold or Triple Pocket can infuse warmth into casual gatherings.
One effective method to fold cloth items involves:
- Shaping them into a square.
- Positioning cutlery diagonally across the center.
- Wrapping the cloth around the cutlery, finishing with a decorative detail like a ribbon.
IQ Linens offers a wide variety of colors and fabrics, allowing for personalization and creativity in your table settings. Experimenting with different folds not only enhances visual appeal but also enables personalization, especially when incorporating rings for an extra layer of elegance.
Practicing these folds in advance ensures consistency and a polished presentation, significantly enhancing the overall ambiance of your occasion. Remember, using luxury table napkins along with the right linens and folding techniques can transform your event from ordinary to extraordinary.

Coordinate Colors and Themes for Visual Harmony
To achieve visual harmony, selecting fabric shades that enhance the event's overall theme is essential. Research shows that employing a hue wheel can help identify complementary shades that create striking contrasts. For example, using luxury table napkins in deep burgundy paired with gold tablecloths evokes a sense of luxury that captivates guests.
For a more subtle approach, consider similar hues, such as soft blues and greens, which foster a serene atmosphere. Seasonal hues also play a crucial role; warm shades like orange and brown are particularly impactful for autumn occasions.
Incorporating patterns or textures in the linens can add depth, but it’s vital to ensure these elements align with the occasion's theme to maintain cohesion. Expert recommendations suggest that by thoughtfully coordinating colors and textures, planners can elevate the aesthetic appeal of their events. This not only enhances the visual experience but also creates memorable moments for guests.
So, why not take the next step? Using luxury table napkins that are thoughtfully curated can transform your event into an unforgettable experience.

Implement Care and Maintenance for Longevity
To uphold the quality and elegance of luxury linen products from IQ Linens, establishing a meticulous care routine is essential. Start by washing cloths separately in cold water with a gentle, environmentally safe detergent. Strong chemicals and bleach can damage the natural fibers. IQ Linens' cloths, crafted from materials like polyester and cotton/polyester blends, are stain and wrinkle-resistant and machine washable, making them ideal for easy maintenance. For optimal results, air drying is advised to prevent shrinkage and sustain the shape of the cloth. If necessary, iron them on a low setting while slightly damp to achieve a crisp, polished appearance for each event.
Proper storage is equally crucial. Keep linens in a cool, dry location, avoiding plastic bags that can retain moisture and cause yellowing. Instead, opt for breathable fabric storage bags or cotton containers to allow air circulation. Incorporating acid-free tissue paper when folding linens can further prevent yellowing and creasing. Regularly check cloths for stains, treating them promptly with a gentle stain remover to maintain their appearance and prevent permanent discoloration. Additionally, rotating linens regularly can help prevent uneven fading.
With diligent care, IQ Linens' premium cloth napkins can last for many years, enhancing the dining experience with their refined beauty. Following these best practices not only maintains their integrity but also ensures that they remain luxury table napkins, a lavish addition to any table setting. Don't miss the opportunity to elevate your events with the lasting elegance of IQ Linens.

Conclusion
Elevating events with luxury table napkins transcends mere aesthetics; it demands a meticulous selection of high-quality materials, thoughtful sizing and folding techniques, and a discerning eye for color coordination. By prioritizing these elements, event planners can craft an unforgettable dining experience that embodies sophistication and meticulous attention to detail.
Choosing the right fabrics, such as linen and premium cotton, is paramount. These materials not only enhance visual appeal but also provide durability and practicality. Mastering folding techniques and aligning colors with the event theme are essential for achieving visual harmony. Furthermore, implementing proper care and maintenance ensures that these luxury napkins retain their elegance over time, making them a valuable investment for any event planner.
Ultimately, embracing these best practices transforms table settings and enriches the overall atmosphere of an event. By thoughtfully integrating luxury table napkins, planners can leave a lasting impression on guests, elevating their experience and underscoring the significance of meticulous planning in event execution. Don’t miss the opportunity to elevate your next event-consider the impact of luxury linens today.
Frequently Asked Questions
What materials are recommended for luxury table napkins?
Recommended materials for luxury table napkins include linen and premium cotton, known for their luxurious texture and superior absorbency.
Why is linen considered a good choice for luxury napkins?
Linen is durable, adds an elegant touch, and can withstand frequent use without losing charm, making it ideal for formal occasions like weddings and upscale dinners.
What are the benefits of using polyester blends for napkins?
Polyester blends offer practical advantages such as stain resistance and ease of maintenance, which are particularly beneficial in high-turnover environments like catering services.
Are there eco-friendly options available for luxury napkins?
Yes, there is a growing trend among event planners to favor eco-friendly materials, such as organic cotton and sustainable linen options, reflecting a commitment to environmental responsibility.
What do event planners prefer when it comes to napkin materials?
A significant percentage of event planners prefer linen over polyester for luxury table napkins, citing linen's superior quality and presentation.
How does the tactile sensation of linen affect the dining experience?
The tactile sensation of linen is noted to enhance the dining experience, contributing to a more luxurious feel.
What should be considered when choosing napkin materials?
When choosing napkin materials, consider their softness, substantial weight for a premium appearance, and colorfastness to maintain vibrancy after multiple washes.
How can I assess the quality of napkin materials before purchasing?
IQ Linens offers the option to order swatches, allowing you to experience the quality of the fabric firsthand before making a purchase.
List of Sources
- Select High-Quality Materials for Luxury Napkins
- Luxury Napkins | Shop High-Quality Table Linens at Yves Delorme (https://usa.yvesdelorme.com/l/table-2/napkins.html?srsltid=AfmBOoqEVwTPHSBWqDMgICYNCiMFJ-vUhm2r6yGBcGKMCj4hhv_PcYpw)
- High-Quality F&B Linen for Your Hotel or Restaurant | ELIYA (https://eliyachina.com/a-news-high-quality-f-b-linen-for-your-hotel-or-restaurant)
- The 10 Next Big Trends in Luxury Textiles (https://elledecor.com/design-decorate/trends/a70060529/paris-deco-off-trends-2026)
- Luxury Table Linen Market Research Report 2033 (https://dataintelo.com/report/luxury-table-linen-market)
- Table Linen Market Size, Revenue & Sales statistics by 2033 (https://straitsresearch.com/report/table-linen-market)
- Utilize Appropriate Sizing and Folding Techniques
- 10 Elegant Napkin Folds to Elevate Your Event Decor (https://go.iqlinens.com/blog/10-elegant-napkin-folds-to-elevate-your-event-decor)
- How to Choose Cloth Napkins for Weddings & Special Occasions (https://ruvanti.com/blogs/news/the-ultimate-guide-to-choosing-cloth-napkins-for-weddings-and-special-occasions?srsltid=AfmBOorY7K7xY9Bkr8VgRE4qT06cVy-vM7BFGyze_2ngrH-GeROHGJIJ)
- 31 Easy Napkin Folding Ideas to Instantly Elevate Your Table Setting (https://goodhousekeeping.com/home/craft-ideas/g4552/napkin-folding-videos)
- Coordinate Colors and Themes for Visual Harmony
- Choosing Napkin Colors for Memorable Events (https://letsdolinens.com/post/napkin-colors-for-different-events)
- Custom cocktail napkins quotes - Etsy.de (https://etsy.com/market/custom_cocktail_napkins_quotes)
- Choosing the Perfect Wedding Linens & Color Schemes: Expert Advice (https://wedgewoodweddings.com/blog/your-wedding-details-linens-color-schemes)
- Quotes on Napkins - Etsy (https://etsy.com/market/quotes_on_napkins)
- Customize Your Event with Cocktail Napkins | Event Accomplished (https://eventaccomplished.com/2017/08/30/customize-your-event-with-cocktail-napkins)
- Implement Care and Maintenance for Longevity
- How to Wash and Care for Luxury Linen Tablecloths and Napkins – Reed Family Linen (https://reedfamilylinen.com/dining-room/how-to-wash-and-care-for-luxury-linen-tablecloths-and-napkins)
- The Ultimate Guide to Cleaning Event Linens — Sydney's Suds Laundry Service (https://sydneysuds.com/all-things-laundry/the-ultimate-guide-to-cleaning-event-linens)
- Holiday Hosting 101: How to Clean and Freshen Up Your Linen Napkins for Guests (https://minutemencleaners.com/post/holiday-hosting-101-how-to-clean-and-freshen-up-your-linen-napkins-for-guests)