5 Steps to Choose the Perfect Wedding Tablecloth Rental
Introduction
Choosing the right tablecloth for a wedding can truly transform an ordinary celebration into an extraordinary experience. It sets the tone for the entire event, making it a crucial element in wedding planning. This guide delves into the essential steps for selecting the perfect wedding tablecloth rental, ensuring that every detail aligns with the couple's vision and theme.
With countless options available, how can you navigate the myriad choices and logistics to achieve a cohesive and stunning tablescape? Let's explore the process together.
Define Your Event Type and Theme
Begin by defining the type of ceremony you envision. Are you planning a formal event, a casual outdoor gathering, or a themed celebration? Each style demands specific selections for wedding tablecloth rental. For example, a formal ceremony typically requires elegant fabrics like satin or damask, often sourced through wedding tablecloth rental, which convey sophistication and luxury. Conversely, a rustic outdoor wedding may benefit from the natural texture of burlap or other organic linens, especially with wedding tablecloth rental options, enhancing the event's charm.
Consider the overarching theme of your wedding-whether vintage, modern, or bohemian-as this will significantly influence your choices in color and style. Crisp white wedding tablecloth rental layered with greenery or soft blush florals provide a timeless foundation, allowing for personalization through accents that reflect your unique vision. To streamline the selection process, create a mood board filled with inspiring images. This visual guide clarifies your aesthetic preferences and ensures that your tablecloth choices harmonize with the overall decor, setting the stage for a memorable celebration.
Additionally, explore the variety of material types and customization options available from IQ Linens for your wedding tablecloth rental, which can cater to your specific vision. Incorporating eco-conscious options like reusable linens aligns with the growing trend towards sustainability in wedding planning. Research shows that high-quality linens not only elevate your dining experience but also represent a smart financial investment, as they reduce costs per event over time. Enhance your event further by coordinating luxurious chair ties in complementary colors and fabrics, ensuring a cohesive and elegant look throughout your celebration.

Select the Right Size and Shape
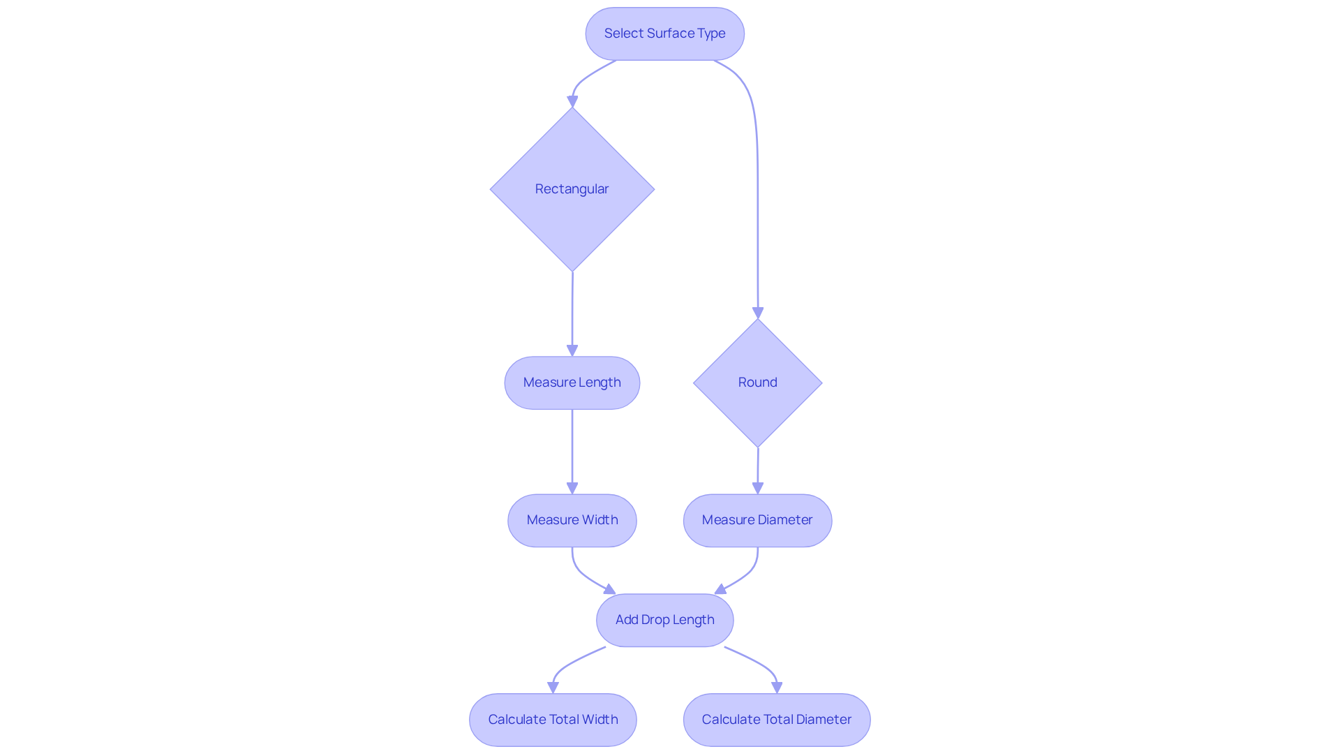
Selecting the right size cloth is crucial for the success of your event. Start by measuring your surfaces accurately. For rectangular surfaces, measure both the length and width; for round surfaces, measure the diameter. Once you have these measurements, add the desired drop length - typically between 6 to 12 inches - to each side. For example, if your surface measures 60 inches wide and you want a 10-inch drop, your cloth should be at least 80 inches wide (60 + 10 + 10).
Common dimensions for round surfaces include:
- 48"
- 60"
- 72"
While rectangular surfaces typically come in sizes of:
- 4'
- 6'
- 8'
To ensure you select the right dimensions for your wedding tablecloth rental, refer to the sizing charts provided by rental companies. A well-fitted wedding tablecloth rental not only enhances the overall look of your event but also adds to a polished atmosphere.
Moreover, IQ Linens offers a vast assortment of high-quality textiles, including wedding tablecloth rental options, allowing you to explore various options that align with your event's theme. Don't overlook the importance of ordering swatches to see the material in person before making your final decision. Remember, the right linens can elevate your event to new heights.

Choose Fabrics and Textures Wisely
Choosing the right materials, such as a wedding tablecloth rental, is crucial for achieving the desired theme and atmosphere of your wedding. For timeless elegance, materials like satin and silk are ideal, offering a luxurious sheen that enhances the overall decor. If your vision leans towards a rustic aesthetic, burlap or linen provides the authentic texture needed to create that vibe. Basic Polyester stands out as a versatile and budget-friendly choice, known for its durability and ease of maintenance, available in an impressive array of 74 colors. Investing in these high-quality linens not only elevates your event but also makes wedding tablecloth rental a more economical choice in the long run.
Texture plays a significant role in visual appeal. Combining smooth and textured materials can add depth to your table settings. For instance, pairing a sleek satin tablecloth with a textured runner creates a striking contrast that elevates the overall presentation. To ensure the fabrics align with your venue's lighting and decor, couples and planners should explore fabric collections and request samples. This step allows you to visualize how different materials will interact in your specific setting, ensuring a cohesive and beautiful look for your special day while reinforcing the practicality of owning your linens.

Coordinate Colors and Patterns
Begin by crafting a palette that truly embodies your wedding theme. Neutral shades like ivory and beige provide versatility, serving as an ideal backdrop for vibrant accents. Don’t shy away from mixing patterns; for instance, a solid wedding tablecloth rental can beautifully complement patterned napkins or runners. IQ Linens offers an extensive range of fabric napkins in various hues and materials, including options that coordinate or enhance your table coverings. Our napkins are crafted from materials such as polyester and a cotton/polyester blend, both stain and wrinkle-resistant, and machine washable.
Utilizing a color wheel can help you identify harmonious color combinations. Seasonal considerations are crucial; pastel hues shine in spring celebrations, while rich jewel tones resonate beautifully in the fall. Earthy tones like terracotta, mustard, and olive green are increasingly popular for rustic or bohemian ceremonies, providing a grounded feel. Always consider the overall decor and floral arrangements to ensure a cohesive look that ties everything together seamlessly.
Research shows that 33% of couples are incorporating light green and 27% dark green into their ceremonies, highlighting the growing popularity of these earthy tones. Designers recommend that a sophisticated multi-hued palette should include a primary shade, a supporting hue, an accent tone, a strong neutral, and a metallic to create a balanced and visually appealing table arrangement. As ceremony palettes evolve throughout the day, consider how to transition hues from the service to the reception for a cohesive experience.
With IQ Linens' premium cloth napkins and wedding tablecloth rental, you can elevate your tablescape with sustainable options that cater to every occasion. Explore our collection today and transform your event into an unforgettable experience.

Understand Logistics and Rental Services
When planning for wedding tablecloth rental, it’s essential to start with thorough research on local rental companies that specialize in event linens, such as IQ Linens. Look for those boasting a diverse inventory of fabrics and colors to perfectly align with your event's aesthetic needs. As we approach 2025, the trend for weddings leans towards muted tones and layered textures, making the selection of a wedding tablecloth rental crucial.
IQ Linens stands out by offering coordinating chair tie sashes in Basic Polyester and Duchess Satin, both of which are stain and wrinkle-resistant. These options can significantly elevate your event decor, ensuring a polished look that impresses your guests. Many rental services, including IQ Linens, provide efficient delivery options for wedding tablecloth rental, with some even offering same-day service for last-minute requests. This guarantees you have everything you need right when you need it.
However, it’s vital to clarify the rental agreement upfront. Be aware of any potential fees for damages or late returns to avoid unexpected costs. As rental experts advise, confirming details with suppliers is essential for a smooth experience. To accommodate spills or additional guests, consider ordering a few extra linens.
Managing linens during the event requires vigilance to keep them looking pristine. Ensure your staff is well-informed on how to handle them properly. Lastly, confirm the pickup time after the event to ensure timely returns and prevent additional charges. By following these steps, you can ensure a smooth and hassle-free rental experience.

Conclusion
Choosing the right wedding tablecloth rental is crucial for crafting the perfect atmosphere on your special day. Understanding your event's type and theme, selecting the appropriate size and shape, and carefully choosing fabrics and colors are essential steps. These choices ensure that your table settings reflect your unique vision. Each step contributes to a cohesive and elegant look that enhances the overall decor, making your wedding truly memorable.
Key insights from this guide highlight the significance of personalization through color palettes and textures, alongside the practicality of renting high-quality linens. Navigating the logistics of rental services - such as understanding agreements and managing linens during the event - is equally vital. By following these steps, couples can streamline their planning and focus on enjoying their celebration.
Ultimately, investing time in selecting the perfect wedding tablecloth rental can elevate an ordinary gathering into an extraordinary experience. Embrace the creativity and possibilities that come with this choice. Let your table settings narrate the story of your love and commitment. With careful consideration and the right resources, every couple can achieve the wedding of their dreams.
Frequently Asked Questions
What should I consider when defining the type and theme of my wedding event?
Consider whether your ceremony will be formal, casual, or themed, as each style requires different selections for wedding tablecloth rental. For example, formal events typically use elegant fabrics like satin or damask, while rustic outdoor weddings may benefit from burlap or organic linens.
How does the theme of my wedding influence tablecloth choices?
The overarching theme, whether vintage, modern, or bohemian, significantly influences your color and style choices. For instance, crisp white tablecloths layered with greenery or soft blush florals provide a timeless foundation that allows for personalization.
What is a helpful tool for selecting wedding tablecloths?
Creating a mood board filled with inspiring images can help clarify your aesthetic preferences and ensure that your tablecloth choices harmonize with the overall decor.
What customization options are available for wedding tablecloth rentals?
IQ Linens offers a variety of material types and customization options for wedding tablecloth rentals, including eco-conscious choices like reusable linens that align with sustainability trends.
Why is it important to select the right size and shape for tablecloths?
Selecting the correct size cloth is crucial for the success of your event. Accurate measurements ensure a well-fitted tablecloth, which enhances the overall look and adds to a polished atmosphere.
How do I measure for the right tablecloth size?
Measure the length and width for rectangular surfaces or the diameter for round surfaces, then add the desired drop length (typically 6 to 12 inches) to each side. For example, for a 60-inch wide surface with a 10-inch drop, the cloth should be at least 80 inches wide.
What are common dimensions for tablecloths?
Common dimensions for round surfaces include 48", 60", and 72", while rectangular surfaces typically come in sizes of 4', 6', and 8'.
How can I ensure my tablecloth choices align with my event's theme?
Refer to the sizing charts provided by rental companies and consider ordering swatches to see the material in person before making your final decision, ensuring that the linens elevate your event.
List of Sources
- Define Your Event Type and Theme
- 2026 Wedding Trends Every Event Professional Should Watch - Select Event Group (https://selecteventgroup.com/2026-wedding-trends-every-event-professional-should-watch)
- 2026 Wedding Trends: What’s In, What’s Out, and What’s Timeless | CV Linens™ (https://cvlinens.com/blogs/styling-tips/2026-wedding-trends-whats-in-whats-out-what-timeless?srsltid=AfmBOopgzm_V8DbqFkpP1jsO71BC_JBx1hy1b9eM9BNAq6Jd5dGwzdlh)
- The Most Influential Wedding Trends Inspiring 2026 Celebrations (https://marthastewart.com/2026-wedding-trends-11875676)
- The Biggest Wedding Trends for 2026 (https://nytimes.com/2026/01/01/style/wedding-trends-2026.html)
- Top 2026 Wedding & Event Design Trends: Textures, Color Palettes and Tablescape Ideas - Reverie Social (https://reveriesocial.com/articles/top-2026-wedding-event-design-trends-textures-color-palettes-and-tablescape-ideas)
- Select the Right Size and Shape
- What Size Tablecloth Do I Need – EventWorks Rentals (https://eventworksrentals.com/blogs/blog/what-size-tablecloth-do-i-need)
- Choosing the Right Table Linen Size for Your Wedding or Event - Riverside, CA Party Rentals (https://crazytunapartyrentals.com/choosing-the-right-table-linen-size-for-your-wedding-or-event)
- What Size Tablecloth Do I Need? A Guide for Weddings, Parties & Events (https://eventsource.com/what-size-tablecloth-guide)
- Let’s Talk Linens: The Ultimate Guide to Table Linen Sizes (https://partyrentalltdblog.com/lets-talk-linens-the-ultimate-guide-to-table-linen-sizes)
- Tablecloth Size Guide: Perfecting Your Event from Casual to Elegant (https://5familyranch.com/post/the-ultimate-5-family-ranch-guide-to-tablecloth-sizes-perfecting-your-event-s-look-from-casual-to-e)
- Choose Fabrics and Textures Wisely
- Choosing the Right Wedding Linens for Season and Theme (https://curatedevents.com/blog/choosing-the-right-wedding-linens-for-season-and-theme)
- Wedding Linen Rentals: Tips for Choosing the Perfect Tablecloths & Napkins (https://stuartrental.com/linens/wedding-linen-rentals-choosing-tablecloths-napkins)
- The Most Popular Wedding Linen Fabrics and When to Use Them - CV Linens™ (https://cvlinens.com/blogs/styling-tips/popular-wedding-linen-fabrics-and-when-to-use-them?srsltid=AfmBOoq5dqHnfpyobrua2xbxWRbkDQwK7w-_SAzEgln4J_kJCLYPrmyS)
- Explore 3 Essential Table Linen Options for Weddings (https://go.iqlinens.com/blog/explore-3-essential-table-linen-options-for-weddings)
- Coordinate Colors and Patterns
- 2026 Guide - Trending Wedding Color Palettes — Cedar Bay Farm (https://cedarbayfarm.com/blog/trending-wedding-color-palettes-couples-are-loving-for-2026)
- Hot Hues Alert: Put These 2026 Wedding Color Trends on Your Radar (https://theknot.com/content/wedding-color-palettes-we-love)
- 2026 Wedding Color Trends: How to Design a Multi-Color Palette (https://destinationido.com/planning-and-advice/2026-wedding-color-trends)
- The Biggest Wedding Trends for 2026 (https://nytimes.com/2026/01/01/style/wedding-trends-2026.html)
- Understand Logistics and Rental Services
- Linen Rental Guide: Avoid These Common Mistakes (https://letsdolinens.com/post/guide-flawless-event-linen-rental)
- 2025 Wedding Rental Predictions: What’s Trending with Event Source (https://eventsource.com/2025-wedding-rental-predictions)
- Master Linen Party Rentals: Essential Best Practices for Events (https://go.ultimatetextile.com/blog/master-linen-party-rentals-essential-best-practices-for-events)
- The Basics of Wedding Linen Rentals — Rustic Manor 1848 (https://rusticmanor1848.com/blog/2022/2/8/the-basics-of-wedding-linen-rentals-kzjg7)