Choose the Perfect Sage Tablecloth for Your Wedding Decor
Introduction
Choosing the right tablecloth for a wedding is not merely a decorative choice; it’s a pivotal decision that sets the tone for an unforgettable celebration.
- Research shows that sage green, a color synonymous with tranquility and elegance, enhances floral arrangements and place settings beautifully.
- With a plethora of fabric options available, how can you ensure the perfect fit and aesthetic appeal?
- This guide will explore the essential elements of selecting sage tablecloths, from understanding fabric dynamics to aligning with your wedding theme.
- By the end, you’ll be equipped with insights that promise to elevate your wedding decor.
Understand the Importance of Color and Fabric in Wedding Decor
Selecting the right color and fabric for your wedding decor is not just important; it’s essential. The choice sets the mood and reflects your unique style. Sage green, with its soft, earthy tones, evokes tranquility and elegance, making it a favored choice for weddings. This color harmonizes beautifully with floral arrangements and place settings, enhancing the overall aesthetic.
A sage tablecloth wedding often creates a serene and welcoming atmosphere, allowing guests to feel at ease and involved. The selection of fabric further impacts the atmosphere; a satin tablecloth adds a luxurious touch, while a cotton option provides a rustic charm. To guarantee your fabrics hang beautifully, it’s crucial to assess your surfaces precisely. Research shows that proper surface assessment ensures a perfect match for your selected fabrics.
Explore the extensive collection of high-quality fabrics available at IQ Linens to find the perfect match for your occasion. As trends evolve, a sage tablecloth wedding can enhance your decor while aligning with the 2026 wedding trends that emphasize personalization and immersive experiences. Furthermore, investing in high-quality linens from IQ Linens not only enhances your decor but also makes financial sense, as the cost per event reduces with each use.
Understanding these dynamics empowers you to craft a cohesive and inviting environment that resonates with your guests. This ensures your celebration is both memorable and stylish. Don’t miss out on the opportunity to elevate your wedding decor - visit IQ Linens today!
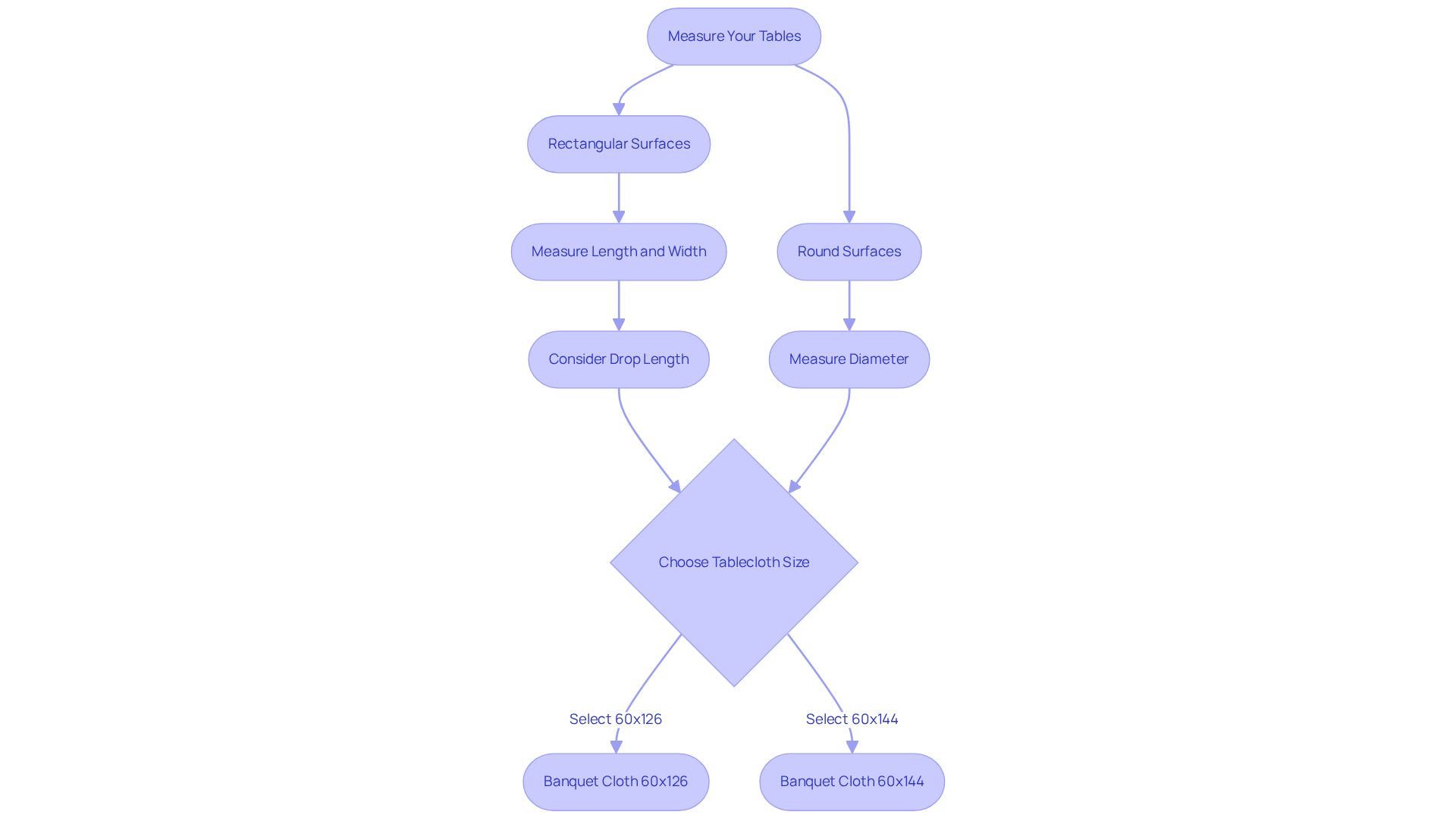
Measure Your Tables for the Perfect Fit
To achieve the perfect fit for your sage covering, start by measuring your surfaces with precision. For rectangular surfaces, grab a measuring tape and determine the length and width; for round surfaces, measure the diameter. Remember, a standard drop length typically ranges from 6 to 12 inches, which should be factored into each dimension. For instance, if your rectangular surface measures 72 inches long and 30 inches wide, and you desire a 10-inch drop, your covering should be 92 inches long and 50 inches wide.
When it comes to banquet-style cloths, they should measure either 60x126 inches or 60x144 inches, depending on the length of your surface. This meticulous measurement is crucial to avoid any awkward draping or exposure of edges, ensuring a polished and elegant presentation. As event planners often emphasize, "the covering of the surface is the foundation of our decor; it ties everything together beautifully."
To elevate your gathering even further, consider using a sage tablecloth wedding paired with luxurious chair ties crafted from high-quality fabrics available from IQ Linens. Choosing complementary colors or textures for your chair sashes can add depth and sophistication to your overall design. It's also vital to avoid common sizing mistakes, such as neglecting to account for table extensions.
By following these guidelines, you can create a cohesive and visually appealing dining setup that enhances the overall ambiance of your occasion. Remember, selecting the right size cover not only improves the appearance of your event but also sets the stage for a memorable experience.

Explore Different Fabric Options for Sage Tablecloths
When selecting a wedding sage tablecloth, it’s crucial to consider the various fabric options available.
-
Polyester stands out as a favored choice due to its durability and low maintenance, making it perfect for high-traffic events. Its stain resistance and vibrant color retention ensure that your settings remain fresh and appealing throughout the celebration.
-
Satin, on the other hand, offers a luxurious sheen that elevates the elegance of your decor, making it ideal for formal occasions. Its smooth texture enhances the visual appeal, creating a sophisticated atmosphere that captivates guests.
-
Linen provides a rustic and organic feel, celebrated for its timeless elegance and durability. While it requires more care to maintain its pristine condition, this fabric’s ability to soften over time adds to its charm, making it a popular choice for a sage tablecloth wedding.
-
For those looking to add a unique touch, specialty fabrics like Majestic Dupioni or Pizzazz Spandex can introduce texture and visual interest, enhancing the overall aesthetic.
Each fabric has distinct characteristics, so it’s essential to choose one that aligns with your wedding theme and desired ambiance, especially when considering a sage tablecloth wedding.
Research shows that high-quality tablecloths can significantly enhance the visual appeal of events while also reducing costs per event with repeated use. By selecting the right fabric, you can transform your wedding decor into a memorable experience that resonates with your guests.

Decide Between Renting or Purchasing Your Tablecloths
When it comes to selecting a sage tablecloth wedding, you face two primary options: renting or purchasing. Renting can be a highly cost-effective solution, especially for high-quality fabrics that you might not want to store after the event. At IQ Linens, our rental options include customizable features such as finishing styles - like standard merrow or cover stitch - and corner arrangements, whether rounded or square. This ensures your linens, such as the sage tablecloth wedding, perfectly match your occasion's aesthetic.
Rental companies typically provide freshly cleaned and pressed fabrics, saving you time and guaranteeing a polished look for your special day. In fact, many rental specialists emphasize that renting for a sage tablecloth wedding alleviates the stress of managing inventory and maintenance, allowing you to focus on other aspects of your wedding planning. Plus, with our 'Buy more and save' pricing strategy, you can optimize your budget while enjoying premium fabrics for your event. As Jon Lal points out, understanding the costs associated with renting fabric items is crucial, as it includes not just the linens but also delivery and setup fees, which can add up quickly.
On the flip side, purchasing table coverings can be a more advantageous long-term investment, particularly if you plan to host multiple events in the future. At IQ Fabrics, owning your textiles gives you greater control over aesthetics and quality, with options for fitted configurations that enhance your table setup. High-quality tablecloths can be reused dozens, if not hundreds, of times with proper care, leading to significant savings over time. You pay once and enjoy the fabrics for years to come. Additionally, partnering with a commercial laundry service like The Laundry Room can simplify the maintenance of your linens, ensuring they stay in excellent condition without the hassle of cleaning and pressing.
Ultimately, your decision should consider your budget, storage capabilities, and how often you plan to use the linens. For those organizing a single event, renting a sage tablecloth wedding could be the most practical choice. However, frequent hosts might discover that purchasing offers better value and flexibility.

Align Your Tablecloth Choice with Your Wedding Theme
To create a cohesive aesthetic for your wedding, it’s essential to align your choice of sage linens with your overall theme. For rustic weddings, combining sage linens with burlap runners and wildflower centerpieces can create a charming and organic feel. In contrast, if you’re aiming for a more elegant atmosphere, consider satin sage coverings paired with gold accents and sophisticated floral arrangements to elevate your decor to a luxurious level.
It’s crucial to think about the colors and textures that will harmonize with your overall design. Thoughtfully mixing and matching elements can lead to a visually stunning celebration that resonates with your chosen theme. Research shows that 60% of couples incorporate green into their wedding color schemes, making sage a popular choice for its versatility and ability to complement various styles.
Successful examples abound, showcasing weddings where sage tablecloth wedding setups serve as a backdrop for vibrant floral displays, enhancing the overall decor and creating a memorable experience for guests. Don’t miss out on the opportunity to elevate your wedding decor with sage linens - make your selection today and set the stage for an unforgettable celebration.

Conclusion
Choosing the ideal sage tablecloth for a wedding is not just a detail; it’s a pivotal aspect of creating stunning and memorable decor. Understanding the significance of color and fabric allows couples to set the perfect mood that resonates with their personal style. Sage green, with its calming and elegant tone, stands out as a versatile option that complements various themes and enhances the overall aesthetic of the celebration.
Key insights on selecting the right fabric, accurately measuring tables, and deciding between renting or purchasing tablecloths have been shared throughout this article. Each fabric type - be it polyester, satin, or linen - brings unique qualities to the table, allowing for customization that aligns with the desired ambiance. Moreover, aligning the tablecloth choice with the wedding theme ensures a cohesive look that captivates guests and elevates the overall experience.
Ultimately, selecting sage tablecloths transcends mere decoration; it’s an opportunity to craft an inviting atmosphere that reflects the couple's vision. By investing time in understanding fabric options and making informed decisions, couples can elevate their wedding decor and leave a lasting impression on their guests. Embrace the journey of crafting a beautiful celebration, and let the charm of sage tablecloths be the centerpiece of your unforgettable day.
Frequently Asked Questions
Why is the choice of color and fabric important for wedding decor?
The choice of color and fabric is essential as it sets the mood and reflects the couple's unique style. It enhances the overall aesthetic and creates a welcoming atmosphere for guests.
What is a favored color choice for weddings and why?
Sage green is a favored choice for weddings because its soft, earthy tones evoke tranquility and elegance, harmonizing beautifully with floral arrangements and place settings.
How does the type of fabric affect wedding decor?
The type of fabric impacts the atmosphere; for instance, a satin tablecloth adds a luxurious touch, while cotton provides a rustic charm. Proper fabric selection contributes to the overall decor and guest experience.
What should be considered when measuring tables for tablecloths?
When measuring tables, it's important to determine the length and width for rectangular surfaces or the diameter for round surfaces. A standard drop length of 6 to 12 inches should be factored into each dimension to ensure a perfect fit.
What are the standard sizes for banquet-style tablecloths?
Banquet-style tablecloths should measure either 60x126 inches or 60x144 inches, depending on the length of the surface being covered.
How can high-quality linens enhance wedding decor?
Investing in high-quality linens enhances decor by providing a polished look and making financial sense, as the cost per event reduces with each use.
What additional decor elements can complement sage tablecloths?
Luxurious chair ties made from high-quality fabrics can complement sage tablecloths, and choosing complementary colors or textures for chair sashes can add depth and sophistication to the overall design.
What common mistakes should be avoided when selecting table coverings?
Common mistakes include neglecting to account for table extensions and not measuring surfaces accurately, which can lead to awkward draping or exposure of edges.
How can understanding color and fabric dynamics improve a wedding?
Understanding these dynamics empowers couples to craft a cohesive and inviting environment, ensuring their celebration is both memorable and stylish.
List of Sources
- Understand the Importance of Color and Fabric in Wedding Decor
- Top 13 Sage Green Wedding Color Theme Ideas 2026 (https://daisysage.com/blog/sage-green-wedding-colors)
- 2026 Wedding Trends: What’s In for Style, Decor, & Suits (https://suitshop.com/blogs/news/2026-wedding-trends)
- Wedding Themes: How to Create a Sage Green Wedding Theme | SuitShop (https://suitshop.com/blogs/news/sage-green-wedding-theme)
- 2026 Wedding Color Trends: How to Design a Multi-Color Palette (https://destinationido.com/planning-and-advice/2026-wedding-color-trends)
- Measure Your Tables for the Perfect Fit
- How to Size a Tablecloth Correctly (https://lenox.com/blogs/buying-guide/how-to-size-a-tablecloth)
- Tablecloth Size Guide: Perfecting Your Event from Casual to Elegant (https://5familyranch.com/post/the-ultimate-5-family-ranch-guide-to-tablecloth-sizes-perfecting-your-event-s-look-from-casual-to-e)
- How to Measure your table for a Tablecloth - Full Guide (https://sandsnowlinen.us/blogs/blog/how-to-measure-your-table-for-a-tablecloth-full-guide?srsltid=AfmBOopMKJl-E2wcZ1uuEOZp39YpEQ5hCOPClDnXdQQHGTATa9BGz2Jc)
- Select the Perfect Tablecloth: A Step-by-Step Guide for Event Planners (https://go.ultimatetextile.com/blog/select-the-perfect-tablecloth-a-step-by-step-guide-for-event-planners)
- How-To Perfectly Measure Your Holiday Table Cloth (https://flandb.com/blogs/by-flandb/how-to-perfectly-measure-your-holiday-table-cloth?srsltid=AfmBOorYglZARSAl94PLkg6A7gBKBtZ_LnHc1T6EK8nIsxMlQ9abOlLX)
- Explore Different Fabric Options for Sage Tablecloths
- Satin or Polyester Tablecloths, Which is Better? (https://cvlinens.com/blogs/styling-tips/which-is-better-satin-or-polyester?srsltid=AfmBOorogUXIBVetuZY6z0AkR5HvHgPbzk3jtZek5vM3GGKPBjvTBNSK)
- Top 10 Event Fabrics Every Planner Should Use in 2025 (https://newstarfabric.com/blogs/all-blogs/top-10-event-fabrics-every-planner-should-use-in-2025?srsltid=AfmBOoq7bbwWilqZ-JyJamfdM5E0cAbVKIi5HPUv9U6ryXSeZEPkW0Ix)
- Tablecloths of Many Weaves: A Beginners Guide to Fabric Types – Mullins Special Occasions (https://mullinsrentals.com/tablecloths-of-many-weaves-a-beginners-guide-to-fabric-types)
- Satin vs Poly Poplin: Which Fabric Is Better for Tablecloths and Event (https://newstarfabric.com/blogs/all-blogs/satin-vs-poly-poplin-which-fabric-is-better-for-tablecloths-and-event-tables?srsltid=AfmBOorLOuW9lx0T8tNkySGqASOEtnzpit0Wq5xzxRNxW_bbG1yngCuH)
- Discover the Best Fabric for Table Cloths: A Complete Guide (https://go.iqlinens.com/blog/discover-the-best-fabric-for-table-cloths-a-complete-guide)
- Decide Between Renting or Purchasing Your Tablecloths
- Rent or Buy? How to Save Money on Common Wedding Expenses (https://money.usnews.com/money/blogs/my-money/articles/2017-05-18/rent-or-buy-how-to-save-money-on-common-wedding-expenses)
- Is It Cheaper To Rent Or Buy Table Linens? - The Laundry Room (https://orlandolaundryroom.com/is-it-cheaper-to-rent-or-buy-table-linens)
- Why Choosing to Rent Wedding Table Linens is Better Than Buying (https://reveriesocial.com/articles/why-choosing-to-rent-wedding-table-linens-is-better-than-buying)
- Should You Rent or Buy Tablecloths? | Pros and Cons Guide - Jiayuan (https://curtainsjy.com/news/is-it-better-to-rent-or-buy-tablecloths)
- Align Your Tablecloth Choice with Your Wedding Theme
- 23 Wedding Tablecloth Ideas to Elevate Your Reception (https://brides.com/wedding-tablecloth-ideas-6560611)
- 115 Wedding Industry Statistics and Trends for 2025 - Sara Does SEO (https://saradoesseo.com/wedding-marketing/wedding-industry-statistics)
- What 2025 Couples Should Know About The Knot Real Wedding Study (https://theknot.com/content/wedding-data-insights/real-weddings-study)
- Wedding Sign Quotes 100+ Cute Funny & Romantic Wedding Day Quotes (https://customneon.com/wedding-sign-quotes?srsltid=AfmBOoqaSAztOvcw5Kd_m0KpNKGqPua2Z7dgq2IPLwGwkU24dxL_Oy_f)
- Our Favorite Spunky, Sassy and Sweet Wedding Sayings for Signs (https://theknot.com/content/romantic-funny-sayings-for-your-weddings-signs)