5 Steps to Choose the Perfect Round 120 Inch Tablecloth
Introduction
Selecting the ideal tablecloth is not just a detail; it’s a pivotal element that can transform the atmosphere of any event. Yet, many individuals underestimate its significance. This guide presents five essential steps to help you choose the perfect round 120-inch tablecloth, ensuring that every gathering - from weddings to casual get-togethers - reflects its intended theme and ambiance.
But how do you navigate the vast array of fabric options, colors, and sizing requirements to achieve that flawless aesthetic? The answer lies in understanding the interplay of practicality and style. Research shows that the right tablecloth can elevate your event, making it memorable and visually appealing.
In this article, we will explore these concepts in depth, providing you with the knowledge and confidence to make informed decisions. Let’s dive into the world of table linens and discover how to enhance your events with expert recommendations.
Identify Your Event's Theme and Requirements
Recognizing the theme of your gathering is crucial for selecting the right table coverings. Whether your event is formal, casual, rustic, or modern, understanding the theme will guide your choice of fabrics and styles. For example, weddings often call for luxurious materials like satin or lace, while a casual outdoor gathering may be better suited to cotton or burlap.
Consider practical aspects as well:
- The number of guests
- The type of cuisine being served
- The overall ambiance of the venue
This foundational step not only ensures that your table coverings complement the decor but also enhances the overall guest experience, making it memorable and cohesive.
Research shows that 82% of couples hire their venue first. Therefore, aligning your table settings with the venue's style is essential for creating a harmonious event atmosphere. Don't overlook this vital detail-choose linens that reflect your theme and elevate your gathering.

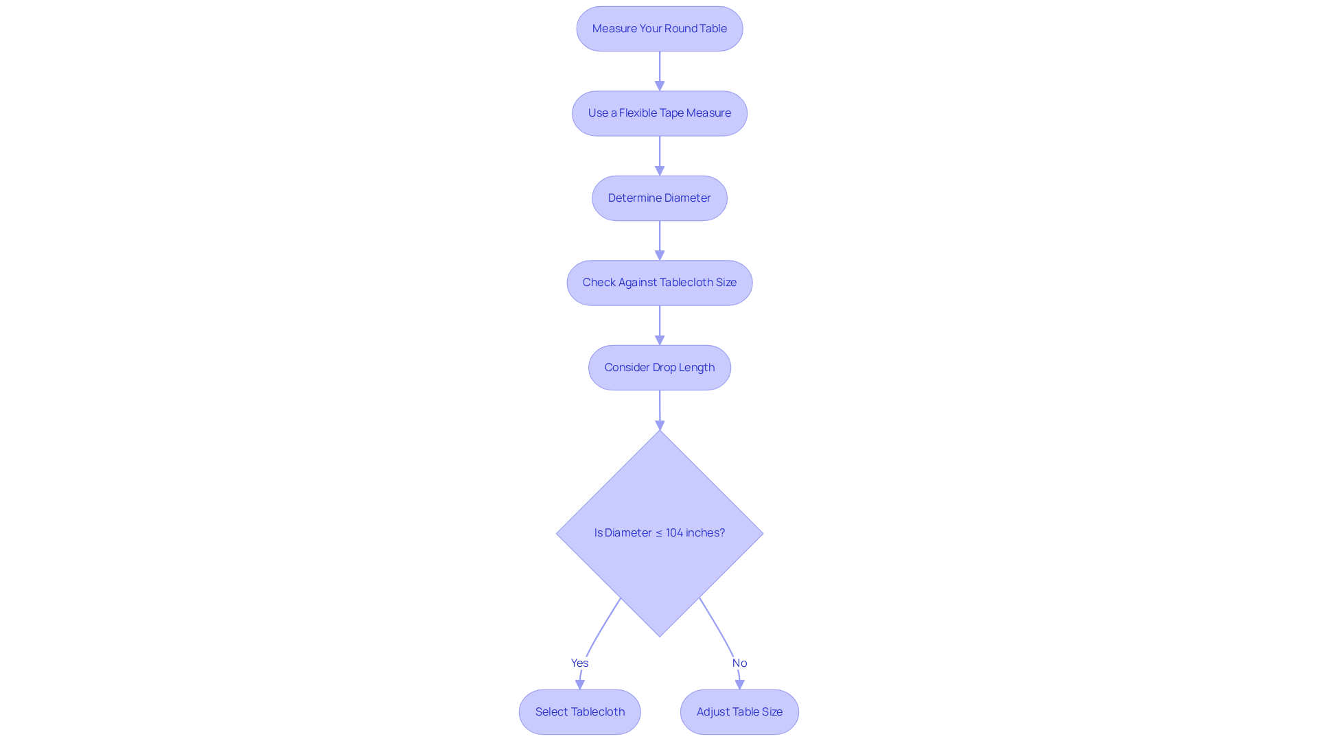
Measure Your Table for the Perfect Fit
To accurately measure your round table, use a flexible tape measure to determine the diameter across the center. To ensure a proper drop with a round 120 inch tablecloth, the ideal table diameter should be no more than 104 inches. If you aim for a floor-length look, the table diameter must be considerably smaller than the cloth size.
- Standard drop lengths generally vary from 8 to 12 inches for casual occasions, while formal gatherings often necessitate longer drops. Accurate measurements are essential for selecting a round 120 inch tablecloth that fits seamlessly, enhancing the overall presentation and atmosphere of your gathering.
To elevate your event further, consider coordinating your linens with luxurious chair ties made from high-quality fabrics available at IQ Linens. Select hues that complement your fabrics, napkins, and chair ties for a unified appearance, or opt for contrasting colors to enhance depth and intrigue. For instance, combining white linens with turquoise cloth napkins and chair sashes can create a stunning visual impact.
- Remember to document your measurements clearly; this will help prevent any last-minute changes and ensure a perfect fit.

Explore Fabric Options and Their Benefits
When selecting a fabric for your round 120 inch tablecloth, you should consider the occasion's formality and the desired aesthetic. Polyester stands out as a top choice due to its durability and ease of maintenance, making it particularly suitable for high-traffic events. Research shows that polyester can endure 150-200 wash cycles, significantly outlasting cotton, which typically lasts only 80-100 washes. This durability translates into cost-effectiveness, allowing planners to allocate resources to other essential aspects of their gatherings. By investing in high-quality linens from IQ Linens, you effectively reduce your cost per event with each use, making it a financially sound choice over time. Moreover, polyester tablecloths, including round 120 inch tablecloths, come in a wide array of colors, sizes, and textures, offering extensive personalization to complement any theme.
For more formal occasions, luxurious options like satin or silk are ideal. Satin tablecloths provide a soft sheen that beautifully catches the light, enhancing the elegance of any setting. However, they can be slippery and require careful handling. Silk, while offering unmatched luxury, is delicate and often necessitates dry cleaning, making it less practical for frequent use.
Cotton and burlap can enhance rustic themes, with cotton providing a soft, natural appearance that is breathable and absorbent. Conversely, burlap offers an authentic organic texture, perfect for outdoor or rustic occasions, yet it is not washable and should be regarded as consumable.
Each fabric type used for a round 120 inch tablecloth presents unique benefits:
- Polyester resists wrinkles and stains
- Satin adds sophistication
- Burlap delivers authenticity
Assessing the advantages and disadvantages of each option will help you discover the best match for your gathering's needs, ensuring a refined and unforgettable presentation. With IQ Linens, you can eliminate the hassle of rentals and replacements, always being prepared to set the table for any occasion.

Select Colors That Enhance Your Event's Aesthetic
Choosing hues that enhance your gathering's aesthetic is crucial for establishing the desired ambiance. For formal occasions, traditional shades like white, ivory, and rich jewel tones such as emerald and burgundy are timeless selections that convey elegance and sophistication. In contrast, casual gatherings thrive on lighter shades or vibrant hues, which infuse the space with energy and cheerfulness.
Employing color theory can significantly guide your selections. Warm hues, such as reds and oranges, evoke feelings of excitement and engagement, making them ideal for lively social events. Conversely, cool hues like blues and greens promote calmness and relaxation, perfect for corporate environments or intimate gatherings.
When selecting shades for the table linens, consider the venue's existing color scheme and decorative elements to ensure harmony throughout the space. A well-coordinated palette not only enhances the overall aesthetic but also creates a memorable experience for your guests. For 2026, popular fabric shades for formal occasions include rich jewel tones and timeless neutrals, which can be paired with metallic accents for added sophistication. By thoughtfully applying color theory, you can transform your event into a visually stunning and emotionally resonant experience.

Decide Between Purchase and Rental Options
When deciding whether to buy or lease tablecloths from IQ Linens, it's crucial to consider your budget, storage capabilities, and the nature of your event.
- Renting can be a more economical choice for one-time occasions, as it eliminates the need for storage and maintenance.
- With IQ Linens, you benefit from professionally cleaned and pressed linens, which saves you both time and effort.
- Plus, you can personalize your rental order with various finishing options, such as standard merrow or cover stitch, and choose between rounded or square corners.
On the other hand, purchasing tablecloths may be more cost-effective for recurring events. This approach allows you to build a collection over time, tailored to your specific needs.
- Research shows that investing in quality linens can enhance the overall aesthetic of your events, making them more memorable for your guests.
Ultimately, evaluate your unique requirements and preferences to determine the best option for your event.
- Choose IQ Linens for your tablecloth needs and experience the difference in quality and service.

Conclusion
Selecting the ideal round 120-inch tablecloth is not just a task; it’s a pivotal step in crafting an unforgettable event. Understanding the event's theme, measuring accurately, and making informed choices about fabric and color are essential. Each of these steps plays a crucial role in creating a cohesive and visually appealing atmosphere that significantly enhances the overall guest experience.
Consider this: aligning your table coverings with the event's theme is paramount. Measure your table meticulously to ensure the perfect fit. Explore various fabric options that not only meet your needs but also resonate with the desired ambiance. Selecting colors that harmonize with your theme can elevate the aesthetic appeal of your occasion. Additionally, weigh the pros and cons of purchasing versus renting tablecloths to make the most informed decision possible. By following these steps, you can ensure that your table settings meet practical requirements while also enhancing the visual allure of the event.
Ultimately, the success of an event often lies in the details. A well-chosen tablecloth can transform a simple gathering into a memorable celebration. By investing time in selecting the right tablecloth-whether through careful measurement, thoughtful fabric selection, or color coordination-you will significantly impact the event's atmosphere. Embrace this opportunity to create a stunning visual experience that resonates with your guests and leaves a lasting impression. Don’t underestimate the power of a well-chosen tablecloth; it’s your chance to elevate your event to new heights.
Frequently Asked Questions
Why is it important to identify the theme of my event?
Identifying the theme of your event is crucial for selecting the right table coverings, as it guides your choice of fabrics and styles that complement the overall decor and enhance the guest experience.
What types of materials are suitable for different event themes?
For formal events like weddings, luxurious materials such as satin or lace are ideal, while casual outdoor gatherings may be better suited to cotton or burlap.
What practical aspects should I consider when choosing table coverings?
You should consider the number of guests, the type of cuisine being served, and the overall ambiance of the venue.
How does the venue influence my choice of table coverings?
Aligning your table settings with the venue's style is essential for creating a harmonious event atmosphere, as research shows that many couples hire their venue first.
How do I measure my round table for the right tablecloth size?
Use a flexible tape measure to determine the diameter across the center of the table. For a round 120-inch tablecloth, the ideal table diameter should be no more than 104 inches.
What are the standard drop lengths for tablecloths?
Standard drop lengths generally vary from 8 to 12 inches for casual occasions, while formal gatherings often require longer drops.
How can I enhance the appearance of my event with linens?
You can elevate your event by coordinating your linens with luxurious chair ties made from high-quality fabrics, selecting hues that complement or contrast with your table coverings for a unified or visually intriguing look.
What should I remember when measuring for tablecloths?
It is important to document your measurements clearly to prevent any last-minute changes and ensure a perfect fit for your tablecloths.
List of Sources
- Identify Your Event's Theme and Requirements
- 115 Wedding Industry Statistics and Trends for 2025 - Sara Does SEO (https://saradoesseo.com/wedding-marketing/wedding-industry-statistics)
- What 2025 Couples Should Know About The Knot Real Wedding Study (https://theknot.com/content/wedding-data-insights/real-weddings-study)
- 4 Best Practices for Choosing the Right Tablecloth for Events (https://go.ultimatetextile.com/blog/4-best-practices-for-choosing-the-right-tablecloth-for-events)
- Trending Event Themes for 2026 (https://eventologists.co.uk/trending-event-themes-for-2026)
- How to Pick Linens for Different Event Themes (https://letsdolinens.com/post/pick-linens-different-event-themes)
- Measure Your Table for the Perfect Fit
- Table & Linen Rental Size Guide | Well Dressed Tables (https://welldressedtables.com/table-linen-rental-size-guide)
- How to choose and calculate the size of a tablecloth for a table (https://truffle-bee.com/blog/table-setting/how-to-choose-the-size-of-a-tablecloth-for-a-table)
- Guide for Measuring a Round Table for a Tablecloth (https://logoclothz.com/learn/guide-for-measuring-a-round-table-for-a-tablecloth?srsltid=AfmBOopGIhyGyayG-SIca72Jn0QoGJn5e_eS4yhv1PndVjWnEfuWYpQR)
- Your Essential Tablecloth Size Guide for Perfect Event Planning (https://go.ultimatetextile.com/blog/your-essential-tablecloth-size-guide-for-perfect-event-planning)
- None (https://alsco.com/resources/a-guide-to-round-tablecloth-sizing-for-restaurants-and-event-centers)
- Explore Fabric Options and Their Benefits
- Tablecloth Trends: Popular Materials and Styles for 2024 (https://tablelinensforless.com/blog/tablecloth-trends-popular-materials-and-styles-for-2024)
- Why Event Planners Prefer Polyester Table Clothes for Every Occasion (https://go.iqlinens.com/blog/why-event-planners-prefer-polyester-table-clothes-for-every-occasion)
- Best Fabrics for Tablecloths: Suitable Materials for Every Event (https://ichcha.com/block-printing-blog/best-fabrics-for-tablecloths-suitable-materials-for-every-event)
- Polyester vs Cotton Tablecloths Which Fabric Wins for Events (https://yauspark.com/blogs/news/polyester-tablecloths-vs-cotton-which-is-better-for-events?srsltid=AfmBOop7wd0-F4gtMC6RbFIH3bdnU2RHbIVubbRdTzrdNSFPyyskgqRS)
- Transform Your Event Space: The Benefits of Table Coverings — Intedge (https://intedge.com/news/transform-your-event-space-the-benefits-of-table-coverings)
- Select Colors That Enhance Your Event's Aesthetic
- Colour Psychology in Table Styling - Table Art (https://table-art.ie/blog/colour-psychology-in-table-styling)
- Using Color Theory in Event Decor to Influence Atmosphere (https://curatedevents.com/blog/using-color-theory-in-event-decor)
- Party & Event Color Schemes: 5 Secrets to Get Results (https://socialtables.com/blog/meeting-event-design/party-color-schemes)
- The Most Complete Color Guide for Event Decoration (https://crimons.com/en/producto/la-guia-de-colores-mas-completa-para-decoracion-de-eventos-tendencias-paletas-y-consejos-de-expertos)
- The Psychology of Colour in Events (https://eventologists.co.uk/the-psychology-of-colour-in-events)
- Decide Between Purchase and Rental Options
- Should You Rent or Buy Tablecloths? | Pros and Cons Guide - Jiayuan (https://curtainsjy.com/news/is-it-better-to-rent-or-buy-tablecloths)
- Renting vs. Buying Tablecloth and Linens: What's Best? (https://cvlinens.com/blogs/styling-tips/renting-buying-tablecloths-linens-comparison?srsltid=AfmBOop-K-GZND0Om1IaVjr27yU_XdOhA1OEqLELT7NI1lgJCkbZtLsh)
- To Rent Or Purchase Your Restaurant Linens? | Century Linen and Uniform Service (https://centurylinen.com/the-pros-cons-of-renting-or-purchasing-your-restaurant-linen)
- How Much Do Table Linens Cost to Rent? Comparing Costs with Buying - Reventals Event Rentals (https://reventals.com/blog/rent-buy-linens-event)