Master Round Green Tablecloths: Tips for Event Planners
Introduction
Selecting the right tablecloth can elevate an event from ordinary to extraordinary. A round green tablecloth, for instance, symbolizes growth and tranquility, making it an excellent choice for various gatherings. This article provides essential tips for event planners, focusing on high-quality fabrics, color theory, and proper sizing to enhance the overall atmosphere. With countless options available, how can you ensure your choices align with the event's theme and resonate emotionally with your guests?
Research shows that the right linens can significantly impact the mood and perception of an event. By understanding the nuances of fabric quality and color psychology, you can create an inviting environment that leaves a lasting impression. Let’s explore how to make informed decisions that not only meet industry standards but also reflect your unique vision.
Select High-Quality Fabrics for Round Green Tablecloths
When selecting a round green tablecloth, prioritizing high-quality fabrics that blend durability with elegance is crucial. Spun polyester emerges as a premier choice, renowned for its exceptional stain resistance and ease of maintenance. This makes it particularly suitable for events with high guest turnover. Not only does this fabric mimic the luxurious look of cotton, but it also boasts the resilience of synthetic fibers, ensuring it retains its vibrant color and shape even after multiple washes.
Moreover, the Majestic fabric, celebrated for its faux dupioni texture, adds a sophisticated touch to any setting, enhancing the overall aesthetic appeal. Consider the finish of the fabric as well; a satin finish can impart refined elegance, while a matte finish offers a more subtle sophistication. With over 30 color choices available, including various shades of green, you can choose a round green tablecloth made from spun polyester for seamless alignment with your occasion's theme.
Notably, spun polyester fabrics can yield savings of up to 30% per unit when purchased in bulk, making it a budget-friendly option for planners. Furthermore, buying linens eliminates rental limitations, providing flexibility and readiness for any occasion. To ensure the perfect match for your design vision, always request fabric samples to evaluate color accuracy and texture before placing a bulk order. This attention to detail not only elevates the dining experience but also reflects a commitment to quality that guests will appreciate.
As Carmen Delgado, a rising figure in decoration for occasions, states, 'Selecting the appropriate table linens is a tactical choice for rentals and venues handling high-volume operations.' Embrace this opportunity to enhance your events with the right linens.

Utilize Color Theory to Enhance Event Atmosphere with Green
Green is not just a color; it’s a powerful symbol of growth, renewal, and tranquility. This round green tablecloth makes it an exceptional choice for enhancing the atmosphere of any event. To create a harmonious setting, consider pairing verdant linens with complementary colors like gold, white, or soft pastels. For example, a rich emerald tablecloth can be beautifully accented with a round green tablecloth, gold table runners, or white floral arrangements, creating a striking visual contrast that captivates guests.
The psychological impacts of green are remarkable. Research shows that this color stirs emotions of tranquility and harmony, significantly improving the experience of visitors at occasions centered on relaxation or celebration. Studies suggest that hues, including emerald, can affect mood and behavior, making it a tactical option for organizers aiming to establish a calming atmosphere.
Using color swatches can aid in visualizing these combinations, ensuring that the overall palette aligns with the occasion's theme. Successful gathering color schemes frequently include a central tone that highlights its capacity to merge effortlessly with different shades while fostering a sense of well-being and connection to nature. By thoughtfully incorporating a round green tablecloth into your event design, you can enhance the aesthetic appeal and emotional resonance of the occasion. Don’t miss the opportunity to transform your event into a serene and inviting experience.

Ensure Proper Sizing and Fitting for Round Tablecloths
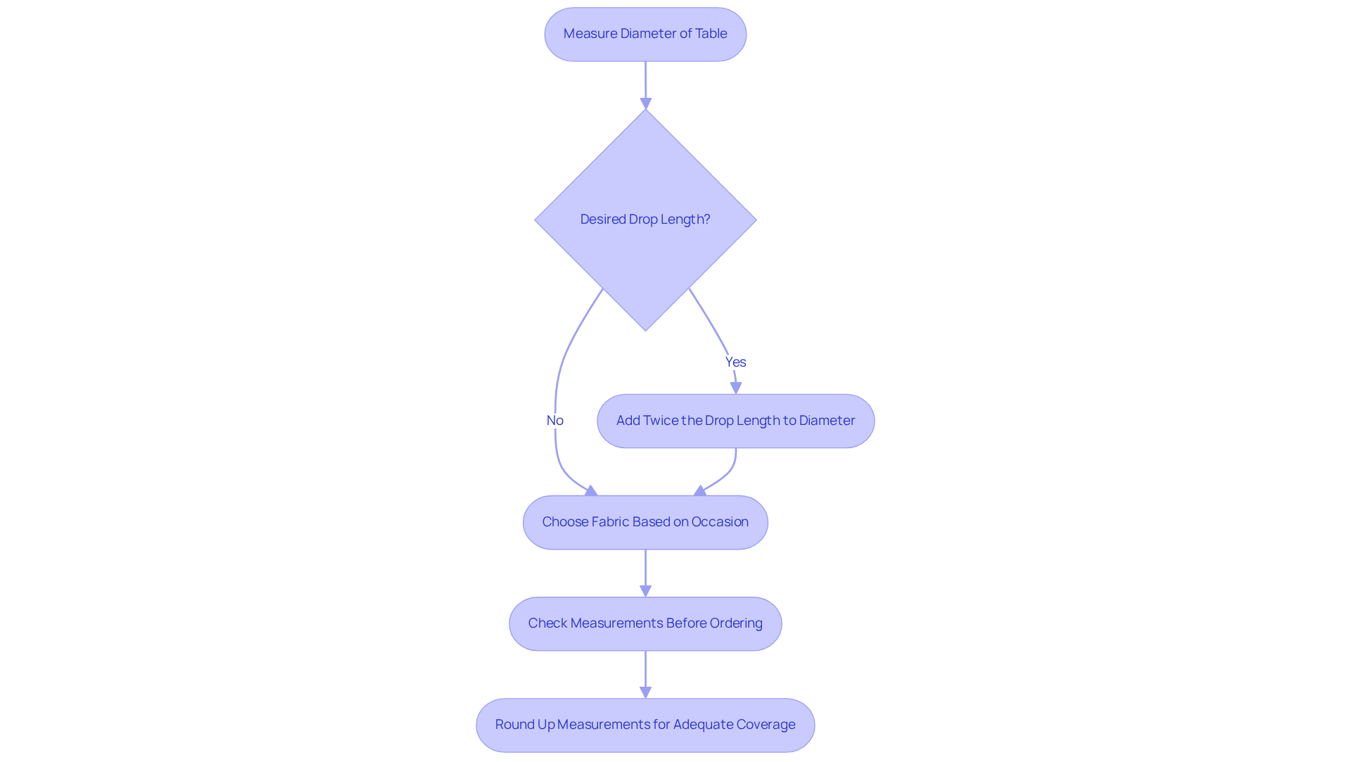
To achieve the perfect fit for circular coverings, start by measuring the diameter of your surface. Research shows that a common guideline is to add twice the desired drop length to the diameter of the surface to determine the appropriate covering size. For example, if you have a 60-inch round table and want a 10-inch drop, you would need a tablecloth that is at least 80 inches in diameter.
Consider the style of the occasion; for formal gatherings, a full drop that reaches the floor is often preferred, while a shorter drop may be suitable for casual settings. Industry standards indicate that a drop length of 8 to 15 inches is typical for casual dining events, while formal events usually require a drop of 15 inches or floor-length.
It's crucial to choose the right fabric based on the occasion, as different materials can enhance the overall aesthetic. For instance, IQ Linens offers stain-resistant chair tie sashes in Basic Polyester and Duchess Satin, measuring 8 x 110 inches, which can beautifully complement your table settings while ensuring durability and ease of maintenance.
Always double-check measurements before placing an order to avoid costly mistakes. Use a sizing chart to simplify the planning process and ensure guest satisfaction. Remember to round up measurements to guarantee adequate coverage, as this can significantly impact guest seating arrangements and the overall look of the event.

Coordinate Table Settings and Décor with Round Green Tablecloths
Designing an engaging setting with a round green tablecloth demands a strategic approach to the overall arrangement, including centerpieces, dinnerware, and matching linens. Here are essential tips to elevate your design:
- Color Coordination: A deep green tablecloth pairs beautifully with contrasting colors in napkins and table runners, enhancing visual interest. IQ Linens provides a wide selection of cocktail and dinner cloth napkins in various colors and materials, including sustainable options like polyester and cotton/polyester blends that are stain and wrinkle-resistant, as well as machine washable.
- Floral Arrangements: Incorporate floral arrangements featuring white or yellow blooms to brighten the setting and harmonize beautifully with the green tones.
- Textured Elements: Introduce depth and sophistication with textured elements, such as woven placemats or metallic accents.
- Theme Alignment: Always align your décor choices with the event's theme to ensure a cohesive and polished appearance.
This strategic approach resonates with the latest trends, where multi-color palettes are gaining popularity, allowing for a dynamic yet harmonious setting. As Katie Laughridge observes, 'A beautifully arranged surface can transform any meal into a memorable experience.' Furthermore, assessing dimensions and drop lengths is crucial for achieving a refined appearance, ensuring that your cloth fits flawlessly. Avoid common pitfalls, such as overusing plant types or colors, to maintain a serene atmosphere. By incorporating these strategies, you can create a captivating and harmonious table setting that includes a round green tablecloth, resonating with your guests.

Conclusion
Selecting the ideal round green tablecloth is not just a choice; it’s a pivotal decision that can define the atmosphere of any event. Event planners must prioritize high-quality fabrics, understand color theory, ensure proper sizing, and coordinate decor to elevate their gatherings and leave a lasting impression on guests.
Durable yet elegant materials like spun polyester and Majestic fabric are essential. These fabrics not only enhance the aesthetic appeal but also offer practicality for high-traffic events. Research shows that utilizing color theory to pair green with complementary shades can significantly enhance the emotional resonance of your gathering. Proper sizing and fitting are crucial for achieving that polished look, while thoughtful decor choices create a cohesive and inviting environment.
Ultimately, mastering the art of round green tablecloths involves a blend of strategic planning and creativity. By embracing these best practices, event planners can transform ordinary gatherings into extraordinary experiences. Every detail should resonate with guests and align seamlessly with the overall theme of the event. So, why settle for the ordinary? Elevate your next event with the perfect tablecloth and watch as it becomes an unforgettable experience.
Frequently Asked Questions
What is the best fabric to choose for round green tablecloths?
Spun polyester is the best fabric choice for round green tablecloths due to its exceptional stain resistance, ease of maintenance, and durability.
How does spun polyester compare to cotton?
Spun polyester mimics the luxurious look of cotton while offering the resilience of synthetic fibers, ensuring it retains its vibrant color and shape even after multiple washes.
What is the Majestic fabric and why is it recommended?
The Majestic fabric is celebrated for its faux dupioni texture, which adds a sophisticated touch to any setting and enhances the overall aesthetic appeal of the tablecloth.
What finishes are available for tablecloth fabrics, and how do they differ?
Tablecloth fabrics are available in satin and matte finishes. A satin finish imparts refined elegance, while a matte finish offers a more subtle sophistication.
Are there many color options available for round green tablecloths?
Yes, there are over 30 color choices available, including various shades of green, allowing for seamless alignment with your occasion's theme.
What are the financial benefits of purchasing spun polyester fabrics in bulk?
Purchasing spun polyester fabrics in bulk can yield savings of up to 30% per unit, making it a budget-friendly option for event planners.
What advantages does buying linens have over renting them?
Buying linens eliminates rental limitations, providing flexibility and readiness for any occasion.
Why is it important to request fabric samples before placing a bulk order?
Requesting fabric samples is important to evaluate color accuracy and texture, ensuring the perfect match for your design vision before making a bulk purchase.
How can the choice of table linens impact guest experience?
The attention to detail in selecting high-quality table linens elevates the dining experience and reflects a commitment to quality that guests will appreciate.
List of Sources
- Select High-Quality Fabrics for Round Green Tablecloths
- Table Linen Market Size, Revenue & Sales statistics by 2033 (https://straitsresearch.com/report/table-linen-market)
- Why Event Planners Prefer Spun Polyester Fabric for Events (https://go.iqlinens.com/blog/why-event-planners-prefer-spun-polyester-fabric-for-events)
- 2026 Best Table Linens for Event Rentals and Venues (https://tcflinen.com/blogs/news/best-table-linens-event-rentals-venues?srsltid=AfmBOoo-39TDqG6seHudNk6-4SBExDz-7uJ2YsvAgcOgRbJSslVscpWS)
- 10 Reasons Event Planners Choose Spun Polyester for Linens (https://go.iqlinens.com/blog/10-reasons-event-planners-choose-spun-polyester-for-linens)
- Table Linen Market Size, Share And Trends Report, 2030 (https://grandviewresearch.com/industry-analysis/table-linen-market)
- Utilize Color Theory to Enhance Event Atmosphere with Green
- Facebook (https://newsroom.clevelandclinic.org/2025/03/14/why-many-enjoy-the-color-green)
- The Psychology of Green For Mood and Interior Spaces (https://lik.com/blogs/journal/color-green-improves-mood-spaces?srsltid=AfmBOoof8_GMsgGdaO7C4H4bU0lmY3aYuAjDF2Yw9vQPxLz8dVfTdG03)
- ‘Green with envy’: Psychologist explains why the color green affects our moods and purchases globally (https://gmg-wdiv-prod.cdn.arcpublishing.com/news/local/2025/03/18/green-with-envy-psychologist-explains-why-the-color-green-affects-our-moods-and-purchases-globally?ref=%2Fvideo%2Fnews%2F2025%2F01%2F14%2Fgo-4-it-join-the-effort-to-provide-vision-solutions%2F%3Fref%3D%2Fsports%2F2025%2F02%2F10%2Fformer-buckeyes-football-coach-jim-tressel-nominated-as-ohios-lieutenant-governor%2F%3Fref%3D%2Ftopic%2FMichigan_Elections%2F%3Fref%3D%2Ftopic%2FRiver_Rouge%2F)
- Green Therapies: Exploring the Impact of the Colour Green on Emotional and Mental Health — Forest Healing (https://forest-healing.co.uk/articles/why-green-makes-us-feel-good)
- Green Color Psychology: Unleashing the Power of Green (https://allbranded.com/Blog/Green-Color-Psychology-in-Marketing?srsltid=AfmBOooEa160tULP5jhKlPZD6m8LfyXLgDXUHpQVFgcO-jt-rmK9ngnA)
- Ensure Proper Sizing and Fitting for Round Tablecloths
- Choosing the Right Table Linen Size for Your Wedding or Event - Riverside, CA Party Rentals (https://crazytunapartyrentals.com/choosing-the-right-table-linen-size-for-your-wedding-or-event)
- Master Table Cloth Sizing Charts for Flawless Event Planning (https://go.ultimatetextile.com/blog/master-table-cloth-sizing-charts-for-flawless-event-planning)
- Guide for Measuring a Round Table for a Tablecloth (https://logoclothz.com/learn/guide-for-measuring-a-round-table-for-a-tablecloth?srsltid=AfmBOoq7qA9WgtJdc7rVlkkjq1M0JsmmlfX1VtDMFc3dCScm6O8AbX6-)
- Tablecloth Sizing Chart | Your Chair Covers Inc (https://yourchaircovers.com/tablecloth-sizing-chart?srsltid=AfmBOoojrgSKVMK_80oNl-NP-JCWsqcL8ZouuC7NqET-TxKhJYPCQjD4)
- The Design Community Finds This Tablecloth Length "Offensive" (https://housebeautiful.com/lifestyle/entertainment/a63442837/correct-tablecloth-length-debate)
- Coordinate Table Settings and Décor with Round Green Tablecloths
- How to Style a Holiday Table Your Guests Will Never Forget (https://nytimes.com/2025/11/25/t-magazine/holiday-table-styling.html)
- Green Table Decor Ideas: Fresh Makeovers and Pro Tips (https://coohom.com/article/how-a-simple-green-table-decor-transformed-my-dinner-parties)
- Spring tabletop roundup: Fresh ideas for your seasonal gatherings (https://detroitnews.com/story/life/home-garden/2025/04/17/spring-tabletop-roundup-fresh-ideas-for-your-seasonal-gatherings/83089328007)
- Choose the Perfect Green Print Tablecloth for Your Event (https://go.iqlinens.com/blog/choose-the-perfect-green-print-tablecloth-for-your-event)