5 Steps to Choose the Perfect Dark Teal Tablecloth for Events
Introduction
Dark teal, a rich blend of blue and green, stands out as a top choice in event decor, effortlessly infusing sophistication and tranquility into any setting. This guide delves into the essential steps for selecting the perfect dark teal tablecloth, from understanding its aesthetic impact to choosing the right fabric and customization options. With numerous variables to consider - such as color pairing, fit, and budget - how can event planners ensure they make the best choice to create a truly memorable atmosphere?
Research shows that the right tablecloth can transform an event space, making it not just visually appealing but also inviting. Industry standards suggest that dark teal pairs beautifully with a variety of colors, enhancing the overall decor. Expert recommendations emphasize the importance of fabric selection, as it can affect both the look and feel of your event.
As you navigate these choices, remember that the right linens can elevate your event to new heights. So, let’s explore how to make informed decisions that will leave a lasting impression on your guests.
Understand the Impact of Dark Teal on Event Aesthetics
Dark blue-green is a sophisticated hue that seamlessly blends the calming qualities of blue with the rejuvenating aspects of green. This color not only evokes feelings of tranquility and elegance but also serves as an ideal choice for a variety of events, from weddings to corporate gatherings. When selecting a dark teal tablecloth, it’s crucial to consider its interaction with other colors in your decor. For example, pairing deep blue-green with gold or white creates a luxurious atmosphere, while combining it with earthy tones fosters a more rustic feel.
This strategic use of color enhances visual appeal and significantly influences the emotional experience of attendees. Understanding these dynamics empowers planners to create unified and visually captivating designs that resonate with attendees, reinforcing the occasion's theme and purpose. As Mary Kathryn McConaghy notes, "By understanding the psychological influence of color and applying intentional color schemes, planners can shape atmospheres that evoke emotion, enhance brand messaging, and elevate the overall guest experience."
Moreover, employing complementary or monochromatic schemes can amplify the effect of deep blue-green, resulting in a balanced and welcoming atmosphere. Consider including testimonials from successful occasions that have effectively utilized deep blue-green, along with styling advice from our blog, to provide practical insights for planners aiming to enhance their designs.
Incorporate these strategies to elevate your event planning and create memorable experiences that leave a lasting impression.

Select the Right Fabric for Your Dark Teal Tablecloth
Choosing the right fabric for your event's dark teal tablecloth is crucial in setting the tone. For formal gatherings, luxurious materials like satin or velvet are the top choices, as they elevate the overall aesthetic and create an air of sophistication. Satin, known for its silky feel and glossy finish, exudes elegance, making it a preferred option for upscale occasions. Velvet, with its rich texture, adds a plush touch that enhances the visual appeal of any table setting.
On the other hand, for more casual events, durable fabrics such as polyester or cotton blends are highly recommended. These materials are not only resilient but also easy to clean, making them ideal for situations where spills are a concern. Textures play a vital role in the overall look; for example, crinkled taffeta can introduce a lively visual element, while smooth satin offers a timeless, classic appearance.
To ensure the perfect match for your venue, always request fabric swatches from IQ Linens. This allows you to assess how the dark teal tablecloth's hue and texture will interact with your event's lighting, ensuring a cohesive and polished presentation. With IQ Linens' extensive selection of high-quality fabrics, including luxurious satin and plush velvet, you can confidently choose the ideal material for every occasion.
Moreover, proper care and attention to your linens are essential for their longevity. Following washing guidelines and promptly addressing stains can significantly extend their lifespan. With the right fabric selection, your table covering can greatly enhance the ambiance, making your event truly unforgettable.

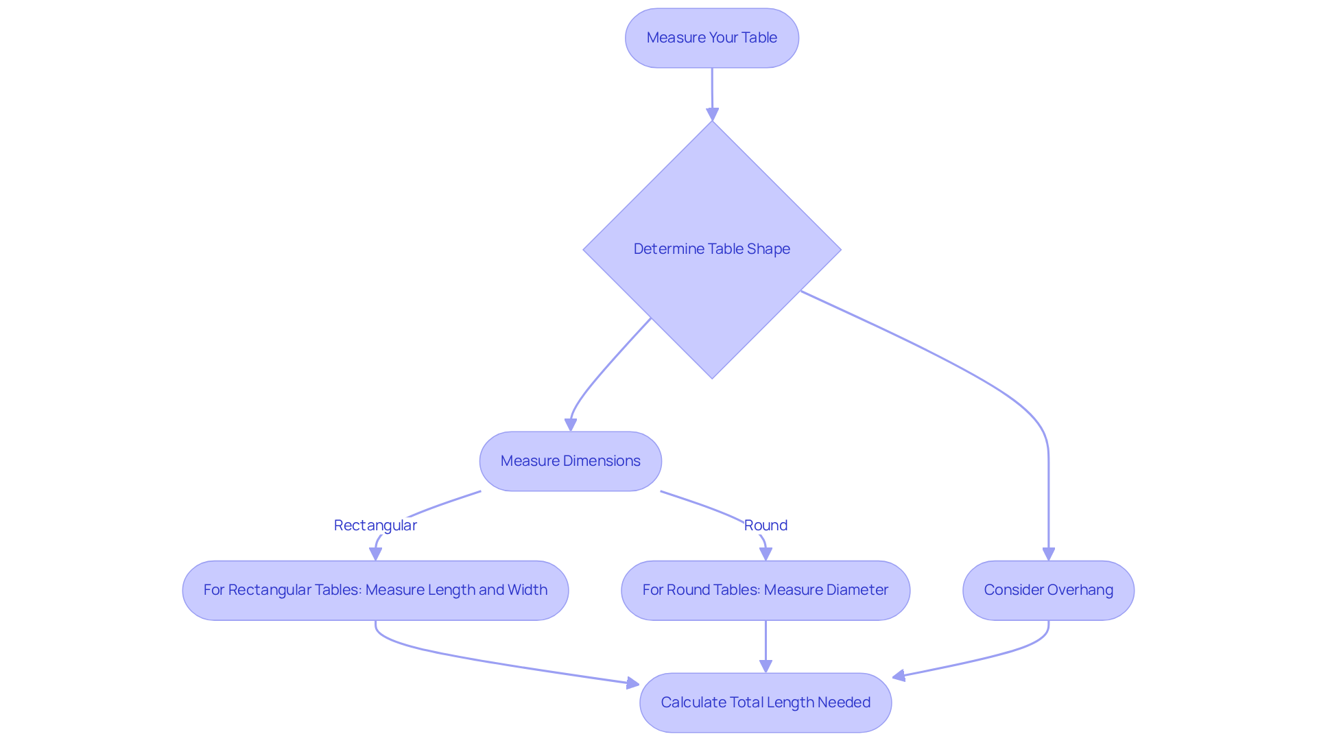
Measure Your Tables for the Perfect Fit
To ensure you select the perfect deep blue covering for your table, start by determining its shape - whether round, rectangular, or square. For rectangular tables, measure both the length and width; for round tables, simply measure the diameter. Once you have these measurements, consider how much overhang you prefer; a standard drop typically ranges from 6 to 12 inches.
For example, if your table measures 72 inches in length and you desire a 12-inch drop, you will need a covering that is at least 96 inches long. Always double-check your measurements to guarantee a flawless fit. Remember, precise measurements are crucial for achieving the desired aesthetic and functionality of your linens.

Explore Customization Options for Your Tablecloth
Personalization is essential for elevating the visual appeal of your deep blue cloth. By incorporating embroidered logos, monograms, or unique patterns that resonate with your event's theme, you can create a striking impression. Consider experimenting with various shapes and sizes; for instance, using a dark teal tablecloth alongside a contrasting runner can create a layered look that captivates the eye.
IQ Linens provides a wide array of customization services, including fabric choices, colors, and finishes. This flexibility allows you to transform your table settings into distinctive and memorable displays. High-quality linens from IQ Linens not only enhance aesthetics but also make financial sense. With each use, your cost per occasion decreases, making it a wise long-term investment.
Research shows that 65% of consumers gain a clearer understanding of a product or service through live experiences. This underscores the importance of cohesive design in enhancing aesthetics. Furthermore, industry standards indicate that 41% of professionals in the field plan to organize more activities in 2025, highlighting the increasing demand for visually engaging table settings.
Don't miss the opportunity to elevate your events with IQ Linens. Explore our customization options today and make your table settings not just functional, but truly unforgettable.

Budget Wisely for Your Dark Teal Tablecloth Selection
When planning your budget for a dark teal tablecloth, it’s crucial to consider both purchasing and rental options available at IQ Linens. Leasing can be particularly economical for large gatherings that require numerous cloths, potentially saving you significant amounts compared to outright purchases. For example, while buying comparable cloths may cost around $16.78 each, renting offers a more cost-effective solution, especially when you factor in the average rental prices for linens used during events.
Moreover, IQ Linens features a 'Buy more and save' pricing strategy, which can further enhance your savings on bulk purchases. It’s wise to compare prices from various suppliers to secure the best deals without sacrificing quality. Remember to account for any customization costs, which can vary based on the complexity of your design.
Establish a clear budget for your linens and stick to it, prioritizing quality and durability. This ensures your tablecloths not only meet your needs but also elevate the overall aesthetic of your event.

Conclusion
Choosing the right dark teal tablecloth is not just a choice; it’s a strategic decision that can significantly enhance the aesthetic of any event. This sophisticated hue resonates emotionally, complementing a variety of themes while creating an inviting atmosphere that elevates the overall guest experience. Research shows that understanding the psychological impact of dark teal allows event planners to make informed decisions that align with their vision and objectives.
In this guide, we’ve explored key considerations for selecting the perfect tablecloth. From grasping the emotional effects of color to choosing the right fabric and ensuring a proper fit, each step is crucial in crafting a cohesive design. Additionally, exploring customization options and budgeting wisely can further enhance the uniqueness and impact of your table settings.
Ultimately, selecting a dark teal tablecloth transcends mere practicality; it’s an opportunity to create memorable experiences that resonate with attendees. Embrace the potential of this elegant color and the various options available. Transform your events into visually stunning occasions that leave a lasting impression. Take action now and elevate your event with the perfect dark teal tablecloth.
Frequently Asked Questions
What is the significance of dark teal in event aesthetics?
Dark teal blends the calming qualities of blue with the rejuvenating aspects of green, evoking feelings of tranquility and elegance. It is suitable for various events, enhancing visual appeal and influencing the emotional experience of attendees.
How should dark teal be paired with other colors in event decor?
Dark teal can be paired with gold or white for a luxurious atmosphere, or with earthy tones for a more rustic feel. The interaction with other colors is crucial for creating a unified and visually captivating design.
What role does color psychology play in event planning?
Understanding color psychology allows planners to create atmospheres that evoke emotion, enhance brand messaging, and elevate the overall guest experience by applying intentional color schemes.
What are the recommended fabric choices for a dark teal tablecloth at formal events?
For formal gatherings, luxurious materials like satin and velvet are recommended. Satin provides a silky feel and glossy finish, while velvet adds a rich texture, both of which enhance the aesthetic.
What fabric options are suitable for casual events using dark teal tablecloths?
Durable fabrics such as polyester or cotton blends are ideal for casual events, as they are resilient and easy to clean, making them practical for situations where spills might occur.
How can fabric textures impact the overall look of an event?
Different textures can introduce various visual elements; for instance, crinkled taffeta can add liveliness, while smooth satin offers a classic appearance.
Why is it important to request fabric swatches when selecting a dark teal tablecloth?
Fabric swatches allow you to assess how the color and texture of the dark teal tablecloth will interact with your event's lighting, ensuring a cohesive and polished presentation.
What care tips are suggested for maintaining dark teal linens?
Following washing guidelines and promptly addressing stains are essential for extending the lifespan of linens, ensuring they remain in good condition for future use.
List of Sources
- Understand the Impact of Dark Teal on Event Aesthetics
- Using Color Theory in Event Decor to Influence Atmosphere (https://curatedevents.com/blog/using-color-theory-in-event-decor)
- Teal Color Meaning, Psychology, And Influences (https://octet.design/journal/teal-color-meaning)
- How Color Psychology Shapes Event Design and Guest Experience (https://theeventfactor.com/the-impact-of-color-psychology-on-event-design)
- Color Psychology in Event Design - Creative Day Technologies (https://creativeday.com/blog/color-psychology-event-design)
- Select the Right Fabric for Your Dark Teal Tablecloth
- Top 9 Event Table Cloths for Events & Weddings (https://sheltent.com/blogs/guides/best-event-table-cloths)
- Table Linen Market Size, Revenue & Sales statistics by 2033 (https://straitsresearch.com/report/table-linen-market)
- How to Choose the Perfect Tablecloth for Any Event (https://letsdolinens.com/post/choose-the-perfect-tablecloth)
- Best Fabrics for Different Types of Tablecloths (https://kovifabrics.com/blog/best-fabrics-for-different-types-of-tablecloths?srsltid=AfmBOopbbLlPQHhVz43CO61aj6OMCiI_POCukX56jpJ9MeWswcL1ndew)
- Elevate Your Dining Experience with Luxury Table Linens (https://fabdivine.com/blogs/news/elevate-your-dining-experience-with-luxury-table-linens?srsltid=AfmBOorrRleYZoNhH63ZGbaHmR-qIXg1swv5FMv5Q_LeYNGZyiSU72-3)
- Measure Your Tables for the Perfect Fit
- How-To Perfectly Measure Your Holiday Table Cloth (https://flandb.com/blogs/by-flandb/how-to-perfectly-measure-your-holiday-table-cloth?srsltid=AfmBOoqjiyR9uwLAgfGVlLu5eRmtE1XV7NrKJBh48R9vv-3FzgayohcN)
- Master Table Cloth Sizing Charts for Flawless Event Planning (https://go.ultimatetextile.com/blog/master-table-cloth-sizing-charts-for-flawless-event-planning)
- Event Table Sizes & Capacities: A Complete Guide (https://tripleseat.com/blog/event-table-sizes-capacities-a-complete-guide)
- Tablecloth Size Guide: Perfecting Your Event from Casual to Elegant (https://5familyranch.com/post/the-ultimate-5-family-ranch-guide-to-tablecloth-sizes-perfecting-your-event-s-look-from-casual-to-e)
- Let’s Talk Linens: The Ultimate Guide to Table Linen Sizes (https://partyrentalltdblog.com/lets-talk-linens-the-ultimate-guide-to-table-linen-sizes)
- Explore Customization Options for Your Tablecloth
- Table Linen Market | Global Market Analysis Report - 2035 (https://futuremarketinsights.com/reports/table-linen-market)
- Table Linen Market Size | Growth Analysis Report 2025 (https://thebusinessresearchcompany.com/report/table-linen-global-market-report)
- Create Custom Event Table Covers: A Step-by-Step Guide (https://go.iqlinens.com/blog/create-custom-event-table-covers-a-step-by-step-guide)
- Transform Your Event With Stylish Custom Tablecloth Banners (https://azbanners.com/banners/custom-table-cloths-transform-event)
- Budget Wisely for Your Dark Teal Tablecloth Selection
- How Much Do Table Linens Cost to Rent? Comparing Costs with Buying - Reventals Event Rentals (https://reventals.com/blog/rent-buy-linens-event)
- 2026 Event Planning - Things to Consider (https://goeliteevents.com/2026-event-planning-things-to-consider)
- Budget-Friendly Tips for Renting Event Linens (https://letsdolinens.com/post/rent-event-linens-without-breaking-bank)
- 2026 Best Table Linens for Event Rentals and Venues (https://tcflinen.com/blogs/news/best-table-linens-event-rentals-venues?srsltid=AfmBOorKh95ojoQorUvBYpd7iQxcT8qyV_3jg8Nmsi-f3yWTH-ydowip)
- Renting Tablecloths - Prime Time Party and Event Rental (https://primetimepartyrental.com/tablecloth-rentals)