Master Navy Plastic Tablecloths: Best Practices for Event Planners
Introduction
Navy plastic tablecloths are swiftly becoming a favorite among event planners, and it’s easy to see why. Their remarkable durability and cost-effectiveness position them as the perfect choice for a wide range of gatherings, from sophisticated weddings to laid-back parties. As planners strive to craft stunning, cohesive settings without overspending, the real challenge lies in effectively incorporating these versatile coverings while ensuring they retain their pristine appearance.
What best practices can event organizers adopt to maximize the benefits of navy plastic tablecloths and elevate their events? By understanding how to utilize these linens strategically, you can enhance the overall aesthetic and functionality of your gatherings.
Evaluate Material Benefits of Navy Plastic Tablecloths
Navy synthetic coverings are becoming the go-to choice for event organizers, thanks to their remarkable durability and cost-effectiveness. Designed to withstand the rigors of bustling events, these coverings resist tears and spills, ensuring a polished look even in vibrant settings. Their waterproof features allow for quick cleanups, as any liquid can be effortlessly wiped away, keeping the appearance pristine throughout the occasion. Research shows that synthetic table protectors can last 2-3 years longer than fabric alternatives with regular use, making them a smart investment for organizers managing various events.
Moreover, the affordability of blue plastic tablecloths provides a stylish solution without the hefty price tag associated with traditional fabric linens. This cost-effectiveness is especially advantageous for large gatherings, where budget constraints often come into play. Their lightweight design simplifies transport and setup, streamlining the logistics of event planning.
The versatility of dark blue enhances its appeal, as it complements a wide array of themes - from elegant weddings to casual parties - without overshadowing the overall decor. Event organizers can draw inspiration from seasonal trends and styling tips provided by IQ Linens, showcasing how blue fabric coverings can elevate any tablescape. However, planners should note that prolonged UV exposure may lead to yellowing in less expensive models. By choosing a navy plastic tablecloth, organizers can achieve a refined look while ensuring functionality and efficiency in their arrangements. Additionally, some disposable coverings can be recycled, depending on the material, aligning with the growing demand for eco-friendly options in event planning.

Incorporate Navy Plastic Tablecloths into Diverse Event Themes
Navy plastic tablecloths provide remarkable versatility for a variety of themed gatherings. For formal occasions, layering these coverings with elegant table runners or overlays in complementary hues like gold or silver can significantly elevate the overall aesthetic. In more casual settings, pairing blue cloths with vibrant centerpieces or themed decorations not only reflects the spirit of the occasion but also creates a lively atmosphere.
When hosting outdoor gatherings, it’s essential to secure the coverings with decorative clips or weights. This ensures a neat appearance and prevents them from being swept away by the wind. Moreover, using dark blue covers as a foundational layer allows for imaginative pairings with patterned or textured materials, enhancing both depth and visual appeal in table arrangements.
This flexibility makes blue synthetic coverings an outstanding choice for organizers looking to create cohesive and stylish settings. Embrace the potential of navy plastic tablecloths to transform your events into memorable experiences.

Manage Sourcing and Logistics for Navy Plastic Tablecloths
Effective sourcing and logistics management are essential for promptly securing navy plastic tablecloths.
- Establishing strong relationships with reliable suppliers not only ensures access to high-quality products but also guarantees competitive prices.
- By purchasing in large quantities, you can achieve considerable savings while ensuring ample stock for various occasions.
A well-structured timeline for ordering, shipping, and delivery is crucial. This foresight allows you to account for potential delays that may arise.
- Research shows that leveraging technology to track orders and maintain communication with suppliers fosters transparency throughout the process.
- Additionally, sourcing from local suppliers can significantly reduce shipping times and costs, enhancing your overall efficiency.
By proactively managing these logistics, event planners can avoid last-minute scrambles. This strategic approach ensures that you have the necessary materials to execute your vision seamlessly.
- Don't leave your event to chance-take control of your sourcing and logistics today!

Ensure Proper Care and Maintenance of Navy Plastic Tablecloths
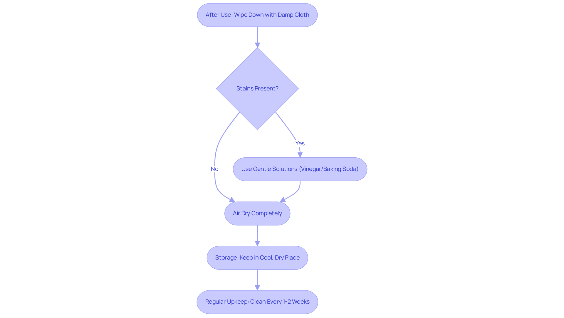
To ensure the longevity of navy plastic coverings, proper care and maintenance are essential. After each use, wipe down the coverings with a damp cloth and mild soap to effectively remove stains or spills. Avoid harsh chemicals that could damage the material; instead, opt for gentle solutions like diluted vinegar or baking soda paste for tougher stains. Anca Gabriela Zosin emphasizes the importance of using these gentle solutions for cleaning. Once cleaned, allow the linens to air dry completely before folding or storing them to prevent mildew.
For optimal storage, keep them in a cool, dry place, ideally in breathable fabric bags to protect against dust and damage. Consistent upkeep is key; promptly cleaning spills and laundering every 1-2 weeks can greatly extend the durability of synthetic coverings, which typically last from 2 to 5 years with adequate attention, as corroborated by external references. Furthermore, it is essential to cleanse infrequent use coverings right after occasions and store them properly to preserve their quality.
By following these care instructions, event planners can guarantee that their navy plastic tablecloths are always prepared for future events. Take action now to maintain the quality and appearance of your linens, ensuring they remain a reliable choice for any occasion.

Conclusion
Navy plastic tablecloths offer an exceptional solution for event planners who seek a perfect blend of style, durability, and practicality. By choosing these synthetic coverings, organizers not only elevate the aesthetic appeal of their events but also enjoy the resilience and ease of maintenance that plastic provides. This choice demonstrates a commitment to visual sophistication and functional efficiency, making navy tablecloths a wise investment for any occasion.
Several key advantages of navy plastic tablecloths stand out:
- Their durability ensures they withstand spills and tears.
- Their affordability makes them accessible for events of all sizes.
- The versatility of navy allows for creative integration into various themes, from formal gatherings to casual celebrations.
- Effective sourcing and logistics management further guarantee that planners can secure high-quality materials without hassle.
- Proper care extends the life of these coverings, keeping them looking pristine for future use.
Ultimately, embracing navy plastic tablecloths can transform ordinary events into extraordinary experiences. By leveraging their benefits and adhering to best practices for care and logistics, event planners can elevate their gatherings and leave lasting impressions on attendees. The potential for creativity and efficiency in event planning is vast-take the next step in enhancing your events with navy plastic tablecloths and witness the remarkable difference they can make.
Frequently Asked Questions
What are the main benefits of navy plastic tablecloths?
Navy plastic tablecloths are durable, cost-effective, waterproof, and resistant to tears and spills, making them ideal for various events.
How do navy plastic tablecloths compare to fabric alternatives in terms of longevity?
Research indicates that synthetic table protectors can last 2-3 years longer than fabric alternatives with regular use.
Why are navy plastic tablecloths considered a cost-effective option for event organizers?
They provide a stylish solution at a lower price point than traditional fabric linens, which is especially beneficial for large gatherings with budget constraints.
What logistical advantages do navy plastic tablecloths offer for event planning?
Their lightweight design simplifies transport and setup, streamlining the logistics of organizing events.
How versatile are navy plastic tablecloths in terms of event themes?
The dark blue color complements a wide array of themes, from elegant weddings to casual parties, without overshadowing the overall decor.
What should planners be aware of regarding the UV exposure of navy plastic tablecloths?
Prolonged UV exposure may lead to yellowing in less expensive models.
Can navy plastic tablecloths be eco-friendly?
Some disposable coverings can be recycled depending on the material, aligning with the demand for eco-friendly options in event planning.
List of Sources
- Evaluate Material Benefits of Navy Plastic Tablecloths
- Fabric Vs Plastic Table Protector Which Actually Lasts Longer And Looks Better (https://alibaba.com/product-insights/fabric-vs-plastic-table-protector-which-actually-lasts-longer-and-looks-better.html)
- 10 Benefits of 52 x 90 Vinyl Tablecloths for Event Planners (https://go.iqlinens.com/blog/10-benefits-of-52-x-90-vinyl-tablecloths-for-event-planners?hs_amp=true)
- Disposable Tablecloths for Events and its benefits (https://tableclothlinen.co.uk/benefits-of-using-disposable-tablecloths-for-events)
- 10 Benefits of 54 x 108 Plastic Tablecloths for Event Planners (https://go.iqlinens.com/blog/10-benefits-of-54-x-108-plastic-tablecloths-for-event-planners)
- 10 Reasons Event Planners Love the Navy Vinyl Tablecloth (https://go.iqlinens.com/blog/10-reasons-event-planners-love-the-navy-vinyl-tablecloth?hs_amp=true)
- Incorporate Navy Plastic Tablecloths into Diverse Event Themes
- 4 Creative Tablecloth Decoration Ideas for Stunning Events (https://go.iqlinens.com/blog/4-creative-tablecloth-decoration-ideas-for-stunning-events)
- 10 Ways Round Navy Blue Tablecloths Elevate Your Events (https://go.iqlinens.com/blog/10-ways-round-navy-blue-tablecloths-elevate-your-events)
- 10 Reasons Event Planners Love the Navy Vinyl Tablecloth (https://go.iqlinens.com/blog/10-reasons-event-planners-love-the-navy-vinyl-tablecloth?hs_amp=true)
- 10 Navy Blue Cloth Tablecloths for Every Event Need (https://go.ultimatetextile.com/blog/10-navy-blue-cloth-tablecloths-for-every-event-need)
- How to Use Overlays for a Stylish Event (https://letsdolinens.com/post/overlay-styling-create-stunning-looks)
- Manage Sourcing and Logistics for Navy Plastic Tablecloths
- Event Logistics: 17 Simple Secrets to Better Events (https://socialtables.com/blog/event-planning/how-to-get-logistics-right)
- Leading Event Logistics for Enterprise In-Person Events (https://bizzabo.com/blog/event-logistics)
- How to organise event logistics for flawless execution (https://wiz-team.com/simplify-plan-event-logistics)
- Table Linen Market Size, Share And Trends Report, 2030 (https://grandviewresearch.com/industry-analysis/table-linen-market)
- Global Table Linen Market Expected to Reach USD 18,233.7 Million by 2031, Driven by Consumer Demand for Quality, Sustainability, and Innovation | Future Market Insights, Inc. (https://finance.yahoo.com/news/global-table-linen-market-expected-133000191.html)
- Ensure Proper Care and Maintenance of Navy Plastic Tablecloths
- Pvc Vs Vinyl Tablecloth Which One Actually Lasts Longer (https://alibaba.com/product-insights/pvc-vs-vinyl-tablecloth-which-one-actually-lasts-longer.html)
- How to Wash and Remove Stains from Vinyl Tablecloths (https://factorydirectparty.com/blogs/party-ideas/how-to-clean-vinyl-tablecloths?srsltid=AfmBOop98lTnM3LrozoPmynEdk67v3HHlcXgzS8cu9L-lfO5jTUmoob1)
- How to Wash and Remove Stains from Vinyl Tablecloths (https://factorydirectparty.com/blogs/party-ideas/how-to-clean-vinyl-tablecloths?srsltid=AfmBOooiaOGDjmUykZj7nBuCdKRTACA9F_VT6O2iAap-mySYWHjA2zg3)
- Are Vinyl Tablecloths Machine Washable? (Washing & Care Tips) - TableCoversNow.Com (https://tablecoversnow.com/guides/are-flannel-backed-vinyl-pvc-plastic-tablecloths-machine-washable?srsltid=AfmBOoodRACMDiDYRW4pEqrChSNVJkAsf30n8AkK5siX8hSGeX36JX3H)
- How To Maintain And Protect PVC Soft Tablecloth - News (https://yashenchina.com/news/how-to-maintain-and-protect-pvc-soft-tableclot-72841727.html)