5 Steps to Choose the Perfect Circle Table Cover for Your Event
Introduction
Choosing the right table cover for an event can significantly enhance its overall aesthetic and atmosphere. With countless options available, understanding how to align the cover with the event's theme and purpose is essential. As planners strive for visual coherence and impact, the question arises: how can one effectively select the perfect circle table cover that not only fits the occasion but also reflects personal style and budget?
This guide explores the vital steps to ensure that every detail, from fabric choice to customization, contributes to a memorable gathering. Research shows that the right linens can elevate an event, making it not just visually appealing but also memorable for guests. Industry standards suggest that a well-chosen table cover can tie together the theme and enhance the overall experience.
So, how do you make the best choice? Let’s delve into the essential factors that will guide you in selecting the ideal table cover, ensuring your event stands out for all the right reasons.
Define Your Event's Theme and Purpose
Begin by clearly defining the core purpose of your event-whether it's a wedding, corporate gathering, or a casual family reunion. Establishing this purpose is crucial. Next, brainstorm potential themes that resonate with your audience. For instance, weddings often adopt romantic themes characterized by soft colors, while corporate gatherings typically prefer a more professional and sleek aesthetic. The selection of the circle table cover should embody this theme through thoughtful consideration of color, material, and style. A rustic-themed gathering may benefit from burlap or natural fabrics, evoking warmth and authenticity, especially when paired with a circle table cover, while a formal gala might call for luxurious satin or silk to convey elegance and sophistication.
Investing in premium linens from IQ Linens not only enhances the appearance of your gathering but also proves to be a wise financial decision. With every use, your cost per occurrence decreases, allowing you to build a beautiful and practical collection that pays off over time. This ownership eliminates the limitations and costs associated with rentals, ensuring you are always prepared for any occasion. Recording your thoughts guarantees that all aspects of the occasion, including linens, harmonize effortlessly with the selected theme, improving the overall atmosphere and guest experience.
Additionally, consider coordinating your circle table cover with luxurious chair ties from IQ Linens. Select hues and textiles that enhance one another, such as white tablecloths matched with turquoise cloth napkins and chair sashes, to add depth and texture to your design. Remember, research shows that 75% of couples utilize Pinterest for wedding inspiration, underscoring the importance of visual coherence in event planning.

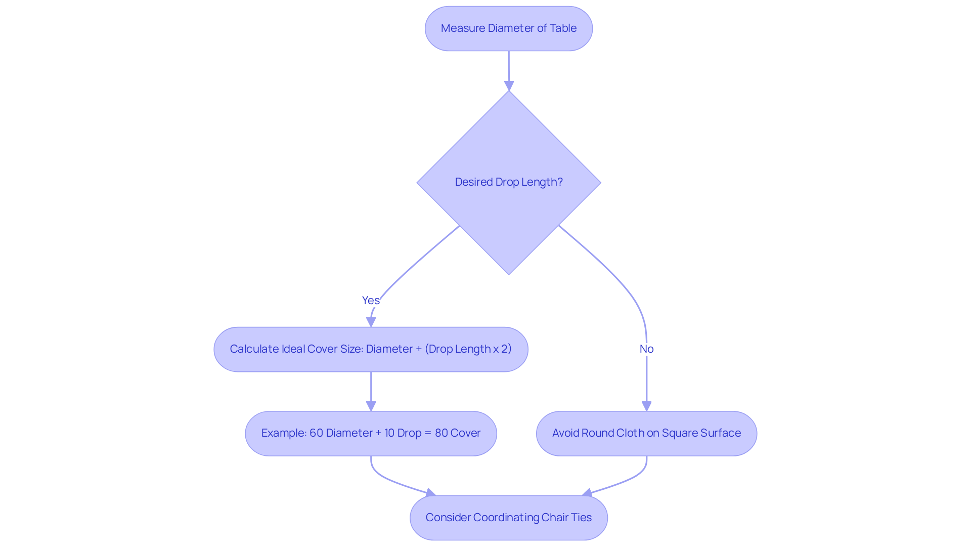
Measure Your Table for the Perfect Fit
To accurately measure your circular surface, start by using a measuring tape to determine the diameter of the top. For effective party planning, consult a size chart for circle table covers, which will help you identify the appropriate size based on your measurements. The formula for calculating the ideal surface size is: Diameter + (Drop Length x 2). Standard drop lengths typically range from 6 to 12 inches for casual settings, while 8 to 10 inches is common for formal occasions.
For example, if your surface has a diameter of 60 inches and you desire a 10-inch drop, you would need a cover that is 80 inches in diameter (60 + 10 + 10). Always round up to ensure complete coverage; this attention to detail contributes to a polished and professional appearance for your event.
Be cautious when using a round cloth on a square surface, as this can lead to uneven drop levels and an unattractive look. Remember, a circle table cover is typically 16 inches larger in diameter than the surface to allow for an 8-inch drop, ensuring a well-proportioned appearance.
To elevate your occasion further, consider coordinating your tablecloths with luxurious chair ties from IQ Linens. Choose from a variety of premium materials, such as satin, organza, or burlap, in colors that enhance your place settings, improving the overall aesthetic of your gathering.

Explore Fabric Options and Their Benefits
When selecting a material for your circle table cover, it’s essential to align your choice with the theme of the occasion and its practical requirements. At IQ Linens, we offer a diverse range of high-quality fabrics, such as circle table covers, that not only elevate the aesthetic of your event but also make financial sense.
-
Polyester is a standout option, known for its versatility and cost-effectiveness. It boasts remarkable durability and wrinkle resistance, making it particularly suitable for high-traffic events. In fact, polyester table covers can withstand 150-200 wash cycles without compromising quality, significantly outlasting satin alternatives, which typically demand more delicate care and maintenance.
-
For those aiming for a more luxurious look, materials like satin or Majestic Dupioni can infuse elegance and sophistication into your decor. However, it’s crucial to recognize that while satin provides a lavish appearance, it may not match the durability of polyester, rendering it less ideal for frequent use.
-
Moreover, consider the ease of cleaning when selecting your fabric. Polyester is machine washable and can be dried without special care, simplifying maintenance for event organizers. In contrast, satin often requires more careful handling to preserve its appearance.
-
With the growing consumer demand for eco-friendly options, opting for sustainable materials like recycled polyester can enhance your gathering's appeal while aligning with environmentally conscious practices. Additionally, customization options for polyester circle table covers allow planners to incorporate unique designs and branding, further enriching the identity of the event.
-
For outdoor gatherings, it’s vital to choose materials that can withstand the elements. Options such as spandex or treated polyester not only provide durability but also present a sleek, modern look that can elevate your occasion’s overall presentation.
By understanding the unique characteristics of each fabric, including their sustainability and customization potential, you can make an informed decision that enhances the visual appeal of your gathering while meeting its functional needs. Investing in your own collection of linens means no rental limitations, ensuring you’re always ready for any occasion.

Consider Customization Options for Personalization
Personalization of cloths is essential for creating a memorable atmosphere. From selecting specific colors and patterns to incorporating logos or monograms, these elements reinforce your brand identity. For corporate events, prominently displaying your company logo not only enhances branding but also establishes a cohesive appearance that resonates with attendees. Personal touches, such as embroidered initials for weddings or themed designs, can elevate the ambiance even further.
Layering various surface coverings or utilizing overlays is another effective strategy to enhance depth and visual appeal. For example, a basic polyester layer can be beautifully complemented with a lace overlay, introducing a romantic element to the setting. Collaborate with IQ Linens to explore customization options, including chair tie sashes in Basic Polyester or Duchess Satin, which are stain and wrinkle-resistant and measure 8 x 110 inches. This ensures that your circle table cover aligns with your personal style and the overall concept of the occasion.
With premium fabrics from IQ Linens, you not only enhance the visual charm but also achieve economic benefits over time, as the cost per occasion decreases with each use. This attention to detail leaves a lasting impression on guests, making your gathering truly stand out. Don't miss the opportunity to elevate your event - partner with IQ Linens today!

Set a Budget and Evaluate Cost-Effectiveness
Establishing your overall event budget is crucial, and it's wise to designate 10% to 20% specifically for linens. By examining the costs associated with various textile choices and customization services, you can pinpoint what aligns with your budget. While luxurious fabrics undoubtedly enhance the aesthetic, they often come with a higher price tag. To maintain visual appeal without overspending, consider a strategic mix of basic and premium linens.
Moreover, renting high-quality linens can often be more economical than purchasing them outright, as it eliminates the need for laundering and storage. Research shows that many event planners find this approach not only cost-effective but also visually stunning. By carefully assessing the cost-effectiveness of your linen choices, you can achieve a remarkable visual impact while keeping your event budget intact. Don't overlook the potential of linens to elevate your event - make informed choices today!

Conclusion
Selecting the ideal circle table cover for your event is crucial - not just for aesthetics, but for setting the right tone and enhancing the overall experience. Understanding your event's theme and purpose, accurately measuring your tables, and exploring various fabric options are essential steps in making a choice that marries style with functionality.
Key steps to consider include:
- Defining the event's purpose and theme
- Ensuring precise measurements for a perfect fit
- Evaluating fabric options that satisfy both aesthetic and practical needs
Personalization and customization are vital, allowing you to add a unique touch that resonates with your attendees. Moreover, budgeting wisely ensures that your investment in high-quality linens pays off over time, creating a stunning visual impact without overspending.
Ultimately, choosing a circle table cover is an opportunity to elevate any gathering. By thoughtfully considering these elements, you can create an inviting atmosphere that leaves a lasting impression. Embrace the chance to transform your event with the right table cover, and partner with trusted providers to ensure every detail contributes to a memorable occasion.
Frequently Asked Questions
How do I define the theme and purpose of my event?
Start by clearly identifying the core purpose of your event, whether it’s a wedding, corporate gathering, or family reunion. Next, brainstorm themes that resonate with your audience, such as romantic themes for weddings or sleek aesthetics for corporate events.
Why is it important to select the right table cover for my event's theme?
The table cover should reflect the event's theme through careful consideration of color, material, and style. For example, rustic themes may benefit from burlap or natural fabrics, while formal events may require luxurious satin or silk to convey elegance.
What are the benefits of investing in premium linens for events?
Investing in premium linens enhances the appearance of your gathering and is financially wise, as the cost per use decreases over time. Owning linens also eliminates rental limitations and ensures you are prepared for any occasion.
How can I coordinate my table cover with other elements of my event?
Consider matching your circle table cover with luxurious chair ties in complementary colors and textiles. For instance, pairing white tablecloths with turquoise napkins and chair sashes can add depth and texture to your design.
What is the best way to measure my table for a cover?
Use a measuring tape to determine the diameter of the circular surface. Consult a size chart for circle table covers to find the appropriate size. The formula for calculating the ideal size is: Diameter + (Drop Length x 2).
What drop lengths are standard for table covers?
Standard drop lengths typically range from 6 to 12 inches for casual settings, and 8 to 10 inches for formal occasions.
How do I calculate the size of the table cover I need?
For example, if your table has a diameter of 60 inches and you want a 10-inch drop, you need a cover that is 80 inches in diameter (60 + 10 + 10). Always round up to ensure complete coverage.
What should I be cautious about when using table covers?
Be careful when using a round cloth on a square surface, as this can result in uneven drop levels and an unattractive look. A circle table cover should typically be 16 inches larger in diameter than the surface for proper proportions.
What materials can I choose for my tablecloths and chair ties?
You can choose from a variety of premium materials such as satin, organza, or burlap for your tablecloths and chair ties, ensuring they enhance your overall aesthetic.
List of Sources
- Define Your Event's Theme and Purpose
- The Art of Choosing the Perfect Table Cover for Events | Urban Space (https://urbanspacestore.in/blogs/news/the-art-of-choosing-the-perfect-table-cover-for-events?srsltid=AfmBOoqQ6tib_1byqVwnNkd0YDFATRtouchQhxVWjxu-B6YJqW_5JOT3)
- 4 Best Practices for Choosing Table Covers for Events (https://go.ultimatetextile.com/blog/4-best-practices-for-choosing-table-covers-for-events)
- 10 Tips for Choosing the Perfect Table Cover: Features and Buying Guide - BannerBuzz Blog (https://bannerbuzz.com/blog/10-tips-for-choosing-the-perfect-table-cover-features-buying-guide)
- Elevate Events with Effective Table Cover Backdrop Strategies (https://go.iqlinens.com/blog/elevate-events-with-effective-table-cover-backdrop-strategies)
- 115 Wedding Industry Statistics and Trends for 2025 - Sara Does SEO (https://saradoesseo.com/wedding-marketing/wedding-industry-statistics)
- Measure Your Table for the Perfect Fit
- None (https://alsco.com/resources/a-guide-to-round-tablecloth-sizing-for-restaurants-and-event-centers)
- Extensive range of wedding table linen (https://specialoccasionlinen.com/blog/wedding-case-study)
- How to choose and calculate the size of a tablecloth for a table (https://truffle-bee.com/blog/table-setting/how-to-choose-the-size-of-a-tablecloth-for-a-table)
- Standard Tablecloth Sizes: A Guide | Consumer Textile Corporation (https://ctc-corp.net/blog/standard-tablecloth-sizes)
- Explore Fabric Options and Their Benefits
- The Role of Tablecloths in Event Design: More Than Just Decor (https://newstarfabric.com/blogs/all-blogs/the-role-of-tablecloths-in-event-design-more-than-just-decor?srsltid=AfmBOooRqcPvkDKkgsIDEaLBZI0MlZlvgx6wIB437Yf1TFislYB3SgUg)
- Table Linen Market Size | Growth Analysis Report 2025 (https://thebusinessresearchcompany.com/report/table-linen-global-market-report)
- 2025 Table Covers for Events Trends: Bold & Sustainable (https://accio.com/business/table-covers-for-events-trends)
- 10 Benefits of Polyester Table Covers for Event Planners (https://go.iqlinens.com/blog/10-benefits-of-polyester-table-covers-for-event-planners)
- 2026 Best Table Linens for Event Rentals and Venues (https://tcflinen.com/blogs/news/best-table-linens-event-rentals-venues?srsltid=AfmBOoonOGstsRiMgtTjCieHvxLPR4IlohYeQuilz0Nsq1_OvcSFWJ9y)
- Consider Customization Options for Personalization
- 2026 Event Industry Trends You Need to Know | Blackthorn (https://blackthorn.io/content-hub/2026-event-industry-trends)
- 9 Event Trends You Should Know for 2026 | Cvent (https://cvent.com/en/blog/events/top-event-trends)
- Online Custom Table Covers: A Must-Have for Effective Event Marketing - State-Journal (https://state-journal.com/2023/11/25/online-custom-table-covers-a-must-have-for-effective-event-marketing)
- Event Marketing Trends 2026: What’s Next in Experiential? - Maclyn (https://maclyngroup.com/blog/event-marketing-trends-2026-whats-next-in-experiential)
- Create a Professional Image with Custom Table Covers for Corporate Events - State-Journal (https://state-journal.com/2023/11/20/create-a-professional-image-with-custom-table-covers-for-corporate-events)
- Set a Budget and Evaluate Cost-Effectiveness
- The Cost to Rent Table Linens | ASAP Linen (https://asaplinen.com/benefits-of-renting-vs-buying-event-linens?srsltid=AfmBOoqKhu8V4F2MIiyafH-s88u-9F-V_LcH36hHXf47qDtlBnJ8zs1B)
- How Much Do Table Linens Cost to Rent? Comparing Costs with Buying - Reventals Event Rentals (https://reventals.com/blog/rent-buy-linens-event)
- Budget-Friendly Tips for Renting Event Linens (https://letsdolinens.com/post/rent-event-linens-without-breaking-bank)
- Top Tips for Renting Event Linens on a Budget (https://letsdolinens.com/post/tips-renting-event-linens)