4 Best Practices for Wrinkle Free Table Linens for Events
Introduction
Selecting the right table linens can elevate an event from ordinary to extraordinary. However, the challenge of keeping them wrinkle-free often presents a significant hurdle. This article explores essential practices that ensure table linens remain pristine and presentable. We’ll delve into fabric selection, washing techniques, and effective storage methods.
How can event planners balance aesthetics with practicality to maintain impeccable linens, even under the pressures of tight timelines and high expectations? Research shows that the right approach not only enhances the visual appeal of an event but also reflects professionalism and attention to detail.
By implementing expert recommendations, you can ensure your linens look their best, making a lasting impression on your guests. Let's explore how to achieve this effortlessly.
Choose Wrinkle-Resistant Fabrics for Optimal Results
When it comes to selecting table linens, it is essential to prioritize wrinkle free table linens for their wrinkle-resistant qualities. At IQ Linens, we offer an extensive range of high-quality options, including polyester blends and spandex, known for their exceptional durability and ease of maintenance. These materials are perfect for high-turnover environments like banquet halls and catering services, as they are wrinkle free table linens that not only resist creasing but also retain their shape and color through multiple uses, ensuring a polished look for every event.
For instance, spandex table covers deliver a sleek, form-fitting appearance that enhances modern setups while serving as wrinkle free table linens. Additionally, heavier-weight fabrics drape beautifully and are less prone to wrinkling, making them a practical choice for various occasions. By choosing IQ Linens, you can bypass the hassle of rentals and replacements - our linens are always ready to set the table, whether it’s for a casual dinner or a grand celebration.
Always review product specifications that highlight wrinkle free table linens to make an informed decision, ultimately enhancing the aesthetic appeal of your events. You can even request material swatches to see and feel the quality before making a purchase. However, it’s crucial to consider the environmental impact of polyester, as its production contributes to waste and microplastic pollution. With the growing demand for eco-friendly products, exploring alternatives like organic cotton or recycled materials can also be advantageous.
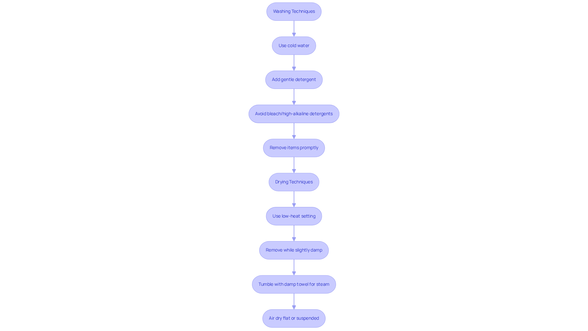
Implement Proper Washing and Drying Techniques
To maintain wrinkle free table linens, it’s crucial to adhere to specific washing and drying protocols. Research shows that washing textiles in cold water with a gentle detergent is essential, as this method protects the material from damage. Avoid bleach or high-alkaline detergents, which can weaken fibers over time. As highlighted in a case study on washing polyester textiles, using cold water and promptly removing items after the wash cycle helps safeguard the material and preserve its quality.
When it comes to drying, opt for a low-heat setting and remove fabrics while they are still slightly damp; this effectively reduces creases. For polyester fabrics, a brief tumble in the dryer with a damp towel can generate steam, aiding in wrinkle removal. Furthermore, air drying fabrics flat or suspending them helps maintain their shape and prevents creasing, ensuring they look immaculate for any occasion.
It’s also vital to treat stains immediately to prevent them from setting, as quick action is key for effective stain removal. By following these expert recommendations, you can enhance the durability of your wrinkle free table linens and ensure they remain in excellent condition for future events.

Store Linens Correctly to Maintain Their Integrity
To prevent wrinkles during storage, it’s crucial to ensure that fabrics, particularly wrinkle free table linens, are clean and completely dry before folding or rolling them. Here are some best practices for maintaining the integrity of your linens:
- Clean and Dry: Always ensure linens are clean and fully dry before storage to avoid mildew.
- Storage Environment: Store fabrics in a cool, dry place, utilizing breathable storage bags or containers to maintain material integrity.
- Hanging or Rolling: For long-term storage, consider hanging fabrics on padded hangers or rolling them around acid-free tubes to minimize creases. Research shows that rolling fabrics can effectively prevent creases during storage.
- Avoid Heavy Stacking: Refrain from placing heavy items on top of fabric, as this can result in permanent creases.
- Use Acid-Free Tissue Paper: Inserting acid-free tissue paper between layers can help preserve their shape and prevent deterioration.
By following these guidelines, you can ensure that your linens remain in pristine condition for future events.

Utilize Quick Fixes for Last-Minute Wrinkle Removal
In time-sensitive situations, quick solutions for crease removal are invaluable. A handheld steamer stands out as a highly effective tool, enabling rapid crease removal without the hassle of an ironing board. However, it’s essential to recognize that while handheld steamers excel at convenience, they may not effectively eliminate deep creases compared to traditional irons. Simply hang the fabrics and glide the steamer in smooth, even strokes to achieve a sharp finish.
Alternatively, consider placing a damp cloth in the dryer with the fabrics for a few minutes. This method generates steam, helping to release stubborn wrinkles. For an immediate solution, lightly spritzing the fabrics with water and smoothing them out by hand can also yield satisfactory results. Additionally, wrinkle-release sprays offer a quick touch-up when needed. Always conduct a test on a small, inconspicuous area first to ensure compatibility with the fabric, preserving its integrity while achieving a polished look.
After steaming, proper maintenance and storage of linens are crucial for their longevity. This ensures they remain in excellent condition for future events. By implementing these expert recommendations, you can guarantee that your linens will always look their best, ready to impress your guests.

Conclusion
Choosing the right table linens is crucial for enhancing the ambiance of any event. Prioritizing wrinkle-free options is essential for achieving a polished and professional look. By selecting high-quality, wrinkle-resistant fabrics and implementing proper care techniques, event planners can ensure that their linens remain pristine and visually appealing, regardless of the occasion.
Key practices include selecting durable materials such as polyester blends and spandex. These fabrics not only resist wrinkling but also maintain their shape and color over time. Additionally, adhering to recommended washing and drying methods - like using cold water and low heat - along with proper storage techniques, ensures that linens remain in excellent condition. For last-minute wrinkle removal, quick fixes such as using a handheld steamer or a damp cloth in the dryer provide effective solutions when time is of the essence.
Ultimately, the importance of maintaining wrinkle-free table linens cannot be overstated. By following these best practices, event organizers can create an inviting atmosphere that impresses guests and elevates the overall experience. Investing time in selecting and caring for table linens pays off, ensuring that every event leaves a lasting impression. Don't underestimate the impact of quality linens - make the choice today to enhance your events!
Frequently Asked Questions
Why should I choose wrinkle-resistant fabrics for table linens?
Wrinkle-resistant fabrics are essential for their ability to maintain a polished look, resist creasing, and retain their shape and color through multiple uses, making them ideal for events.
What types of materials does IQ Linens offer for wrinkle-free table linens?
IQ Linens offers a range of high-quality options, including polyester blends and spandex, known for their durability and ease of maintenance.
What are the benefits of using spandex table covers?
Spandex table covers provide a sleek, form-fitting appearance that enhances modern setups while also being wrinkle-free.
Are heavier-weight fabrics a good option for table linens?
Yes, heavier-weight fabrics drape beautifully and are less prone to wrinkling, making them a practical choice for various occasions.
How can I ensure the quality of the table linens before purchasing?
You can review product specifications that highlight wrinkle-free qualities and request material swatches to see and feel the quality before making a purchase.
What should I consider regarding the environmental impact of table linen materials?
It's important to consider that polyester production contributes to waste and microplastic pollution. Exploring alternatives like organic cotton or recycled materials can be advantageous for eco-friendliness.
How does choosing IQ Linens benefit event planning?
By choosing IQ Linens, you can avoid the hassle of rentals and replacements, as their linens are always ready to set the table for any occasion, from casual dinners to grand celebrations.
List of Sources
- Choose Wrinkle-Resistant Fabrics for Optimal Results
- Best Fabrics for Tablecloths: Suitable Materials for Every Event (https://ichcha.com/block-printing-blog/best-fabrics-for-tablecloths-suitable-materials-for-every-event)
- What Makes Scuba (Wrinkle-Free) Table Linens So Special? (https://weddinglinensdirect.com/blogs/blogs/what-makes-scuba-wrinkle-free-table-linens-so-special?srsltid=AfmBOormGAKggU7ii9Jfb0XCyJvyx8xZe6bAaFiaRURVrOfz-gEeu3Pg)
- Table Linen Market Size | Growth Analysis Report 2025 (https://thebusinessresearchcompany.com/report/table-linen-global-market-report)
- Global Table Linen Market Expected to Reach USD 18,233.7 Million by 2031, Driven by Consumer Demand for Quality, Sustainability, and Innovation | Future Market Insights, Inc. (https://finance.yahoo.com/news/global-table-linen-market-expected-133000191.html)
- Top 5 Stain-resistant Tablecloths for 2023 (https://tablelinensforless.com/blog/top-5-stainresistant-tablecloths-for-2023)
- Implement Proper Washing and Drying Techniques
- How to Clean and Maintain Holiday Table Linens - Classic Cleaners (https://classiccleaners.com/how-to-clean-and-maintain-holiday-table-linens)
- How to Clean & Care for Your Holiday Tablecloth | The Maids (https://maids.com/blog/how-to-clean-and-care-for-your-holiday-tablecloth)
- The Secret to Perfectly Crisp Table Linens – Pro Cleaners Reveal All (https://fabritual.com/blogs/news/perfectly-crisp-table-linens-secret?srsltid=AfmBOopiOoc689ij6HLs7uwQXv45Jpc2PlmyKaq077cMwWTCm4ltQDd1)
- Reducing Carbon Footprint & Extending Lifespan of Textiles - Alpha Textile (https://alphatextileco.com/extending-the-lifespan-of-textiles)
- Store Linens Correctly to Maintain Their Integrity
- Wrinkly Table Linens? Pro Cleaners Share Their Best Tips for Crisp Tablecloths Every Time (https://thespruce.com/prepping-wrinkly-tablecloths-for-the-dinner-table-8748900)
- How to Keep Your Linen Fabrics Crisp and Wrinkle-Free (https://marthastewart.com/how-to-keep-linen-from-wrinkling-11782335)
- How to Store Table Linens: Avoid Wrinkles & Extend Lifespan (https://barbatelli.com/table-linens/how-to-store-table-linens)
- How To Store Table Linens For Prolonged Use | Wilkins Linen (https://wilkinslinen.com/hospitality/store-table-linens-prolonged-use)
- Linen and Textile Care: A Breakdown of Lifespans and Wash Cycles | Vision Linens (https://visionlinens.com/blog/linen-textile-care-lifespans-wash-cycles?srsltid=AfmBOopppjqnxafUJfD0JP4PpvU7T85PVvp08J-2Rr9c0AGqGIEFBY8T)
- Utilize Quick Fixes for Last-Minute Wrinkle Removal
- How to Steam Tablecloths - CV Linens (https://cvlinens.com/blogs/styling-tips/how-to-steam-tablecloths?srsltid=AfmBOopKXAwBb7b3STcQ9j5OUIG69sLHSJ7TzPui0wRh5U6jsv2lsXqR)
- Wrinkly Table Linens? Pro Cleaners Share Their Best Tips for Crisp Tablecloths Every Time (https://thespruce.com/prepping-wrinkly-tablecloths-for-the-dinner-table-8748900)
- Wrinkle-Free Table Runners: Quick Fixes and Tips (https://letsdolinens.com/post/table-runners-show-wrinkles)
- The Best Ways to Remove Wrinkles from Tablecloths (https://adornthetable.com/remove-wrinkles-from-tablecloths)