Introduction Floral cloth napkins are not merely dining accessories; they are pivotal elements that...
10 Essential Polyester Washing Instructions for Event Planners
Introduction
Event planners recognize that the right linens can elevate an ordinary gathering into an extraordinary experience. Polyester, known for its durability and aesthetic appeal, presents numerous advantages. However, maintaining its pristine condition demands specific care techniques. How can event organizers ensure their polyester table linens remain vibrant and inviting, even after multiple uses?
This article delves into essential washing instructions and best practices that will not only preserve the quality of these fabrics but also enhance the overall ambiance of any event. By following expert recommendations, you can ensure that your linens continue to impress, creating a lasting impression on your guests.
IQ Linens: Premium Customizable Table Linens for Events
IQ Linens stands out as a leader in providing premium table linens tailored for any occasion. With an extensive range that includes both purchase and rental options, they cater to everything from casual gatherings to formal events. Event organizers can truly elevate their decor with matching chair tie sashes available in Basic Polyester and Duchess Satin. These materials are not only stain and wrinkle-resistant but also guarantee a polished appearance for any setting.
By offering factory-direct pricing, IQ Linens ensures that clients receive premium products without the retail markup. This makes them an ideal choice for planners looking to enhance their dining experiences. Research shows that high-quality linens can significantly impact the overall ambiance of an event, making it memorable for guests.
Additionally, IQ Linens prioritizes customer satisfaction by providing resources to help select the perfect size, fabric, and even order swatches. This commitment to service ensures a seamless online shopping experience. Why settle for less when you can have the best? Choose IQ Linens for your next event and experience the difference in quality and service.
Understand Polyester: Key Characteristics for Event Linens
Polyester stands out as a synthetic fabric renowned for its exceptional durability, wrinkle resistance, and low-maintenance care. Its lightweight yet sturdy nature makes it an ideal choice for table coverings that endure frequent use and washing. Premium synthetic fabrics not only elevate the aesthetic appeal of any occasion but also offer economic advantages; with each use, the cost per gathering decreases, allowing organizers to curate a stunning and functional assortment over time. Unlike many other textiles, this synthetic material excels in color retention, ensuring that linens maintain their vibrancy and richness-essential for events where aesthetics are paramount. As we look to 2025, synthetic fabric remains a cost-effective option, suitable for a range of occasions, from casual meetups to elegant banquets.
Event planners are increasingly turning to synthetic fabric for its resilience; it withstands various weather conditions, making it perfect for both indoor and outdoor settings. Many organizers report that polyester linens retain their pristine appearance even after multiple washes when the polyester washing instructions are followed, requiring minimal effort to keep them tidy and appealing. This durability not only enhances the visual appeal of events but also leads to significant cost savings over time, as the need for frequent replacements is greatly reduced.
Moreover, IQ Linens offers matching chair tie sashes in both Basic Polyester and Duchess Satin, which resist marks and wrinkles, simplifying upkeep and ensuring that decor remains fresh and attractive. Industry experts highlight the advantages of synthetic fabric, noting its inherent resistance to stains and spills, which eases maintenance and guarantees that textiles stay vibrant throughout the event. As sustainability becomes increasingly important, many synthetic fabrics are now produced using eco-friendly methods or recycled materials, aligning with the growing demand for environmentally conscious options in event planning. Overall, the unique qualities of this synthetic material make it a preferred choice for event coverings, delivering both practicality and elegance.

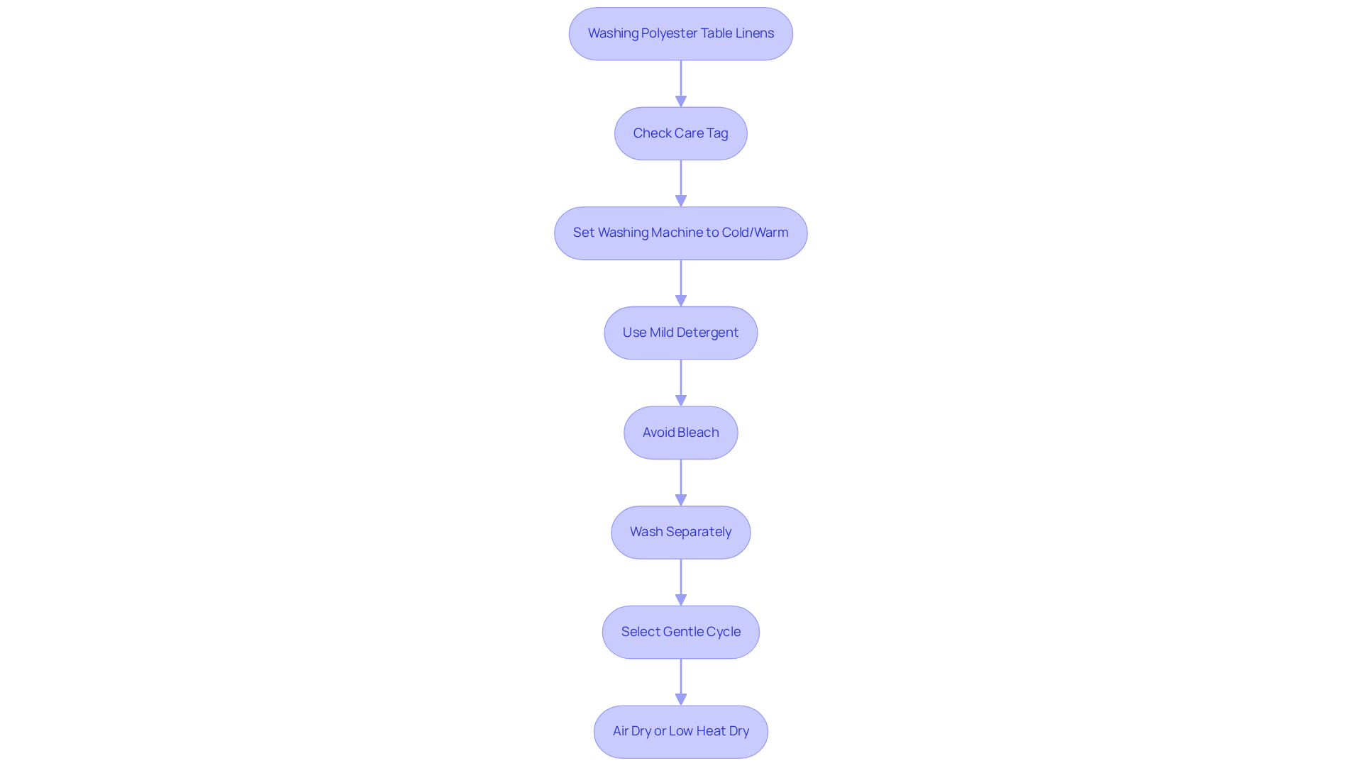
Washing Instructions: Best Practices for Polyester Table Linens
To effectively clean synthetic tablecloths, it’s crucial to use a standard washing machine set to a cold or warm water cycle, paired with a mild detergent specifically formulated for synthetic materials. Avoid bleach; it can compromise the integrity of the fibers. Washing fabrics separately is essential to prevent color bleeding, especially with vibrant shades. For optimal results, select a gentle cycle to minimize agitation, which can lead to pilling and wear over time.
Experts emphasize the importance of consistently checking the manufacturer's care tag before laundering synthetic fabrics, as it provides detailed guidance tailored to each type of material. Additionally, common washing mistakes - like overloading the machine or using excessive detergent - can significantly impact the longevity of polyester fabrics by leaving residue that hinders effective rinsing.
Event organizers have found that adhering to these guidelines not only preserves the quality of their fabrics but also enhances their overall presentation for events. For delicate items with embellishments, using mesh laundry bags is recommended to prevent tangling and snagging. After washing, air drying is the gentlest method; however, if you opt for a dryer, adjust it to low heat to maintain the fabric's quality.

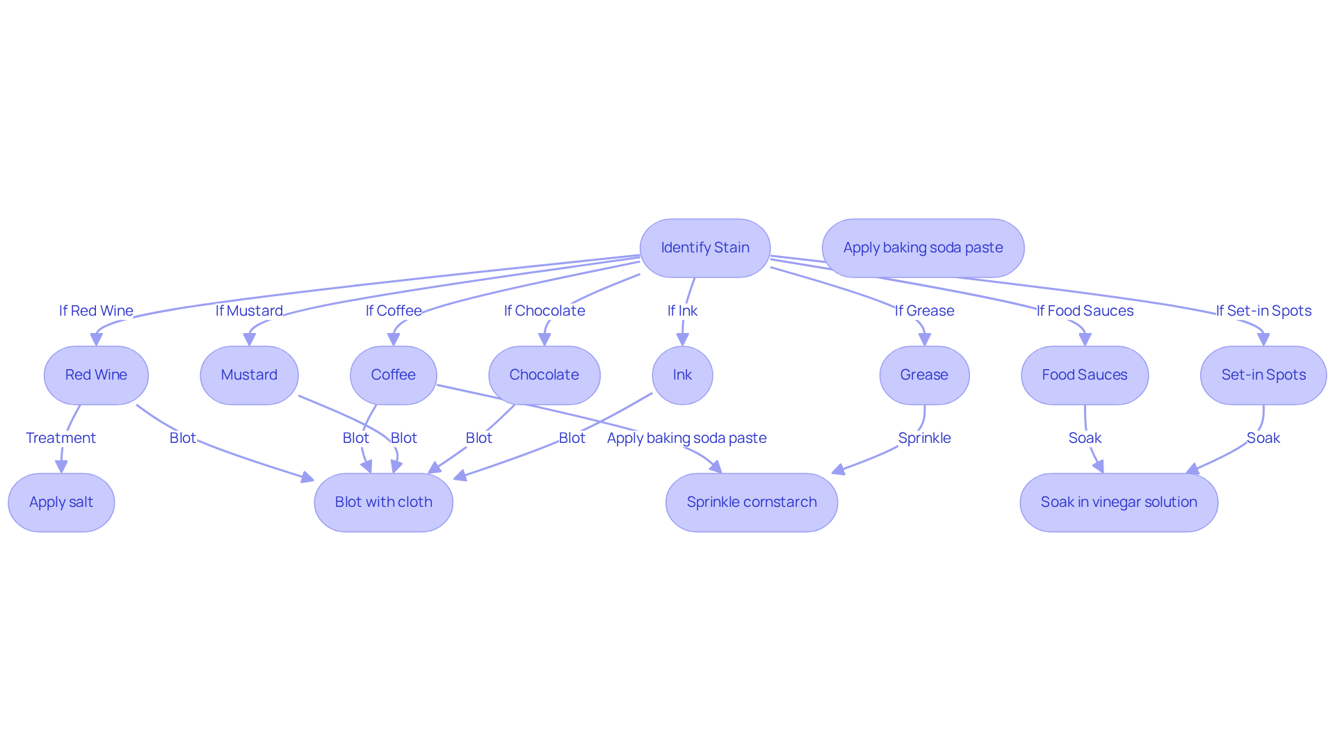
Pretreat Stains: Essential Steps for Polyester Care
To ensure effective blemish removal, it’s essential to pretreat any visible marks on polyester table linens according to the polyester washing instructions before washing. Start by applying a stain eliminator or a mixture of equal parts vinegar and water directly onto the spot. Let it sit for a few minutes to penetrate the fabric. Gently blot the area with a clean cloth to lift the mark, being careful not to rub, as this can spread the stain further. This proactive approach not only enhances the cleaning process but also helps preserve the integrity and appearance of your fabrics.
Common marks on event linens include:
- red wine
- coffee
- grease
- food sauces
- mustard
- chocolate
- ink
- set-in spots
Each requiring specific treatment methods. For instance, red wine stains can be effectively treated by blotting promptly and applying salt to absorb the liquid. Grease spots benefit from a sprinkle of cornstarch or baking soda to absorb excess oil before washing. For set-in marks, soaking the discolored area in a vinegar and water mixture for a few hours can help loosen the blemish before further treatment.
Cleaning experts emphasize the importance of polyester washing instructions, stating that swift action is essential and understanding the kind of mark you’re facing will lead you to the most efficient remedy. Additionally, using table protectors and acting quickly on spills can prevent stains from setting in. By implementing these strategies, event planners can ensure their tablecloths remain pristine and ready for any occasion.

Machine Settings: Optimal Wash Cycles for Polyester Fabrics
To achieve optimal results when washing polyester fabrics, it is essential to adhere to the polyester washing instructions and select a gentle or permanent press cycle. These settings minimize agitation, significantly reducing the risk of wrinkles. Research shows that using cool or warm water is crucial, as hot water can lead to shrinkage and distortion of the fabric's shape.
Additionally, avoid overloading the washing machine; allowing fabrics sufficient space to move freely not only enhances cleaning effectiveness but also preserves their quality. As Ashley, a textile care specialist, emphasizes, "Don’t overload the machine so clothes can move freely and get a proper clean."
Furthermore, using a mild detergent is recommended to maintain the integrity of the fabric. Always check the polyester washing instructions before washing to ensure the best results. By adhering to these guidelines, you can prolong the lifespan of your fabric, ensuring they remain pristine for every occasion.

Drying Techniques: How to Safely Dry Polyester Linens
To effectively dry synthetic fabrics, following the polyester washing instructions is crucial, which include using a low heat setting in the dryer or opting for air drying. High temperatures can lead to melting or shrinkage of the fabric, making it essential to monitor the drying process closely. Experts emphasize that it is vital to adhere to polyester washing instructions and avoid high heat; as one noted, 'Heat (and moisture) cause polyester to shrink.' If you choose to utilize a dryer, promptly remove the fabrics once the cycle is finished to minimize wrinkles. For air drying, hang the fabrics in a shaded area to protect them from fading due to direct sunlight.
Additionally, the polyester washing instructions recommend air drying as a preferred method, as it not only minimizes the risk of shrinkage but also contributes to the longevity of the fabric. Applying these methods will assist in keeping your fabric table coverings in superb condition for upcoming occasions. By following these expert recommendations, you can ensure your linens remain vibrant and ready for any event.

Ironing Tips: Smooth Polyester Linens Without Damage
When it comes to pressing polyester textiles, using a low heat setting is crucial to prevent damage to the material. Research shows that placing a thin cloth between the iron and the fabric adds an essential layer of protection. Ironing in sections is recommended; move the iron slowly to avoid overheating any one area. If possible, consider steaming the fabrics instead of ironing. This method efficiently eliminates wrinkles without direct contact, preserving the integrity of your linens.
By following the polyester washing instructions and other expert recommendations, you can ensure your polyester textiles remain in excellent condition, enhancing the overall presentation of your events. Don't compromise on quality - implement these practices to maintain the beauty and longevity of your linens.

Storage Solutions: Keep Polyester Linens in Top Condition
To maintain the quality of polyester fabrics, it is essential to ensure they are completely dry before storage. This simple step prevents mildew growth, safeguarding your investment. Neatly folding fabrics is not just about aesthetics; it helps avoid creasing and wrinkles, preserving their appeal for future events.
For an elegant touch, consider folding cloth napkins attractively. One effective method is to:
- Fold the napkin into a square.
- Place your cutlery diagonally across the center.
- Wrap the napkin around the cutlery, finishing with a decorative ribbon or raffia.
This attention to detail can elevate any dining experience.
Store textiles in a cool, dry area, away from direct sunlight. Exposure can deteriorate the material over time, leading to costly replacements. Using breathable storage bags or containers is highly recommended. This shields against dust and humidity while preventing tight compression of fabrics, which can result in undesirable creases.
Routine checks of stored fabrics are crucial. They assist in updating inventory and ensure that your linens remain in superb condition, ready to enhance the atmosphere of your clients' gatherings. As noted by storage specialists, investing time in the storage process will keep linens impressive for years to come. Don't overlook the importance of proper care-your linens deserve it.

Common Myths: Debunking Polyester Washing Misconceptions
A common misconception among event organizers is that synthetic fabrics cannot be washed in a machine. In fact, this fabric is highly machine washable and designed to endure regular cleaning without losing its integrity. Another misconception is the belief that all synthetic fabrics are identical; however, variations in blends and finishes can significantly influence care requirements.
For example, while conventional synthetic fabric has faced scrutiny for its environmental impact, advancements in bio-based alternatives provide a more sustainable choice that is equally easy to maintain. Understanding these myths is essential for organizers, as it allows them to manage their linens more efficiently, ensuring durability and optimal appearance.
Furthermore, specialists highlight that contemporary synthetic fabric is not only long-lasting but also impervious to fading, shrinking, and wrinkling, rendering it a perfect option for different occasions. By debunking these misconceptions, event planners can enhance their operational efficiency and elevate the overall dining experience.
Research shows that embracing the right synthetic fabrics can lead to significant improvements in both aesthetics and functionality. Are you ready to elevate your event planning?

Comprehensive Care: Mastering Polyester Linen Maintenance
To master the upkeep of synthetic fabrics, including IQ Fabrics' stain-resistant chair tie sashes in Basic Synthetic and Duchess Satin, it’s essential to combine the best practices:
- Wash with care
- Pretreat stains promptly
- Dry appropriately
- Store correctly
Regularly examine fabrics for any signs of wear or damage, addressing issues swiftly to extend their lifespan. By following the polyester washing instructions outlined in these comprehensive care guidelines, event planners can ensure their polyester linens, including the elegant chair tie sashes from IQ Linens, remain beautiful and functional for every occasion.
Research shows that proper maintenance not only enhances the appearance of your linens but also significantly prolongs their usability. Industry standards recommend consistent care to avoid costly replacements. So, why not take these steps to protect your investment? Follow these guidelines and keep your event linens looking pristine for every event.

Conclusion
Understanding the proper care and maintenance of polyester linens is not just beneficial; it’s essential for any event planner who aims to create stunning and memorable gatherings. By adhering to the outlined washing instructions and best practices, you can ensure your linens remain vibrant, durable, and ready for any occasion.
Polyester is renowned for its durability, stain resistance, and economic advantages. It’s crucial to grasp the importance of effective washing techniques, drying methods, and proper storage to maintain the quality of these fabrics. Many misconceptions surround the care of synthetic materials, but clarity is key. Knowing how to effectively care for polyester linens can make all the difference.
Investing time in mastering the care of polyester fabrics not only enhances their appearance but also extends their lifespan, making them a valuable asset for event planners. Embracing these practices will lead to more beautiful events and significant cost savings over time. So, prioritize the maintenance of your linens. Elevate your event planning to new heights with confidence in your materials. Remember, the right care today ensures stunning events tomorrow.
Frequently Asked Questions
What types of table linens does IQ Linens offer?
IQ Linens provides a wide range of premium customizable table linens for events, including both purchase and rental options. They also offer matching chair tie sashes in Basic Polyester and Duchess Satin.
What are the benefits of using polyester for table linens?
Polyester is durable, wrinkle-resistant, and low-maintenance. It retains color well, making it ideal for events where aesthetics are important. Additionally, it withstands various weather conditions, making it suitable for both indoor and outdoor events.
How does IQ Linens ensure competitive pricing?
IQ Linens offers factory-direct pricing, which allows clients to receive premium products without the retail markup, making it a cost-effective choice for event planners.
What resources does IQ Linens provide to assist customers?
IQ Linens prioritizes customer satisfaction by offering resources to help select the perfect size, fabric, and order swatches, ensuring a seamless online shopping experience.
What are the recommended washing instructions for polyester table linens?
To clean polyester table linens, use a standard washing machine on a cold or warm water cycle with a mild detergent. Avoid bleach, wash fabrics separately to prevent color bleeding, and select a gentle cycle to minimize wear.
How can I maintain the quality of my polyester linens?
Follow the manufacturer's care tag instructions, avoid overloading the washing machine, and use a gentle cycle. For delicate items, use mesh laundry bags, and air dry or use a dryer on low heat to maintain fabric quality.
Are there any sustainability considerations with synthetic fabrics?
Many synthetic fabrics, including polyester, are now produced using eco-friendly methods or recycled materials, aligning with the growing demand for environmentally conscious options in event planning.
