Your Table Cloth Chart: Measure and Choose the Perfect Size
Introduction
Selecting the perfect tablecloth can truly transform any event. However, achieving the ideal fit requires more than just a quick guess. Understanding how to accurately measure table dimensions and determine the right drop length is essential to elevate the aesthetic of any gathering. Many individuals overlook critical details, leading to sizing errors that can detract from their carefully planned decor. How can you ensure that your tablecloth not only fits perfectly but also enhances the overall ambiance of your event?
Research shows that the right tablecloth can set the tone for your gathering, making it crucial to get the measurements right. Start by measuring the length and width of your table, and consider how much drop you desire. Industry standards suggest a drop of 6 to 12 inches for a formal look, while a casual setting may require less. By taking these steps, you can avoid common pitfalls and ensure your tablecloth complements your decor beautifully.
Don’t let sizing errors ruin your event’s atmosphere. Follow these guidelines to select the perfect tablecloth that not only fits but also enhances your gathering's overall appeal.
Measure Your Table Dimensions
To begin, gather a tape measure and follow these essential steps:
- Identify the Shape: Determine if your surface is rectangular, round, or square. This crucial decision influences how you measure.
- Measure Length and Width: For rectangular surfaces, measure the length from one end to the other and the width from side to side. For circular surfaces, measure the diameter across the center. For square tables, measure one side, as all sides are equal.
- Document the Height: While not always essential for sizing, understanding the height can assist in choosing the appropriate fall measurement later.
- Double-Check Measurements: Always measure twice to ensure accuracy. Write down your measurements for reference.
By following these steps, you will have the precise dimensions needed to refer to the table cloth chart for choosing the correct size. Accurate measurements are key to achieving a polished and professional look for your event.

Determine the Ideal Drop Length
Choosing the right hanging length for your table linens is crucial for achieving the desired aesthetic according to the table cloth chart. The hanging length refers to the amount of fabric that extends over the edge of the table. Here’s how to determine the ideal drop length:
- Consider the Event Type: For casual gatherings, a drop of 6 to 8 inches is generally sufficient, creating a relaxed atmosphere. In contrast, formal occasions typically call for a length of 10 to 15 inches, or even a floor-length drop, to convey elegance and sophistication.
- Personal Preference: Reflect on how much overhang you prefer. A longer drop can impart a luxurious feel, while a shorter length may lend a more casual appearance.
- Gauge from the Surface: After determining the distance, measure from the upper part of the surface down to your desired endpoint. This step is essential for visualizing how the tablecloth will enhance the overall look.
- Adjust for Surface Height: If your surface is particularly elevated, consider extending the drop distance to maintain visual proportion and balance.
By carefully evaluating these factors, you can select a hanging measurement that not only enhances your arrangement but also aligns with the event's theme and ambiance. Remember, a well-measured addition elevates the formality of the dining setup, ensuring a polished and professional appearance.

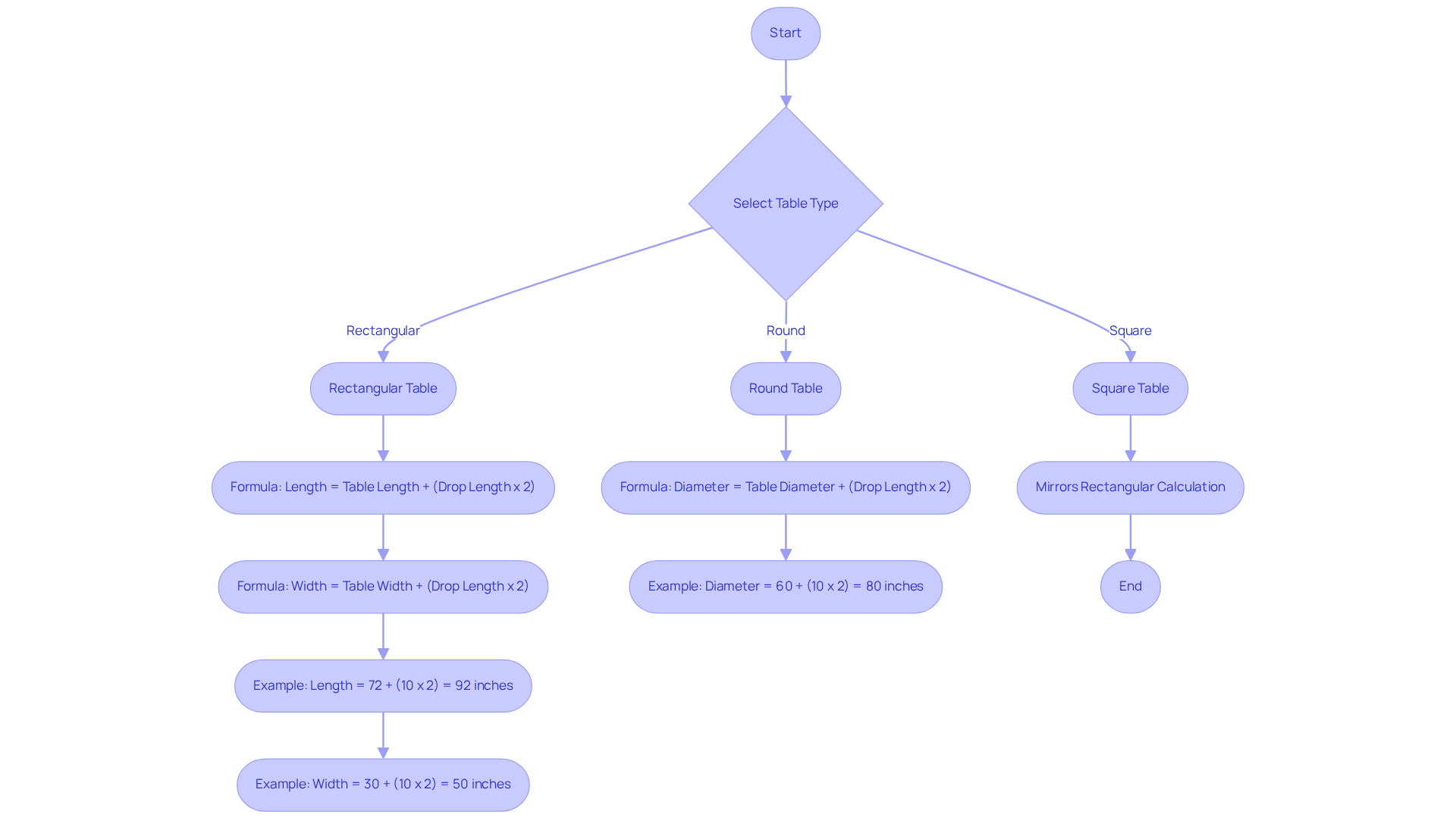
Calculate the Correct Tablecloth Size
To determine the correct tablecloth size based on your table dimensions and desired drop length, follow these essential steps:
-
For Rectangular Tables: Use the formula:
- Tablecloth Length = Table Length + (Drop Length x 2)
- Tablecloth Width = Table Width + (Drop Length x 2)
Example: For a table measuring 72 inches long and 30 inches wide with a 10-inch drop: - Length: 72 + (10 x 2) = 92 inches
- Width: 30 + (10 x 2) = 50 inches
-
For Round Tables: Use the formula:
- Tablecloth Diameter = Table Diameter + (Drop Length x 2)
Example: For a round table with a diameter of 60 inches and a desired 10-inch drop: - Diameter: 60 + (10 x 2) = 80 inches
- Tablecloth Diameter = Table Diameter + (Drop Length x 2)
-
For Square Tables: The calculation mirrors that of rectangular tables, applying the same formula since all sides are equal.
When choosing the hanging distance, consider that a fall of 6 to 8 inches is ideal for casual gatherings, while formal occasions may require a fall of 10 to 15 inches. By utilizing these formulas and considering the appropriate drop lengths, you can refer to the table cloth chart to accurately calculate the size of the covering needed, ensuring a perfect fit that enhances the overall aesthetic of your event. Additionally, utilizing a table cloth chart can help ensure a polished presentation, as it provides standardized measurements for various surface shapes and sizes. Remember, careful planning is crucial for organizing unforgettable events, and selecting the appropriate covering for the table is a key element of that process.

Avoid Common Sizing Mistakes
To ensure a perfect fit for your tablecloth, avoid these common sizing mistakes:
- Overlooking Measurement: Always assess your furniture before purchasing a covering. Research shows that over 60% of event planners report that measuring their tables leads to better-fitting linens, steering clear of the pitfalls of assumptions.
- Forgetting Drop Length: Don’t neglect to consider the desired drop length when calculating the cloth size. This oversight can result in a covering that is either too short or too long, detracting from the overall aesthetic.
- Disregarding Table Extensions: If your surface has detachable leaves or extensions, measure the surface in its extended condition to ensure the covering fits appropriately. Neglecting this can lead to awkward overhangs or insufficient coverage.
- Selecting the Incorrect Form: Ensure that you choose a covering that corresponds with the shape of your surface. A round covering will not fit a rectangular table, which can create a disjointed appearance.
- Overlooking Fabric Shrinkage: Some fabrics may shrink after washing. Consider this when choosing your cloth size, especially if you plan to wash it frequently. Not accounting for shrinkage can lead to an ill-fitting covering after laundering.
By being aware of these common mistakes, you can make informed decisions using the table cloth chart to select the perfect tablecloth for your event, ensuring a polished and professional appearance.

Conclusion
Choosing the right tablecloth size is not just a detail; it’s essential for crafting a visually stunning and cohesive dining experience. Understanding the necessary measurements and drop lengths allows you to ensure that your table linens not only complement the event's theme but also elevate the overall aesthetic. Accurate sizing reflects a keen attention to detail - an absolute must in event planning.
In this guide, we’ve outlined key steps to:
- Accurately measure table dimensions
- Determine the ideal drop length
- Calculate the correct tablecloth size
We’ve also emphasized the importance of avoiding common sizing mistakes, as overlooking these details can lead to a presentation that lacks polish. By following this expert advice, you can confidently select the perfect tablecloth for any occasion.
Ultimately, the right tablecloth can transform an ordinary table into a stunning centerpiece. Investing time in the measuring process is vital. Whether you’re planning a casual gathering or a formal event, taking these steps will ensure a flawless finish that impresses your guests. Embrace the art of table setting by utilizing this tablecloth size guide, and steer clear of common pitfalls. This approach will allow you to create unforgettable events that leave a lasting impression.
Frequently Asked Questions
What tools do I need to measure my table dimensions?
You will need a tape measure to accurately measure your table dimensions.
How do I determine the shape of my table?
Identify if your table surface is rectangular, round, or square, as this will influence how you measure.
How do I measure the dimensions of a rectangular table?
For rectangular surfaces, measure the length from one end to the other and the width from side to side.
How do I measure a round table?
For circular surfaces, measure the diameter across the center of the table.
How do I measure a square table?
For square tables, measure one side, as all sides are equal in length.
Is it important to measure the height of the table?
While not always essential for sizing, understanding the height can assist in choosing the appropriate fall measurement later.
What should I do to ensure the accuracy of my measurements?
Always measure twice to ensure accuracy and write down your measurements for reference.
Why is it important to have accurate measurements for my table?
Accurate measurements are key to achieving a polished and professional look for your event when referring to the table cloth chart for choosing the correct size.
List of Sources
- Measure Your Table Dimensions
- Let’s Talk Linens: The Ultimate Guide to Table Linen Sizes (https://partyrentalltdblog.com/lets-talk-linens-the-ultimate-guide-to-table-linen-sizes)
- 116 Event Statistics Shaping the Industry in 2025 | Cvent (https://cvent.com/en/blog/events/event-statistics)
- Event Statistics 2025: Trends & Strategies | Remo (https://remo.co/blog/event-industry-statistics)
- 75+ Eventbrite Event Statistics and Trends (+ Expert Insights) (https://eventbrite.com/blog/event-statistics-ds00)
- Measuring Guide: How to Choose a Tablecloth Size? | HomeyLinen (https://homeylinen.com/blog/news/how-to-choose-a-tablecloth-size)
- Determine the Ideal Drop Length
- 4 Steps to Choose the Perfect Table Cloth for Your Event (https://go.ultimatetextile.com/blog/4-steps-to-choose-the-perfect-table-cloth-for-your-event)
- 116 Event Statistics Shaping the Industry in 2025 | Cvent (https://cvent.com/en/blog/events/event-statistics)
- Your Essential Tablecloth Size Guide for Perfect Event Planning (https://go.ultimatetextile.com/blog/your-essential-tablecloth-size-guide-for-perfect-event-planning)
- Standard Tablecloth Sizes: A Guide | Consumer Textile Corporation (https://ctc-corp.net/blog/standard-tablecloth-sizes)
- Calculate the Correct Tablecloth Size
- 4 Steps to Choose the Perfect Table Cloth for Your Event (https://go.ultimatetextile.com/blog/4-steps-to-choose-the-perfect-table-cloth-for-your-event)
- Case Study: Event Management Business Plan & Financial Model (https://oakbusinessconsultant.com/case-study/case-study-financial-model-and-pitch-deck-for-event-management)
- Master Table Linen Size Charts: A Step-by-Step Guide for Event Planners (https://go.iqlinens.com/blog/master-table-linen-size-charts-a-step-by-step-guide-for-event-planners)
- Master Table Cloth Sizing Charts for Flawless Event Planning (https://go.ultimatetextile.com/blog/master-table-cloth-sizing-charts-for-flawless-event-planning)
- Tablecloth Size Chart: How to Choose the Perfect Tablecloth for Any Table (https://ichcha.com/block-printing-blog/tablecloth-size-chart-rectangle)
- Avoid Common Sizing Mistakes
- How to Size a Tablecloth Correctly (https://lenox.com/blogs/buying-guide/how-to-size-a-tablecloth)
- Tablecloth sizes made simple (https://tessituratoscanatelerie.it/en/magazine/home-decor-ideas/tablecloth-sizes.html?srsltid=AfmBOoo8DuOHqy29yUixlyzbJjR1jmFuT78-KntQCFO0cbA3YlbPJbV8)
- Master Tablecloth Sizing: 5 Steps for Perfect Fit Every Time (https://go.ultimatetextile.com/blog/master-tablecloth-sizing-5-steps-for-perfect-fit-every-time)
- What Size Tablecloth do i need? (https://richardhaworth.co.uk/news/what-size-tablecloth-do-i-need)
- Choosing the Matching Tablecloth Size for Your Dining Table - CU Independent (https://cuindependent.com/choosing-the-matching-tablecloth-size-for-your-dining-table)