What Size Tablecloth for Square Card Tables? Essential Guide
Introduction
Choosing the right size tablecloth for square card tables is crucial for crafting an inviting atmosphere, whether you're hosting a casual game night or a formal gathering. With standard dimensions typically ranging from 30 to 36 inches, the right tablecloth can significantly enhance both the aesthetic appeal and functionality of your setup. But how can you ensure the perfect fit without sacrificing style?
This guide explores the intricacies of measuring, selecting, and styling tablecloths, empowering you to elevate any event. Research shows that the right linens can transform simple gatherings into unforgettable experiences. Don't settle for less; let’s dive into the details that will make your next event stand out.
Define Square Card Table Dimensions
Square card surfaces are expertly designed to comfortably accommodate four players, with standard measurements typically ranging from 30 to 36 inches on each side. The most common dimension is 34 inches by 34 inches, offering ample space for card games, dining, or various activities. Variations may include surfaces measuring 32 inches or 36 inches square, catering to different preferences and uses.
To measure your surface accurately, start by measuring the length and width of the top from edge to edge. Understanding what size tablecloth for square card table is crucial for selecting the appropriate cloth, as the size significantly impacts both the visual appeal and functionality of the setting. Moreover, it is recommended to allow at least three feet of clearance around the surface to ensure comfortable movement for guests.
For events, setups often feature these surfaces arranged in clusters or paired with complementary linens from IQ Linens' extensive collection of high-quality fabrics, including cotton, polyester, or linen blends. This enhances the overall atmosphere, making your event not just functional but also visually stunning.
By choosing the right linens, you elevate the experience for your guests. Research shows that well-chosen table settings can significantly enhance the ambiance of any gathering. Don’t miss the opportunity to create an inviting and stylish environment - explore IQ Linens' offerings today!

Measure Your Square Card Table Correctly
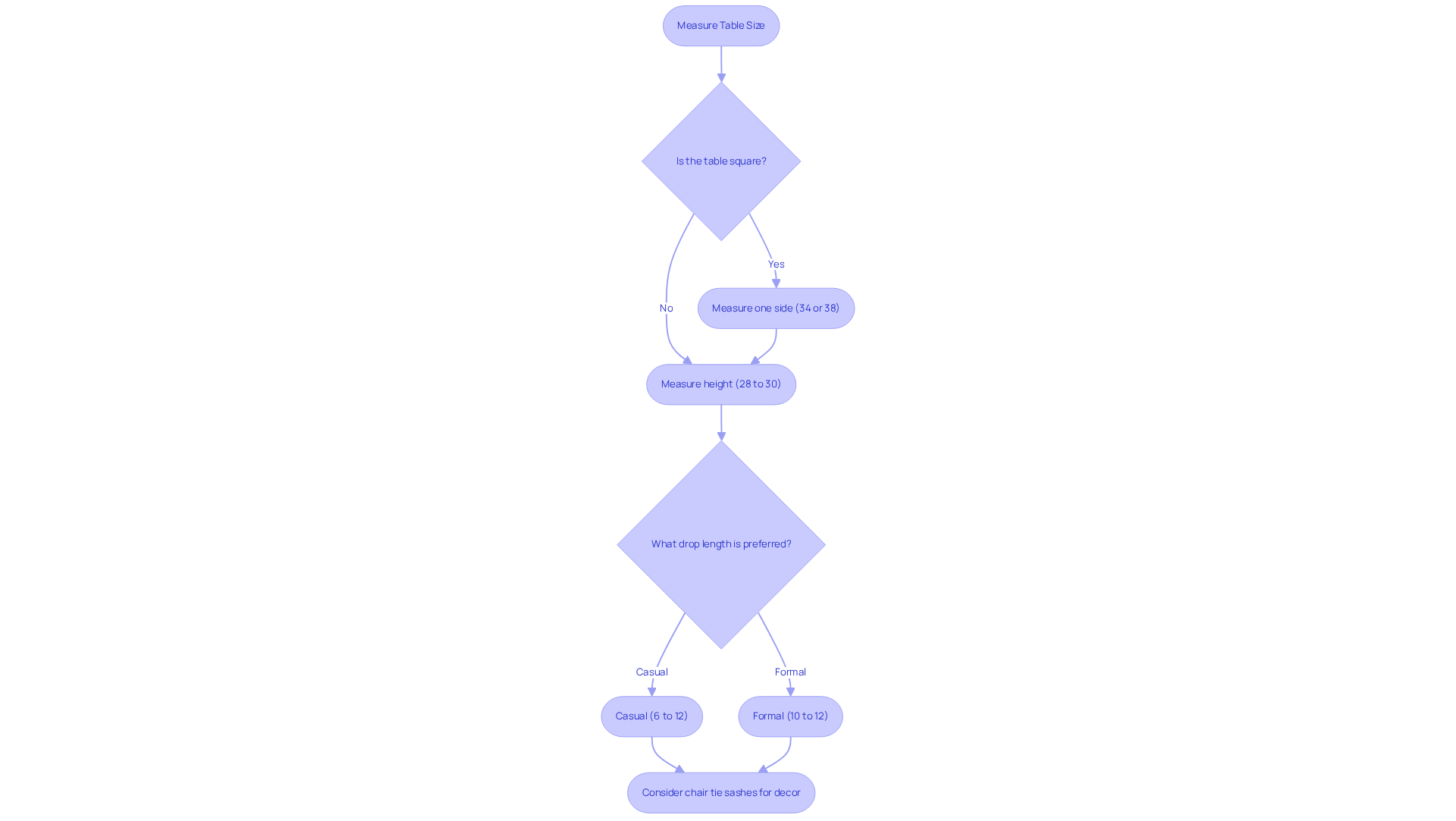
To find out what size tablecloth for square card table is needed, start by using a measuring tape to determine the length and width of the top. Since square surfaces have equal sides, measuring just one side will suffice. Typically, square card surfaces measure approximately 34 inches by 34 inches, leading to the question of what size tablecloth for square card table, with larger options available up to 38 inches by 38 inches. Additionally, consider the height of the surface, which generally varies from 28 to 30 units. As Tent and Table notes, if you don’t know what size tablecloth for square card table to use, your tables will end up appearing ridiculous in one of two ways - with the covering dragging on the floor or hovering too high above it.
Once you have these measurements, you can establish the preferred drop length for your covering. For a casual appearance, aim for a drop of 6 to 12 inches, while for formal occasions, a drop of 10 to 12 inches is recommended. This ensures that the fabric hangs gracefully over the edges, enhancing the overall display and providing a refined look for your event.
To elevate your event decor further, consider complementing your settings with IQ Linens' coordinating chair tie sashes. Available in stain-resistant Basic Polyester and luxurious Duchess Satin, these sashes not only enhance the aesthetic appeal but also offer a practical solution for any occasion.

Explore Tablecloth Size Options for Square Card Tables
When choosing what size tablecloth for square card table, it is essential to align the fabric size with the surface's measurements and the desired drop length. When considering what size tablecloth for square card table:
- A 54 by 54 cover is ideal for a typical 34-inch square surface, providing a slight overhang that enhances the appearance.
- For a 36-inch square surface, a 70x70 covering is recommended, which offers a more generous drape and elevates the elegance of the arrangement.
- If a floor-length drop is preferred, it is important to know what size tablecloth for square card table is suitable for larger surfaces, ensuring a polished look.
- If you're considering what size tablecloth for square card table that measures 46-54 inches, a 90x90 inch covering also works well, providing ample coverage and a sophisticated finish.
Event organizers consistently emphasize that knowing what size tablecloth for square card table can transform a simple gathering into a chic event, making attention to detail crucial for successful arrangements. As one organizer noted, "Selecting the appropriate cloth size is not merely about fit; it’s about creating a welcoming ambiance that enhances the overall dining experience."
Furthermore, accurately measuring the dimensions of the surface is vital to determine what size tablecloth for square card table is needed to ensure a proper fit and avoid any mishaps during the occasion. By prioritizing the right linen size, you not only enhance the aesthetic appeal but also contribute to a memorable event experience.

Select Materials and Styles for Your Tablecloth
When selecting a covering, it’s essential to consider what size tablecloth for square card table that aligns with your gathering's theme, including both the fabric and design. Research shows that polyester is a favored choice due to its durability and ease of maintenance, making it ideal for high-traffic events. Its stain-resistant properties ensure that the fabric remains pristine throughout the occasion. For a more refined and natural aesthetic, cotton provides an elegant touch, perfect for casual gatherings or outdoor settings. Specialty fabrics like satin or taffeta elevate the atmosphere for formal occasions, offering a luxurious sheen that beautifully reflects light.
Styles vary significantly, from fitted cloths that snugly cover the edges to flowing draped options that create a relaxed and inviting ambiance. The right combination of material and style not only enhances the visual appeal of the arrangement but also helps answer the question of what size tablecloth for square card table is needed to create the overall atmosphere of the event. Expert recommendations emphasize that thoughtful fabric selection can transform a simple table into a focal point, reflecting the occasion's theme and enhancing guest experiences. As trends evolve, incorporating unique textures and colors can further elevate the design, ensuring that your tablecloth choice resonates with attendees and aligns with the event's purpose.
In conclusion, understanding what size tablecloth for square card table is essential, as it’s not just about aesthetics; it’s about creating an experience. Consider your options carefully and let your tablecloth choice reflect the essence of your gathering.

Conclusion
Choosing the right size tablecloth for square card tables is essential for enhancing both the aesthetic and functional aspects of any gathering. Understanding your table's dimensions and selecting appropriate linens can transform a simple setup into a stylish and inviting space that captivates your guests.
Key insights on accurately measuring square card tables, selecting the right size tablecloth based on standard dimensions, and considering fabric types and styles that align with your event's theme have been discussed. A well-chosen tablecloth not only fits the table properly but also elevates the overall ambiance, whether for casual gatherings or formal occasions.
Ultimately, the choice of tablecloth transcends mere decoration; it plays a significant role in crafting a memorable experience for attendees. By prioritizing the right size and material, you can ensure that every event is not just functional but also reflects the essence of the occasion. Explore various options and let your table settings resonate with your gathering's theme, creating an atmosphere that leaves a lasting impression.
Frequently Asked Questions
What are the standard dimensions for square card tables?
Standard square card tables typically range from 30 to 36 inches on each side, with the most common dimension being 34 inches by 34 inches.
Why is it important to measure the table surface accurately?
Accurately measuring the table surface is crucial for selecting the appropriate size tablecloth, which impacts both the visual appeal and functionality of the setting.
How much clearance should be allowed around a square card table?
It is recommended to allow at least three feet of clearance around the surface to ensure comfortable movement for guests.
What types of fabrics are available for table linens from IQ Linens?
IQ Linens offers a collection of high-quality fabrics, including cotton, polyester, and linen blends.
How can the choice of linens affect an event?
Well-chosen table settings can significantly enhance the ambiance of any gathering, making the event not just functional but also visually stunning.
How are square card tables typically arranged for events?
Square card tables are often arranged in clusters or paired with complementary linens to enhance the overall atmosphere of the event.
List of Sources
- Define Square Card Table Dimensions
- Card Table Dimensions (https://debbie-debbiedoos.com/dimensions/card-table-dimensions)
- Folding Table Size: What You Need for Every Occasion (2026 Update) (https://byliable.com/blogs/folding-table-size)
- Lifetime Blog: Lifetime Card Table Comparison (https://lifetime.com/blog/post/lifetime-card-table-comparison)
- What Size Is A Card Table (https://reperch.com/blog/what-size-is-a-card-table)
- Measure Your Square Card Table Correctly
- What Size Tablecloth for Card Table: Tablecloth Sizing Guide (https://feltectors.com/what-size-tablecloth-for-card-table)
- What Size Is A Card Table (https://reperch.com/blog/what-size-is-a-card-table)
- Card Table Tablecloth Size: What Size Do I Need? - TableCoversNow.Com (https://tablecoversnow.com/guides/card-table-tablecloth-size?srsltid=AfmBOop2v5nzBol4JtRM4Db4tG-hapMlSdSxRBUVQjzBo-zv_0NFGQ7T)
- How to Measure for a Tablecloth & Choose the Right Size | SFERRA (https://sferra.com/pages/tablecloth-size-guide?srsltid=AfmBOoolOpADAfeHK8BYu2A-kq2M96CMEqQKDA7ttuKlJjaJuq2T5Uxu)
- How to Choose a Tablecloth Size: The Ultimate Guide to Table Linen Sizes (https://tentandtable.net/blog/post/how-to-choose-a-tablecloth-size-the-ultimate-guide-to-table-linen-sizes?srsltid=AfmBOopkfK0-n9w1BaQQs0tKHlAvggOR1lG3MuqmgkJu-ZTDVogCK073)
- Explore Tablecloth Size Options for Square Card Tables
- Card Table Tablecloth Size: What Size Do I Need? - TableCoversNow.Com (https://tablecoversnow.com/guides/card-table-tablecloth-size?srsltid=AfmBOoqkipqlMdQMfDbJVqUpAphLb1xgbrtCXaYcmgzDY2EOQfViS2fn)
- Tablecloth Size Guide For Square, Rectangular & Round Tables (https://lovetablecloths.co.uk/tablecloth-size-guide?srsltid=AfmBOordA8zQh849vRDDWrlF7-fgXnZ7caERp5pKZismG_cL12PscSjU)
- Tablecloth Sizes: Chart & Guide | Society6 (https://blog.society6.com/tablecloth-sizes)
- Card Table Tablecloth Size: What Size Do I Need? - TableCoversNow.Com (https://tablecoversnow.com/guides/card-table-tablecloth-size?srsltid=AfmBOorjW_izefok-XRK94fsmk2BbS9PIYt8fAH_qMxEZgZbL70mP_t4)
- Tablecloth Size Guide For Square, Rectangular & Round Tables (https://lovetablecloths.co.uk/tablecloth-size-guide?srsltid=AfmBOop8gyf45bwGF4W_S6hhm_CodAQ9d2XL5XHVPYFYhT9mLkD5QPCz)
- Select Materials and Styles for Your Tablecloth
- Master Tablecloth Fabrics: Key Strategies for Event Success (https://go.ultimatetextile.com/blog/master-tablecloth-fabrics-key-strategies-for-event-success)
- Best Fabrics for Tablecloths: Suitable Materials for Every Event (https://ichcha.com/block-printing-blog/best-fabrics-for-tablecloths-suitable-materials-for-every-event)
- How to Choose the Perfect Tablecloth for Any Event (https://letsdolinens.com/post/choose-the-perfect-tablecloth)