What Size Tablecloth for a 6-Foot Banquet Table? Key Insights
Introduction
Choosing the right tablecloth for a 6-foot banquet table is not merely about aesthetics; it is crucial in shaping the ambiance of any gathering. A well-chosen tablecloth can elevate a simple setting into an elegant affair, enhancing both visual appeal and functionality. Yet, many event planners encounter common sizing mistakes that can detract from their efforts.
What should you consider to ensure a perfect fit that enhances the occasion while steering clear of potential pitfalls?
Research shows that the right dimensions can make all the difference. By understanding the key factors involved, you can transform your event space and create an inviting atmosphere that resonates with your guests.
Don’t let sizing errors undermine your planning. Instead, focus on the details that matter, and elevate your event with the perfect linens.
Define the 6-Foot Banquet Table Dimensions
A standard 6-foot banquet surface measures 72 inches in length, 30 inches in width, and stands at a height of approximately 30 inches. This piece of furniture can comfortably accommodate up to eight individuals, making it adaptable for various occasions, from casual gatherings to formal receptions. The 30-inch width allows for comfortable seating arrangements and personal conversation, while the length provides ample space for multiple place settings.
Additionally, the furniture has a weight capacity of 500 pounds, ensuring it can support various items during events. Constructed from high-impact polyethylene resin with a powder-coated steel frame, this piece is designed for durability and ease of maintenance. Its folding feature allows for convenient transport and storage, enhancing its usability for weddings, corporate functions, and community gatherings.
Understanding what size tablecloth for a 6-foot banquet table is essential, as it directly influences both the visual attractiveness and practicality of the setting. To achieve the perfect drape, it's crucial to know what size tablecloth for a 6-foot banquet table by measuring your surface accurately and considering the high-quality fabric options available at IQ Linens.
From sophisticated gatherings to daily meals, IQ Linens provides a wide range of fabrics that suit every occasion, guaranteeing your setting is beautifully arranged for any event. Research shows that the right linens can elevate your event's aesthetic, making it memorable for all attendees. Don't miss out on the opportunity to enhance your gatherings - explore our collection today!

Explain the Importance of Choosing the Right Tablecloth Size
When planning an event, it is crucial to consider what size tablecloth for a 6 foot banquet table will enhance the decor and ambiance. A well-fitted cover not only enhances the visual appeal of the surface but also contributes to the event's aesthetic harmony. On the other hand, a covering that is too small can create a disheveled appearance, while one that is excessively large may lead to tripping hazards or look out of place. Proper sizing ensures that the covering serves its practical purpose, protecting the table surface and providing a clean dining area.
For formal occasions, a floor-length covering exudes sophistication, crafting an elegant atmosphere that leaves a lasting impression on guests. The recommended drop length for formal settings typically ranges from 15 to 30 inches, while a shorter drop of 6 to 12 inches is more suitable for casual gatherings, where a relaxed vibe is desired. Understanding how cloth dimensions influence gathering decor is crucial; it can transform a basic setup into a visually striking arrangement.
Expert insights reveal that the dimensions of the covering directly affect the event's atmosphere. For example, a properly tailored covering can significantly enhance the dining experience, making it more enjoyable for guests. Events that feature meticulously sized linens, such as weddings or corporate gatherings, often create lasting impressions due to their attention to detail.
To determine what size tablecloth for a 6 foot banquet table, it is recommended to use a covering dimension of 90 inches in width and 132 inches in length to ensure a proper fit. By investing time in selecting the right size of covering, organizers can ensure that their arrangements not only look stunning but also function effectively, crafting unforgettable experiences for all participants.

Explore Tablecloth Options for 6-Foot Banquet Tables
It is crucial to know what size tablecloth for 6 foot banquet table to choose in order to set the tone of your event. Understanding the various options available for both casual and formal occasions can elevate your gathering to new heights. For a relaxed atmosphere, it’s important to consider what size tablecloth for 6 foot banquet table, as a covering measuring 60 x 84 inches offers a modest drop, while a 60 x 102-inch cloth provides a more generous drape of approximately 9 inches on each side, making it ideal for informal gatherings.
In contrast, if you're aiming for sophistication, a 90 x 132-inch tablecloth is your best bet. This option extends to the floor, delivering an elegant presentation that is perfect for weddings and upscale events. Furthermore, spandex table covers have surged in popularity for contemporary occasions, offering a sleek, fitted look that eliminates excess fabric.
Each of these options serves distinct aesthetic and functional purposes, allowing event planners to tailor their selections to achieve the desired ambiance. Research shows that the right table covering can significantly enhance the overall experience of your guests. So, as you plan your next event, consider these options carefully to create an unforgettable atmosphere.

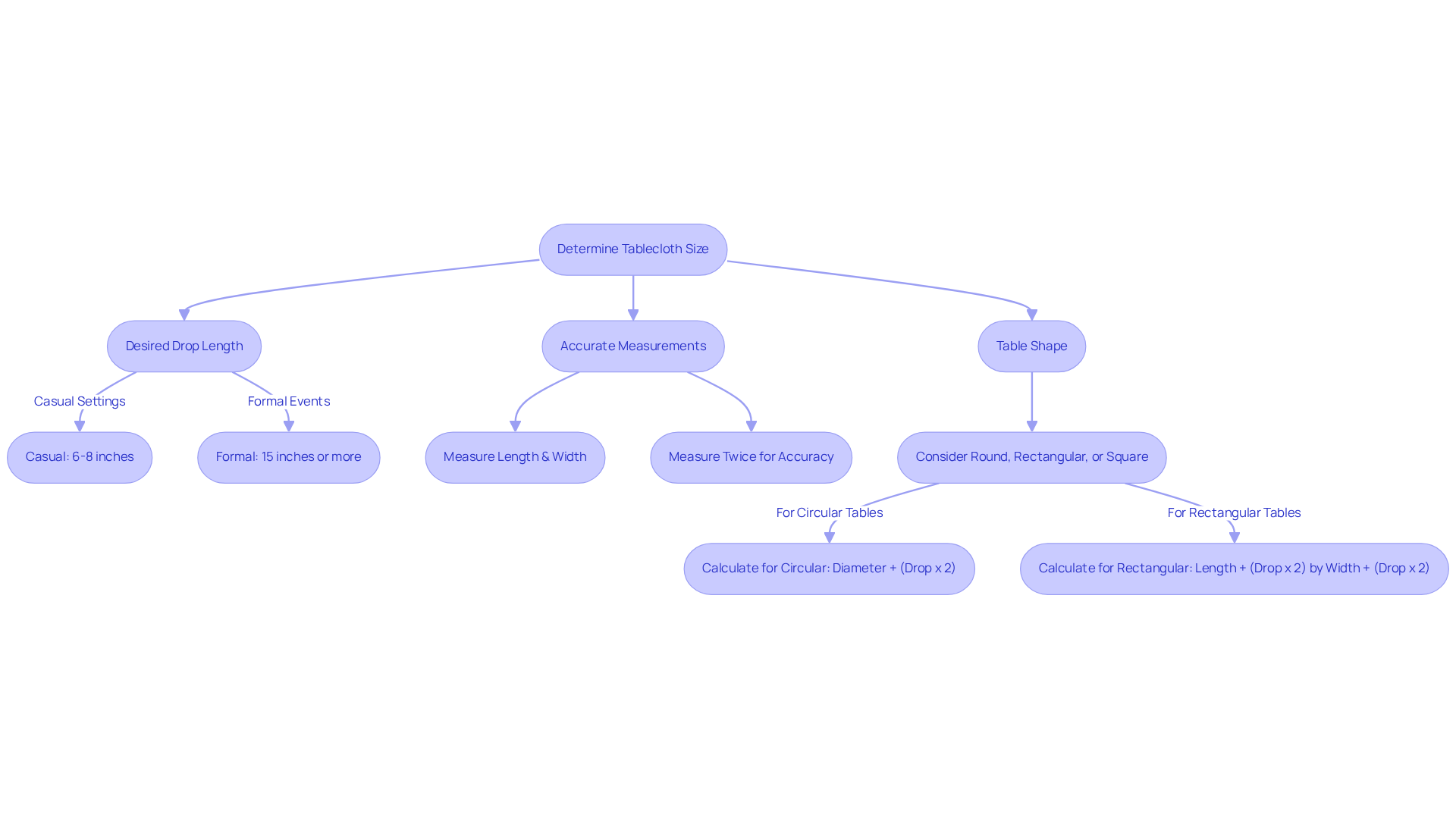
Identify Common Mistakes in Tablecloth Sizing
One of the most frequent errors in sizing tablecloths is overlooking the desired drop length. Many organizers disregard this detail, leading to coverings that are either too short or excessively long. A general rule of thumb is to aim for a drop of 6 to 8 inches for casual settings and 15 inches or more for formal occasions.
To determine the suitable cloth dimensions, a circular cloth measurement is calculated using the formula: diameter + (drop length x 2). For rectangular surfaces, the dimensions are calculated as length + (drop length x 2) by width + (drop length x 2). Another common mistake is not measuring the surface accurately, which can result in buying the incorrect size. It's crucial to measure the length and width of the surface without any existing tablecloths in place, as they can distort the actual dimensions.
Lastly, not considering the shape of the surface can also lead to sizing issues; for instance, round surfaces require different measurements than rectangular ones. Standard dimensions for round surfaces include 70", 90", 108", and 120" in diameter, while common rectangular dimensions are 60" x 102", 60" x 120", and 90" x 132". By being aware of these common pitfalls, event planners can ensure a polished and professional arrangement.
To avoid sizing errors, it is advisable to measure twice for accuracy and to keep a record of the dimensions. Consulting with suppliers about standard dimensions and drop lengths can also provide valuable insights. For example, when considering what size tablecloth for a 6-foot banquet table, a 6-foot rectangular table typically requires a 90-inch by 132-inch covering for a floor-length drop, while a 60-inch circular table generally needs a 120-inch round covering for a 30-inch drop. By following these guidelines, event planners can confidently select the appropriate tablecloth sizes that enhance the overall presentation of their events.

Conclusion
Choosing the right tablecloth size for a 6-foot banquet table is not just a detail; it’s a critical factor in achieving both aesthetic appeal and functional practicality during events. A well-fitted tablecloth enhances the overall decor and ensures a polished, professional presentation, transforming any gathering into a memorable experience.
Understanding table dimensions is paramount. Selecting the correct drop lengths based on the event's formality can make all the difference. Avoid common sizing mistakes: whether you opt for a floor-length cloth for a sophisticated affair or a modest drop for casual settings, careful consideration of these factors significantly elevates the ambiance and comfort of the occasion.
Investing time in selecting the right tablecloth size is essential for successful event planning. By prioritizing proper measurements and choosing suitable materials, organizers can create stunning arrangements that leave a lasting impression on guests. Embrace the opportunity to enhance your next gathering by ensuring that every detail, including tablecloth sizing, aligns with your vision for an unforgettable event. Remember, the right tablecloth is not just a choice; it’s a statement.
Frequently Asked Questions
What are the dimensions of a standard 6-foot banquet table?
A standard 6-foot banquet table measures 72 inches in length, 30 inches in width, and stands at a height of approximately 30 inches.
How many people can a 6-foot banquet table accommodate?
A 6-foot banquet table can comfortably accommodate up to eight individuals.
What is the weight capacity of a 6-foot banquet table?
The weight capacity of a 6-foot banquet table is 500 pounds.
What materials are used in the construction of a 6-foot banquet table?
The table is constructed from high-impact polyethylene resin with a powder-coated steel frame for durability and ease of maintenance.
Does the 6-foot banquet table have any special features?
Yes, the table has a folding feature that allows for convenient transport and storage, making it suitable for various events.
What size tablecloth is recommended for a 6-foot banquet table?
To achieve the perfect drape, it is essential to measure the table accurately and choose a tablecloth size that complements the table's dimensions.
How can the right linens affect an event?
The right linens can elevate the aesthetic of an event, making it more visually appealing and memorable for attendees.
List of Sources
- Define the 6-Foot Banquet Table Dimensions
- 6 Ft. rectangular table, Seats 8 people confortably (https://tothemoonrentals.com/product/6-ft-rectangular-table-seats-6-comfortably)
- 6ft Rectangular Banquet Table | Cooper Party Rentals (https://cooperpartyrentals.com/product/6ft-banquet-table)
- The Average Size of a Banquet Table-Blossom Furnishings (https://blossomfurnishings.com/the-average-size-of-a-banquet-table)
- Staples 6' x 29.5" Heavy Duty Plastic Folding Table, White Granite (62109) | Staples (https://staples.com/staples-folding-table-72-l-x-29-w-gray-79123/product_749944)
- Explain the Importance of Choosing the Right Tablecloth Size
- Choosing the Right Table Linen Size for Your Wedding or Event - Riverside, CA Party Rentals (https://crazytunapartyrentals.com/choosing-the-right-table-linen-size-for-your-wedding-or-event)
- How to Choose the Right Size Tablecloth for Your Event (https://go.ultimatetextile.com/blog/how-to-choose-the-right-size-tablecloth-for-your-event)
- Master Tablecloth Measurements Chart for Perfect Event Setup (https://go.ultimatetextile.com/blog/master-tablecloth-measurements-chart-for-perfect-event-setup)
- Table Linen & Tablecloth Sizing Chart + Guide | Lola Valentina (https://lolavalentina.com/tablecloth-sizing-chart-event-guide)
- How to Choose the Right Size Tablecloth (https://questevents.com/blogs/quest-guides/how-to-choose-the-right-size-tablecloth?srsltid=AfmBOooZUoPmAtJemiNaa34Xgxpg2fJs2JDm2kVIT8DtFqmPnLSWZD5J)
- Explore Tablecloth Options for 6-Foot Banquet Tables
- What Size Tablecloth Do I Need for a 6-Foot Table? (https://allcottonandlinen.com/blogs/news/what-size-tablecloth-do-i-need-for-a-6-foot-table?srsltid=AfmBOop1lRK7UXdZOFEJGZIXmJ5qZdwcVElh4dIrLOMoSvieUGnImpdI)
- What Size Tablecloth for a 6-Foot Table? A Complete Guide - Centric Events (https://centric.events/blog/what-size-tablecloth-for-a-6-foot-table-a-complete-guide)
- What Size Tablecloth for a 6-Foot Table? Key Insights for Event Planners (https://go.ultimatetextile.com/blog/what-size-tablecloth-for-a-6-foot-table-key-insights-for-event-planners)
- What Size Tablecloth for 6 Foot Table – Pepper Home (https://pepper-home.com/blogs/the-thread/what-size-table-cloth?srsltid=AfmBOooajXwcocjQxJsINwJgKsVOd0oKoBiSkx1QC1DUhcibzJ4zyqOj)
- Identify Common Mistakes in Tablecloth Sizing
- 4 Steps to Find the Right Standard Table Cloth Size for Events (https://go.iqlinens.com/blog/4-steps-to-find-the-right-standard-table-cloth-size-for-events)
- How to Size a Tablecloth Correctly (https://lenox.com/blogs/buying-guide/how-to-size-a-tablecloth)
- Linen Rental Guide: Avoid These Common Mistakes (https://letsdolinens.com/post/guide-flawless-event-linen-rental)
- Your Essential Tablecloth Size Guide for Perfect Event Planning (https://go.ultimatetextile.com/blog/your-essential-tablecloth-size-guide-for-perfect-event-planning)