Maximize Your Events with 90 x 132 White Tablecloths: Best Practices
Introduction
The choice of table linens can dramatically influence the atmosphere of any event, transforming ordinary gatherings into memorable experiences. Among the myriad options available, the 90 x 132 white tablecloth stands out, offering versatility that suits everything from casual get-togethers to elegant weddings. However, with such potential comes the challenge of maximizing its impact - how can event planners ensure they are using this tablecloth to its fullest advantage? This article delves into best practices for selecting, customizing, and maintaining these tablecloths, equipping organizers with the knowledge to elevate their events to new heights.
Select the Right Size and Material for Your Tablecloth
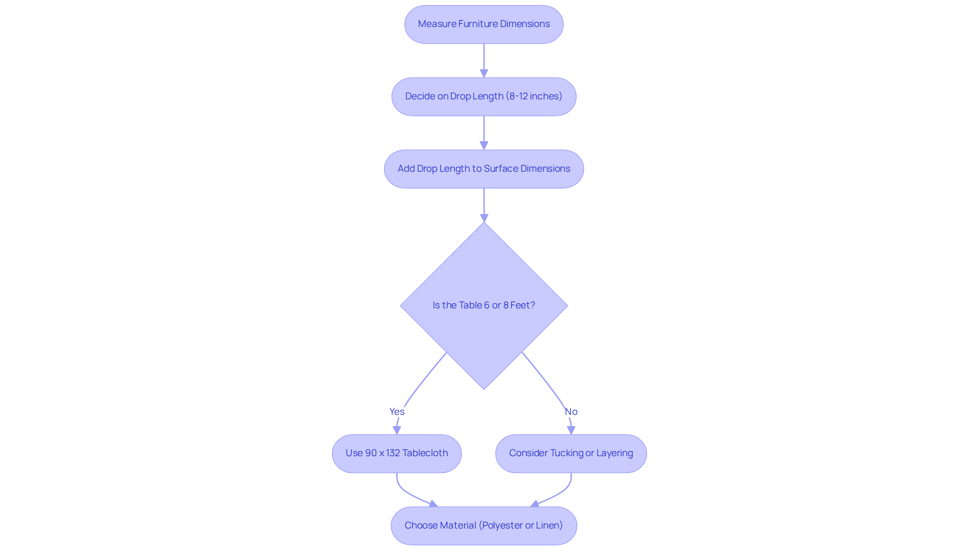
Choosing the right cloth for your surfaces hinges on understanding the measurements of your furniture, particularly when it comes to a 90 x 132 white tablecloth. To ensure a perfect fit, follow these expert steps to measure accurately:
- Measure the length and width of your furniture.
- Decide on the desired drop length, typically ranging from 8 to 12 inches for formal settings.
- Add the drop length to the dimensions of the surface to determine the appropriate covering size.
For standard 6-foot banquet tables, a 90 x 132 white tablecloth provides a complete drop, creating a sophisticated look that extends to the floor on all sides. When it comes to 8-foot tables, this size can still be utilized, but adjustments such as tucking or layering may be necessary to achieve the desired aesthetic.
Material choice is equally crucial. Polyester is favored for its durability and ease of care, while linen offers a more upscale ambiance. At IQ Linens, we pride ourselves on our extensive collection of high-quality fabrics, allowing you to select the perfect option for every occasion.
Explore our fabric collection today to discover the ideal match for your event. Research shows that the right linens can elevate any gathering, making it memorable and stylish.

Leverage the Versatility of 90 x 132 Tablecloths for Various Events
The 90 x 132 white tablecloth stands out as a remarkably versatile option, making it perfectly suited for a wide range of events, from casual gatherings to elegant weddings. Its dimensions allow it to drape beautifully over both rectangular and oval tables, making it an ideal choice for diverse setups. For weddings, pairing this tablecloth with sophisticated centerpieces and fine china creates an inviting and refined atmosphere. Conversely, at corporate events, it can be styled with minimalistic decor to maintain a professional aesthetic.
This adaptability not only streamlines inventory management for planners but also helps reduce costs while ensuring a polished and cohesive look across different occasions. Current trends highlight the use of bold colors and textures, such as sage green and metallic linens, which can elevate the visual appeal of the table setup. Research shows that choosing the appropriate covering for the table is essential in creating the desired atmosphere, whether striving for a formal or casual vibe.
By utilizing the 90 x 132 white tablecloth, planners can significantly enhance the overall experience for guests, ensuring that every detail contributes to a memorable occasion. Don't miss out on the opportunity to elevate your events - consider this versatile table covering for your next gathering.

Utilize Customization Options to Enhance Event Aesthetics
Personalization of linens offers a wealth of options, empowering organizers to select unique colors, designs, and even incorporate logos or monograms. Research shows that for corporate events, tablecloths adorned with the company logo significantly enhance brand identity, creating a professional atmosphere that resonates with attendees. In the realm of weddings, couples can choose colors that harmonize with their theme or opt for printed designs that reflect their personal style, elevating the overall decor.
Moreover, the strategic use of overlays and runners adds layers and textures, transforming a simple table setting into a captivating visual experience. By effectively leveraging these customization options, event planners can craft a cohesive and visually appealing environment that leaves a lasting impression on guests. Expert recommendations suggest that investing in personalized linens not only enhances the aesthetic appeal but also contributes to a memorable and impactful event.
Are you ready to elevate your next event? Explore our extensive range of customizable linens today!
Implement Care and Maintenance Practices for Longevity
To maintain the quality and extend the lifespan of your 90 x 132 covers, follow these essential care guidelines. Start by consulting the manufacturer's instructions for specific washing and drying recommendations. Generally, polyester coverings can be machine washed on a gentle cycle using cold water. Avoid bleach, as it can compromise the fabric's integrity. For stubborn stains, pre-treat with a gentle stain remover, ensuring to test it in an inconspicuous area first. After cleaning, air dry or tumble dry on a low heat setting, and avoid overloading the washer to prevent damage and maintain fabric quality.
When it comes to storage, ensure that linens are completely dry to prevent mildew. Utilize breathable storage bags or bins to protect them from dust and moisture. For delicate fabrics, consider placing tissue paper between folds to avoid creases. Proper storage not only preserves the quality of the linens but also extends their lifespan; fabrics should be kept in a cool, dry location away from direct sunlight to avoid fading.
In terms of lifespan, polyester coverings typically last longer than linen alternatives due to their durability and resistance to wear. However, with proper care, linen coverings can also add a sophisticated touch to your events while preserving their beauty over time. Routine cleaning, like laundering cloths weekly for daily meals, is crucial for prolonging their durability. By following these best practices, you can ensure that your tablecloths continue to enhance your dining experiences for years to come.

Conclusion
Maximizing the impact of events hinges on the thoughtful selection and use of tablecloths, particularly the versatile 90 x 132 white tablecloth. This essential piece not only enhances the aesthetic appeal of any gathering but also serves as a foundation for creating a cohesive and memorable atmosphere. By understanding the nuances of size, material, and customization, event planners can elevate their setups to new heights.
Throughout this article, we discussed key strategies, including:
- The importance of selecting the right size and material
- Leveraging the versatility of the
90 x 132 tableclothacross various events - Utilizing customization options to reflect personal or brand identity
Additionally, proper care and maintenance practices were highlighted to ensure these linens remain beautiful and functional for years to come. Each of these elements plays a crucial role in crafting an inviting environment that resonates with guests.
Ultimately, the choice of tablecloth can significantly influence the overall experience of an event. By implementing these best practices, organizers can create stunning table settings that not only impress attendees but also enhance the occasion's theme and purpose. Embrace the power of the 90 x 132 white tablecloth to transform your next event into an unforgettable experience, ensuring every detail contributes to a lasting impression.
Frequently Asked Questions
How do I choose the right size for my tablecloth?
To choose the right size for your tablecloth, measure the length and width of your furniture. Then, decide on the desired drop length, typically between 8 to 12 inches for formal settings. Finally, add the drop length to the dimensions of the surface to determine the appropriate tablecloth size.
What size tablecloth is recommended for a standard 6-foot banquet table?
A 90 x 132 white tablecloth is recommended for a standard 6-foot banquet table, as it provides a complete drop that creates a sophisticated look extending to the floor on all sides.
Can I use a 90 x 132 tablecloth on an 8-foot table?
Yes, a 90 x 132 tablecloth can be used on an 8-foot table, but adjustments such as tucking or layering may be necessary to achieve the desired aesthetic.
What materials are best for tablecloths?
Polyester is favored for its durability and ease of care, while linen offers a more upscale ambiance. The choice of material can depend on the event and the desired look.
Why is it important to select the right linens for an event?
Selecting the right linens can elevate any gathering, making it memorable and stylish. The right tablecloth can enhance the overall aesthetic of your event.