Maximize Your Event's Impact with Cocktail High Top Tables
Introduction
Cocktail high top tables have emerged as a pivotal element in event planning, fundamentally reshaping how social interactions unfold at gatherings. These versatile pieces not only facilitate mingling and networking but also significantly enhance the overall ambiance of any occasion. As event organizers strive to create engaging environments, the challenge remains: how can the strategic use of cocktail high top tables elevate guest experiences while ensuring comfort and accessibility?
- Research shows that the thoughtful incorporation of these tables can lead to more dynamic interactions among guests, fostering connections that might not occur in traditional seating arrangements.
- By providing a space that encourages movement and conversation, cocktail high tops create an inviting atmosphere that keeps guests engaged.
Moreover, industry standards suggest that events featuring high top tables often report higher satisfaction rates among attendees. This is not merely anecdotal; testimonials from seasoned event planners highlight the transformative impact these tables can have on the overall event experience.
In conclusion, exploring the multifaceted benefits of cocktail high top tables reveals essential insights for maximizing event impact. Consider integrating these elements into your next gathering to elevate the experience for your guests and ensure a memorable occasion.
Understand the Role of Cocktail High Top Tables in Events
Cocktail high top tables are essential elements in organizing gatherings, serving as versatile furniture that significantly enhances social interaction. The elevated height of cocktail high top tables creates a relaxed atmosphere, making them particularly suitable for drink receptions, networking events, and informal gatherings. Unlike traditional dining surfaces, cocktail high top tables eliminate the need for seats, allowing attendees to stand and mingle freely, which naturally encourages discussion and networking opportunities.
For effective planning, it’s typically recommended to provide one beverage stand for every 10 to 12 attendees. This ensures there are enough surfaces for drinks and conversation. For instance, at a gathering of 50 individuals, having 5 drink stands is advisable, while for 100 people, 10 to 15 stands are recommended. Their compact design maximizes space efficiency, making them ideal for various venues while maintaining an elegant aesthetic.
By strategically incorporating cocktail high top tables, event organizers can create inviting spaces that foster attendee interaction, ultimately enhancing the overall experience. Successful gatherings demonstrate that well-placed cocktail high top tables can transform areas into vibrant social hubs, fostering connections and interactions among participants. As Alana Mace aptly notes, "There must be sufficient surfaces for attendees to gather and set down beverages, especially at social gatherings with a lot of mingling." This highlights the importance of thoughtful placement to avoid overcrowding and ensure clear pathways, further elevating the visitor experience.

Select the Right Cocktail High Top Tables for Your Event
When selecting cocktail high top tables, it’s essential to consider the gathering's theme, guest count, and venue layout. These surfaces typically range from 36 to 42 inches in height, making size selection crucial for comfort and accessibility. For formal events, elegant materials like wood or metal are recommended, while casual gatherings can benefit from more playful designs. Additionally, ensure that the furniture is sturdy enough to accommodate the expected number of attendees.
Industry standards suggest providing one setting for every 10-12 individuals, allowing ample space for drinks and appetizers. Moreover, cocktail high top tables should be spaced 4-6 feet apart to maintain accessibility and encourage mingling among guests. By carefully selecting the right furnishings, organizers can create a cohesive look that enhances the overall design and ambiance of the event.
To elevate these settings, IQ Linens offers a wide range of high-quality cloth napkins in various colors and materials, including eco-friendly options made from polyester and cotton/polyester blends. These napkins are not only stain and wrinkle-resistant but also machine washable, ensuring they maintain their quality throughout the occasion. They can be ordered with matching or complementing coverings, allowing for a coordinated and polished appearance.
Research shows that the appropriate height and size of cocktail high top tables significantly influence guest interaction and comfort, making these choices vital for a successful gathering. Don’t overlook the impact of well-chosen linens; they can transform your event into an unforgettable experience.
Enhance Aesthetics with Appropriate Table Linens and Decor
Selecting the right linens and decor is crucial to elevate the aesthetics of cocktail high top tables. Start by choosing tablecloths that resonate with the event's color scheme and theme. For formal occasions, luxurious fabrics like satin or damask create an elegant ambiance. In contrast, casual gatherings thrive on playful patterns or textures.
Incorporating decorative elements such as centerpieces, candles, or floral arrangements not only adds visual interest but also fosters a welcoming atmosphere. However, be mindful to avoid overcrowding the surface; ensuring ample space for drinks and food is essential for guest comfort.
Research shows that impactful decor can significantly enhance visitor experiences, with attendees forming first impressions within seconds of arrival. By thoughtfully enhancing the appearance of drink surfaces on cocktail high top tables, organizers can create unforgettable and visually striking experiences that resonate with attendees. As one event decorator aptly notes, 'With the appropriate styling, cocktail high top tables transform into sophisticated focal points and conversation areas.'
In conclusion, investing in quality linens and decor is not just about aesthetics; it's about creating an environment that captivates and engages your guests.

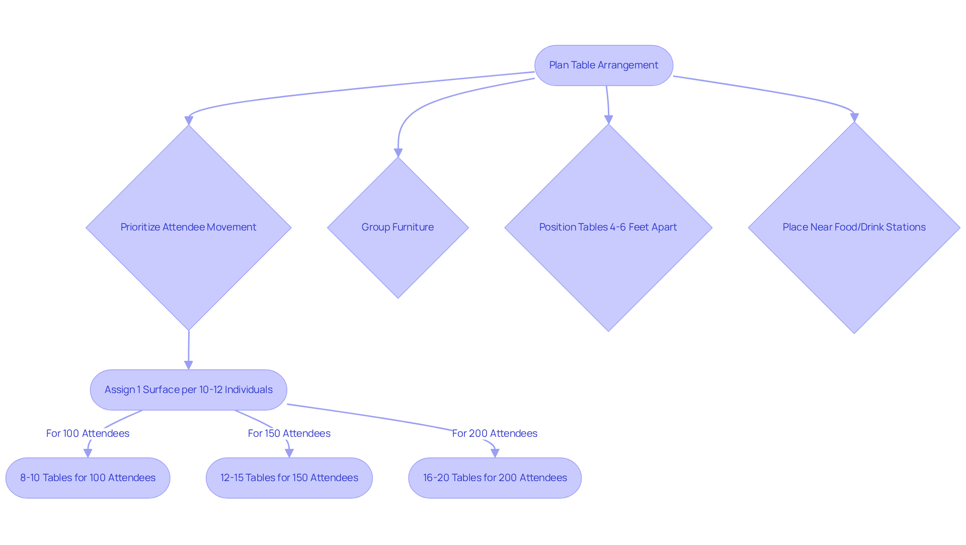
Plan Table Arrangement and Logistics for Optimal Guest Experience
When organizing cocktail high top tables, it’s essential to prioritize attendee movement and the venue's overall layout. Research shows that grouping furniture not only promotes interaction but also ensures that pieces are positioned 4-6 feet apart, allowing for easy movement. A strategic approach is to place surfaces near food and drink stations, which encourages engagement and keeps visitors involved.
Consider the placement of seating areas and entertainment options to create a cohesive atmosphere. For optimal visitor flow, expert recommendations suggest assigning 1 surface per 10-12 individuals. For an event with 100 attendees, this translates to 8-10 cocktail high top tables. This method not only fosters interaction but also maintains a smooth flow throughout the venue, enabling guests to navigate comfortably.
In smaller venues, clustering tables is particularly advantageous. This maximizes space and encourages socialization, enhancing the overall experience. By implementing these strategies, you can ensure a successful event that keeps guests engaged and moving.

Conclusion
Cocktail high top tables are essential in shaping the atmosphere and engagement level of events. Their unique design not only encourages attendees to mingle and interact but also transforms gatherings into dynamic social experiences. By utilizing these versatile tables, event organizers can foster connections and create an inviting environment that promotes conversation and networking.
To maximize the effectiveness of cocktail high top tables, consider these essential factors:
- Select the right size to accommodate your guests comfortably.
- Space them appropriately to ensure smooth movement and interaction.
- Enhance aesthetics with quality linens and decor that reflect your event's theme.
Adhering to industry standards for table arrangements and ensuring that surfaces are adequately spaced creates a seamless flow that keeps guests comfortable and engaged. Thoughtful placement and design significantly influence guest interaction and overall satisfaction, making them crucial elements in event planning.
Ultimately, the strategic use of cocktail high top tables transcends mere functionality; it’s about crafting memorable experiences that resonate with attendees. By prioritizing the right arrangements and decor, event planners can elevate their gatherings, ensuring that each event leaves a lasting impression. Embracing these best practices will not only enhance the immediate atmosphere but also contribute to the long-term success of future events. So, take action now-transform your next gathering with the right cocktail high top tables and watch the connections flourish!
Frequently Asked Questions
What are cocktail high top tables and their purpose in events?
Cocktail high top tables are versatile furniture pieces that enhance social interaction at gatherings. Their elevated height creates a relaxed atmosphere, making them suitable for drink receptions, networking events, and informal gatherings.
How do cocktail high top tables facilitate social interaction?
Unlike traditional dining surfaces, cocktail high top tables eliminate the need for seats, allowing attendees to stand and mingle freely, which encourages discussion and networking opportunities.
How many beverage stands should be provided for attendees?
It is recommended to provide one beverage stand for every 10 to 12 attendees. For example, for a gathering of 50 people, 5 drink stands are advisable, while for 100 people, 10 to 15 stands are recommended.
What are the advantages of using cocktail high top tables in terms of space?
Their compact design maximizes space efficiency, making them ideal for various venues while maintaining an elegant aesthetic.
How can the placement of cocktail high top tables impact an event?
Thoughtful placement of cocktail high top tables can create inviting spaces that foster attendee interaction, transforming areas into vibrant social hubs and enhancing the overall experience. Proper placement also helps avoid overcrowding and ensures clear pathways.
List of Sources
- Understand the Role of Cocktail High Top Tables in Events
- The Right Number of Cocktail Tables - High Desert Event Rentals Bend, OR (https://highdeserteventrentals.co/the-right-number-of-cocktail-tables)
- How Many Cocktail Tables Do You Need Per Guest from EventStable Blog (https://eventstable.com/blog/how-many-cocktail-tables-do-you-need-per-guest?srsltid=AfmBOorMlgcw8leDyg7WPDcY3pBajthDV-qfaxaWhdOvTXW-1uZ5i8FB)
- How Many Cocktail Tables For 100 Guests (Space & Layout Tips) - TableCoversNow.Com (https://tablecoversnow.com/guides/how-many-cocktail-tables-for-100-guests?srsltid=AfmBOorqVUK7WI9Y1-0mqzYBhAaCnhvLiV3npqaePAfVDAShh9U_kx4t)
- 2025 TREND SPOTTING - THE COCKTAIL TABLE (https://cswoods.com/blogs/news/2025-furniture-trend-spotting-the-cocktail-table?srsltid=AfmBOoom0gV1JSmdOFv145cXY7xX8LC0uph1SZQePHrrgMRmhU16T3vU)
- Select the Right Cocktail High Top Tables for Your Event
- How Many Cocktail Tables For 100 Guests (Space & Layout Tips) - TableCoversNow.Com (https://tablecoversnow.com/guides/how-many-cocktail-tables-for-100-guests?srsltid=AfmBOopMiGNP-RbCvJ_V-BfSqAeunf173-sfBNi5nUAEqQOmyOdeFeog)
- How Many Cocktail Table Rentals Do I Need? - Reventals Event Rentals (https://reventals.com/blog/how-many-cocktail-table-rentals-do-i-need)
- 2025 TREND SPOTTING - THE COCKTAIL TABLE (https://cswoods.com/blogs/news/2025-furniture-trend-spotting-the-cocktail-table?srsltid=AfmBOorpdLEnPEYmx4nDJU3BT8lH-FMJntSUi93HBPkkf00M5xnNeYIm)
- High Top Tables Add Flair and Utility to Any Event or Party (https://marketing.broadwaytent.com/blog/news/high-top-tables-add-flair)
- Charleston Cocktail Table Rentals - Expert Layout Tips for Your Event (https://hughesrental.com/blog-party-tips-inspiration-and-news/cocktail-table-rentals)
- Enhance Aesthetics with Appropriate Table Linens and Decor
- 10 Cocktail Table Wedding Decor Ideas to Style Your Reception | CV Linens™ (https://cvlinens.com/blogs/styling-tips/7-amazing-cocktail-table-wedding-decor-ideas?srsltid=AfmBOopdnFv7YFmlCIUtFFyo5_3uP7NxGYQ_TP7dFfZ_9MqlqALcEUE2)
- Cocktail Table Wedding Decor Ideas for 2025 (https://curatedevents.com/blog/cocktail-table-wedding-decor-ideas)
- How to Decorate a Cocktail Table: Tips, Tricks, and More (https://urquidlinen.com/blogs/news/how-to-decorate-a-cocktail-table-tips-tricks-and-more?srsltid=AfmBOopznPiICoL-j70dZtWYCn5kR1eY3-9ym56fsGP8hP_Cic1vKvxG)
- Why Furniture and Décor Matter in Event Production Planning (https://thepanaceaco.com/why-furniture-and-decor-matter-in-event-production-planning)
- Decorating a Cocktail Table: 15 Unique Ideas (https://tcflinen.com/blogs/news/decorating-a-cocktail-table-tcfl?srsltid=AfmBOorJv27UDQykmZb73IyQ88v_L0SHCzZ10PBrN482O7OLv1RhgKBs)
- Plan Table Arrangement and Logistics for Optimal Guest Experience
- High Top Tables Add Flair and Utility to Any Event or Party (https://marketing.broadwaytent.com/blog/news/high-top-tables-add-flair)
- Perfecting Event Logistics: A Proven Plan for Seamlessly Moving Your Event Attendees : Heroic Productions (https://heroic-productions.com/perfecting-event-logistics-plan-for-moving-event-attendees)
- Event Logistics: 17 Simple Secrets to Better Events (https://socialtables.com/blog/event-planning/how-to-get-logistics-right)
- How Many Cocktail Tables For 100 Guests (Space & Layout Tips) - TableCoversNow.Com (https://tablecoversnow.com/guides/how-many-cocktail-tables-for-100-guests?srsltid=AfmBOoquj24Q-wUX9IQ9yMBygDG6YP_RBi4uU-q_8lDApiQN9TI99sF9)
- An Event Planner’s Guide to Engaging Room Layouts (https://meetings.skift.com/2024/08/01/engaging-room-layouts)