Introduction Black and white cloth napkins are not merely functional dining accessories; they are...
Master Your Place Setting with Napkin Techniques for Events
Introduction
Creating a memorable dining experience transcends the menu; it starts with the art of place setting, particularly through the strategic use of napkins. These seemingly simple elements can transform an ordinary table into an extraordinary setting, enhancing both aesthetics and functionality.
However, with a plethora of styles, materials, and folding techniques available, how can one master the nuances of napkin presentation to elevate their events? This guide delves into essential techniques and tips for utilizing napkins effectively, ensuring that every gathering leaves a lasting impression.
Research shows that the right napkin presentation not only beautifies the table but also enhances the overall dining experience. Industry standards suggest that attention to detail in place settings can significantly impact guests' perceptions.
So, are you ready to elevate your events? Let’s explore the art of napkin presentation together.
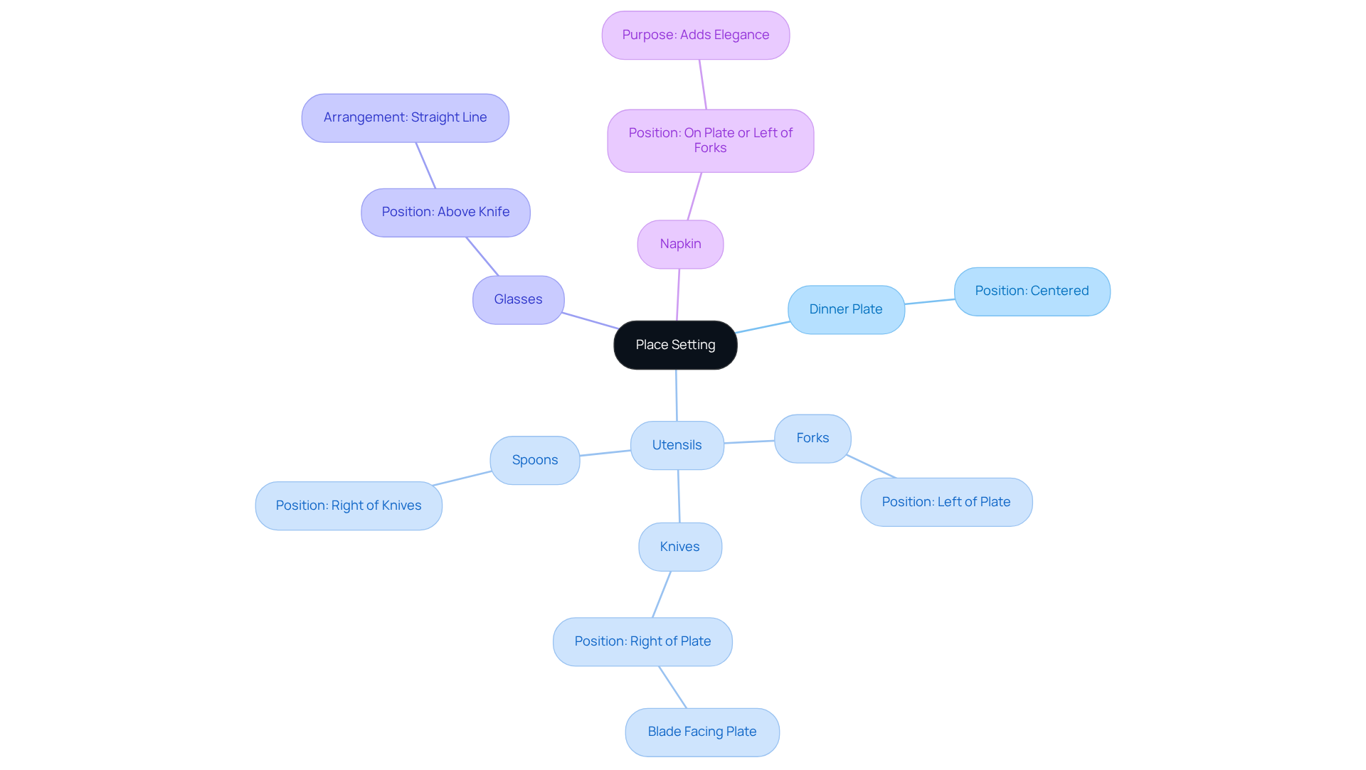
Understand the Basics of a Place Setting
A well-executed place setting with napkin is essential for elevating dining experiences and plays a vital role in event planning. Each arrangement typically consists of several key elements: the dinner plate, utensils, glasses, and the cloth, each with a designated position that enhances both the overall appearance and practicality of the setup.
- Dinner Plate: Centered directly in front of each guest, it serves as the focal point of the setting.
- Utensils: Forks are positioned to the left of the plate, while knives and spoons are placed to the right, with knife blades facing the plate for ease of use.
- Glasses: Arranged above the knife, typically in a straight line, they create a clean and organized look.
- Place setting with napkin: The place setting with napkin is particularly important; it can either rest on the plate or be positioned to the left of the forks, adding a touch of elegance and practicality.
Understanding these arrangements is crucial for creating a refined table setting that includes a place setting with napkin, enhancing the meal experience. Research shows that the proper setup not only improves the dining experience but also showcases the gathering's style and character, creating an unforgettable occasion for attendees.
As you plan your next event, consider these elements carefully to ensure a memorable experience for your guests.

Explore Types of Napkins and Their Uses
Napkins are essential elements of dining decor, tailored to specific occasions with various types that enhance the overall experience:
- Cloth Napkins: Perfect for formal events, these napkins provide an elegant touch and superior absorbency. Their luxurious feel significantly enhances the meal experience, making them a preferred choice for upscale gatherings. For instance, IQ Linens offers fabric cocktail cloths measuring 10”x10”, crafted for authentic restaurant dining quality. Available in printed, striped, or solid hues, these accessories are ideal for home décor, weddings, restaurants, parties, and other special occasions. Their durability and washability make them a sustainable option for repeated use, enabling organizers to create a collection that is both attractive and functional.
- Paper Napkins: Offering convenience, paper napkins are ideal for casual gatherings. They come in a broad selection of colors and patterns, facilitating simple coordination with themes while easing cleanup. Their affordability makes them a popular choice for larger events.
- Linen Cloths: Renowned for their durability and luxurious appearance, linen cloths are perfect for upscale dining experiences. They maintain their shape well and withstand multiple washes, making them a sustainable choice for repeated use. Research shows that linen cloths significantly enhance guest satisfaction due to their luxurious feel.
- Disposable Napkins: Practical for outdoor events or large gatherings where quick cleanup is essential, these napkins provide a functional solution for casual settings, even if they lack the elegance of cloth options.
The selection of cloth type significantly affects the overall dining experience. Events that effectively employed cloth and linen items often report increased guest satisfaction due to the added sophistication and comfort they offer. In contrast, paper towels are frequently favored for their versatility and ease of use in less formal settings. Grasping the market share of various types of tablecloths shows that cloth and linen choices are becoming more favored among hosts looking to enhance their occasions, while disposable alternatives continue to be a mainstay for larger, more casual gatherings. Ultimately, the appropriate choice of table linen not only enhances the setting but also contributes to a memorable eating experience.

Learn Napkin Folding Techniques for Different Occasions
Elevate your event's dining experience with these popular napkin folding techniques:
- Classic Fan Fold: Start by folding the napkin in half diagonally. Then, create accordion pleats from the bottom to the top. Stand it upright to achieve a stunning fan effect-perfect for casual gatherings or summer brunches.
- Rose Fold: Take a square cloth and fold it into a triangle. Roll the triangle from the base to the tip, tucking the ends to create a beautiful rose shape. This elegant fold is ideal for weddings and romantic dinners.
- Pocket Fold: Fold the cloth in half, then fold the top down to create a pocket for utensils. This practical yet stylish option works well for casual dining and adds a touch of sophistication.
- Crown Fold: Transform the napkin into a triangle, then fold the two sides towards the center to create a regal crown shape. This fold adds a majestic flair, making it appropriate for formal occasions and celebrations.
Each of these folds can be tailored to match the formality of your event, enhancing the overall aesthetic and guest experience. Innovative cloth displays not only impress attendees but also enhance the cohesive and inviting place setting with napkin. Research shows that well-presented linens can significantly enhance the dining atmosphere, making your event memorable. Don't miss the opportunity to elevate your next gathering by transforming your table with a place setting with napkin and exploring these techniques today!

Position Napkins Correctly in Your Place Setting
The correct placement of a place setting with napkin is crucial in formal eating etiquette. The place setting with napkin not only enhances the table's appearance but also reflects the host's attention to detail. Here are key guidelines for positioning napkins effectively:
- On the Plate: This classic presentation is ideal for formal settings, signaling to guests that the meal is ready to be served. It creates an elegant look that enhances the overall dining experience.
- To the Left of the Forks: This customary positioning allows for convenient access during the meal, ensuring guests can reach for their cloths without disrupting the setup.
- In a Ring: For a decorative touch, placing the cloth in a ring adds sophistication. Position the place setting with napkin either on the plate or to the left of the forks to enhance the dining arrangement.
- Under the Forks: This practical choice works effectively in informal environments, maintaining order while enabling guests to take their serviettes easily.
At IQ Linens, we offer a broad range of high-quality cloth items made from materials like polyester and cotton/polyester blends, which are both stain and wrinkle-resistant. Our cocktail and dinner cloths can be paired with matching or complementing table coverings, ensuring a cohesive look for any occasion. The overall atmosphere of a gathering can be significantly influenced by the effective placement of a place setting with napkin. Research shows that a careful place setting with napkin arrangements contributes to a refined and welcoming ambiance, making guests feel appreciated and enhancing their meal experience. Furthermore, the arrangement of the place setting with napkin should enhance rather than obstruct the centerpiece, ensuring a balanced and tidy display. Employing basic folds or distinctive rings can further elevate elegance, while coordinating colors, sizes, and textures with other elements creates a cohesive appearance that enhances the dining experience. For those aiming to add a special touch, consider our simple folding techniques, such as wrapping cloths around cutlery or finishing with a brightly colored ribbon, to impress your guests.
Choose the Right Table Linens to Complement Your Napkins
When selecting table linens, it’s crucial to consider key elements that will elevate your event's aesthetic.
-
Color Coordination: Choose colors that either complement or contrast with your napkins. A classic choice is a white tablecloth paired with vibrant napkins, creating a striking visual impact. In 2025, vibrant shades such as deep emerald greens and rich blues are trending, allowing for creative expression in your arrangements.
-
Fabric Selection: High-quality fabrics like linen and cotton are ideal for formal events, offering both elegance and durability. For more casual gatherings, polyester is a practical option due to its easy-care properties. Notably, the market is increasingly favoring eco-friendly materials, with organic cotton and recycled fibers gaining popularity.
-
Pattern Matching: When using patterned cloths, solid linens can help maintain a neat and elegant appearance, avoiding visual clutter. Conversely, a patterned tablecloth can be effectively paired with solid napkins to achieve a balanced and harmonious design. This mix-and-match method is becoming a hallmark of contemporary place setting with napkin, reflecting personal style and creativity.
-
Size and Fit: Ensure that your linens fit properly, allowing for a 20-30 cm overhang for a polished appearance. To achieve the ideal fit, measure your surface and add 40-60 cm to both width and length. This attention to detail not only enhances the visual charm but also contributes to a unified atmosphere.
By thoughtfully selecting table linens that align with these principles, you can create an inviting and stylish dining experience that resonates with your guests.

Conclusion
Mastering the art of place settings with napkin techniques is not just a skill; it’s essential for creating memorable dining experiences at any event. The arrangement of each component - from the dinner plate to the utensils and, importantly, the napkin - plays a crucial role in enhancing both aesthetics and functionality. A well-executed place setting showcases the host's attention to detail and significantly contributes to the overall atmosphere and enjoyment of the meal.
This guide has explored key elements, including:
- Various types of napkins suitable for different occasions
- Effective folding techniques
- The importance of correct napkin placement
Insights shared highlight how cloth versus paper options can elevate an event's sophistication, while proper positioning reflects dining etiquette that enhances the guest experience. Additionally, the significance of choosing complementary table linens has been emphasized, ensuring a cohesive and stylish presentation.
In conclusion, the impact of thoughtful napkin techniques and place settings cannot be overstated. Whether preparing for a formal dinner or a casual gathering, investing time in these details will transform any occasion into an unforgettable experience for guests. Embrace the opportunity to elevate your events by mastering these techniques. Watch as your dining experiences become more refined and enjoyable.
Frequently Asked Questions
What are the key elements of a place setting?
A well-executed place setting typically includes a dinner plate, utensils, glasses, and a cloth napkin, each with a designated position to enhance both appearance and practicality.
Where should the dinner plate be positioned in a place setting?
The dinner plate should be centered directly in front of each guest, serving as the focal point of the setting.
How should utensils be arranged in a place setting?
Forks should be placed to the left of the plate, while knives and spoons should be positioned to the right, with knife blades facing the plate for ease of use.
Where should glasses be arranged in a place setting?
Glasses should be arranged above the knife, typically in a straight line, creating a clean and organized look.
What is the significance of the napkin in a place setting?
The napkin can either rest on the plate or be positioned to the left of the forks, adding a touch of elegance and practicality to the setting.
Why is understanding place settings important for event planning?
Properly arranged place settings improve the dining experience and showcase the style and character of the gathering, creating an unforgettable occasion for attendees.
What types of napkins are available and what are their uses?
There are several types of napkins: Cloth Napkins: Ideal for formal events, providing elegance and superior absorbency. Paper Napkins: Convenient for casual gatherings, available in various colors and patterns. Linen Cloths: Durable and luxurious, perfect for upscale dining experiences. Disposable Napkins: Practical for outdoor events and large gatherings for quick cleanup.
How do cloth and linen napkins affect guest satisfaction?
Events that use cloth and linen napkins often report increased guest satisfaction due to their luxurious feel and added sophistication, enhancing the overall meal experience.
What are the advantages of using paper napkins?
Paper napkins offer convenience, affordability, and a wide selection of colors and patterns, making them ideal for larger, casual events where coordination with themes is desired.
What factors should be considered when choosing table linens for an event?
The choice of table linens affects the overall dining experience, with cloth and linen options being favored for their sophistication, while disposable alternatives are practical for casual settings.
