Master White Tablecloths: Tips for Event Planners' Success
Introduction
White tablecloths have long been a staple in event design, serving as a versatile backdrop that enhances any theme or color scheme. Their neutral elegance elevates the aesthetic of gatherings - from intimate weddings to grand corporate events - while allowing for creative expression through various decorative elements. But how can event planners harness the full potential of these timeless linens to create unforgettable experiences?
Exploring the multifaceted benefits and best practices for selecting, maintaining, and styling white tablecloths reveals insights that can transform ordinary events into extraordinary celebrations. Research shows that the right choice of linens can significantly impact the overall atmosphere, making it essential for planners to understand their options.
Industry standards suggest that white tablecloths not only provide a clean and sophisticated look but also serve as a canvas for vibrant colors and textures. By incorporating thoughtful design elements, event planners can create memorable experiences that resonate with guests long after the event concludes.
In conclusion, embracing the elegance of white tablecloths is a strategic move for any event planner looking to elevate their gatherings. Explore the possibilities and discover how these linens can redefine your events.
Understand the Versatility of White Tablecloths in Event Design
Tablecloth white stands as a timeless and versatile choice in occasion design, serving as a blank canvas that elevates any color scheme or theme. Their inherent neutrality allows for seamless integration with a variety of decorative elements, from vibrant centerpieces to elegant tableware. In a wedding setting, for example, tablecloth white coverings enhance the romantic atmosphere when paired with delicate floral arrangements and soft candlelight. Moreover, they transition effortlessly from formal events, such as galas, to casual gatherings like family reunions, showcasing their remarkable adaptability.
Event organizers must consider the context of their gatherings and how tablecloth white can be arranged to convey the desired ambiance-be it elegant, country-inspired, or contemporary. Research shows that light-colored fabrics remain a preferred choice among planners, with many emphasizing their ability to enhance the overall aesthetic and atmosphere of events. As one organizer aptly noted, 'Tablecloth white linens establish the atmosphere for the room's decor and each tablescape.' This insight highlights the critical role of selecting the right linens in crafting memorable experiences.
By incorporating a tablecloth white, organizers can create stunning visuals that enrich the occasion's theme and leave a lasting impression on attendees. Don't miss the opportunity to elevate your next event by considering the transformative power of tablecloth white linens to create an unforgettable atmosphere.

Choose the Right Fabric and Style for Your White Tablecloths
Choosing the perfect tablecloth white for your table is not just a matter of aesthetics; it requires a thoughtful evaluation of fabric type and design tailored to the specific needs of your occasion. For formal events, luxurious fabrics like satin or Majestic Dupioni add an elegant touch, significantly enhancing the overall aesthetic. Tablecloth white linen coverings are particularly suited for fine dining and weddings, providing an upscale look that impresses guests.
In contrast, spun polyester stands out for its durability and ease of maintenance, making it the go-to choice for high-traffic occasions where spills are a concern. Polyester coverings are not only stain-resistant but also machine washable, making them appropriate for a variety of events. The style of the tablecloth - whether floor-length, overlay, or fitted - also plays a crucial role in shaping the presentation of the occasion. Tablecloth white exudes sophistication, making it ideal for weddings, while fitted styles are perfect for cocktail tables at corporate gatherings.
Moreover, it’s essential for organizers to prioritize the simplicity of cleaning and upkeep, especially for events prone to spills. To ensure a perfect fit, measure your table's length and width, allowing for the desired overhang. As Laura Marquez, a seasoned coordinator, aptly notes, "Table linens are more than merely a practical aspect of your wedding or occasion - they represent your style, creativity, and attention to detail."
By thoughtfully selecting the right fabric and style, including options like IQ Linens' stain-resistant chair tie sashes in Basic Polyester and Duchess Satin, which measure 8 x 110 inches, event planners can elevate the visual appeal of their table settings while ensuring functionality throughout the occasion. Don't compromise on quality - choose linens that reflect your vision and enhance your event.
Maintain and Care for White Tablecloths to Ensure Longevity
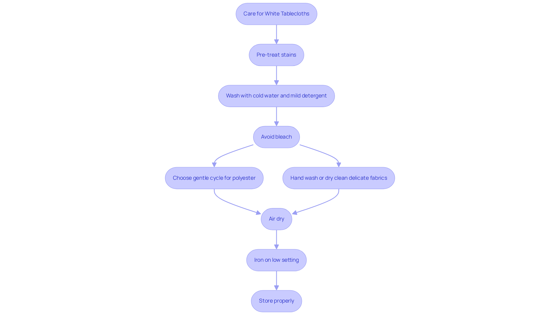
To guarantee the longevity of your white linens, meticulous maintenance and care are essential. Start by promptly pre-treating any stains with a gentle stain remover; this prevents them from setting and ensures your linens remain pristine. When it comes to washing, always use cold water and a mild detergent. Avoid bleach unless absolutely necessary, as it can weaken the fabric's fibers over time. For polyester coverings, opt for a gentle cycle, while delicate fabrics like satin may require hand washing or professional dry cleaning.
After washing, air drying is the best choice to preserve the fabric's integrity. When ironing, remember to use a low setting to avoid scorching. Proper storage is equally crucial; keep your cloths in a cool, dry location, ideally folded or hung to prevent creasing. By adhering to these care guidelines, you can maintain your linens in impeccable condition, ensuring they are always ready to elevate the sophistication of any occasion.
Research shows that planners who invest in proper linen care not only enhance the aesthetic appeal of their events but also extend the lifespan of their investments. Don't let your linens fade into the background - implement these expert recommendations today!

Incorporate White Tablecloths into Diverse Event Themes and Settings
Tablecloth white coverings serve as a versatile foundation for a range of themes, significantly enhancing both appearance and atmosphere. For rustic-themed weddings, the combination of light-colored linens with burlap runners and wildflower centerpieces creates a charming, down-to-earth vibe that resonates beautifully with the natural surroundings. In contrast, contemporary corporate gatherings leverage smooth pale linens paired with metallic chargers and geometric centerpieces, projecting sophistication and professionalism.
Seasonal events, like holiday parties, benefit from light-colored linens as a neutral backdrop, allowing vibrant hues such as red and green to stand out prominently. Moreover, layering various textures-like lace overlays or sequined runners-adds depth and visual interest to table settings. By thoughtfully incorporating a tablecloth white into diverse themes, planners can elevate the visual impact of their occasions while maintaining a cohesive and refined appearance.
Choosing the right fabric and size is crucial to avoid a careless look, and prompt stain treatment is essential for preserving the pristine beauty of tablecloth white linens. Investing in premium linens from IQ Linens not only enhances decor but also makes financial sense, as the cost per occasion decreases with each use. As Alsco Uniforms highlights, 'A tablecloth white is typically the standard in fine dining,' underscoring its significance in establishing a sophisticated ambiance.
Furthermore, complementing white tablecloths with IQ Linens' stain-resistant chair tie sashes-measuring 8 x 110 inches and available in Basic Polyester or Duchess Satin-adds a touch of elegance and practicality to any event. Elevate your next gathering with these essential elements and witness the transformation in your event's atmosphere.
Conclusion
White tablecloths are not just a choice; they are an essential element in event planning. Offering a timeless and adaptable backdrop, they enhance the aesthetic appeal of any gathering. Their versatility empowers event planners to create stunning visuals that resonate with various themes, from elegant weddings to lively corporate events. By thoughtfully selecting the right materials, styles, and maintenance practices, the potential of white tablecloths to elevate an occasion becomes truly remarkable.
Key insights throughout this article highlight the importance of choosing appropriate fabrics and styles for white tablecloths:
- Luxurious options like satin contribute to a sophisticated atmosphere for formal events.
- Durable polyester is ideal for high-traffic occasions.
- The significance of proper care and maintenance cannot be overstated; following expert recommendations ensures that these linens remain in pristine condition, ready to impress at any event.
- The ability to seamlessly incorporate white tablecloths into diverse themes further underscores their value, enhancing visual appeal and creating cohesive settings.
Ultimately, the strategic use of white tablecloths is a game-changer for event planners seeking to craft memorable experiences. By embracing their versatility and implementing best practices in selection and care, planners can transform ordinary gatherings into extraordinary occasions. Investing in quality linens not only elevates aesthetics but also reflects a commitment to excellence that attendees will surely appreciate. So, why settle for the ordinary? Choose white tablecloths that make a statement and elevate your next event.
Frequently Asked Questions
Why are white tablecloths considered versatile in event design?
White tablecloths are considered versatile because they serve as a neutral canvas that can seamlessly integrate with various decorative elements, enhancing any color scheme or theme.
How do white tablecloths enhance the atmosphere at events like weddings?
In wedding settings, white tablecloths enhance the romantic atmosphere when paired with delicate floral arrangements and soft candlelight, contributing to an elegant overall look.
Can white tablecloths be used for both formal and casual events?
Yes, white tablecloths are adaptable and can transition effortlessly from formal events, such as galas, to casual gatherings like family reunions.
What should event organizers consider when using white tablecloths?
Event organizers should consider the context of their gatherings and how white tablecloths can be arranged to convey the desired ambiance, whether it be elegant, country-inspired, or contemporary.
What do event planners think about light-colored fabrics like white tablecloths?
Research shows that light-colored fabrics, including white tablecloths, are a preferred choice among planners because they enhance the overall aesthetic and atmosphere of events.
How do white tablecloths contribute to the overall decor of an event?
White tablecloths establish the atmosphere for the room's decor and each tablescape, playing a critical role in crafting memorable experiences for attendees.
What is the overall impact of incorporating white tablecloths in event design?
Incorporating white tablecloths can create stunning visuals that enrich the occasion's theme and leave a lasting impression on attendees, making the event more memorable.
List of Sources
- Understand the Versatility of White Tablecloths in Event Design
- 4 Reasons to Use White Tablecloths in Your Restaurant (https://als.net.au/blogs/articles/reasons-use-white-tablecloths)
- Stunning Table Linen Rentals: How Color & Texture Wow Guests (https://opusrentals.com/the-hidden-psychology-of-elegant-table-linen-rentals-how-color-texture-create-unforgettable-events)
- Find the Best Table Cloth Near Me for Your Event Needs (https://go.ultimatetextile.com/blog/find-the-best-table-cloth-near-me-for-your-event-needs)
- 4 Key Practices for Using White Table Cloths Effectively (https://go.ultimatetextile.com/blog/4-key-practices-for-using-white-table-cloths-effectively)
- 10 Cheap White Tablecloths for Stylish Event Planning (https://go.iqlinens.com/blog/10-cheap-white-tablecloths-for-stylish-event-planning)
- Choose the Right Fabric and Style for Your White Tablecloths
- Choosing the Perfect White Tablecloth for Every Occasion (https://nabisfabric.com/blogs/news/choosing-the-perfect-white-tablecloth-for-every-occasion?srsltid=AfmBOoqGZWs-cPrZqCz5W45KJMdihwyGaWT2k8jcsRiETwzOjIOFdRs1)
- Best Fabrics for Tablecloths: Suitable Materials for Every Event (https://ichcha.com/block-printing-blog/best-fabrics-for-tablecloths-suitable-materials-for-every-event)
- Top 2025 Wedding Trends for Table Linens (https://tableclothsfactory.com/blogs/home/top-2025-wedding-trends-for-table-linens?srsltid=AfmBOoqz4luxPk45IpAdq9uTXepZ87nTrf45VijywZ_10OT8rdXcGVQf)
- The Ultimate Guide to Choosing the Perfect Tablecloth for Your Event (https://tableclothdirectny.com/blogs/news/the-ultimate-guide-to-choosing-the-perfect-tablecloth-for-your-event)
- Maintain and Care for White Tablecloths to Ensure Longevity
- How to Extend the Life of Your Restaurant Linens - Republic Masters Chefs (https://republicmasterchefs.com/how-to-extend-the-life-of-your-restaurant-linens)
- 4 Key Practices for Using White Table Cloths Effectively (https://go.ultimatetextile.com/blog/4-key-practices-for-using-white-table-cloths-effectively)
- Tablecloth Care Tips that Extend Their Lifespan (https://thetableclothstore.com/blogs/news/tablecloth-care-tips-that-extend-their-lifespan?srsltid=AfmBOopkUKkJH7CizUAa7Cn4jQFy7ttpMh6Ua91mbDVV_EQ-lbFkWDNh)
- How to Preserve Your Tablecloth: 5 Tips - Dependable Cleaners (https://dcleaners.com/blog/how-to-preserve-your-tablecloth-2)
- Incorporate White Tablecloths into Diverse Event Themes and Settings
- White Tablecloth: Timeless Decor Ideas for Every Occasion - Tablecloth (https://tableclothlinen.co.uk/white-tablecloth-timeless-decor-ideas-for-every-occasion)
- 4 Key Practices for Using White Table Cloths Effectively (https://go.ultimatetextile.com/blog/4-key-practices-for-using-white-table-cloths-effectively)
- 6 Ways White Tablecloths Elevate Fine Dining Experiences | Alsco Uniforms (https://alsco.com/resources/6-ways-white-tablecloths-elevate-fine-dining-experiences)
- 23 Wedding Tablecloth Ideas to Elevate Your Reception (https://brides.com/wedding-tablecloth-ideas-6560611)