Master Used Wedding Linens: Key Tips for Event Planners
Introduction
Event planners frequently encounter the challenge of crafting a breathtaking atmosphere while juggling budgets and sustainability.
- Quality used wedding linens offer a remarkable opportunity to elevate the aesthetic appeal of any event without straining finances.
- But how can planners ensure they’re making informed choices regarding fabric selection, condition assessment, and sourcing?
This article explores essential tips and best practices for effectively utilizing used wedding linens, empowering event organizers to enhance their gatherings while upholding a commitment to excellence.
Understand Fabric Types and Their Characteristics
Organizers must be well-versed in the various fabric types available for linens, as each possesses unique characteristics that significantly influence the gathering's aesthetic and functionality. Research shows that polyester, for instance, is renowned for its durability and stain resistance, making it a superb option for high-traffic occasions where spills are probable. Its ability to maintain a polished appearance through repeated laundering ensures that it remains a staple in event rentals.
In contrast, specialty textiles such as Majestic Dupioni provide a luxurious appearance that can enhance the elegance of a formal wedding. However, these materials often require more careful handling and upkeep to preserve their beauty. For a rustic charm, burlap offers a natural aesthetic that resonates well with outdoor or countryside themes, while satin adds a touch of sophistication, perfect for upscale settings.
By carefully choosing the suitable material, organizers can not only improve the overall guest experience but also guarantee that the textiles complement the occasion's decor. This strategic choice supports the creation of a cohesive and visually appealing atmosphere, ultimately leaving a lasting impression on attendees. Expert recommendations suggest that investing in quality linens is essential for any successful event.

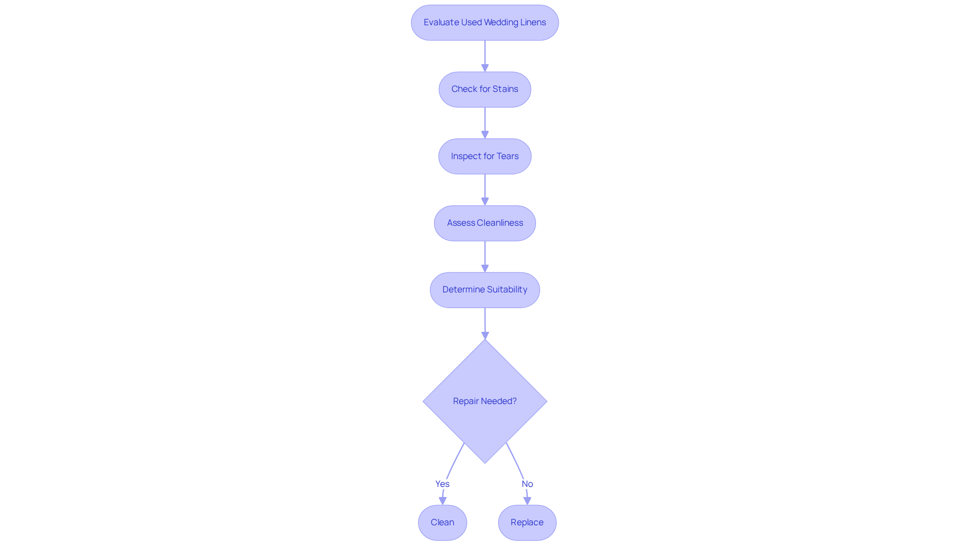
Evaluate the Condition of Used Linens
Before incorporating used wedding linens into an event, planners must conduct a thorough assessment of their condition. This involves checking for stains, tears, and overall cleanliness. A simple inspection can determine whether the fabrics are suitable for use or if they need additional cleaning or repairs. For instance, a tablecloth with a minor stain may be salvageable with proper cleaning, while one showing significant wear should be replaced.
Moreover, planners must consider the durability of the fabric; some materials may not withstand multiple uses. By ensuring that only premium fabrics are utilized - such as IQ Fabrics' stain and wrinkle-resistant, machine-washable chair tie sashes available in Basic Polyester and Duchess Satin - organizers can elevate their decor and maintain a professional appearance. These sashes not only enhance the aesthetic but also uphold the standards of the occasion, making them an ideal choice for weddings and special gatherings.
In summary, investing in used wedding linens is essential for creating a memorable event. Don't compromise on quality; choose fabrics that reflect your commitment to excellence.

Source and Negotiate for Quality Used Linens
When acquiring used wedding linens, it’s essential for organizers to establish connections with reliable vendors who specialize in rental services. Requesting samples is not just advisable; it’s crucial for evaluating quality before committing to bulk purchases. Effective negotiation skills are paramount; organizers should confidently discuss their needs and budget. For example, if a supplier has excess inventory, they may be inclined to offer discounts, creating a win-win situation.
Joining industry groups or forums can provide invaluable insights into reputable suppliers and potential deals. By mastering the art of sourcing and negotiation, organizers can secure high-quality fabrics, such as used wedding linens, that not only enhance the occasion but also adhere to budget limitations. Consider incorporating premium options like IQ Linens' stain-resistant chair tie sashes made from used wedding linens, including Basic Polyester and Duchess Satin. These sashes, which are used wedding linens measuring 8 x 110 inches, are ideal for weddings and special occasions, ensuring a polished look while remaining easy to maintain.
Moreover, examining IQ Linens' high-quality cloth napkins, which can also serve as used wedding linens available in various colors and materials, offers sustainable choices that align with contemporary event planning trends. Research shows that understanding these dynamics can significantly improve a coordinator's negotiation strategy, especially as the table textile market is projected to expand at a CAGR of 4.09% by 2035. Don’t miss out on the opportunity to elevate your events with quality linens that impress and inspire.

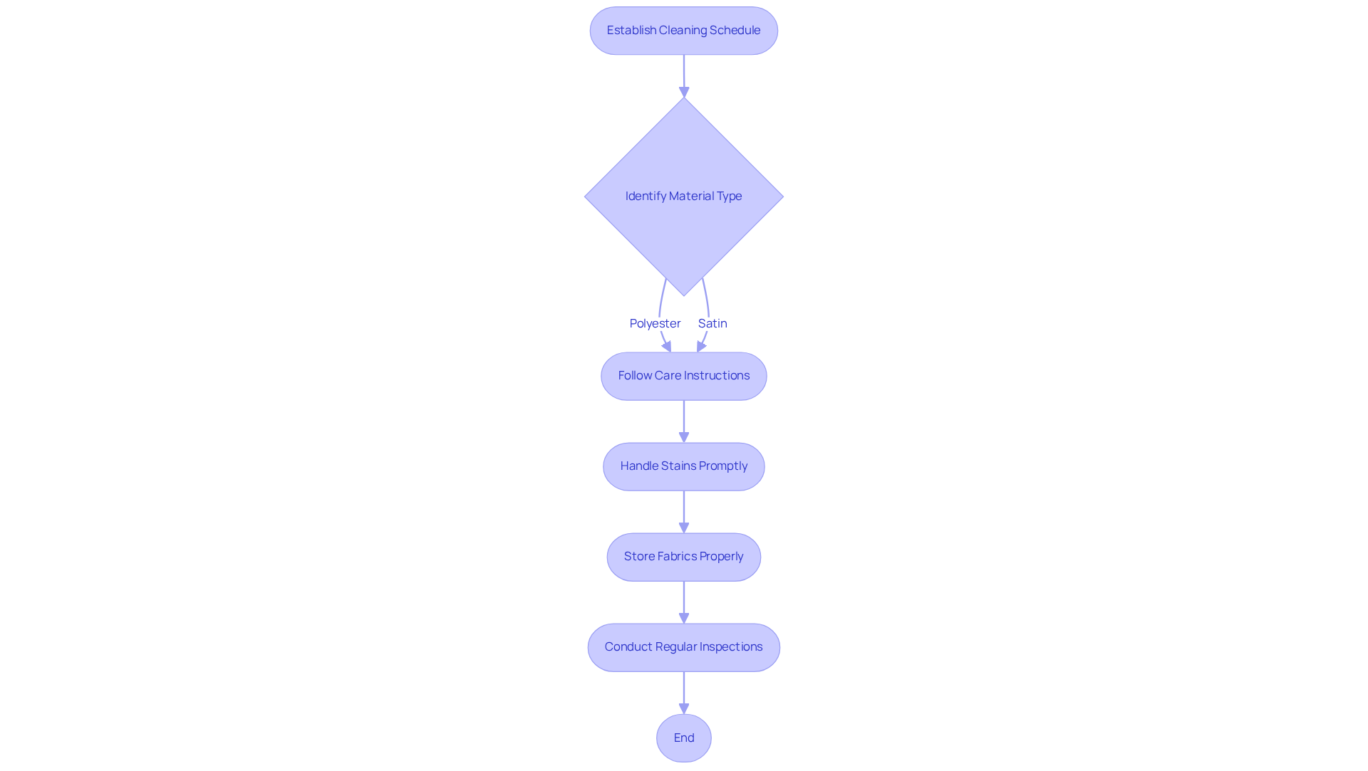
Implement Cleaning and Maintenance Best Practices
To maintain the quality of your textiles, it’s crucial to establish a comprehensive cleaning and upkeep schedule tailored to the specific types of materials you’re using. Research shows that proper care can significantly extend the lifespan of your linens. For example, IQ Linens provides chair tie sashes in Basic Polyester and Duchess Satin, both of which are stain and wrinkle-resistant and machine washable. Each sash measures 8 x 110 inches, making them ideal for enhancing the decor of any event.
Polyester fabrics, like those from IQ Linens, are generally machine washable, while more delicate materials such as satin may require hand washing or professional dry cleaning. Timely handling of stains is essential to prevent them from setting, and it’s important to store fabrics in a cool, dry environment to avoid mildew and degradation. Regular inspections for signs of damage are vital, allowing organizers to identify fabrics that may need to be retired from use. Ignoring these inspections can lead to cross-contamination from soiled fabrics, posing a risk to guest safety.
Additionally, following the manufacturer's care instructions is paramount, as 77% of consumers often refer to these guidelines for optimal care. By adhering to these best practices, such as avoiding overloading the washing machine to ensure effective cleaning, planners can keep their linens, including the elegant chair tie sashes from IQ Linens, in pristine condition. This attention to detail not only preserves the quality of your textiles but also enhances the aesthetic of every event.

Conclusion
Choosing the right used wedding linens can elevate an event from ordinary to extraordinary. Research shows that understanding fabric types, evaluating their condition, sourcing quality options, and implementing effective cleaning practices are essential steps for event planners. By prioritizing these elements, gatherings not only look stunning but also resonate with guests long after the occasion has ended.
Key strategies highlighted throughout this article include:
- The importance of fabric selection
- The necessity of thorough inspections
- The value of negotiating with reliable vendors
Industry standards dictate that maintaining linens properly creates a cohesive and visually appealing atmosphere, enhancing the overall guest experience. Utilizing high-quality materials, like those from IQ Linens, contributes to a sophisticated and polished look, making a significant impact on the event's success.
Ultimately, planning an event with used wedding linens transcends aesthetics; it’s about making informed choices that reflect a commitment to excellence. Embracing these practices can lead to memorable experiences that leave a lasting impression. As the demand for sustainable and cost-effective solutions in event planning continues to grow, now is the perfect time to explore the world of used wedding linens. Take action today to elevate every gathering to new heights.
Frequently Asked Questions
Why is it important for organizers to understand different fabric types for linens?
Organizers need to be well-versed in various fabric types because each has unique characteristics that influence the aesthetic and functionality of the gathering.
What are the characteristics of polyester as a fabric for linens?
Polyester is known for its durability and stain resistance, making it an excellent choice for high-traffic occasions where spills are likely. It maintains a polished appearance even after repeated laundering.
What is Majestic Dupioni and when is it typically used?
Majestic Dupioni is a specialty textile that provides a luxurious appearance, enhancing the elegance of formal events like weddings. However, it requires careful handling and upkeep to preserve its beauty.
What type of events is burlap best suited for?
Burlap offers a natural aesthetic that is ideal for outdoor or countryside-themed events, providing a rustic charm.
How does satin differ from burlap in terms of event usage?
Satin adds a touch of sophistication and is perfect for upscale settings, contrasting with burlap's rustic appeal.
How can the choice of fabric impact the overall guest experience at an event?
By choosing suitable materials, organizers can enhance the guest experience and ensure that the textiles complement the occasion's decor, creating a cohesive and visually appealing atmosphere.
What do experts recommend regarding the investment in linens for events?
Experts suggest that investing in quality linens is essential for any successful event, as it contributes to the overall aesthetic and guest satisfaction.
List of Sources
- Understand Fabric Types and Their Characteristics
- Top Fabric Trends for 2026 (https://fiberseal.com/2025/12/19/fabric-trends)
- 9 Kitchen & Table Linen Trends for 2026: Elevate Your Dining with Modern Table Linens (https://simmerlyhome.com/blogs/journal/kitchen-table-linen-trends-2026?srsltid=AfmBOoqiIyP_56fxtyZPagtHP_HCR_4BYKgq-VxQm-p0ChHcJDKJx1Ly)
- Guide to Selecting Wedding Table Linens (https://tableclothsfactory.com/blogs/home/a-complete-guide-to-selecting-table-linens-for-wedding-celebrations?srsltid=AfmBOopXgj_zYcZSRYRK0Hblz6YYvSW9tZMo1YzDnEzSSjhbAVkVFL5f)
- The 10 Next Big Trends in Luxury Textiles (https://elledecor.com/design-decorate/trends/a70060529/paris-deco-off-trends-2026)
- 2026 Best Table Linens for Event Rentals and Venues (https://tcflinen.com/blogs/news/best-table-linens-event-rentals-venues?srsltid=AfmBOorU97Y16UCMhsnCup2eFa4stOjUAYjiPQsyLoPLcpBobStpp7cC)
- Evaluate the Condition of Used Linens
- Key Tips for Renting Event Linens (https://letsdolinens.com/post/renting-event-linens)
- Life Expectancy of Household Textiles | Dry Cleaning and Laundry Institute International (https://dlionline.org/life-expectancy-of-household-textiles-3)
- Compare Used Tablecloths for Sale: Quality, Cost, and Aesthetics (https://go.iqlinens.com/blog/compare-used-tablecloths-for-sale-quality-cost-and-aesthetics)
- A Lesson in Linens (https://meetings-conventions.com/News/Third-Party/A-Lesson-in-Linens)
- Source and Negotiate for Quality Used Linens
- Table Linen Market Report | Global Insights [2035] (https://industryresearch.co/market-reports/table-linen-market-308371)
- Second-Hand Chic: Sustainable Wedding Shopping Trends We Love! (https://allcottonandlinen.com/blogs/news/second-hand-chic-sustainable-wedding-shopping-trends-we-love?srsltid=AfmBOopYryFHvX7zEz6_UYoxrlZunHUIZOv6LNS-W2h9hz7TvemIM2rd)
- How to Rent, Buy, and Sell Used Wedding Décor (https://brides.com/used-wedding-decor-5114386)
- Couples and vendors now have to factor in tariffs when wedding planning (https://adirondackdailyenterprise.com/news/2025/05/couples-and-vendors-now-have-to-factor-in-tariffs-when-wedding-planning)
- Table Linen Market Size, Revenue & Sales statistics by 2033 (https://straitsresearch.com/report/table-linen-market)
- Implement Cleaning and Maintenance Best Practices
- Master Linens Care: Essential Steps for Event Planners (https://go.ultimatetextile.com/blog/master-linens-care-essential-steps-for-event-planners)
- Why Professional Linen Cleaning Matters for Event Venues & Banquet Halls (https://baytowel.com/why-professional-linen-cleaning-matters-for-event-venues-banquet-halls)
- Comparing Table Linen Laundry Services: Key Insights for Event Directors (https://go.ultimatetextile.com/blog/comparing-table-linen-laundry-services-key-insights-for-event-directors)
- How Often Should Linens Be Washed? - CV Linens™ (https://cvlinens.com/blogs/styling-tips/how-often-should-linens-be-washed?srsltid=AfmBOorG-j3BtFSXJVFtLPd4zjZ3AQlnrPbro7PzipXAU5HhmIEQbkUE)
- Storage best practices: Ideas for linens (https://news.ararental.org/storage-best-practices-ideas-for-linens)