Master the Chart for Tablecloth Sizes: A Step-by-Step Guide
Introduction
Choosing the right tablecloth size is not merely about aesthetics; it is essential for creating the right ambiance and ensuring functionality at any event. Research shows that a well-fitted tablecloth can transform an ordinary gathering into an extraordinary experience. Conversely, an ill-fitting tablecloth can disrupt visual harmony and comfort, leaving guests feeling unsettled. As hosts aim to craft unforgettable moments, the challenge lies in mastering the art of selecting the perfect tablecloth size.
How can one navigate the complexities of measurements and sizing charts to ensure a flawless presentation? Understanding the nuances of tablecloth sizing is crucial for event planners who wish to elevate their gatherings. By focusing on precise measurements and industry standards, you can enhance the overall aesthetic and comfort of your event.
Incorporating expert recommendations and testimonials can further guide your decision-making process. Remember, the right tablecloth not only complements your decor but also contributes to the overall experience of your guests. So, as you plan your next event, consider the impact of your tablecloth choice - it's a small detail that can make a significant difference.
Understand Tablecloth Sizes and Their Importance
The chart for tablecloth sizes is essential in shaping the overall presentation and functionality of any event. A tablecloth that is too small creates an awkward look, while one that is excessively large can lead to a cluttered appearance. The length of the fabric extending beyond the edge of the table significantly impacts the aesthetic. For formal occasions, a drop of 15 to 30 inches is often recommended to enhance elegance, whereas casual settings typically require a shorter drop of 6 to 10 inches for a relaxed atmosphere.
For instance, a 60-inch round table with an 8-inch drop necessitates a 76-inch round covering, ensuring a polished look. Understanding these dimensions is crucial for selecting the appropriate covering, which involves consulting the chart for tablecloth sizes to ensure it aligns with the occasion's theme and elevates the overall dining experience. Precise measurements help avoid common pitfalls, such as choosing covers that are too short or too long, which can undermine the professionalism of the event.
To measure your table accurately, start by assessing its length and width, then add the desired drop length to each side, consulting the chart for tablecloth sizes to determine the suitable covering size. By prioritizing the right tablecloth sizes, organizers can create visually stunning arrangements that leave a lasting impression on guests.
Moreover, investing in premium linens from IQ Linens not only enhances the appearance of your event but also proves to be financially wise. With each use, your cost per occasion decreases, allowing you to build a beautiful and practical collection that pays off over time. As noted, "Choosing the perfect tablecloth can truly transform your event from ordinary to extraordinary.

Measure Your Table Dimensions Accurately
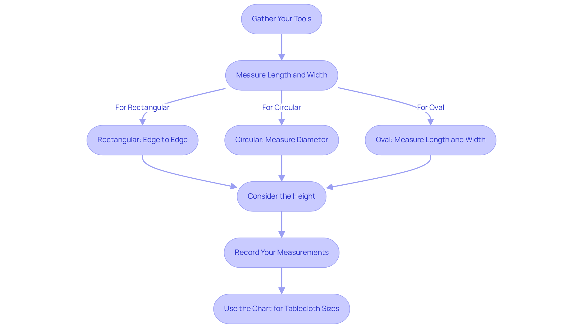
To measure your table accurately, follow these essential steps:
-
Gather Your Tools: You will need a measuring tape, a notepad, and a pen.
-
Measure the Length and Width: For rectangular surfaces, measure from edge to edge along the longest and shortest sides. For circular surfaces, measure the diameter across the center. For oval surfaces, measure the length and width at the widest points.
-
Consider the Height: While not always essential for sizing, understanding the height can assist in deciding the drop length you prefer.
-
Record Your Measurements: Write down the dimensions clearly, noting the shape of the table as well. This information will be crucial for the next steps in choosing the appropriate covering for the table, as outlined in the chart for tablecloth sizes.
When measuring, keep in mind that the standard length for coverings usually varies from 8 to 10 inches, ensuring a refined appearance without extra fabric gathering. As Erika Cellupica mentions, "the magic number for fabric overhang is somewhere between 8 and 10 inches." For instance, a rectangular surface measuring 42 inches wide by 62 inches long with a 12-inch drop would need a covering measuring 66 by 86 inches. Additionally, it is recommended to leave 3 feet of clearance on each side of the table for comfortable movement. By adhering to these recommendations, you can confidently use the chart for tablecloth sizes to select the ideal covering for any event.

Interpret the Tablecloth Sizing Chart
To choose the right tablecloth size effectively, it’s essential to consult a tablecloth sizing chart. Follow these steps for accurate interpretation:
- Identify Your Surface Shape: Start by locating the section of the chart that corresponds to your surface's shape - rectangular, round, or oval.
- Find Your Measurements: Input your surface's dimensions into the chart. For rectangular surfaces, you’ll typically see a range of sizes that correspond to various lengths and widths. For round tables, look for the diameter.
- Evaluate the Length of the Descent: Most charts suggest lengths based on the type of occasion. For informal gatherings, an 8- to 12-inch drop is typical, while formal functions may necessitate a length of 15 to 30 inches. Choose a length that aligns with your event's formality. Remember, the 'drop' of a covering refers to how far the fabric extends over the edge of the surface.
- Choose the Suitable Size: After determining your measurements and preferred length, the chart will indicate the corresponding cloth size. For instance, a rectangular surface measuring 72" x 36" with a 10" drop requires a covering size of 92" x 56". Ensure that the selected size meets both your aesthetic preferences and functional requirements, allowing you to create a polished and cohesive tablescape that reflects seasonal looks and styling tips from IQ Linens.
By utilizing these steps, you’ll master the art of tablecloth sizing, ensuring a polished and cohesive table setting for any occasion.

Select the Right Tablecloth Based on Your Measurements
With your measurements and the sizing chart in hand, it’s time to select the right tablecloth:
-
Choose Your Fabric: Consider the nature of the occasion and the desired aesthetic. For formal events, luxurious fabrics like satin or damask convey elegance and sophistication. Casual gatherings benefit from the versatility of cotton or durable polyester blends, offering ease of care and a relaxed vibe.
-
Select the Color and Pattern: Choose colors that harmonize with your event's theme. Current trends favor bold hues and intricate patterns that enhance the overall decor without overwhelming the table setting. For instance, pairing a rich navy cover with gold accents creates a striking visual impact, while soft pastels evoke a serene atmosphere.
-
Confirm the Size: Utilizing the sizing chart, ensure that the cloth size you are considering matches your measurements and preferred length. A properly tailored covering should hang gracefully, typically with a fall of 10-12 inches on each side for formal occasions, while a shorter fall may be appropriate for informal gatherings.
-
Order Your Tablecloth: Once you’ve made your selections, place your order with a reputable supplier like IQ Linens. Specify whether you need the tablecloth for purchase or rental, and inquire about additional services such as shipping options and turnaround times to guarantee timely delivery for your event.
By carefully considering fabric, color, pattern, and size, you can create a stunning table setting that enhances the overall experience for your guests.

Conclusion
Selecting the right tablecloth size is not just a detail; it’s a pivotal factor that enhances both the visual appeal and functionality of any event. A well-chosen tablecloth complements the table's dimensions and significantly contributes to the overall atmosphere, whether formal or casual. Understanding tablecloth sizes is essential, as it directly influences the dining experience and the event's aesthetic.
Key insights from this guide highlight the necessity of accurate measurements, the interpretation of sizing charts, and the selection of suitable fabrics and colors. By following these outlined steps, event organizers can ensure their table settings are polished and cohesive, effectively avoiding common pitfalls associated with incorrect sizing. This process involves:
- Measuring the table dimensions
- Consulting the chart for appropriate sizes
- Choosing materials that align with the occasion's theme
Ultimately, mastering tablecloth sizing transcends mere aesthetics; it’s about crafting memorable experiences for guests. By prioritizing the right tablecloth sizes, individuals can elevate their events from ordinary to extraordinary. Embrace this opportunity to transform your table settings and invest in quality linens that will enhance future gatherings, leaving a lasting impression on all who attend.
Frequently Asked Questions
Why is understanding tablecloth sizes important for events?
Understanding tablecloth sizes is essential as it shapes the overall presentation and functionality of any event. A tablecloth that is too small can create an awkward look, while one that is excessively large can lead to a cluttered appearance.
What is the recommended drop length for formal occasions?
For formal occasions, a drop length of 15 to 30 inches is often recommended to enhance elegance.
What drop length is suitable for casual settings?
Casual settings typically require a shorter drop length of 6 to 10 inches for a more relaxed atmosphere.
How do you determine the appropriate tablecloth size for a specific table?
To determine the appropriate tablecloth size, measure the table's length and width, then add the desired drop length to each side. Consulting the chart for tablecloth sizes will help ensure the selected covering aligns with the occasion's theme.
What are the consequences of choosing the wrong tablecloth size?
Choosing covers that are too short or too long can undermine the professionalism of the event and negatively impact the overall aesthetic.
How can premium linens enhance an event?
Investing in premium linens enhances the appearance of an event and proves financially wise, as the cost per occasion decreases with each use, allowing for the development of a beautiful and practical collection.
What effect can the right tablecloth have on an event?
Choosing the perfect tablecloth can transform an event from ordinary to extraordinary, creating visually stunning arrangements that leave a lasting impression on guests.
List of Sources
- Understand Tablecloth Sizes and Their Importance
- How to Choose the Perfect Tablecloth for Any Event (https://letsdolinens.com/post/choose-the-perfect-tablecloth)
- Tablecloth Size Guide For Commercial Businesses (https://ctc-corp.net/blog/tablecloth-size-guide)
- The Role of Tablecloths in Event Design: More Than Just Decor (https://newstarfabric.com/blogs/all-blogs/the-role-of-tablecloths-in-event-design-more-than-just-decor?srsltid=AfmBOoqXWpj4hya2LHlUmkDrJThiDmah3-TjLWFjMR8ms1sd_jEgNacw)
- 4 Steps to Find the Right Standard Table Cloth Size for Events (https://go.iqlinens.com/blog/4-steps-to-find-the-right-standard-table-cloth-size-for-events)
- Your Essential Tablecloth Size Guide for Perfect Event Planning (https://go.ultimatetextile.com/blog/your-essential-tablecloth-size-guide-for-perfect-event-planning)
- Measure Your Table Dimensions Accurately
- How to Choose a Dining Table Size (https://thespruce.com/standard-measurements-for-dining-table-1391316)
- How to Measure Your Table for a Tablecloth (https://flandb.com/blogs/by-flandb/how-to-measure-your-table-for-a-tablecloth?srsltid=AfmBOooYQxQU_W8qXMuH3rEc_RIQP3GHyqanCevvYj0Jn4C71sAeLjRE)
- How to Measure a Table for the Right Size Tablecloth! (https://oilclothbytheyard.com/blogs/oilcloth-by-the-yard-blog-news-and-how-tos/how-to-measure-a-table-for-the-right-size-tablecloth?srsltid=AfmBOoretAHN-rJvX7-RBirVSO1Ilk8dLlKljCRKT5aJVirgwn1Sx2-T)
- How to calculate tablecloth size based on your table size (https://gtlinens.com/retail/tablecloth-size?srsltid=AfmBOopnAUA2DBQGc6zeCmKtwq1oBM2n74raV0kKN7EFrGJqcCzvWj5s)
- Interpret the Tablecloth Sizing Chart
- Mastering the Art of Tablecloth Sizing: A Step-by-Step Guide to Calculating the Perfect Fit (https://tableclothdirectny.com/blogs/news/mastering-the-art-of-tablecloth-sizing-a-step-by-step-guide-to-calculating-the-perfect-fit)
- Tablecloth Sizing Chart (https://ifabric.com/pages/tablecloth-sizing-chart)
- Guide to Tablecloth Sizes for Any Table Shape [Charts Included] (https://kouboo.com/blogs/news/guide-to-tablecloth-sizes-for-any-table-shape-charts-included)
- Table Linen & Tablecloth Sizing Chart + Guide | Lola Valentina (https://lolavalentina.com/tablecloth-sizing-chart-event-guide)
- Select the Right Tablecloth Based on Your Measurements
- The Ultimate Guide to Choosing the Perfect Tablecloth for Your Event (https://tableclothdirectny.com/blogs/news/the-ultimate-guide-to-choosing-the-perfect-tablecloth-for-your-event)
- Table Linen Guide: How to Pick the Right Table Linen for Your Event (https://leilaniwholesale.com/blogs/news/table-linen-guide-how-to-pick-the-right-table-linen-for-your-event?srsltid=AfmBOoqvWI5H6hphwAp8kM6OvA3za9cpx8nYaPtW22H0OADE4SvqV-df)
- Trade Show Stats That Will Blow Your Mind! [2025 Update] (https://displaywizard.co.uk/trade-show-statistics)
- 10 Reasons Spandex Table Covers Elevate Your Event Experience (https://go.ultimatetextile.com/blog/10-reasons-spandex-table-covers-elevate-your-event-experience)
- Top 9 Event Table Cloths for Events & Weddings (https://sheltent.com/blogs/guides/best-event-table-cloths)