Master the 36 Inch Round Tablecloth Size for Perfect Events
Introduction
Choosing the right tablecloth for a 36-inch round table can significantly elevate the ambiance of any event. It transforms a simple gathering into a memorable occasion. Research shows that understanding the intricacies of tablecloth sizing, drop styles, and fabric selection is essential for achieving a polished look that reflects attention to detail. But with so many options available, how can you ensure that the chosen tablecloth not only fits perfectly but also complements the overall theme of your event?
This article delves into the best practices for mastering the 36-inch round tablecloth size. We’ll guide you through the essential steps to create an inviting and visually appealing table setting. By following these expert recommendations, you can enhance your event's aesthetic and leave a lasting impression on your guests.
Measure Table Dimensions Accurately
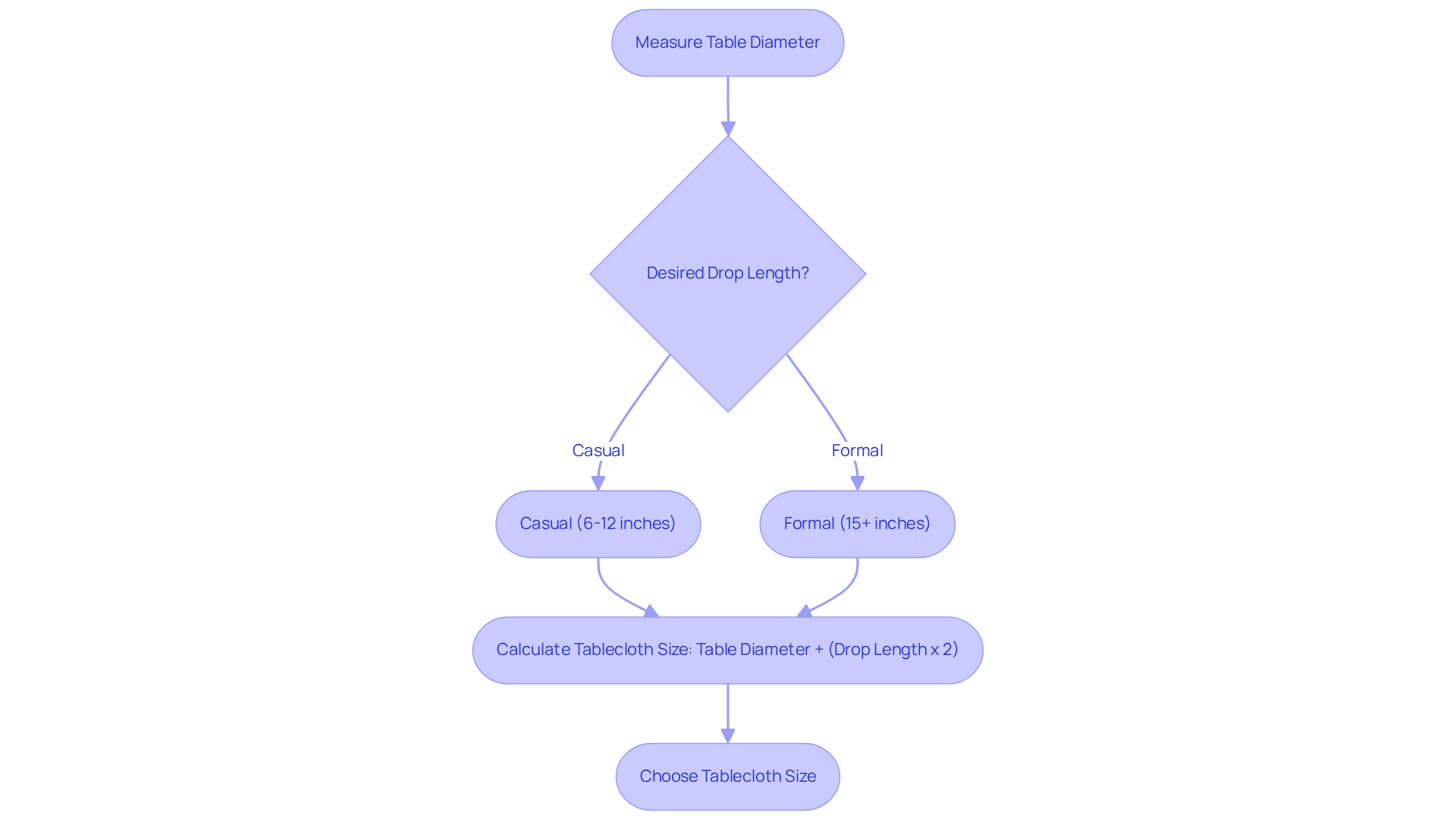
To determine the appropriate 36 inch round tablecloth size for a 36-inch round table, begin by measuring the diameter at the widest point across the center. Use a tape measure for accuracy. Consider how much fabric you want to hang over the edges for a standard drop. A typical recommendation is a length of 6 to 12 inches for casual settings, while formal events may require a length of 15 inches or more. The formula to calculate the tablecloth size is:
Tablecloth Size = Table Diameter + (Drop Length x 2).
For instance, if you desire a 10-inch drop, the calculation would be: 36 inches + (10 inches x 2) = 56 inches. Thus, a 56-inch round tablecloth would be ideal for your setup.
Precise measurement is crucial for achieving a refined appearance. Ill-fitting linens can detract from your décor and may even appear untidy in photographs. Remember to round up measurements to ensure sufficient coverage of the surface, especially when considering a 36 inch round tablecloth size, which is essential for attaining a professional look.
Expert recommendations emphasize that proper table covering not only enhances the aesthetic but also reflects your attention to detail. Don't compromise on quality - ensure your linens fit perfectly.

Choose the Right Tablecloth Drop Style
When selecting a drop style for your table, it’s essential to consider the occasion’s formality and theme, especially regarding the 36 inch round tablecloth size. The right tablecloth not only enhances the dining experience but also creates memorable moments. Premium fabrics from IQ Linens elevate the appearance of your table while offering economic advantages; your cost per occasion decreases with each use. Here are three primary styles to consider:
- Short Drop: Typically measuring 6-8 centimeters, this style is perfect for relaxed occasions like picnics or informal gatherings. It allows easy access to the table, fostering a laid-back atmosphere.
- Standard Drop: Ranging from 10-12 inches, this option is ideal for semi-formal events. It strikes a balance, providing a look that is neither too casual nor overly formal, making it versatile for various occasions. Choosing the right covering, including the 36 inch round tablecloth size, depends on the event type and the venue’s theme.
- Full Drop: Extending to the floor, this style is suited for formal occasions such as weddings or gala dinners. It creates an elegant and polished look, concealing leg supports and enhancing the overall decor. Attention to detail in tablecloth selection significantly enhances the dining atmosphere.
Investing in IQ Linens means no rental limitations-just linens that work the way you want. Selecting the suitable drop style not only affects the table’s appearance but also impacts guest comfort, influencing how easily they can reach items on it. With IQ Linens, you can bypass the cycle of rentals and replacements, ensuring you’re always ready to set the table.

Select Appropriate Fabrics for Your Event
When choosing fabrics for your event, it’s crucial to consider the extensive collection of high-quality fabrics available at IQ Linens for your 36 inch round tablecloth size.
-
Polyester: Renowned for its durability and stain resistance, polyester is an ideal choice for high-traffic occasions. It retains its color and shape through multiple washes, making it particularly suitable for catering and banquet settings. This fabric can last 2-3 years with proper care, ensuring longevity in busy environments.
-
Satin: For a touch of elegance, satin offers a luxurious sheen that enhances formal occasions. Its glossy finish is often preferred for weddings and upscale gatherings, although it may require more care to prevent wrinkles.
-
Linen: This natural fabric provides a classic and refined appearance, making it ideal for high-end occasions where aesthetics are paramount. However, linen can be more expensive and requires careful handling, as it is less durable than synthetic options.
-
Spandex: Perfect for contemporary, streamlined designs, spandex coverings fit tightly and are often utilized for cocktail surfaces. They are simple to clean and retain their shape effectively, offering a refined look for modern occasions.
-
Burlap: For a rustic charm, consider the affordable burlap linen SKU SWAN-BURL, which offers customizable options for both purchase and rental at IQ Linens.
To ensure you make the best choice, get a swatch in hand so you know exactly what to expect when your order arrives. By carefully choosing the appropriate fabric, you can ensure that your tablecloth not only enhances the visual appeal of your gathering but also withstands the demands of the occasion.

Explore Customization Options for Tablecloths
Customization plays a pivotal role in enhancing the visual appeal of your settings. Here are key options to consider for your 36-inch round tablecloths:
- Color Selection: Choose colors that resonate with your event's theme. IQ Linens offers over 300 high-quality fabrics and colors for customizable linens, ensuring you can find the perfect match for any palette.
- Patterns and Textures: Incorporate trendy patterns and textures, such as velvety finishes or jacquard intricacies, to introduce depth and interest to your tables. Options like damask or pintuck can lend a sophisticated touch to your decor.
- Monograms and Logos: Personalization is essential for corporate events or weddings. Adding a monogram or logo to your fabric covering not only enhances the aesthetic but also reinforces branding and thematic elements. Organizers can create unique arrangements that align with their vision by using customizable linens, including those in the 36 inch round tablecloth size.
- Layering: Experiment with multiple tablecloths in varying sizes and colors to achieve a layered effect. This technique adds dimension and transforms a simple table setting into a visually striking display.
- Chair Tie Sashes: Complete your event’s decor with coordinating chair tie sashes from IQ Linens, available in Basic Polyester or Duchess Satin. These sashes are stain and wrinkle-resistant, machine washable, and measure 8 x 110 inches, making them perfect for decorating chairs at any party or banquet. With a variety of colors to choose from, these sashes can enhance the overall aesthetic of your setting.
By exploring these customization options, you can create a distinctive and memorable table arrangement that embodies your vision and enhances the overall experience. Research shows that 85% of occasion coordinators report high satisfaction with diverse textile collections, underscoring the value of customization in event planning.

Conclusion
Mastering the selection of the right size for a 36-inch round tablecloth is essential for crafting a polished and inviting event atmosphere. Accurate measurements and appropriate drop styles are not just details; they are the foundation of a successful table setting that meets both aesthetic and functional needs. By grasping the nuances of tablecloth sizing, hosts can elevate their events with confidence.
Key insights reveal the importance of measuring the table diameter and selecting the desired drop length, which varies based on the event's formality. Different drop styles - from short to full - cater to various settings, whether casual or formal. Moreover, choosing the right fabric - be it polyester for durability, satin for elegance, or burlap for rustic charm - further enhances the overall aesthetic and practicality of the table setup.
Ultimately, this article serves as a comprehensive guide for anyone aiming to perfect their event decor. By investing time in understanding tablecloth sizes, styles, and customization options, hosts can create memorable experiences that reflect their vision and attention to detail. Embracing these best practices will not only enhance the visual appeal of events but also ensure that every gathering leaves a lasting impression on guests. So, take the next step in your event planning journey - explore the options available and transform your gatherings into unforgettable experiences.
Frequently Asked Questions
How do I measure the dimensions of a round table for a tablecloth?
To measure a round table, use a tape measure to determine the diameter at the widest point across the center.
What is the recommended drop length for a tablecloth in casual and formal settings?
For casual settings, a drop length of 6 to 12 inches is typical, while formal events may require a drop length of 15 inches or more.
How do I calculate the appropriate tablecloth size for my round table?
The formula to calculate the tablecloth size is: Tablecloth Size = Table Diameter + (Drop Length x 2). For example, for a 36-inch table with a 10-inch drop, the calculation would be 36 inches + (10 inches x 2) = 56 inches.
Why is precise measurement important for tablecloths?
Precise measurement is crucial for achieving a refined appearance, as ill-fitting linens can detract from your décor and may appear untidy in photographs.
What should I remember when measuring for a 36-inch round tablecloth?
Remember to round up measurements to ensure sufficient coverage of the surface for a 36-inch round tablecloth, which is essential for attaining a professional look.
What do experts say about the importance of proper table covering?
Experts emphasize that proper table covering enhances the aesthetic and reflects attention to detail, so it's important not to compromise on quality and ensure your linens fit perfectly.
List of Sources
- Measure Table Dimensions Accurately
- How to Measure Tablecloth Sizes for Any Table | CV Linens™ (https://cvlinens.com/blogs/product-101/measuring-tablecloth-sizes?srsltid=AfmBOori2XtYbg-TkHzY46sTgrQEnoJku095sQu932hYPcHAjGV9QMJC)
- How to Measure for a Round Tablecloth: Choose the Right Size (https://roughlinen.com/blogs/newsletters/how-to-measure-for-a-round-tablecloth?srsltid=AfmBOopgRet42_goucBUqdl_Yeq9eocjTeX6-TsqaQ9bfwaQYXytMbYN)
- Guide for Measuring a Round Table for a Tablecloth (https://logoclothz.com/learn/guide-for-measuring-a-round-table-for-a-tablecloth?srsltid=AfmBOor4UUvokJ2Db4znVrXzkRg03scKSMtyrZq5O7N1ojgjS6sh2ZIe)
- How to Size a Tablecloth Correctly (https://lenox.com/blogs/buying-guide/how-to-size-a-tablecloth)
- How to calculate tablecloth size based on your table size (https://gtlinens.com/retail/tablecloth-size?srsltid=AfmBOoqG1_j_76Iu3P64hNoFAsRgc6F3YiJmwP_zERjpY0ftxHDGcrbZ)
- Choose the Right Tablecloth Drop Style
- The Role of Tablecloths in Event Design: More Than Just Decor (https://newstarfabric.com/blogs/all-blogs/the-role-of-tablecloths-in-event-design-more-than-just-decor?srsltid=AfmBOop0cF9FiMPe3pcDqAtajMnoOgyGqFntFd_w1I9yLjKuRSw3ujeE)
- Top 9 Event Table Cloths for Events & Weddings (https://sheltent.com/blogs/guides/best-event-table-cloths)
- The Design Community Finds This Tablecloth Length "Offensive" (https://housebeautiful.com/lifestyle/entertainment/a63442837/correct-tablecloth-length-debate)
- Tablecloth Sizes and Shape: Choosing the Right One (https://bbcrafts.com/blogs/news/tablecloth-sizes-and-shape?srsltid=AfmBOoqiOVY30l9M1ZtgUru-y81xidpglO2VQ_-rx9atdSwlVPoU4iEs)
- How to Choose the Perfect Tablecloth for Any Event (https://letsdolinens.com/post/choose-the-perfect-tablecloth)
- Select Appropriate Fabrics for Your Event
- Best Tablecloths for Restaurants and Caterers (2025 Guide) (https://tableclothdirectny.com/blogs/news/best-tablecloths-for-restaurants-and-caterers)
- 4 Best Practices for Choosing Table Cloths for Events (https://go.ultimatetextile.com/blog/4-best-practices-for-choosing-table-cloths-for-events)
- Best Fabrics for Tablecloths: Suitable Materials for Every Event (https://ichcha.com/block-printing-blog/best-fabrics-for-tablecloths-suitable-materials-for-every-event)
- Choosing Tablecloths Based on Event Types | eFavormart (https://efavormart.com/blogs/home/choosing-tablecloth-materials-based-on-event-types?srsltid=AfmBOooh8WeTUafzSjjLy6xVdFfdWNFDrY3SiDF7_ySk9k5fF4wlI0r1)
- Top 9 Event Table Cloths for Events & Weddings (https://sheltent.com/blogs/guides/best-event-table-cloths)
- Explore Customization Options for Tablecloths
- 4 Creative Tablecloth Decoration Ideas for Stunning Events (https://go.iqlinens.com/blog/4-creative-tablecloth-decoration-ideas-for-stunning-events)
- Exploring the Latest Trends in Tablecloth Patterns and Colors (https://thetableclothstore.com/blogs/news/exploring-the-latest-trends-in-tablecloth-patterns-and-colors?srsltid=AfmBOoqsW0c8xWe6-pA4Jajs8b2R0uLiRf7tT0qAhYcThS9ExGFq3r2b)
- Why Fitted Tablecloths Are the Smart Choice for Any Event? (https://tableclothsfactory.com/blogs/home/why-fitted-tablecloths-are-the-smart-choice-for-any-event?srsltid=AfmBOor69c156XC0QC-Ofm5z4os2XQpX5B2KeaJMXREyDvf53_avvcEp)
- 10 Company Tablecloth Solutions to Elevate Your Event Planning (https://go.ultimatetextile.com/blog/10-company-tablecloth-solutions-to-elevate-your-event-planning)
- Your Guide to Creating Colorful Table Settings (https://premiertablelinens.com/blogs/news/bright-ideas-with-colorful-table-linens?srsltid=AfmBOooNUuUGQ65Y9wG484YAonTl02H92qXF1n4FRSSS2vn2JXvzrzTS)