Master Tablecloth Measurements for 6-Foot Tables: Essential Tips
Introduction
Understanding the precise measurements for a 6-foot table is crucial for anyone aiming to create a polished and inviting atmosphere for their event. Research shows that with the right tablecloth, not only can the visual appeal be enhanced, but the overall guest experience can be significantly improved. However, many face the challenge of determining the ideal drop lengths and sizes that suit various occasions. What are the key factors that should influence these decisions? How can one ensure that the selected linens complement the event's theme and functionality?
To navigate these questions effectively, consider the following:
- Tablecloth Length: The drop length should be appropriate for the type of event - formal gatherings may require longer drops, while casual settings might benefit from shorter ones.
- Fabric Choice: Different fabrics convey different atmospheres; for instance, satin adds elegance, while cotton offers a more relaxed vibe.
- Color Coordination: Ensure that the colors of the linens align with the event's theme, enhancing the overall aesthetic.
By focusing on these key factors, you can elevate your event's ambiance and ensure that your linens not only serve a functional purpose but also enhance the overall experience for your guests. Take action now to select the perfect linens that reflect your event's vision.
Understand Standard Dimensions of a 6-Foot Table
A standard 6-foot rectangular surface typically measures 72 units in length, 30 units in breadth, and 29 units in height. It is crucial to understand the tablecloth measurements for 6 foot table when selecting the right tablecloth. For instance, knowing that the surface's width is 30 units helps determine the amount of fabric needed to achieve the desired drop length. Additionally, it's important to recognize variations, such as seminar surfaces, which may have different heights, ensuring the cloth fits perfectly. As Brian Tracy aptly states, "A clear vision, backed by definite plans, gives you a tremendous feeling of confidence and personal power." This underscores the necessity of having accurate tablecloth measurements for 6 foot table.
This foundational knowledge empowers event planners to make informed decisions when sourcing linens, guaranteeing a polished and professional appearance for any occasion. Accurate measurements not only enhance aesthetics but also facilitate smooth movement and interaction among guests, contributing to a successful event. For comfortable movement, it is recommended to maintain a gap of no less than 36 to 48 centimeters between table edges, as emphasized in various case studies on event planning.
Moreover, IQ Linens provides a diverse collection of high-quality fabrics, including stain and wrinkle-resistant options like Basic Polyester and Duchess Satin. These fabrics are perfect for elevating your event decor, complete with coordinating chair tie sashes. By selecting the right fabric and ensuring the correct tablecloth measurements for 6 foot table, you can create an inviting atmosphere that will impress your guests. Don't miss the opportunity to enhance your event with the perfect linens.

Determine Appropriate Tablecloth Drop Lengths
When selecting a table covering, understanding the importance of hanging measurements is essential for achieving the desired aesthetic. For formal occasions, an ideal hanging measurement of 30 units is recommended. This allows the tablecloth to gracefully touch the ground, creating an atmosphere of sophistication and elegance. Conversely, in casual settings, a reduction of about 8 to 12 inches is often more suitable, promoting a relaxed vibe that encourages comfort and ease.
The nature of the event significantly influences the choice of drapes. For instance, weddings and upscale gatherings typically favor floor-length styles, which contribute to a refined and polished look. On the other hand, buffet-style setups may necessitate a more practical, shorter option that balances functionality with style.
Imagining how the distance interacts with the height of the surface and the overall decor theme is crucial. This consideration ensures a cohesive and sophisticated appearance that resonates with the event's purpose. By carefully selecting the right table covering, you not only enhance the visual appeal but also elevate the overall experience for your guests.
In conclusion, when planning your next event, remember that the right table covering can make all the difference. Consider these guidelines to create an inviting and stylish atmosphere that reflects your vision.

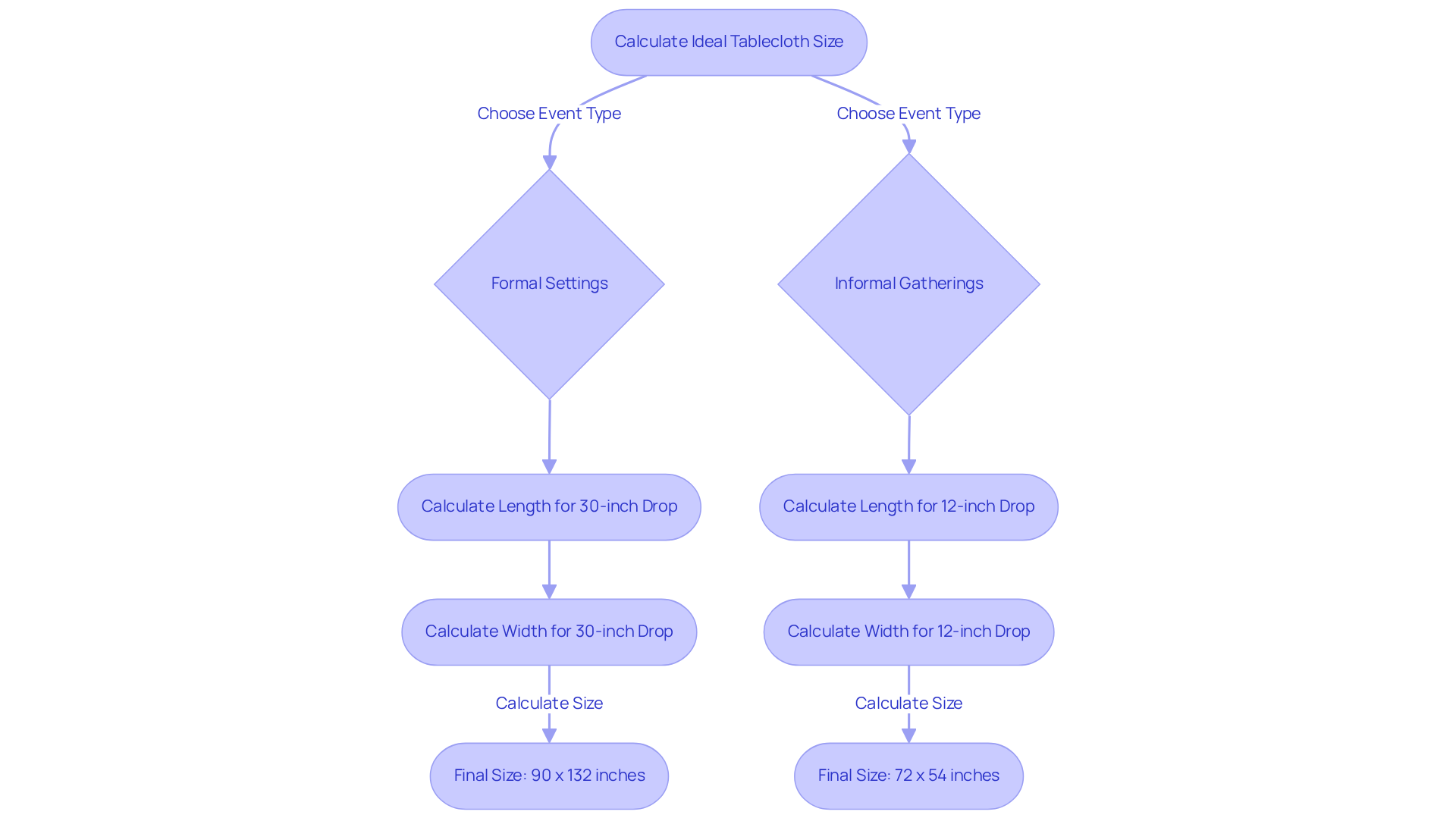
Calculate Ideal Tablecloth Sizes for 6-Foot Tables
To find the ideal tablecloth measurements for a 6 foot table, start with the dimensions: 72 units long and 30 units wide. For a floor-length fall, which is generally recommended to be between 15 and 20 centimeters for formal settings, calculate the size by adding twice the desired fall length to both the length and width of the table. For instance, if a 30-inch drop is preferred, the calculations would be:
- Length: 72 inches + (30 inches x 2) = 132 inches
- Width: 30 inches + (30 inches x 2) = 90 inches
This results in a tablecloth size of 90 x 132 inches, perfect for formal occasions. Conversely, for a shorter descent of 12 inches, suitable for informal gatherings, the calculations yield a tablecloth size of 72 x 54 inches.
For added convenience, consider using the 'Find Your Fit' measuring guide to determine the appropriate tablecloth measurements for a 6 foot table based on dimensions and desired fall. It's also important to remember that tablecloths may shrink by an average of about 4-6%, so opting for a slightly larger size can ensure adequate coverage. This method allows for flexibility in selecting the right size according to your preferred drop measurement and the overall style of your event. With IQ Linens' extensive collection of high-quality fabrics, you can find the perfect tablecloth that not only fits well but also elevates the aesthetic of your event.

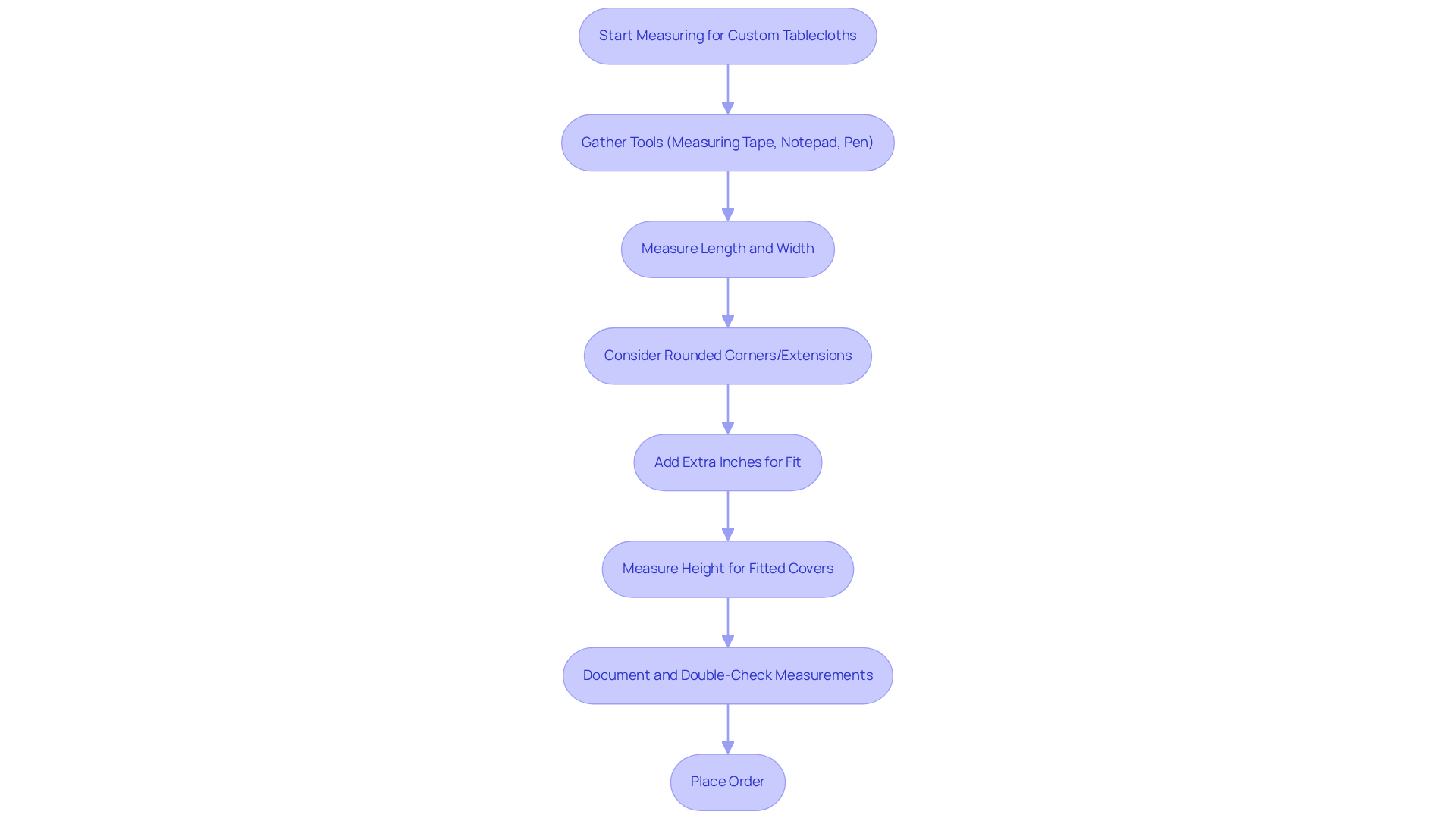
Measure for Custom Tablecloths Effectively
Measuring for custom tablecloths, particularly the tablecloth measurements for 6 foot table, is not just a task; it’s an essential step in ensuring your event looks impeccable. To achieve this, having the right tools is crucial. Equip yourself with a measuring tape, notepad, and pen. Begin by measuring the length and width of the surface from the outer edges to get the tablecloth measurements for 6 foot table, ensuring accuracy. If your furniture features rounded corners or extensions, these must be factored into your measurements. Remember, surfaces come in various shapes - rectangular, round, square, and oval - each influencing your tablecloth selection.
For a tailored fit, consider adding an extra inch or two when determining the tablecloth measurements for 6 foot table to accommodate any fabric variations or sewing allowances. If you’re ordering a fitted table covering, measuring the height of the furniture is vital to ensure a snug fit. Common sizing errors to avoid include:
- Neglecting to consider table extensions
- Selecting unsuitable tablecloth measurements for 6 foot table
For casual settings, a drop length of 6-8 inches is typically recommended, while formal events often require a drop length of 15 inches or more.
Document all measurements clearly and double-check them before placing your order. This diligence will prevent discrepancies and ensure your tablecloth enhances the overall aesthetic of your event. Remember, precision in measurement is key to achieving the perfect look.

Conclusion
Understanding the precise tablecloth measurements for 6-foot tables is crucial for achieving a polished and professional look at any event. Accurate dimensions, drop lengths, and fabric selection are not just details; they are essential elements that contribute significantly to the overall atmosphere and functionality of a gathering. By mastering these aspects, event planners can ensure their setups are not only visually appealing but also facilitate smooth interactions among guests.
Key insights include:
- The standard dimensions of a 6-foot table
- Recommended drop lengths for various occasions
- Practical tips for measuring custom tablecloths
Whether it’s a formal event requiring elegant floor-length drapes or a casual setting that calls for shorter, more relaxed styles, the right tablecloth can dramatically enhance the visual appeal and effectiveness of your event setup. Moreover, utilizing high-quality fabrics can elevate the atmosphere, making it memorable for all attendees.
Ultimately, investing time in understanding and applying these tablecloth measurement principles can transform any event from ordinary to extraordinary. As you plan your next gathering, consider these guidelines to create an inviting and stylish environment that aligns with your vision. The right choice in table coverings not only reflects your attention to detail but also leaves a lasting impression on your guests. Don’t underestimate the power of a well-chosen tablecloth; it’s a simple yet impactful way to elevate your event.
Frequently Asked Questions
What are the standard dimensions of a 6-foot table?
A standard 6-foot rectangular table typically measures 72 units in length, 30 units in breadth, and 29 units in height.
Why is it important to know the tablecloth measurements for a 6-foot table?
Knowing the tablecloth measurements is crucial for determining the amount of fabric needed to achieve the desired drop length and ensuring that the cloth fits perfectly.
What should be considered regarding variations in table height?
It is important to recognize that different types of tables, such as seminar surfaces, may have varying heights, which can affect the fit of the tablecloth.
How do accurate tablecloth measurements affect an event?
Accurate measurements enhance aesthetics and facilitate smooth movement and interaction among guests, contributing to a successful event.
What is the recommended gap between table edges for comfortable movement?
It is recommended to maintain a gap of no less than 36 to 48 centimeters between table edges for comfortable movement.
What types of fabrics does IQ Linens offer for tablecloths?
IQ Linens provides a diverse collection of high-quality fabrics, including stain and wrinkle-resistant options like Basic Polyester and Duchess Satin.
How can selecting the right fabric and measurements impact event decor?
Selecting the right fabric and ensuring correct tablecloth measurements can create an inviting atmosphere that impresses guests and elevates event decor.
List of Sources
- Understand Standard Dimensions of a 6-Foot Table
- 22 Inspirational (and Funny) Event Planning Quotes - Social Tables (https://socialtables.com/blog/event-planning/event-planning-quotes)
- What is a Table Length, Width, Height, and Diameter? Find Out Now. (https://tableskirtingclip.com/Table-Terms-Length-Width-Height-Diameter_b_15.html)
- Event Table Sizes & Capacities: A Complete Guide (https://tripleseat.com/blog/event-table-sizes-capacities-a-complete-guide)
- 5 Essential Banquet Table Dimensions for Event Planners (https://go.iqlinens.com/blog/5-essential-banquet-table-dimensions-for-event-planners)
- Determine Appropriate Tablecloth Drop Lengths
- Table Linen & Tablecloth Sizing Chart + Guide | Lola Valentina (https://lolavalentina.com/tablecloth-sizing-chart-event-guide)
- Tablecloth Size Calculator (https://omnicalculator.com/everyday-life/tablecloth-size)
- How to Choose the Perfect Tablecloth for Any Event (https://letsdolinens.com/post/choose-the-perfect-tablecloth)
- How to Size a Tablecloth Correctly (https://lenox.com/blogs/buying-guide/how-to-size-a-tablecloth)
- Calculate Ideal Tablecloth Sizes for 6-Foot Tables
- Tablecloth Size Calculator (https://omnicalculator.com/everyday-life/tablecloth-size)
- What Size Tablecloth for a 6-Foot Table? A Complete Guide - Centric Events (https://centric.events/blog/what-size-tablecloth-for-a-6-foot-table-a-complete-guide)
- How to calculate tablecloth size based on your table size (https://gtlinens.com/retail/tablecloth-size?srsltid=AfmBOorTmZM2JKO33VRtzms20HVP-7AAU1r_Oz_0FVfwX7zia_b8sxCq)
- Measure for Custom Tablecloths Effectively
- Case Study: Custom Banner Lab's Project for ASPIRE Event Management - Custom Table Runner with Logo (https://custombannerlab.com/blog/case-study-custom-banner-labs-project-for-aspire-event-management-custom-table-runner-with-logo-?srsltid=AfmBOoqgE5TkHFEd5iu4sCQmHr4LFPAZUUUa0SuEFvAUf4HvDEaJDHnw)
- Case Study: Custom Banner Lab’s Project for MODELON - 6FT 3-Sided Open-Back Custom Tablecloth (https://custombannerlab.com/blog/case-study-custom-banner-labs-project-for-modelon-6ft-3sided-openback-custom-tablecloth?srsltid=AfmBOoqDkPajnHJsDJCiPdwNk16eOqJ1aLUrQwPEyL0rmWzm6xMZ_9Z1)
- How to Measure Tablecloths – Full Guide | Custom Bedding (https://custom-bedding.com/us/measuring-guide-for-tablecloths)
- How to Size a Tablecloth Correctly (https://lenox.com/blogs/buying-guide/how-to-size-a-tablecloth)