Master Silver Chair Sashes: 4 Best Practices for Event Planners
Introduction
Mastering the art of silver chair sashes can truly transform an ordinary event into an extraordinary experience. By understanding the nuances of fabric selection, color coordination, and installation techniques, event planners can elevate their decor to new heights. But with so many options and best practices available, how can you ensure that your choices enhance rather than detract from the overall theme?
This article delves into essential strategies that will empower you to create stunning, cohesive designs that captivate guests and leave a lasting impression. Research shows that the right linens can make all the difference, setting the tone for your event and creating an inviting atmosphere.
Let’s explore how you can master these techniques and elevate your events to the next level.
Select Appropriate Fabrics for Silver Chair Sashes
When selecting fabrics for silver chair sashes, it is crucial to understand your options to elevate your event's aesthetic. Here are some top choices:
-
Satin: Renowned for its luxurious sheen, satin elevates the elegance of any event. Its beautiful drape and availability in various shades of silver make it a favored choice for weddings and formal gatherings, providing a sophisticated touch.
-
Organza: This lightweight, sheer fabric imparts a delicate and ethereal quality. Organza sashes can be effortlessly tied into bows or knots, creating a soft look that complements romantic themes.
-
Polyester: A practical choice for high-traffic occasions, polyester is both durable and resistant to wrinkles. It maintains its hue and shape, making it perfect for rental services where dependability is essential.
-
Spandex: For a modern and sleek appearance, spandex bands provide a form-fitting look that is perfect for cocktail tables or contemporary events. Their easy maintenance and vibrant color options enhance the overall decor.
-
Taffeta: This crisp fabric is known for its ability to hold shape, adding a structured look to chair sashes. Taffeta is frequently selected for formal occasions and is available in a range of textures and finishes, making it a versatile option.
By understanding the properties of these fabrics, event planners can confidently select the best options, including silver chair sashes, that align with their event's theme and practical requirements. Choose wisely, and let your event shine with the perfect chair sashes!

Coordinate Colors and Themes with Silver Chair Sashes
To effectively coordinate colors and themes with silver chair sashes, consider these strategies:
-
Complementary Hues: Pair metallic sashes with shades that enhance their elegance, such as navy blue, deep burgundy, or emerald green. These combinations create a striking contrast that elevates the overall decor. Research shows that utilizing complementary colors can significantly improve the visual attractiveness of an occasion.
-
Monochromatic Schemes: For a sophisticated aesthetic, utilize varying shades of silver and gray. This approach adds depth and interest without overwhelming the senses, creating a refined atmosphere. Experts recommend this technique for modern events where subtlety is key.
-
Accent Hues: Introduce accent hues through table settings, floral arrangements, or other decor elements. Incorporating blush pink or gold accents can soften the look and infuse warmth into the design. Industry standards emphasize that thoughtful use of accent colors can create a cohesive and inviting environment.
-
Theme Consistency: Ensure that the metallic ribbons correspond with the occasion's theme. For rustic weddings, combining metallic sashes with burlap or natural elements can create a harmonious look. In contrast, sleek lines and minimalistic decor enhance the elegance of silver chair sashes in modern events. Grasping cultural interpretations of hues is also essential; for example, black may symbolize formality in some societies while representing sadness in others.
-
Test Swatches: Before making your selections, acquire fabric swatches to evaluate how they interact with other hues under different lighting conditions. This vital step guarantees that the final appearance meets your expectations and enhances the overall aesthetic. Avoid common pitfalls such as mismatched colors or overwhelming patterns, which can detract from the intended elegance of the decor.
By integrating these strategies, organizers can produce striking and unified designs that emphasize the elegance of gray chair coverings.

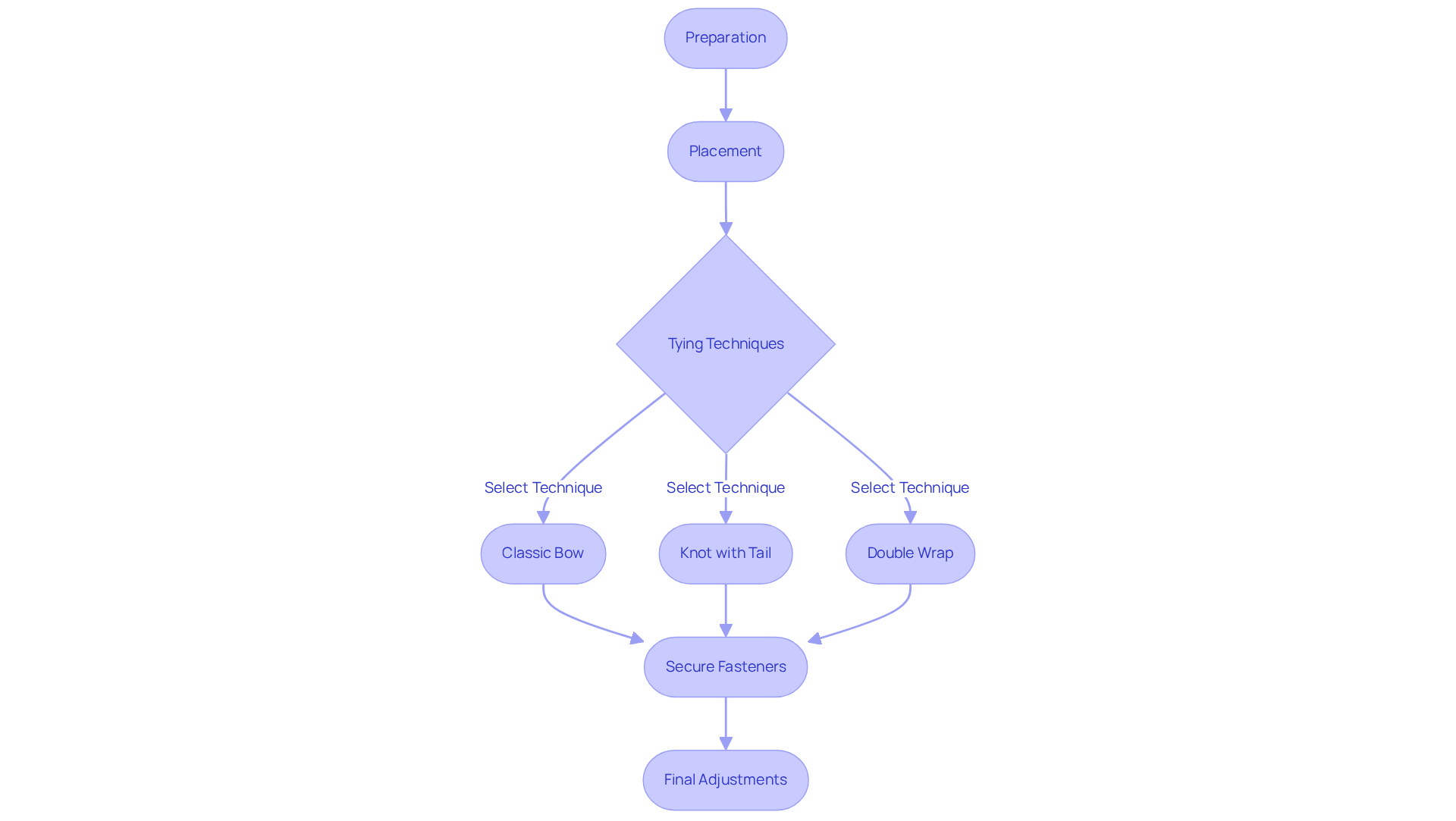
Implement Effective Techniques for Installing Silver Chair Sashes
To ensure the effective installation of silver chair sashes, follow these essential best practices:
-
Preparation: Before the event, iron or steam the fabric strips to eliminate any wrinkles. This step is crucial for achieving a crisp, polished appearance that enhances the overall decor, especially when using silver chair sashes.
-
Placement: Drape the fabric over the back of the chair, ensuring both ends are of equal length. This symmetry is vital for a professional look that resonates with guests.
-
Tying Techniques: Employ various methods to secure the sashes:
- Classic Bow: Create a simple bow for a traditional aesthetic, ensuring the loops are even for balance.
- Knot with Tail: For a more relaxed vibe, tie a knot using silver chair sashes and allow the tails to hang down, adding texture to the setup.
- Double Wrap: For a dramatic flair, wrap the silver chair sashes around the chair twice before tying, creating a fuller appearance.
-
Secure Fasteners: Utilize clips or pins to keep the frames in place, particularly for outdoor occasions where wind may pose a challenge.
-
Final Adjustments: After tying, make sure to modify the straps for straightness and even positioning. This meticulous attention to detail significantly enhances the event's overall aesthetic.

Maintain and Care for Silver Chair Sashes
To ensure your silver chair sashes from IQ Linens remain in pristine condition, it's essential to follow these best practices:
-
Cleaning: Proper cleaning is crucial for maintaining the fabric's integrity.
- Polyester: Machine wash on a gentle cycle with cold water. Avoid bleach to preserve color.
- Satin: Hand wash or dry clean to prevent damage. Use a mild detergent and steer clear of harsh chemicals.
-
Storage: After cleaning, store the sashes in a cool, dry location. Utilize breathable storage bags to prevent dust accumulation and maintain the fabric's quality.
-
Wrinkle Prevention: To keep wrinkles at bay during storage, fold the fabric neatly and avoid cramming them into tight spaces. For longer-term storage, consider hanging them on padded hangers.
-
Repairs: Regularly inspect the sashes for any signs of wear or damage. Address minor issues promptly to prevent further deterioration.
-
Routine Inspections: Before each event, examine the sashes for stains or damage. Taking action on any issues ensures they look their best for your guests.
By adhering to these practices, you can guarantee that your silver chair sashes not only remain in excellent condition but also enhance the overall decor of your events.

Conclusion
Selecting the right silver chair sashes is crucial for crafting an elegant and cohesive atmosphere at any event. Understanding the various fabric options, coordinating colors and themes, and implementing effective installation techniques can significantly enhance decor and impress guests.
Key practices include:
- Choosing appropriate fabrics like satin and organza for their aesthetic appeal, alongside practical considerations of polyester and spandex.
- Coordinating colors and themes effectively elevates the overall design.
- Proper installation techniques ensure a polished presentation.
- Regular maintenance and care keep the sashes looking pristine, ready to enhance future events.
Ultimately, the thoughtful integration of silver chair sashes can transform any gathering into a memorable and visually appealing experience. Embracing these best practices not only elevates decor but also demonstrates a commitment to quality and attention to detail, setting an event apart. Event planners are encouraged to apply these insights to create stunning environments that resonate with guests long after the event concludes.
Frequently Asked Questions
What are the recommended fabrics for silver chair sashes?
The recommended fabrics for silver chair sashes include satin, organza, polyester, spandex, and taffeta.
What are the characteristics of satin as a fabric choice?
Satin is known for its luxurious sheen, beautiful drape, and availability in various shades of silver, making it a favored choice for weddings and formal gatherings.
How does organza differ from other fabrics?
Organza is a lightweight, sheer fabric that imparts a delicate and ethereal quality, allowing for effortless tying into bows or knots for a soft look.
Why is polyester a practical choice for chair sashes?
Polyester is durable, resistant to wrinkles, and maintains its hue and shape, making it ideal for high-traffic occasions and rental services.
What is the advantage of using spandex for chair sashes?
Spandex provides a modern and sleek appearance with a form-fitting look, making it suitable for cocktail tables or contemporary events, and it offers easy maintenance and vibrant color options.
What is the unique feature of taffeta as a fabric?
Taffeta is a crisp fabric known for its ability to hold shape, adding a structured look to chair sashes and is versatile due to its range of textures and finishes, often selected for formal occasions.
List of Sources
- Select Appropriate Fabrics for Silver Chair Sashes
- 4 Chair Sash Ideas to Elevate Your Event Decor (https://go.iqlinens.com/blog/4-chair-sash-ideas-to-elevate-your-event-decor)
- 4 Luxurious fabric choices for chair sashes (https://simplyelegantchaircovers.com/blogs/news/4-luxurious-fabric-choices-for-chair-sashes?srsltid=AfmBOopKFdPQhbCBu3o1lNO_ZNimvD7K90g7fH_DLYKbrL_9OOZlBV3f)
- How Satin & Taffeta Are Dominating Event & Wedding Trends (https://mytextilefabric.com/blogs/news/from-catwalk-to-home-decor-how-satin-taffeta-fabrics-are-dominating-event-wedding-trends?srsltid=AfmBOopXKmNbGaRlI5ROi1iMAe-9DsXYGNOIhFiBm8tQ-Y2By-w_KC9V)
- Coordinate Colors and Themes with Silver Chair Sashes
- The Power of Colour in Events: How Thoughtful Colour Choices Transform Experiences (https://avpartners.com/power-of-colour-event-experience)
- Which color combination is perfect for your wedding? (https://simplyelegantchaircovers.com/blogs/news/which-color-combination-is-perfect-for-your-wedding?srsltid=AfmBOoqu52_WUM6c7EWa7bR0Di9UL1EqZNx5Ah02-JV9uZVPi7Jq2irS)
- The New Wedding Neutral: Silver and Stainless Steel Are Redefining Wedding Reception Style (https://latimes.com/weddings/planning-ideas/advice/story/wedding-reception-decor-trend-silver-steel)
- Top Color Trends Dominating Event Design in 2025 - The Event Planner Expo (https://theeventplannerexpo.com/events/top-color-trends-dominating-event-design-in-2025)
- Implement Effective Techniques for Installing Silver Chair Sashes
- Mastering the Art of Tying Chair Sashes: A Step-by-Step Guide (https://oreateai.com/blog/mastering-the-art-of-tying-chair-sashes-a-stepbystep-guide/5d95d88318f452cf95e34d84ac0b4f03)
- Creative Ways to Use Chair Sashes for Any Event (https://bbcrafts.com/blogs/news/creative-ways-to-use-chair-sashes?srsltid=AfmBOorxFwI2-u1dS2Nwt7h3eTzP-XdU-RfItdp2tkumqCuirCbgFlEy)
- How to Tie a Chair Sash - ASAP Linen (https://asaplinen.com/how-to-tie-a-chair-sash?srsltid=AfmBOooEtLKwX6DLpCKnIUq14XFWuDHLa5BuUNovezu9k72sDM98AOkg)
- Mastering the Art of Chair Sash Tying: Transform Your Decor (https://chairpassion.com/blog/tying-chair-sash)
- Elevate Events with 4 Best Practices for Banquet Chair Sashes (https://go.iqlinens.com/blog/elevate-events-with-4-best-practices-for-banquet-chair-sashes)
- Maintain and Care for Silver Chair Sashes
- Master Rosette Chair Sashes: Key Practices for Event Planners (https://go.iqlinens.com/blog/master-rosette-chair-sashes-key-practices-for-event-planners)
- Chair Sashes - - How To Care For And Get Wrinkles Out - A Few Words Of Wisdom (https://weddingwire.com/wedding-forums/chair-sashes-how-to-care-for-and-get-wrinkles-out-a-few-words-of-wisdom/2d8bd583e42724a8.html)
- Keep Chair Sashes Secure at Your Event (https://letsdolinens.com/post/fixing-loose-and-falling-chair-sashes-at-event)
- Keep Chair Sashes Secure for a Flawless Event (https://letsdolinens.com/post/fix-chair-sashes-that-keep-coming-undone-during-events)
- Fabric 101 | Ratings & Codes | JP Home Furnishings (https://jphomefurnishings.com/fabric-101)