Master Running Table Cloths: Best Practices for Event Planners
Introduction
Running tablecloths are essential in the art of event design, acting as both functional elements and striking decorative accents. These versatile linens not only enhance visual appeal but also reinforce thematic elements, allowing event planners to elevate their gatherings from ordinary to extraordinary. With countless options available, how can you ensure the perfect choice that balances aesthetics, practicality, and maintenance? This article explores best practices for selecting, utilizing, and caring for table runners, offering insights that can transform any event into a memorable experience.
Understand the Role of Table Runners in Event Design
Running table cloths are essential in event design, serving as both decorative accents and practical elements. They significantly enhance the visual appeal of surfaces by introducing color, texture, and style, while also protecting them from spills and scratches. By strategically placing fabric strips, planners can create focal points that draw attention to centerpieces or other decorative elements. For instance, a vibrant tablecloth can elevate floral arrangements, making them even more striking.
Moreover, table coverings reinforce the theme of an event, whether it’s a formal wedding or a casual outdoor gathering. This versatility empowers planners to customize their selections to align with the desired atmosphere, ensuring that every detail contributes to the overall vision. Understanding these roles allows planners to make informed decisions that enhance both the aesthetic and functional quality of their events.
Incorporating high-quality linens not only beautifies the space but also reflects professionalism and attention to detail. Research shows that well-chosen table coverings can significantly impact guests' perceptions and experiences. Therefore, when planning your next event, consider the transformative power of table coverings. They are not just fabric; they are a vital component of your event's success.

Select the Right Table Runner: Size, Material, and Style
Choosing the right running table cloth for your surface is crucial for creating an impressive arrangement. Research shows that extending the cloth 6 to 12 inches beyond the edges of the surface ensures a balanced appearance. When selecting materials, consider the event's formality: luxurious fabrics like satin or silk are perfect for upscale occasions, while durable options such as cotton or burlap are ideal for more casual gatherings. Common fabrics for decorative items include cotton, known for its breathability and durability, and polyester, which is gaining popularity for its versatility and easy care.
For instance, a 72-inch rectangular surface pairs well with a strip approximately 48 inches long, while circular surfaces require strips about 12 inches shorter than the diameter. Furthermore, the athlete's style should align with the overall theme - floral designs are fantastic for spring events, while solid hues offer a contemporary flair. To elevate the aesthetics of your gathering, consider matching your runner with opulent chair ties from IQ Linens in harmonious shades and textures.
Expert recommendations suggest that IQ Linens provides a diverse assortment of premium cocktail and dinner cloth napkins in various colors and fabrics, featuring stain and wrinkle-resistant options such as polyester and cotton blends. This enables planners to enhance their settings while promoting sustainability. By thoughtfully considering size, material, and style, including the choice of a running table cloth, event planners can significantly boost the visual allure of their arrangements. Take action now and explore the exquisite offerings from IQ Linens to transform your next event.
Maintain and Care for Table Runners to Ensure Longevity
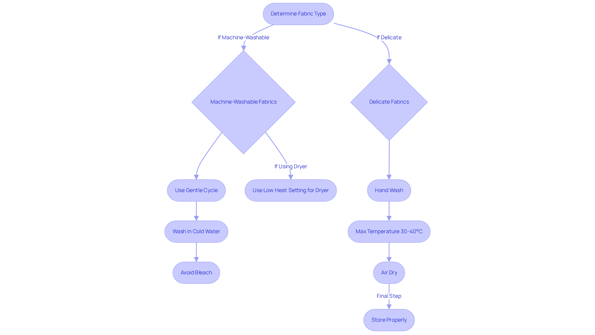
To ensure the durability of cloth coverings, it is essential to follow specific care guidelines tailored to each fabric type. Research shows that for machine-washable materials like cotton, utilizing a gentle cycle with cold water and mild detergent is crucial. Wash at temperatures up to 40-60°C (100-140°F), and avoid bleach and fabric softeners that can compromise fibers. For delicate fabrics such as linen and hemp, hand washing is recommended, with a maximum temperature of 30-40°C (85-100°F) to maintain their integrity.
After washing, air drying is the best practice to prevent shrinkage. If using a dryer, opt for a low heat setting. Additionally, consider employing a protective layer, such as transparent plastic or vinyl covers, to shield table decorations from spills while allowing their beauty to shine through.
For optimal storage, keep footwear in a cool, dry location, ideally rolled instead of folded, to prevent creases. Regular upkeep not only maintains the visual attractiveness of footwear but also ensures they are always ready for any occasion. By adhering to these expert recommendations, you can significantly enhance the longevity and appearance of your running table cloth, making it a reliable choice for all events.

Utilize Table Runners to Enhance Aesthetic Appeal
Running table cloths can be creatively employed as decorations to significantly enhance the visual appeal of any event. By layering multiple textiles, you can create depth and interest; for instance, pairing a solid piece with a patterned one introduces striking visual contrast. Furthermore, these elements can serve as a foundation for centerpieces, drawing attention to focal points on the table. Consider using a running table cloth that complements your overall color palette or incorporating seasonal themes, like warm autumn hues for fall gatherings.
Experimenting with placement and layering allows organizers to craft stunning arrangements that leave a lasting impression. Investing in premium running table cloth from IQ Linens not only enhances your dining experience but is also a financially sound decision, as the cost per occasion decreases with each use. With no rental limitations and linens that are always ready to go, you can focus on creating beautiful tablescapes without the stress of deadlines or pickups.
Explore our extensive range of fabric options, colors, and finishes to find the perfect match for your event's theme. Research shows that the right linens can transform an ordinary gathering into an extraordinary experience. Don't miss out on the opportunity to impress your guests - choose IQ Linens for your next event.
Conclusion
Running tablecloths are essential in event design, serving as both decorative accents and practical elements that enhance the overall experience. They introduce color, texture, and style while protecting surfaces, underscoring their importance in creating a visually appealing and functional environment. By grasping the multifaceted roles of table runners, event planners can elevate their designs, ensuring that every detail aligns with the desired atmosphere and theme.
This article has shared key insights on selecting, maintaining, and creatively using table runners. Choosing the right size, material, and style is crucial for achieving a balanced and attractive arrangement. Moreover, proper care and maintenance can extend the life of these linens, ensuring they remain a reliable choice for future events. The transformative power of high-quality table coverings is significant, as they greatly influence guests' perceptions and the overall ambiance of any gathering.
Ultimately, the strategic use of table runners can transform an ordinary event into an extraordinary experience. By investing in premium linens and exploring innovative ways to incorporate them into event designs, planners can create stunning tablescapes that leave lasting impressions. Embrace the potential of table runners to enhance both the aesthetic and functional qualities of your events, making every occasion memorable for your guests.
Frequently Asked Questions
What is the role of table runners in event design?
Table runners serve as both decorative accents and practical elements, enhancing the visual appeal of surfaces while protecting them from spills and scratches.
How do table runners contribute to the overall aesthetic of an event?
They introduce color, texture, and style, creating focal points that draw attention to centerpieces or other decorative elements, thereby elevating the overall design.
Can table coverings reinforce the theme of an event?
Yes, table coverings can reinforce the theme of an event, whether it’s a formal wedding or a casual outdoor gathering, allowing planners to customize their selections to align with the desired atmosphere.
Why is it important to use high-quality linens for table coverings?
High-quality linens beautify the space and reflect professionalism and attention to detail, significantly impacting guests' perceptions and experiences.
What should event planners consider when choosing table coverings?
Planners should consider the transformative power of table coverings, ensuring that every detail contributes to the overall vision and success of the event.
List of Sources
- Understand the Role of Table Runners in Event Design
- Global Market for Table Runners Expected to Surpass US$ 2 billion by 2031, Expanding at a CAGR of 4.9% from 2022 to 2031: TMR Report (https://finance.yahoo.com/news/global-market-table-runners-expected-163000834.html)
- Table Runner Market Expected to Grow at 4.7% by 2032 (https://acutemarketreports.com/report/table-runner-market)
- Table Runner Market Share and Growth Forecast, 2023-2031 (https://transparencymarketresearch.com/table-runner-market.html)
- Table Runner Market Demand, Size| Industry, Trend, Growth By 2035 (https://marketresearchfuture.com/reports/table-runner-market-24255)
- Select the Right Table Runner: Size, Material, and Style
- 4 Best Practices for Choosing Banquet Table Runners Effectively (https://go.iqlinens.com/blog/4-best-practices-for-choosing-banquet-table-runners-effectively)
- Tablecloth Sizes Guide: Find the Right Fit for Every Table | CV Linens™ (https://cvlinens.com/blogs/styling-tips/the-ultimate-linen-and-table-size-guide?srsltid=AfmBOopn2YYpCT8qfj7xjl--iO7Uo63qZnJc57hesdlLoOYXg4tNSAtW)
- Table Runner Questions: Find the Perfect Fit for Your Table | Expert Answers (https://chefsuccess.com/threads/table-runner-questions-find-the-perfect-fit-for-your-table-expert-answers.10896)
- Maintain and Care for Table Runners to Ensure Longevity
- How to care for your table runner (https://labottegadicasa.com/how-to-care-for-your-table-runner)
- How to Care for Your Table Runners: A Guide to Keeping Them Looking Ne (https://galleriagultex.com/blogs/news/how-to-care-for-your-table-runners-a-guide-to-keeping-them-looking-new?srsltid=AfmBOoqtCR3942qwabKLv_pxxRdbETQ9XMl2pfA4zQ91lwpkfLq_dJtC)