Master Rectangular Red Tablecloths: 4 Best Practices for Event Planners
Introduction
Selecting the right tablecloth can elevate an event from ordinary to extraordinary, and red is a color that undeniably commands attention. Event planners face the critical challenge of not only choosing the perfect shade but also ensuring that the fabric and fit align seamlessly with the occasion's theme and atmosphere. This article explores four best practices that will empower planners to master the art of using rectangular red tablecloths, ensuring that every event leaves a lasting impression.
What nuances of color, fabric, and design can truly transform a simple gathering into a memorable experience? Let's delve into the details.
Choose the Right Shade of Red for Your Event Theme
Selecting the appropriate shade of red is essential for enhancing your occasion's theme and overall aesthetic. Research shows that lighter shades, such as coral or blush, evoke warmth and friendliness, making them ideal for casual gatherings. In contrast, deeper hues like burgundy or crimson exude elegance and sophistication, making them perfect for formal occasions such as weddings or galas.
When choosing your rectangular red tablecloths, consider the occasion's color scheme. Red complements gold for an opulent atmosphere or white for a timeless, classic appearance. To ensure a cohesive design, utilize color swatches to visualize how different shades interact with other decor elements, creating a harmonious and visually appealing atmosphere.
Industry standards indicate that the influence of color choice on aesthetics cannot be overstated, with 84.7% of organizers citing color as a primary reason for product selection. Successful occasions often utilize a rectangular red tablecloth and various shades of red to create memorable experiences that resonate with guests. Take action now and choose the perfect red linens to elevate your event!

Select Durable and Easy-to-Care-For Fabrics
When selecting table coverings, it's essential to prioritize fabrics that combine durability with ease of maintenance. Polyester stands out as a top choice due to its stain resistance and wrinkle-free properties, making it ideal for high-traffic events. Research shows that IQ Linens' polyester tablecloths can withstand 150-200 wash cycles, significantly outlasting cotton options, which typically endure only 80-100 washes.
Spun polyester, celebrated for its cotton-like feel, retains the durability of synthetic fibers, offering a practical yet elegant solution. For those seeking a touch of sophistication, consider luxurious options like Majestic or Duchess from IQ Linens. These choices enhance the aesthetic appeal without sacrificing functionality.
Always check care instructions; machine-washable materials can greatly reduce turnaround time between events, ensuring a seamless experience for organizers. Furthermore, acquiring fabric samples can assist you in selecting the perfect option for your occasion. Notably, spun polyester requires less immediate maintenance compared to cotton, making it a more convenient choice for busy planners.
Take action today by exploring the extensive range of table linens available at IQ Linens, and elevate your event with fabrics that blend style and practicality.

Ensure Proper Sizing and Fit for a Professional Appearance
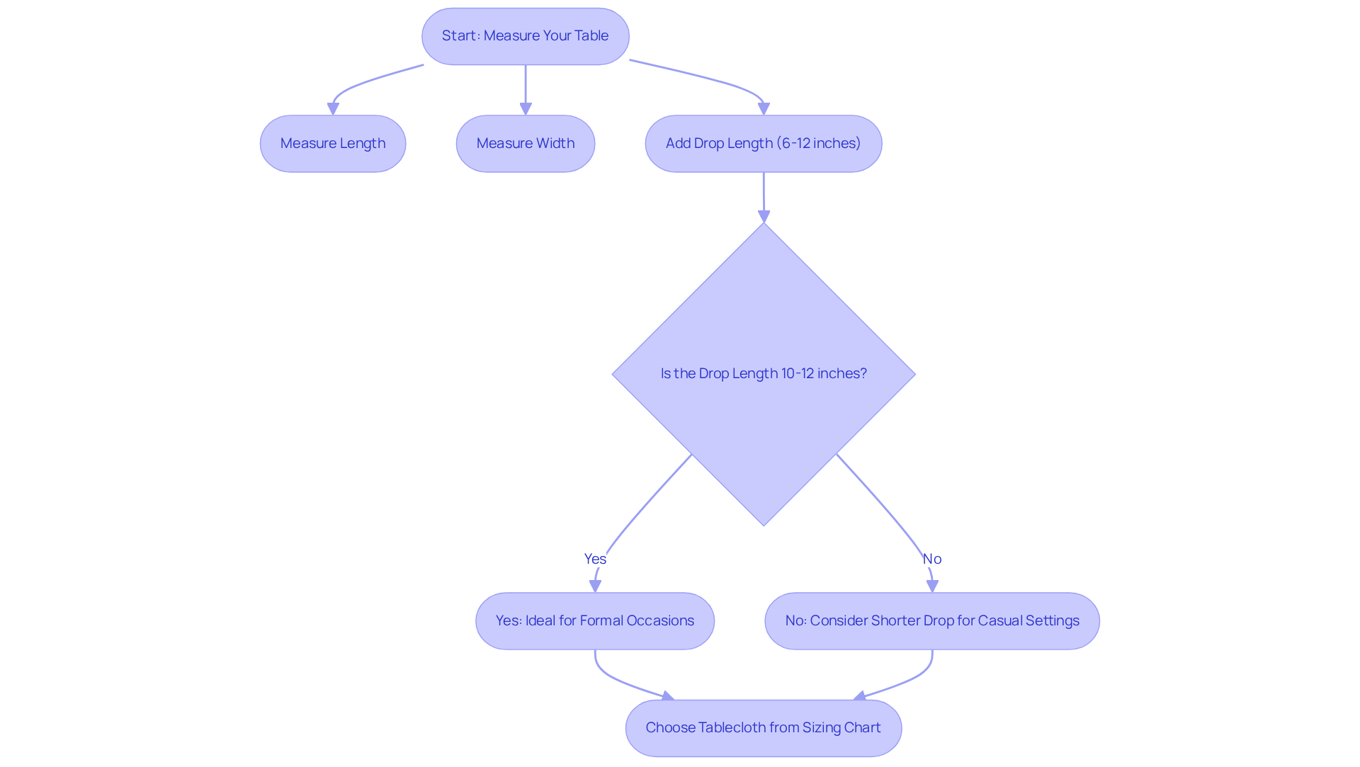
Selecting the correct size for your rectangular red tablecloth is crucial for achieving a polished and professional appearance. Research shows that starting with accurate measurements of your surfaces is essential. Measure the length and width, then add your preferred drop length, which typically ranges from 6 to 12 inches for formal occasions. For rectangular tables, using a rectangular red tablecloth with a drop of 10 to 12 inches is ideal for a floor-length look, while a shorter drop may be more suitable for casual settings.
Industry standards suggest that sizing charts from suppliers can be invaluable in ensuring accuracy. A properly tailored rectangular red tablecloth not only enhances the visual attractiveness of your gathering but also reduces tripping risks, thus improving safety for all participants. Events that highlight well-fitted coverings for tables, such as weddings and corporate gatherings, exemplify how a rectangular red tablecloth contributes to an elegant atmosphere and a seamless guest experience.
Expert recommendations indicate that investing in the right table linens can elevate your event. Don’t underestimate the impact of a rectangular red tablecloth; it can transform your venue and impress your guests. Take action now - measure your tables and explore our selection of high-quality linens to ensure your next event is nothing short of spectacular.

Layer and Accessorize for Enhanced Visual Appeal
Layering cloths not only enhances depth and texture in decorations but also creates a visually captivating atmosphere. Start with a solid rectangular red tablecloth from IQ Linens as your base layer, then elevate it with a contrasting or complementary overlay, such as sheer organza or a patterned fabric. This technique boosts visual appeal and allows for creative expression tailored to your occasion's theme. As Michael Stillwell aptly states, "A room should never allow the eye to settle in one place. It should smile at you and create fantasy," highlighting the significance of dynamic design.
Accessorize with decorative elements like runners, centerpieces, and themed decor items that harmonize with the overall design. For example, pairing a rich rectangular red tablecloth with gold accents can evoke a sense of luxury and celebration, making your table setting a focal point of the occasion. IQ Linens' premium textiles not only enhance your dining experience but also offer economic benefits, as they reduce your expenses per occasion over time.
Research shows that 89% of decision-makers in event planning consider personalization crucial, underscoring the importance of thoughtful accessorizing in crafting memorable experiences. Additionally, consider incorporating IQ Linens' stain-resistant chair tie sashes in Basic Polyester or Duchess Satin to complete your decor.
Be mindful of common pitfalls, such as overloading the surface with too many accessories, which can detract from the overall aesthetic. A well-balanced approach ensures your table settings are both elegant and inviting.

Conclusion
Selecting the right rectangular red tablecloths is not just a detail; it’s a pivotal aspect of event planning that can dramatically elevate the atmosphere and theme of any occasion. The strategic choice of color, fabric, size, and accessorizing contributes not only to aesthetic appeal but also ensures a polished and professional presentation that resonates with guests.
Key practices are essential in this process. First, choosing the appropriate shade of red to align with your event theme is crucial. Research shows that color influences mood and perception, making this choice vital. Next, selecting durable and easy-to-care-for fabrics ensures that your table settings remain pristine throughout the event. Proper sizing is equally important; it guarantees a professional appearance that impresses attendees. Finally, layering and accessorizing create depth and visual interest, transforming a simple table into a stunning focal point.
In conclusion, embracing these best practices will elevate any event, turning ordinary gatherings into unforgettable celebrations. Event planners are urged to take action: explore various shades, fabrics, and design techniques to craft stunning table settings. By investing time and effort into these details, the impact on guest experience and overall event success will be profound, making every occasion not just an event, but a cherished memory.
Frequently Asked Questions
Why is selecting the right shade of red important for an event?
Choosing the appropriate shade of red enhances the event's theme and overall aesthetic, contributing to the atmosphere and guest experience.
What are the characteristics of lighter shades of red?
Lighter shades, such as coral or blush, evoke warmth and friendliness, making them ideal for casual gatherings.
How do deeper shades of red differ in their impact?
Deeper hues like burgundy or crimson exude elegance and sophistication, making them suitable for formal occasions such as weddings or galas.
How should one consider color schemes when choosing red tablecloths?
Red complements gold for an opulent atmosphere or white for a timeless, classic appearance. It's important to consider the overall color scheme of the occasion.
What is the benefit of using color swatches when planning an event?
Utilizing color swatches helps visualize how different shades interact with other decor elements, ensuring a cohesive and visually appealing atmosphere.
What do industry standards say about the importance of color choice?
Industry standards indicate that color choice significantly influences aesthetics, with 84.7% of organizers citing color as a primary reason for product selection.
How can using red tablecloths enhance an event?
Successful occasions often utilize rectangular red tablecloths and various shades of red to create memorable experiences that resonate with guests.
List of Sources
- Choose the Right Shade of Red for Your Event Theme
- A Pop of Red Is Going to Be the Hottest Color of 2026—Here’s What to Shop to Get Ahead of the Trend (https://eonline.com/news/1426761/pops-of-red-will-be-everywhere-in-2026-heres-what-to-buy-to-be-on-trend)
- 30 Quotes That Will Convince You To Start Using More Color (https://housebeautiful.com/room-decorating/colors/g15954761/color-quotes)
- Color Psychology Facts and Statistics (https://colorlib.com/wp/color-psychology-facts)
- Case Study: The Fearless Approach to Bold Color (https://houzz.com/magazine/case-study-the-fearless-approach-to-bold-color-stsetivw-vs~19764273)
- Select Durable and Easy-to-Care-For Fabrics
- 10 Stylish Commercial Table Covers for Every Event Need (https://go.iqlinens.com/blog/10-stylish-commercial-table-covers-for-every-event-need)
- 4 Key Factors on How Much Polyester to Use for Events (https://go.iqlinens.com/blog/4-key-factors-on-how-much-polyester-to-use-for-events)
- The Ultimate Guide to Choosing the Perfect Tablecloth for Your Event (https://tableclothdirectny.com/blogs/news/the-ultimate-guide-to-choosing-the-perfect-tablecloth-for-your-event)
- Select the Perfect Tablecloth: A Step-by-Step Guide for Event Planners (https://go.ultimatetextile.com/blog/select-the-perfect-tablecloth-a-step-by-step-guide-for-event-planners)
- 5 Factors In Selecting Wholesale Table Linen For Your Restaurant or Event (https://1concier.com/on-the-table-5-factors-in-selecting-table-linens-for-your-hospitality-business)
- Ensure Proper Sizing and Fit for a Professional Appearance
- What Size Tablecloth Do I Need – EventWorks Rentals (https://eventworksrentals.com/blogs/blog/what-size-tablecloth-do-i-need)
- Guide to Tablecloth Sizes for Any Table Shape [Charts Included] (https://kouboo.com/blogs/news/guide-to-tablecloth-sizes-for-any-table-shape-charts-included)
- How to Size a Tablecloth Correctly (https://lenox.com/blogs/buying-guide/how-to-size-a-tablecloth)
- 4 Best Practices for Choosing Standard Table Cloths for Events (https://go.iqlinens.com/blog/4-best-practices-for-choosing-standard-table-cloths-for-events)
- How to Measure for a Tablecloth & Choose the Right Size | SFERRA (https://sferra.com/pages/tablecloth-size-guide?srsltid=AfmBOopWGqCpVC_pz_GwDS-EP7EjSJy5yNoZFGy_WdrzMIBGsNrOuTUH)
- Layer and Accessorize for Enhanced Visual Appeal
- 10 Stylish Oval Tablecloths to Elevate Your Event Decor (https://go.ultimatetextile.com/blog/10-stylish-oval-tablecloths-to-elevate-your-event-decor)
- Our Favorite Quotes About Design Are Full of Inspiration (https://elledecor.com/design-decorate/interior-designers/g23397407/design-quotes)
- 23 Wedding Tablecloth Ideas to Elevate Your Reception (https://brides.com/wedding-tablecloth-ideas-6560611)
- Case Study_Place Setting - A1 Tablecloth Co. (https://a1tablecloth.com/case-study_place-setting)
- NYC & Atlanta Wedding Design | Case Studies (https://browneandtowers.com/case-studies)