Master Purple Damask Fabric: Best Practices for Event Planners
Introduction
Purple damask fabric stands out as an exceptional choice for event planners aiming to elevate their gatherings with elegance and sophistication. Renowned for its luxurious texture and intricate designs, this fabric not only enhances the visual appeal of any occasion but also offers practical benefits, including durability and versatility. However, the challenge lies in mastering the best practices for sourcing, incorporating, and maintaining this exquisite material.
How can planners effectively leverage purple damask fabric to create unforgettable experiences while ensuring cost-efficiency and longevity? By understanding the nuances of this fabric, planners can transform their events into memorable occasions that leave a lasting impression.
Understand the Characteristics of Purple Damask Fabric
Purple damask fabric stands out for its elaborate designs and luxurious feel, making it a top choice for high-end occasions. Its reversible design offers remarkable versatility, allowing planners to craft dynamic table arrangements and drapery that captivate guests. With substantial weight and durability, this fabric maintains its shape and resists wrinkling, making it perfect for high-traffic environments like weddings and galas.
The rich violet hue of the purple damask fabric not only adds elegance but also evokes sophistication, enhancing the overall ambiance of formal gatherings. Experts in textiles emphasize that the durability of this fabric is a significant advantage, as it withstands frequent use while preserving its aesthetic charm. To ensure your linens drape perfectly, accurate table measurements are essential. Here’s a straightforward guide:
- Measure the length and width of your table.
- Add 6-12 inches to each side for the desired drop.
- Select the appropriate size of tablecloth based on these measurements.
By understanding these characteristics and the practical benefits of investing in premium linens from IQ Linens, planners can confidently select purple damask fabric to create a cohesive and stylish design that leaves a lasting impression. Moreover, investing in high-quality linens can reduce costs over time; for instance, if you host several events annually, the cost per use significantly decreases compared to renting. This makes violet fabric not only a fashionable choice but also a financially savvy one.

Incorporate Purple Damask Fabric into Event Themes
Integrating purple damask fabric into event themes significantly enhances the overall appearance and creates unforgettable experiences. Using it as a tablecloth or overlay for dining tables establishes a striking focal point. Pairing it with complementary colors like gold or silver adds an elegant contrast that elevates the decor. For a harmonious look, consider utilizing violet patterned fabric for chair covers or sashes, which can unify the design of the gathering. IQ Linens offers coordinating chair tie sashes in Basic Polyester and Duchess Satin, both stain and wrinkle-resistant, making them ideal for enhancing decor while ensuring practicality.
For themed occasions, such as royal or vintage celebrations, purple damask fabric can be creatively incorporated into drapery or centerpieces, enhancing the ambiance and reinforcing the theme. Research shows that purple is often associated with luxury and creativity, making it a preferred choice in decoration. By thoughtfully incorporating this material, planners can enhance visual appeal and evoke positive psychological responses in guests, leaving a lasting impression. Experimenting with various combinations and styles can lead to innovative decor solutions that resonate with the event's purpose.
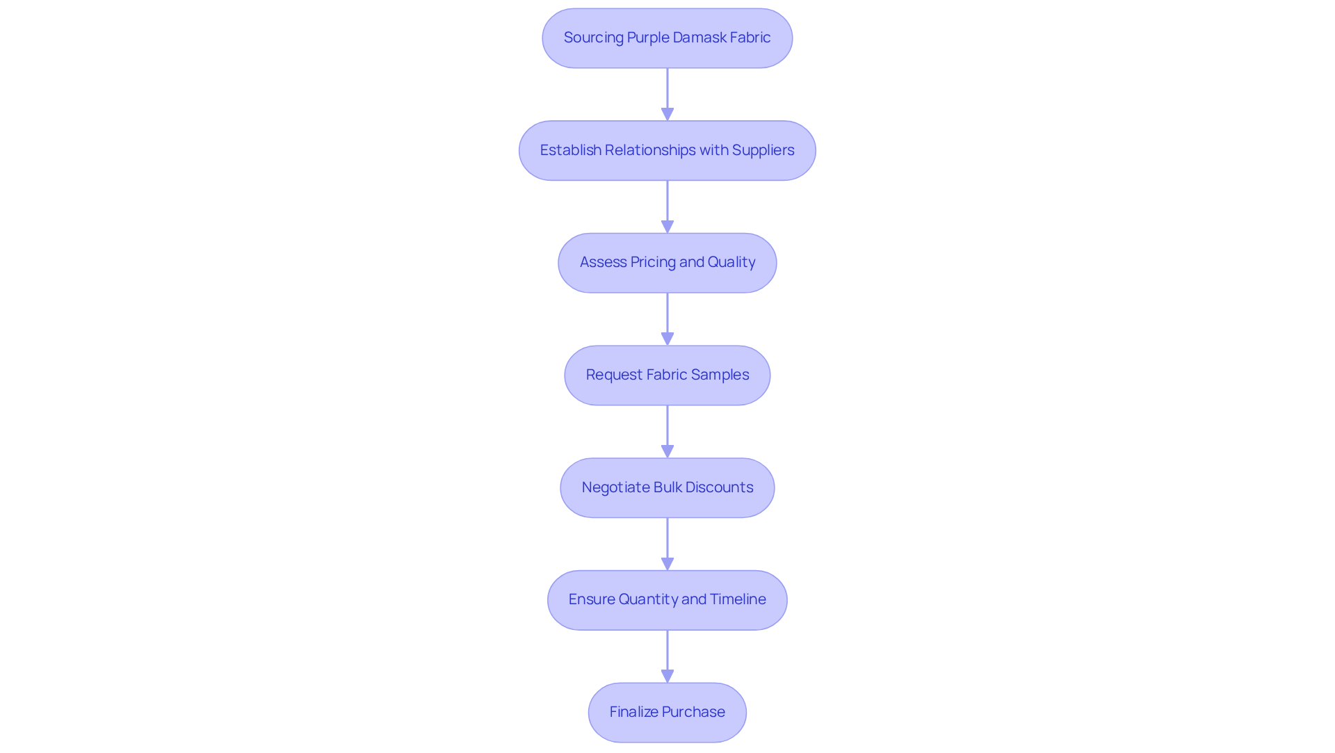
Source and Utilize Purple Damask Fabric Efficiently
When sourcing purple damask fabric, establishing relationships with reliable suppliers is essential. Look for vendors who prioritize competitive pricing and quality assurance. Opt for those that provide fabric samples, allowing you to assess the texture and color before making a bulk purchase. Wholesalers and manufacturers like IQ Linens offer factory-direct pricing, often significantly lower than retail prices-sometimes as much as 30% less. This makes them an excellent choice for organizers seeking customizable table linen options for both purchase and rental.
IQ Linens stands out with a variety of finishing options, corner configurations, and even stain-resistant chair tie sashes available in Basic Polyester and Duchess Satin, enhancing your event decor. For rental needs, ensure that your supplier can meet your quantity requirements and timeline. Effective sourcing strategies include negotiating bulk purchase discounts and maintaining clear communication regarding your project timelines.
Be mindful of potential pitfalls, such as hidden fees or inadequate quality control, which can derail your plans. Efficient sourcing not only reduces costs but also ensures you have the right materials, including purple damask fabric, to bring your vision to life seamlessly. Remember, the right linens can elevate your event, so choose wisely!

Maintain and Care for Purple Damask Fabric
To maintain the vibrant beauty of purple damask fabric, it is essential to follow specific care instructions. Research shows that for most polyester textiles, machine washing on a gentle cycle with cold water is recommended. Avoid using bleach, as it can compromise the integrity of the material's fibers and alter its color. As Ashley notes, "Using harsh detergents can shorten its lifespan." In the case of stains, gently blot the affected area with a clean cloth and a mild detergent solution to prevent further damage. It is also advised to utilize a mesh laundry bag when machine washing fabric to avoid snags.
When it comes to drying, air drying is preferred. However, if using a dryer, select a low tumble dry setting to minimize the risk of shrinkage. For long-term storage, ensure the material is kept in a cool, dry environment, shielded from direct sunlight to prevent fading. Always refer to the garment's care label for specific washing instructions. By following these care guidelines, your fabric made of purple damask will remain vibrant and ready for use in future events, ensuring a lasting impression.

Conclusion
Purple damask fabric stands out as a premier choice for event planners who seek to elevate their gatherings with elegance and sophistication. Its luxurious texture and rich hue not only enhance aesthetic appeal but also offer practical benefits like durability and versatility. By grasping its unique characteristics and strategic applications, planners can craft memorable experiences that resonate with guests long after the event concludes.
Key insights throughout this article underscore the significance of precise measurements for table settings, the creative integration of the fabric into various themes, and the necessity of efficient sourcing strategies. Emphasizing color combinations and utilizing complementary materials can significantly enhance overall decor, ensuring a cohesive and visually striking presentation. Moreover, maintaining the fabric's vibrancy through proper care reinforces its longevity and value as a staple in event planning.
Ultimately, harnessing the beauty and practicality of purple damask fabric can transform an ordinary event into an extraordinary experience. By prioritizing quality sourcing and meticulous care, planners not only achieve a stunning visual impact but also make a financially sound investment for future events. Embrace the elegance of purple damask fabric, and let it inspire creativity and excellence in every gathering.
Frequently Asked Questions
What are the main characteristics of purple damask fabric?
Purple damask fabric is known for its elaborate designs, luxurious feel, substantial weight, and durability. It features a reversible design that offers versatility for table arrangements and drapery.
How does purple damask fabric enhance formal gatherings?
The rich violet hue of purple damask fabric adds elegance and sophistication, enhancing the overall ambiance of formal events such as weddings and galas.
Why is the durability of purple damask fabric important?
The durability of purple damask fabric allows it to withstand frequent use while maintaining its aesthetic charm, making it suitable for high-traffic environments.
What should I consider when measuring for purple damask table linens?
To ensure proper draping, measure the length and width of your table, then add 6-12 inches to each side for the desired drop before selecting the appropriate size of tablecloth.
How can investing in purple damask fabric be financially beneficial?
Investing in high-quality purple damask linens can reduce costs over time, as the cost per use decreases significantly compared to renting linens for multiple events annually.
What are the practical benefits of using premium linens like purple damask fabric?
Premium linens, such as purple damask fabric, provide a cohesive and stylish design, enhance the aesthetic of events, and offer durability, making them a worthwhile investment for planners.
List of Sources
- Understand the Characteristics of Purple Damask Fabric
- The 10 Next Big Trends in Luxury Textiles (https://shopping.yahoo.com/home-garden/home-decor/articles/10-next-big-trends-luxury-215241208.html)
- The 10 Next Big Trends in Luxury Textiles (https://elledecor.com/design-decorate/trends/a70060529/paris-deco-off-trends-2026)
- Everything to Know About Damask Fabric: History, Characteristics, Uses, and Care for Damask - 2026 - MasterClass (https://masterclass.com/articles/everything-to-know-about-damask-fabric-history-characteristics-uses-and-care-for-damask)
- Damask Fabric, Explained (https://architecturaldigest.com/story/damask-explained)
- What is Damask: History, Types, and Uses Explained - Sino Silk (https://snsilk.com/cs/what-is-damask)
- Incorporate Purple Damask Fabric into Event Themes
- Wedding Fabric Decor: Draping, Backdrops & More (https://tradeuno.com/blogs/news/fabrics-transform-wedding-decoration)
- Effects of the Color Purple on Mood and Behavior (https://verywellmind.com/the-color-psychology-of-purple-2795820)
- How to Enhance Your Event Decor with Table Runners (https://leilaniwholesale.com/blogs/news/how-to-enhance-your-event-decor-with-table-runners?srsltid=AfmBOopW5-5kTSUtcqfXT3QWwbryBa9DqIl7EPYkUF-97FUOQY8YHhes)
- The Colour Psychology Of Purple | Inspiration Is Purple (https://inspirationispurple.com/colour-psychology-of-purple)
- The Psychology of Colour in Events (https://eventologists.co.uk/the-psychology-of-colour-in-events)
- Source and Utilize Purple Damask Fabric Efficiently
- Global Fashion Industry Statistics (https://fashionunited.com/statistics/global-fashion-industry-statistics)
- Damask Fabric (https://decoratorsbest.com/collections/damask-fabrics?srsltid=AfmBOorFzq0CqcVNCjjTyP5OHro88R97xYv241xYeu70oG8sOibOnDdM)
- Global Decorative Fabric Market: Key Statistics and Strategic Forecasts (https://linkedin.com/pulse/global-decorative-fabric-market-key-statistics-strategic-2nxdf)
- 10 Quality Quotes to Inspire You to Improve Your Products (https://insight-quality.com/10-quality-quotes)
- Maintain and Care for Purple Damask Fabric
- The Best Way to Wash Polyester So It Doesn't Stretch, Shrink, or Pill (https://marthastewart.com/how-to-wash-polyester-11801147)
- Everything to Know About Damask Fabric: History, Characteristics, Uses, and Care for Damask - 2026 - MasterClass (https://masterclass.com/articles/everything-to-know-about-damask-fabric-history-characteristics-uses-and-care-for-damask)