Master Navy Blue Cheesecloth Table Runner Techniques for Events
Introduction
Navy blue cheesecloth table runners have become a must-have in event decor, known for their elegant yet versatile nature. This lightweight fabric not only elevates the aesthetic of any gathering but also provides practical solutions for event planners aiming to craft unforgettable experiences. But how can you truly master the art of using this charming material to enhance different themes and styles?
Exploring the techniques and best practices for navy blue cheesecloth table runners opens up a realm of creative possibilities. Research shows that incorporating these runners can transform ordinary events into extraordinary celebrations. With the right approach, you can elevate your decor and leave a lasting impression on your guests. So, let’s delve into the world of navy blue cheesecloth and discover how to make your next event truly remarkable.
Understand the Characteristics of Navy Blue Cheesecloth Table Runners
Expertly crafted from lightweight, breathable cotton, navy blue cheesecloth table runners are characterized by their soft, gauzy texture. This fabric is celebrated for its adaptability, effortlessly creating a relaxed yet sophisticated ambiance at gatherings. The deep navy hue not only adds elegance but also serves as a versatile backdrop that complements a variety of themes. Cheesecloth's versatility allows it to be layered, draped, or twisted, enabling planners to craft diverse appearances suitable for both casual and formal occasions. Its durability ensures it can withstand multiple uses, making it a cost-effective choice for those looking to elevate their event decor without compromising on quality.
Event organizers consistently recognize the charm and natural allure of this material, often referring to it as a fabric that enhances the overall aesthetic of any gathering. For instance, using cheesecloth as a surface cover can transform an ordinary wooden table into a striking centerpiece, especially when paired with centerpieces or layered over other fabrics. Moreover, its lightweight quality opens up imaginative possibilities, such as draping over wedding arches or bundling cutlery, adding a touch of subtle elegance to the arrangement.
At IQ Linens, you’ll find a diverse selection of premium fabrics, including options for cocktail and dinner cloth napkins that beautifully complement your placemats. Crafted from materials like polyester and cotton/polyester blends, these napkins resist stains and wrinkles, are machine washable, and come in a variety of colors to match your occasion's theme. Typically, the price of fabric coverings hovers around $49, with discounts available for bulk purchases, making it a feasible option for various budgets.
To ensure you select the right fabric, consider ordering a swatch to experience the color and texture firsthand. Case studies highlight its effectiveness in event decoration, showcasing how gauze can be paired with other materials like burlap to create rich textures and visual appeal. Ultimately, the use of navy blue cheesecloth table runners not only enhances the beauty of occasions but also provides a practical and stylish solution for organizers aiming to impress their guests.
Leverage the Versatility of Cheesecloth for Various Event Themes
The navy blue cheesecloth table runner stands out as a versatile choice that enhances a wide range of themes, from rustic weddings to sleek corporate events. With an impressive customer rating of 4.9 based on 84 reviews, these runners are celebrated for their quality and aesthetic appeal. Investing in high-quality linens, such as those from IQ Linens, not only elevates the visual impact of your events but also makes financial sense; with each use, your cost per event diminishes.
In rustic settings, cloth beautifully complements wooden surfaces and natural elements like greenery or wildflowers, crafting an organic and inviting atmosphere. For more formal occasions, layering a lightweight fabric over satin tablecloths introduces texture and depth, all while maintaining an elegant aesthetic. Measuring 25" in width and 192" in length, this fabric table runner is adaptable to various table sizes and setups. Moreover, the fabric can be tinted to align with specific color schemes, offering personalization that enhances the branding or theme of the occasion.
This adaptability, combined with its ability to create a romantic ambiance, makes the navy blue cheesecloth table runner a preferred choice for event planners aiming to design unique and unforgettable experiences. Additionally, with no rental limitations and linens that are always ready to use, IQ Linens allows you to bypass the hassle of rentals and replacements. However, it's crucial to recognize that this type of fabric has a shorter lifespan compared to more durable materials; therefore, proper care-such as gentle washing and air drying-is essential for preserving its quality and longevity.
Implement Effective Pairing Strategies with Other Decor Elements
Creating an exquisite setting with a navy blue cheesecloth table runner requires a thoughtful approach to pairing it with complementary decor elements. Research shows that incorporating metallic chargers and elegant dinnerware introduces a sophisticated touch, while rustic wooden centerpieces evoke a more relaxed atmosphere. Floral arrangements reflecting the colors of the fabric not only enhance cohesion but also create a harmonious visual experience.
To add depth and intrigue to your table design, vary the heights of centerpieces by mixing tall vases with shorter arrangements. Additionally, consider incorporating luxurious chair ties from IQ Linens, crafted from high-quality, stain and wrinkle-resistant fabrics. This elevates the overall aesthetic, creating a polished look that seamlessly ties the decor together. Soft, warm lighting accentuates the texture of the cheesecloth, fostering an inviting ambiance that captivates guests.
Insights from occasion designers highlight the significant impact of centerpieces on overall aesthetics, further enhancing your design. Moreover, with the growing consumer interest in sustainable materials, IQ Linens' premium cloth napkins made from stain and wrinkle-resistant fabrics resonate with modern event planning trends.
Particular instances of tablescapes featuring a navy blue cheesecloth table runner serve as useful illustrations. By discussing common pitfalls in decor pairing, you can avoid missteps and achieve the intended appearance. Expert recommendations suggest that a well-planned decor strategy not only enhances the visual appeal but also leaves a lasting impression on your guests.

Maintain and Care for Cheesecloth Table Runners for Longevity
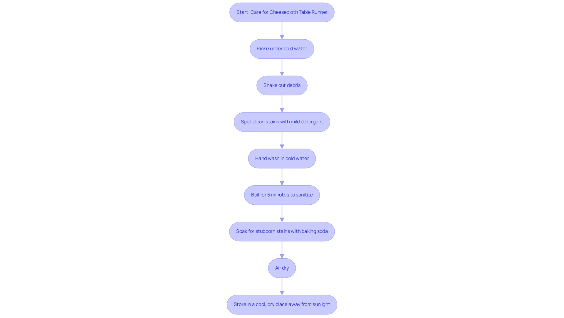
To ensure the longevity of the navy blue cheesecloth table runner, meticulous care is crucial. Proper maintenance not only preserves their beauty but also enhances their functionality for future events. After each use, promptly rinse the fabric under cold water to eliminate any food particles and prevent stubborn stains. Gently shake out any debris and spot clean stains with a mild detergent. For thorough cleaning, hand wash the fabric in cold water, steering clear of harsh chemicals that could compromise its integrity.
Additionally, consider boiling the fabric for about five minutes to sanitize it without bleach, as recommended by experts. For stubborn stains, a baking soda soak-one tablespoon of baking soda per quart of water-can be effective. Air drying is recommended to preserve texture; avoid using a dryer, as this can cause shrinkage and distortion. When storing, keep the fabric in a cool, dry location, shielded from direct sunlight to prevent fading.
By following these care guidelines, event planners can preserve the beauty and functionality of their navy blue cheesecloth table runner, ensuring they are always ready for future occasions. As Sally Fallon Morell emphasizes, proper care contributes to sustainability by allowing cheesecloth to be reused multiple times. Remember, investing time in maintenance today leads to stunning presentations tomorrow.

Conclusion
Navy blue cheesecloth table runners offer an exceptional opportunity for event planners to elevate their decor with both elegance and versatility. This lightweight fabric not only imparts a sophisticated touch but also adapts seamlessly to various themes, making it an ideal choice for both casual and formal gatherings. By harnessing the unique characteristics of cheesecloth, planners can craft stunning visual experiences that captivate guests and enhance the overall aesthetic of any occasion.
Key insights throughout this article emphasize the importance of:
- Understanding the fabric's properties
- Leveraging its versatility across different themes
- Implementing effective pairing strategies with complementary decor elements
Additionally, proper care and maintenance techniques have been highlighted to ensure the longevity of these table runners, allowing for repeated use without compromising quality. Each of these aspects plays a crucial role in creating memorable events that leave a lasting impression.
Ultimately, investing in navy blue cheesecloth table runners not only enhances the beauty of any gathering but also provides a practical solution for event organizers aiming to impress. By embracing these best practices and care tips, you can ensure that this fabric remains a staple in your event decor arsenal, ready to transform future occasions into unforgettable experiences.
Frequently Asked Questions
What are navy blue cheesecloth table runners made of?
Navy blue cheesecloth table runners are expertly crafted from lightweight, breathable cotton.
What are the characteristics of cheesecloth fabric?
Cheesecloth is known for its soft, gauzy texture, adaptability, and ability to create a relaxed yet sophisticated ambiance at gatherings.
How does the color navy blue enhance event decor?
The deep navy hue adds elegance and serves as a versatile backdrop that complements a variety of themes.
Can cheesecloth be used for different types of events?
Yes, cheesecloth's versatility allows it to be layered, draped, or twisted, making it suitable for both casual and formal occasions.
Is cheesecloth durable for multiple uses?
Yes, cheesecloth is durable and can withstand multiple uses, making it a cost-effective choice for event decor.
How can cheesecloth enhance the aesthetic of a gathering?
Cheesecloth can transform ordinary tables into striking centerpieces and can be used creatively, such as draping over wedding arches or bundling cutlery.
What additional products does IQ Linens offer to complement table runners?
IQ Linens offers a diverse selection of premium fabrics, including cocktail and dinner cloth napkins made from materials like polyester and cotton/polyester blends.
What are the care instructions for the napkins offered by IQ Linens?
The napkins resist stains and wrinkles, are machine washable, and come in a variety of colors to match the occasion's theme.
What is the typical price range for fabric coverings?
The price of fabric coverings typically hovers around $49, with discounts available for bulk purchases.
How can I ensure I select the right fabric for my event?
It is recommended to order a swatch to experience the color and texture of the fabric firsthand.
Are there examples of how cheesecloth can be used in event decoration?
Case studies highlight that cheesecloth can be paired with other materials like burlap to create rich textures and visual appeal in event decoration.
List of Sources
- Understand the Characteristics of Navy Blue Cheesecloth Table Runners
- Styling with Cheesecloth — KATERING (https://katering.com.au/blog/2018/11/19/styling-with-cheesecloth)
- Table Runner Market Demand, Size| Industry, Trend, Growth By 2035 (https://marketresearchfuture.com/reports/table-runner-market-24255)
- Cheesecloth Table Runner 10ft Navy Blue | eFavormart (https://efavormart.com/products/gauze-cheesecloth-table-runner-10ft-navy-blue-rustic-boho-table-linen?srsltid=AfmBOop6JijMoVJ1qsrc-YVM7qi42Y0bBLerrMjDP6PtUdGyDMcJni11)
- Leverage the Versatility of Cheesecloth for Various Event Themes
- Best Wedding Table Runner Ideas & Styles | CV Linens™ (https://cvlinens.com/blogs/styling-tips/best-table-runner-ideas-weddings-styles-fabrics-setup-tips?srsltid=AfmBOop7tVEzytO5FQJLNPnmCMdGxOTT1W3U9caOGvD3h_jKihMgE7Zf)
- Cheesecloth Table Runner 25" x 16ft - Champagne | Boho Decor (https://cvlinens.com/products/cheesecloth-table-runner-25inx16ft-champagne?srsltid=AfmBOooFQtimLR0FkJKSb-CfcggHppw6lc4gLGwsniTlaRlXl60mvtcR)
- Maximize Your Events with Terracotta Table Runner Best Practices (https://go.iqlinens.com/blog/maximize-your-events-with-terracotta-table-runner-best-practices)
- Creative Decor with Cheesecloth Table Runner-CV Linens (https://cvlinens.com/blogs/styling-tips/decor-ideas-for-cheesecloth-table-runner?srsltid=AfmBOor86PDdH8EyUNLFwTfPKM5EsJHBymKoldCXp7hTeNavXDUPmled)
- Creative Decor with Cheesecloth Table Runner-CV Linens (https://cvlinens.com/blogs/styling-tips/decor-ideas-for-cheesecloth-table-runner?srsltid=AfmBOor-DSWi_ymLv6KnTaabk91EHJaVhrDnsRAPfq88AORfHMvr1L8t)
- Implement Effective Pairing Strategies with Other Decor Elements
- Decorations - Worldwide | Statista Market Forecast (https://statista.com/outlook/emo/furniture/home-decor/decorations/worldwide?srsltid=AfmBOopiHhbHg4qUXAg8r1jWUcAaI32Rh_LqL1veigun94-9hFNwDIf8)
- Table Runner Industry Trends, Size & Growth (https://alliedmarketresearch.com/resource-center/amr-perspectives/consumer-goods/table-runner-market-trends-opportunities-and-pestle)
- Tablescaping Tips for a Successful Event | Organic Events Supply Co. (https://organiceventssupplyco.com/blogs/news/event-tablescape-tips?srsltid=AfmBOoqvReCO6tgo_4mDzcX13Xaph8bIlEOlSClV1fCedS6Xe2TdRPJ4)
- Creative Decor with Cheesecloth Table Runner-CV Linens (https://cvlinens.com/blogs/styling-tips/decor-ideas-for-cheesecloth-table-runner?srsltid=AfmBOoqHJCYkoD5ho4-6A8CyHkhH3DKuXyrcah1Oj-cTmheFWX7mosJe)
- Maintain and Care for Cheesecloth Table Runners for Longevity
- How to Wash and Care for Cheesecloth: Tips from the Experts (https://floursacktowels.com/blogs/news/how-to-wash-and-care-for-cheesecloth-tips-from-the-experts?srsltid=AfmBOorXup1Va1OqwjPDLNX1zQV6dQ6oNz2pjPOgJwzn8lr-rYbovi-5)
- How to Wash Cheesecloth: A Step-by-Step Guide | Whirlpool (https://whirlpool.com/blog/washers-and-dryers/how-to-wash-cheesecloth.html)
- Best Cheesecloth Care: How to clean and reuse cheesecloth (https://vtinnovations.com/cheesecloth-care-how-to-clean-reuse)