Master How to Fold Napkins for Christmas: A Step-by-Step Guide
Introduction
Creating the perfect holiday table setting transcends mere food presentation; it’s about crafting an inviting atmosphere that captivates guests from the moment they take their seats. Mastering the art of napkin folding not only infuses elegance into your decor but also highlights your creativity and meticulous attention to detail. You might ask: how can simple cloth napkins be transformed into stunning decorative elements that elevate the festive spirit? This guide explores essential techniques and imaginative designs for folding napkins for Christmas, ensuring that every gathering is not just beautiful but also unforgettable.
Master Basic Napkin Folds for Christmas
To embark on your journey into napkin folding, start with these essential folds that are perfect for Christmas, utilizing the versatile cloth napkins from IQ Linens:
-
The Classic Rectangle Fold:
- Lay the napkin flat, seam side down.
- Fold the cloth in half lengthwise.
- Fold it in half again to create a smaller rectangle.
- Place it on the plate or to the left of the forks.
-
The Triangle Fold:
- Begin with the napkin flat.
- Fold it diagonally to form a triangle.
- Bring the bottom point up to the top point, creating a smaller triangle.
- This fold can be placed upright in a glass for a decorative touch.
-
The Pocket Fold:
- Fold the napkin in half to create a rectangle.
- Bend the top edge down about a third of the way.
- Turn the cloth over and crease the edges inward to form a pocket.
- This is ideal for holding cutlery or a small decorative item.
-
The Fan Fold:
- Lay the napkin flat and fold it in half.
- Starting from one end, create small accordion folds until you reach the other end.
- Secure the base with a ribbon or napkin ring.
- This adds a festive touch to your arrangement.
These fundamental folds are not only simple to master but also adaptable enough to fit various settings, making them perfect when considering how to fold napkins for Christmas gatherings. IQ Linens offers a broad range of high-quality cloth accessories in different colors and materials, ensuring you have the ideal choice for your event. Impress your guests with these straightforward yet effective techniques that enhance the overall aesthetic of your festive table.
Explore Creative Napkin Designs for Festive Appeal
Once you’ve mastered the basics, it’s time to unleash your creativity with IQ Linens' premium cloth products, renowned for their stain and wrinkle resistance! Here are some festive napkin designs that are sure to impress your guests:
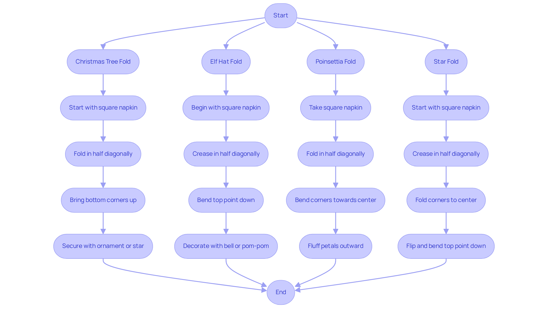
- Christmas Tree Fold:
- Start with a square napkin from IQ Linens, available in a variety of colors and materials.
- Fold it in half diagonally to form a triangle.
- Bring the bottom corners up to the top point, creating a tree shape.
- Secure with a small ornament or a star at the top for added flair.
- Elf Hat Fold:
- Begin with a square napkin.
- Crease it in half diagonally.
- Bend the top point down to shape the hat.
- Use a small bell or pom-pom to decorate the tip.
- Poinsettia Fold:
- Take a square napkin and fold it in half diagonally.
- Bend the corners towards the center to create petals.
- Fluff the petals outward to resemble a flower.
- This design adds a beautiful touch to your table.
- Star Fold:
- Start with a square napkin.
- Crease it in half diagonally, then fold the corners in to meet the center.
- Flip it over and bend the top point down to create a star shape.
- This fold can serve as a stunning centerpiece on each plate.
These imaginative designs not only enhance the visual charm of your setting but also demonstrate how to fold napkins for Christmas, making your dinner even more special and serving as conversation starters. With IQ Linens' diverse selection of high-quality cocktail and dinner cloth accessories, you can choose the perfect colors and fabrics to match your festive theme. Elevate your holiday gatherings with these expert recommendations!

Choose the Right Napkins and Linens for Your Table
Choosing the right cloths and linens is crucial for crafting a stunning Christmas setting, including knowing how to fold napkins for Christmas. Here are essential tips to guide your choices:
-
Fabric Selection:
- Opt for high-quality fabrics like cotton or linen to add a luxurious touch. Polyester blends are also a great choice, offering durability and ease of care-perfect for those bustling holiday gatherings.
- Embrace festive colors such as deep reds, greens, and golds to elevate the holiday ambiance.
-
Size Matters:
- Ensure your napkins are appropriately sized for your table settings. Standard dinner serviettes typically measure between 21 to 26 inches square, while cocktail napkins are smaller, ranging from 6 to 9 inches square.
- For larger tables, oversized cloths starting at 24 inches square can create a striking visual impact.
-
Matching Linens:
- Coordinate your napkins with tablecloths and runners. A contrasting tablecloth can highlight your cloth folds, while a matching set fosters a cohesive appearance.
- Incorporate skirting and overlays to add texture and depth to your arrangement.
-
Napkin Rings and Accessories:
- Enhance your table with decorative napkin rings that align with your theme-be it rustic, modern, or traditional.
- Add small ornaments or sprigs of greenery to your cloth folds for a festive flair.
By carefully selecting your tablecloths and linens and understanding how to fold napkins for Christmas, you can create a stunning table that embodies the joy and warmth of the Christmas season. Don't miss the opportunity to impress your guests with a beautifully set table!
Troubleshoot Common Napkin Folding Challenges
Even the most seasoned hosts can face challenges when arranging cloths. Here are some common issues and effective solutions:
-
Wrinkled Napkins:
- Always iron your napkins before folding to achieve a crisp appearance. If time is limited, a steamer can quickly remove wrinkles.
- Store paper towels flat or rolled to avoid creases.
-
Napkins Not Holding Shape:
- Opt for stiffer fabrics or starch your napkins to help them maintain their shape during folding. IQ Linens offers a variety of materials, including polyester and cotton/polyester blends, which are both stain and wrinkle-resistant, ensuring your napkins hold their form beautifully.
- For intricate designs, ensure you’re using the correct bending technique, such as the square method, and secure the bends properly.
-
Uneven Folds:
- Take your time when folding and use a flat surface to ensure even creases. Practicing the technique a few times before the event can enhance consistency.
- Utilize a ruler or measuring tape to maintain consistent dimensions for each crease.
- Consider utilizing a template or guide to achieve uniform and symmetrical arrangements in your cloth displays.
-
Napkin Rings Not Fitting:
- Confirm that your napkin is the appropriate size for the ring. If it’s too bulky, consider using a slimmer cloth or adjusting the crease.
- When adding decorative elements, ensure they don’t add excessive bulk that could prevent the cloth from fitting into the ring.
By preparing for these typical obstacles, you can confidently craft exquisite fabric arrangements while also mastering how to fold napkins for Christmas to enhance your table setting. Remember, it generally takes around 2-3 minutes to fold each cloth, so plan accordingly when considering how to fold napkins for Christmas to ensure a polished look. With IQ Linens' diverse selection of high-quality cocktail and dinner cloth napkins available in various colors and fabrics, you can find the perfect options to complement your holiday decor.
Conclusion
Mastering the art of napkin folding for Christmas not only enhances the visual appeal of your holiday table but also adds a personal touch to your gatherings. By utilizing simple yet elegant folds, such as the Classic Rectangle, Triangle, Pocket, and Fan, anyone can create a festive atmosphere that impresses guests and elevates the dining experience.
This guide details essential techniques, including creative designs like the Christmas Tree, Elf Hat, Poinsettia, and Star folds, each offering a unique flair to your table setting. Selecting the right linens and troubleshooting common folding challenges ensures that your napkin arrangements are both beautiful and functional. With high-quality options from IQ Linens, you can achieve a polished look that reflects the joy of the season.
As the holiday season approaches, consider these techniques and tips to transform your dining experience. Embrace the creativity of napkin folding and the selection of linens to craft a memorable Christmas table that resonates with warmth and celebration. Whether hosting a large gathering or an intimate dinner, the effort put into these details will surely leave a lasting impression on your guests. Don't miss the opportunity to elevate your holiday gatherings - start planning your festive table today!
Frequently Asked Questions
What are the basic napkin folds recommended for Christmas?
The article recommends four basic napkin folds for Christmas: the Classic Rectangle Fold, the Triangle Fold, the Pocket Fold, and the Fan Fold.
How do you perform the Classic Rectangle Fold?
To perform the Classic Rectangle Fold, lay the napkin flat with the seam side down, fold it in half lengthwise, fold it in half again to create a smaller rectangle, and then place it on the plate or to the left of the forks.
What is the method for creating a Triangle Fold?
To create a Triangle Fold, start with the napkin flat, fold it diagonally to form a triangle, then bring the bottom point up to the top point to create a smaller triangle. This fold can be placed upright in a glass for decoration.
How is the Pocket Fold made?
To make the Pocket Fold, fold the napkin in half to create a rectangle, bend the top edge down about a third of the way, turn the cloth over, and crease the edges inward to form a pocket. This fold is ideal for holding cutlery or a small decorative item.
What is the process for the Fan Fold?
To create the Fan Fold, lay the napkin flat and fold it in half. Starting from one end, make small accordion folds until reaching the other end, then secure the base with a ribbon or napkin ring for a festive touch.
Why are these napkin folds suitable for Christmas gatherings?
These fundamental folds are simple to master and adaptable, making them perfect for enhancing the aesthetic of Christmas gatherings and impressing guests.
Where can I find quality cloth napkins for these folds?
IQ Linens offers a broad range of high-quality cloth napkins in different colors and materials, ensuring you have the ideal choice for your event.
List of Sources
- Master Basic Napkin Folds for Christmas
- Winter Holiday Data and Trends | 2025 Holiday Consumer Spending Insights | NRF (https://nrf.com/research-insights/holiday-data-and-trends/winter-holidays)
- 10 Festive and Easy Ways to Fold Napkins for the Holidays (https://hgtv.com/lifestyle/holidays/holiday-napkin-folds-christmas)
- I Learned 4 Fun Napkin Folds For Your Christmas Table (https://livingetc.com/advice/how-to-fold-napkins-for-christmas)
- 2024 Christmas Facts, Statistics, & Trends Unwrapped (https://driveresearch.com/market-research-company-blog/christmas-facts-and-statistics)
- Explore Creative Napkin Designs for Festive Appeal
- Casie shares Christmas tree napkin and rose napkin folding techniques (https://kltv.com/video/2025/12/17/casie-shares-christmas-tree-napkin-rose-napkin-folding-techniques)
- 10 Festive and Easy Ways to Fold Napkins for the Holidays (https://hgtv.com/lifestyle/holidays/holiday-napkin-folds-christmas)
- 21 Best Napkin Folding Ideas for All Your Holiday Dinners (https://countryliving.com/entertaining/news/g3115/napkin-folds)
- Christmas Napkins Quotes (https://pinterest.com/ideas/christmas-napkins-quotes/923984294378)
- Give your dinner table a magical touch with these Christmas napkin folding ideas | Gathered (https://gathered.how/papercraft/christmas-napkin-folding-ideas-to-try)
- Choose the Right Napkins and Linens for Your Table
- How Big Should Your Napkin Be? (https://littlelooms.com/how-big-should-your-napkin-be)
- Linens 101: Choosing the Right Linens for Any Gathering | Sur La Table – Lid & Ladle (https://learn.surlatable.com/linens-101-how-to-tablecloths-napkins)
- Ultimate Guide to Xmas Tablecloths & Napkins Elevate Your Table (https://reedfamilylinen.com/dining-room/ultimate-guide-to-xmas-tablecloths-napkins-elevate-your-table)
- 2025 Holiday Table Décor: Expert Tips For Setting The Perfect Table - Forbes Vetted (https://forbes.com/sites/forbes-personal-shopper/article/holiday-table-decor-ideas)
- Troubleshoot Common Napkin Folding Challenges
- Napkin Folding Techniques For Events (https://massivegroup.com/event-rental-tips/10-ways-to-master-the-art-of-napkin-folding)
- Troubleshoot Issues: Banquet Napkin Folds (https://letsdolinens.com/post/troubleshoot-issues-banquet-napkin-folds)
- Napkin Folding Trick Transforms Thanksgiving Table Fast (https://food-hacks.wonderhowto.com/how-to/napkin-folding-trick-transforms-thanksgiving-table-fast)