Master How to Fold Fabric Napkins for Stunning Table Settings
Introduction
Mastering the art of napkin folding is not just a skill; it’s a transformative experience that can elevate a simple meal into an extraordinary dining event. Research shows that a well-folded napkin enhances visual appeal and enriches the overall ambiance of any occasion. This guide delves into essential techniques and tools that will elevate your table settings, showcasing how the right folding style can leave a lasting impression. Yet, with various folding styles and common challenges to navigate, how can you ensure your napkin artistry stands out? Let’s explore the world of napkin folding and discover how you can impress your guests with ease.
Understand the Importance of Napkin Folding in Table Settings
Napkin artistry transcends mere decoration; it is a vital element in enhancing the overall dining experience. A neatly folded cloth not only beautifies a setting but also fosters a welcoming ambiance. Here are several compelling reasons why napkin folding is essential:
- Visual Appeal: A beautifully folded napkin introduces elegance and sophistication, transforming the table into a visually striking focal point. Folds like the Fleur-de-Lis and Pyramid add a touch of grandeur and versatility, making them ideal for various settings. Combine these pleats with high-quality table linens from IQ Linens to create a cohesive and stunning appearance.
- Theme Enhancement: Various designs can seamlessly align with the event's theme, whether it’s a formal wedding or a casual family gathering, reinforcing the overall ambiance. With IQ Linens' extensive selection of colors and fabrics, you can easily coordinate your cloth arrangements with your tablecloths and chair ties for a polished appearance.
- Guest Experience: Thoughtful details, such as intricate tablecloth folds, convey to guests that care has been taken in the event's presentation, significantly enhancing their experience. As Jean Anthelme Brillat-Savarin noted, observing well-placed napkins contributes to the pleasure of dining, emphasizing the elegance and etiquette associated with dining. Utilizing sturdy fabrics from IQ Linens guarantees that your settings stay flawless during the occasion.
- Practicality: Certain creases serve functional purposes, such as creating pockets for utensils or holding cutlery, which streamline the dining process and enhance convenience. The Pocket Fold, for instance, not only adds style but also provides a practical solution for organizing utensils, making it easier for guests to enjoy their meals.
To efficiently choose and organize your fabrics, consider the following steps:
- Pick a color scheme that represents your event's theme;
- Choose premium linens from IQ Linens that match your selected colors;
- Understand how to fold fabric napkins in various ways to improve the overall arrangement.
Mastering the art of cloth arrangement can leave a lasting impression on your guests, showcasing your attention to detail and commitment to a refined dining experience. With IQ Linens' versatile options, you can elevate your event aesthetics while enjoying the financial and practical benefits of investing in high-quality table linens.

Gather Essential Tools and Materials for Napkin Folding
Before you start folding linens, it’s essential to gather the right tools and materials, especially if you want to learn how to fold fabric napkins for a polished presentation. Here’s what you’ll need:
- Napkins: Choose high-quality cloth napkins from IQ Linens, preferably made from cotton or linen. While linen cloths offer a luxurious touch that enhances the dining experience, they are more susceptible to staining and wrinkling compared to cotton or blends. Cotton cloths, however, resist wrinkling, making them a practical choice for both casual and formal settings. Research shows that 75% of consumers associate fabric table coverings with improved food quality and service. Those who prefer cloth are willing to spend 64% more on main dishes at restaurants that use them, highlighting their importance in elevating the dining experience.
- Iron: A well-pressed cloth is vital for achieving crisp folds. Ensure your napkins are smooth before you begin, as this enhances their appearance and ease of handling.
- Flat Surface: Use a clean, flat area, such as a countertop, for folding. This stability is crucial for creating neat and consistent pleats.
- Napkin Rings (Optional): These can be used to secure specific designs and add an extra decorative touch, enhancing the overall table setting.
- Starch (Optional): Lightly starching your cloths can provide the stiffness needed for intricate folds, helping them maintain their shape throughout the event.
Having these tools ready will streamline how to fold fabric napkins and help you achieve stunning results that impress your guests. Additionally, pay attention to the quality of stitching and neat hems in your linens from IQ Linens, as these factors contribute to their durability and overall presentation. Enhance your event visuals by coordinating your cloths with luxurious chair ties from IQ Linens, ensuring a cohesive and refined setting.

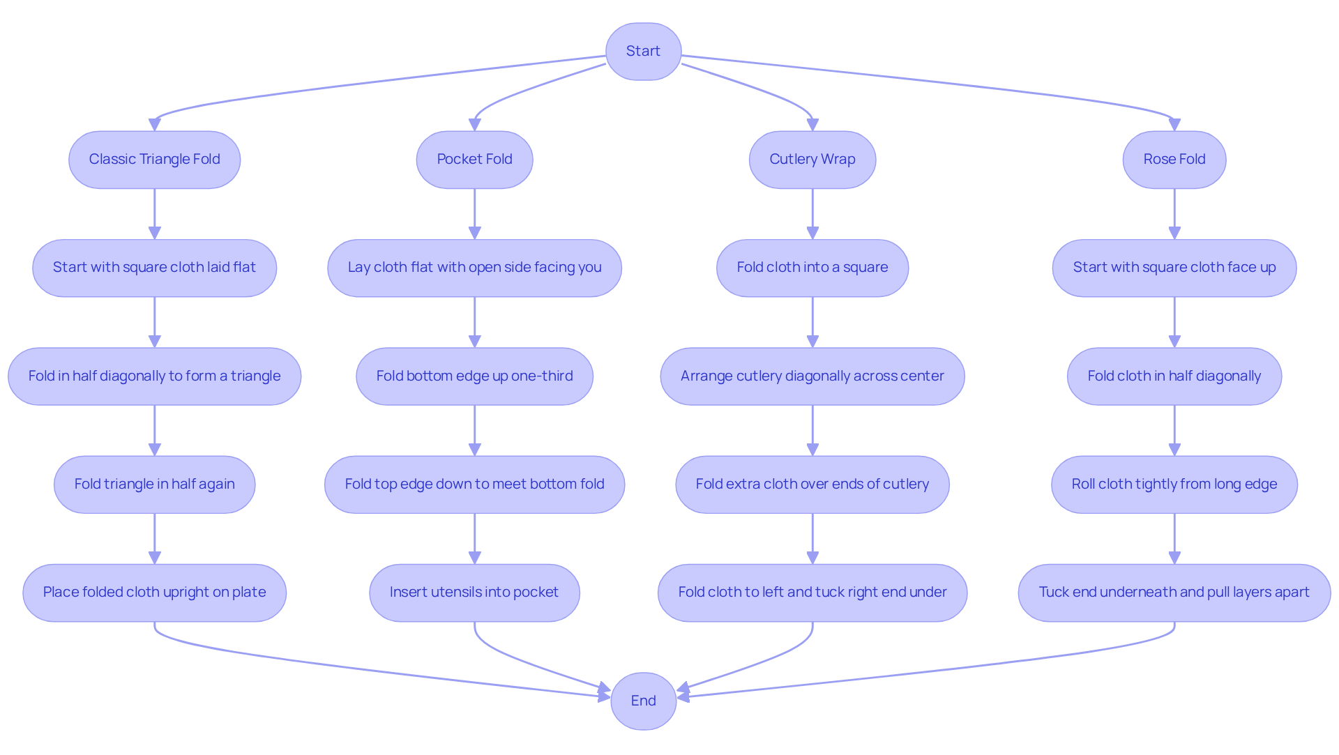
Follow Step-by-Step Instructions for Popular Napkin Folding Techniques
Elevate your table settings and impress your guests with these four popular napkin folding techniques, complete with step-by-step instructions using IQ Linens' versatile cloth napkins:
-
The Classic Triangle Fold
- Start with a square cloth laid flat.
- Fold the cloth in half diagonally to form a triangle.
- Fold the triangle in half again, bringing the top point down to meet the bottom point.
- Place the folded cloth upright on the plate.
-
The Pocket Fold
- Lay the cloth flat with the open side facing you.
- Fold the bottom edge up about one-third of the way.
- Fold the top edge down to meet the bottom fold, creating a pocket.
- Insert utensils into the pocket for a functional and stylish presentation.
-
The Cutlery Wrap
- Fold the cloth into a square.
- Arrange your cutlery diagonally across the center of the square, with about a third of the cloth below them.
- Fold the extra cloth over the ends of the cutlery.
- Fold the cloth to the left across the bottom of the cutlery, then fold from the right and tuck that end under.
- Optionally, finish with a brightly colored ribbon or raffia.
-
The Rose Fold
- Start with a square cloth face up.
- Fold the cloth in half diagonally to form a triangle.
- Starting from the long edge, roll the cloth tightly towards the point.
- Once rolled, tuck the end underneath to secure it, and gently pull the layers apart to create a rose shape.
These techniques on how to fold fabric napkins are not just simple; they effectively enhance the aesthetic of your dining occasions. Research shows that well-folded cloths can significantly elevate the overall dining experience, making them essential for successful table arrangements at both casual and formal events. With IQ Linens' diverse selection of premium cloth items available in various colors and materials, including sustainable options, you can find the perfect match for any occasion.

Troubleshoot Common Napkin Folding Challenges
Napkin folding can indeed pose challenges, even for the most meticulous planners. Here are some common issues and effective solutions to troubleshoot them:
- Napkin Won't Hold Its Shape: If your napkin lacks structure, consider using starch to enhance its firmness. Opt for premium materials, like those provided by IQ Linens, crafted to preserve their shape. This ensures your creases remain sharp and clear, which is essential for creating an elegant table arrangement. The look of your linens significantly influences the overall design and ambiance of your event.
- Uneven Folds: Achieving symmetry requires patience. Take your time to ensure each crease is crisp and even. Ironing the cloth beforehand can greatly enhance the clarity of your folds, resulting in a polished appearance. Mastering techniques, such as wrapping around cutlery, can elevate your event's quality and leave a lasting impression on your guests.
- Cloth Looks Wrinkled: Always start with freshly ironed cloths. If wrinkles appear after creasing, a gentle steam can help smooth them out without disrupting the crease, maintaining a neat presentation. Using the appropriate size tissue is crucial; incorrect sizing can complicate the folding process. IQ Linens offers a wide range of premium cocktail and dinner cloth options in various colors and materials, ensuring you have the ideal choice for your event.
- Difficulty with Intricate Creases: For complex shapes, practice is key. Set aside time to practice the technique with a piece of cloth before applying it to your final work. Additionally, video tutorials available in our user manuals provide visual guidance, making intricate folds easier to master. Regular practice enhances your efficiency and consistency in cloth origami.
By proactively addressing these common challenges and recognizing the importance of using high-quality cloth napkins from IQ Linens, you can improve your skills on how to fold fabric napkins and confidently create stunning table settings that will impress your guests.

Conclusion
Mastering the art of fabric napkin folding is essential for creating a memorable dining experience. The elegance and sophistication that a well-folded napkin brings to the table cannot be overstated. By combining various folds with high-quality linens, such as those from IQ Linens, you can effortlessly enhance the visual appeal of any setting, aligning with the theme of your event and elevating the overall atmosphere.
This guide has highlighted essential techniques and practical tools to simplify the process of napkin folding. From the Classic Triangle Fold to the intricate Rose Fold, each technique offers a unique way to impress your guests while ensuring the functionality of the napkin. Remember, using high-quality materials is crucial, as they significantly contribute to the napkin's appearance and durability. Additionally, troubleshooting common challenges - like maintaining shape and achieving symmetry - empowers you to refine your skills and create flawless presentations.
Ultimately, the art of napkin folding transcends mere aesthetics; it reflects your attention to detail and commitment to providing an exceptional dining experience. By embracing these techniques and utilizing quality materials, anyone can transform their table settings into stunning displays that leave a lasting impression. So, take the time to practice and explore various styles. Watch as the simple act of folding napkins turns ordinary meals into extraordinary occasions.
Frequently Asked Questions
Why is napkin folding important in table settings?
Napkin folding is important because it enhances the overall dining experience by beautifying the setting and creating a welcoming ambiance.
How does napkin folding contribute to visual appeal?
A beautifully folded napkin adds elegance and sophistication to the table, making it a visually striking focal point. Folds like the Fleur-de-Lis and Pyramid introduce grandeur and versatility for various settings.
In what ways can napkin designs align with an event's theme?
Different napkin designs can reinforce the event's theme, whether it’s a formal wedding or a casual gathering. Coordinating colors and fabrics from suppliers like IQ Linens can create a polished appearance.
How does napkin folding enhance the guest experience?
Intricate napkin folds convey attention to detail, making guests feel valued. Well-placed napkins contribute to the pleasure of dining and emphasize the elegance associated with the dining experience.
What practical purposes do certain napkin folds serve?
Some napkin folds, like the Pocket Fold, serve functional purposes such as creating pockets for utensils, which streamline the dining process and enhance convenience for guests.
What steps should be taken to choose and organize napkin fabrics effectively?
To choose and organize napkin fabrics, select a color scheme that represents the event's theme, choose premium linens that match those colors, and understand various folding techniques to improve the overall arrangement.
How can mastering napkin folding impact the impression on guests?
Mastering napkin folding can leave a lasting impression by showcasing attention to detail and commitment to a refined dining experience, enhancing the overall aesthetics of the event.
List of Sources
- Understand the Importance of Napkin Folding in Table Settings
- Napkin Folding Techniques For Events (https://massivegroup.com/event-rental-tips/10-ways-to-master-the-art-of-napkin-folding)
- TOP 25 NAPKINS QUOTES (of 83) | A-Z Quotes (https://azquotes.com/quotes/topics/napkins.html)
- Elevate Your Event Decor with Creative Napkin Folds - MEET (Meetings | Events | Entertainment | Travel) (https://meetmags.com/elevate-your-event-decor-with-creative-napkin-folds)
- U.S. Consumers Prefer Cloth Napkins to Paper :: Milliken Table Linens (https://millikentablelinens.com/us-consumers-prefer-cloth-napkins)
- Gather Essential Tools and Materials for Napkin Folding
- Above the Fold - Baltimore Magazine (https://baltimoremagazine.com/section/fooddrink/the-prime-rib-shares-napkin-folding-tips)
- 10 Tips for Choosing and Finding the Best Fabric for Restaurant Napkins (https://braunlinen.com/blog/best-fabric-for-restaurant-napkins-tips)
- U.S. Consumers Prefer Cloth Napkins to Paper :: Milliken Table Linens (https://millikentablelinens.com/us-consumers-prefer-cloth-napkins)
- I Tested 18 Cloth Napkins to Find Ones That Are Fancy, Functional, and Dinner-Party-Worthy (https://seriouseats.com/best-cloth-napkins-8705397)
- Study Suggests Consumers Prefer Cloth Napkins (https://fsrmagazine.com/industry-news/study-suggests-consumers-prefer-cloth-napkins)
- Follow Step-by-Step Instructions for Popular Napkin Folding Techniques
- All ETC How To Guides & Case Studies | ETC Toolkit (https://etctoolkit.org.uk/all-etc-how-to-guides-case-studies)
- Elevate Your Table Setting: Easy Napkin Folding Techniques (https://premiertablelinens.com/blogs/news/easy-napkin-folding-techniques?srsltid=AfmBOoqa7PCqwNSYy2HyEnF3RS6B2-p-bpkWR02FEisHDzKBDdD6j5_e)
- Napkin Folding: History, Facts & Video Instructions [2026] (https://simplyelegantcorp.com/blog/napkin-folding)
- Troubleshoot Common Napkin Folding Challenges
- Troubleshoot Issues: Banquet Napkin Folds (https://letsdolinens.com/post/troubleshoot-issues-banquet-napkin-folds)
- A Guide to Popular Types of Napkin Folding (with Names) (https://lolavalentina.com/12-napkin-folding-ideas)