Master How to Fold a Cloth Napkin for Stunning Table Settings
Introduction
Mastering the art of cloth napkin folding is not just a skill; it’s a transformative experience that can elevate an ordinary dining occasion into something truly extraordinary. By exploring various techniques and styles, you can enhance your table settings, impressing guests with visually stunning arrangements that resonate with the theme of the event.
But what essential skills and tips do you need to achieve these elegant folds without the hassle? Let’s delve into the world of napkin folding and discover how you can effortlessly elevate your dining experience.
Understand Basic Napkin Folding Techniques
To embark on your napkin folding journey, mastering these essential techniques is crucial:
- Basic Crease: Start with a square cloth. Crease it diagonally to create a triangle, which serves as the foundation for numerous complex folds.
- Rectangle Fold: Bend the cloth in half to form a rectangle, perfect for formal dining occasions.
- Accordion Pleat: Beginning from one side, crease the cloth back and forth in small sections to create an accordion effect, ideal for ornamental arrangements.
- Pocket Fold: Bend the cloth in half, then bring the top down to create a pocket, useful for holding utensils or decorative items.
- Roll Fold: Roll the cloth from one corner to the opposite corner, forming a cylindrical shape, commonly used in casual dining.
Practicing these techniques will not only boost your confidence but also enable you to fold a cloth napkin and prepare for more intricate designs, enhancing the overall aesthetic of your events. Mastering basic cloth creases is essential; small details like these can greatly enhance the dining experience and represent the event's theme and ambiance. So, why wait? Start practicing these folds today and elevate your event planning skills!

Explore Popular Napkin Folding Styles
Once you've mastered the basic techniques, it's time to elevate your table settings by learning how to fold a cloth napkin using popular napkin folding styles with IQ Linens' premium cloth napkins. Crafted from high-quality materials like polyester and cotton/polyester blends, these napkins are stain and wrinkle-resistant, and machine washable, making them an ideal choice for any occasion.
- Candle Pleat: This elegant pleat resembles a candle and is perfect for formal dinners. To create a refined look, start with a square cloth from IQ Linens, crease it in half diagonally, and then fold a cloth napkin by rolling the two sides toward the center.
- Fan Pleat: Ideal for casual settings, this style creates a charming fan shape. Begin with a flat cloth, crease it in an accordion fashion, and then you can fold a cloth napkin upright for a delightful display.
- Bishop's Hat: A timeless choice for weddings, this style adds sophistication to your table. To impress guests, you can fold a cloth napkin into a triangle and then bring the top point down to create a hat shape.
- Rose Pleat: This intricate pleat resembles a rose, making it perfect for romantic occasions. To create a stunning effect, start with a square cloth from IQ Linens, crease it into a triangle, and roll it tightly from the base to the tip to fold a cloth napkin.
- Pouch Pleat: This practical pleat creates a pocket for utensils. Simply fold a cloth napkin in half, then fold the top down to shape a pocket that’s both functional and stylish.
Experiment with these styles using IQ Linens' diverse selection of high-quality cocktail and dinner cloths, available in various hues and with matching table coverings. Discover the perfect fit for your table setting and impress your guests with your newfound expertise!
Choose the Right Napkin Fabric and Color
Choosing the right fabric and hue for your napkins can significantly enhance your table arrangement. Here are essential tips to consider:
- Fabric Types: Cotton is renowned for its absorbency and softness, making it ideal for both casual and formal settings. Polyester offers durability and easy care, perfect for high-turnover events, while linen provides a luxurious feel that enhances elegance.
- Hue Coordination: Select shades that harmonize with your tablecloth and overall decor. Neutral tones such as white, ivory, or beige are timeless, while vibrant hues can inject excitement into your design. Research shows that 82% of consumers link fabric table linens with improved restaurant aesthetics, emphasizing the significance of hue selection.
- Seasonal Themes: Align your napkin hues with the season. Soft pastels are perfect for spring gatherings, while rich, warm tones resonate well in autumn. This seasonal alignment can enhance the overall ambiance of your event.
- Event Type: For formal occasions, choose high-quality fabrics in timeless shades to convey sophistication. In contrast, casual gatherings allow for playful patterns and vibrant hues, which can create a lively atmosphere.
- Test Swatches: Before committing to a large purchase, request fabric swatches to evaluate how they look in your setting. This step ensures that the hues and textures align with your vision, allowing for adjustments that enhance the final presentation.
By carefully choosing your fabric and color, you can create a cohesive and visually appealing table arrangement that leaves a lasting impression on your guests.

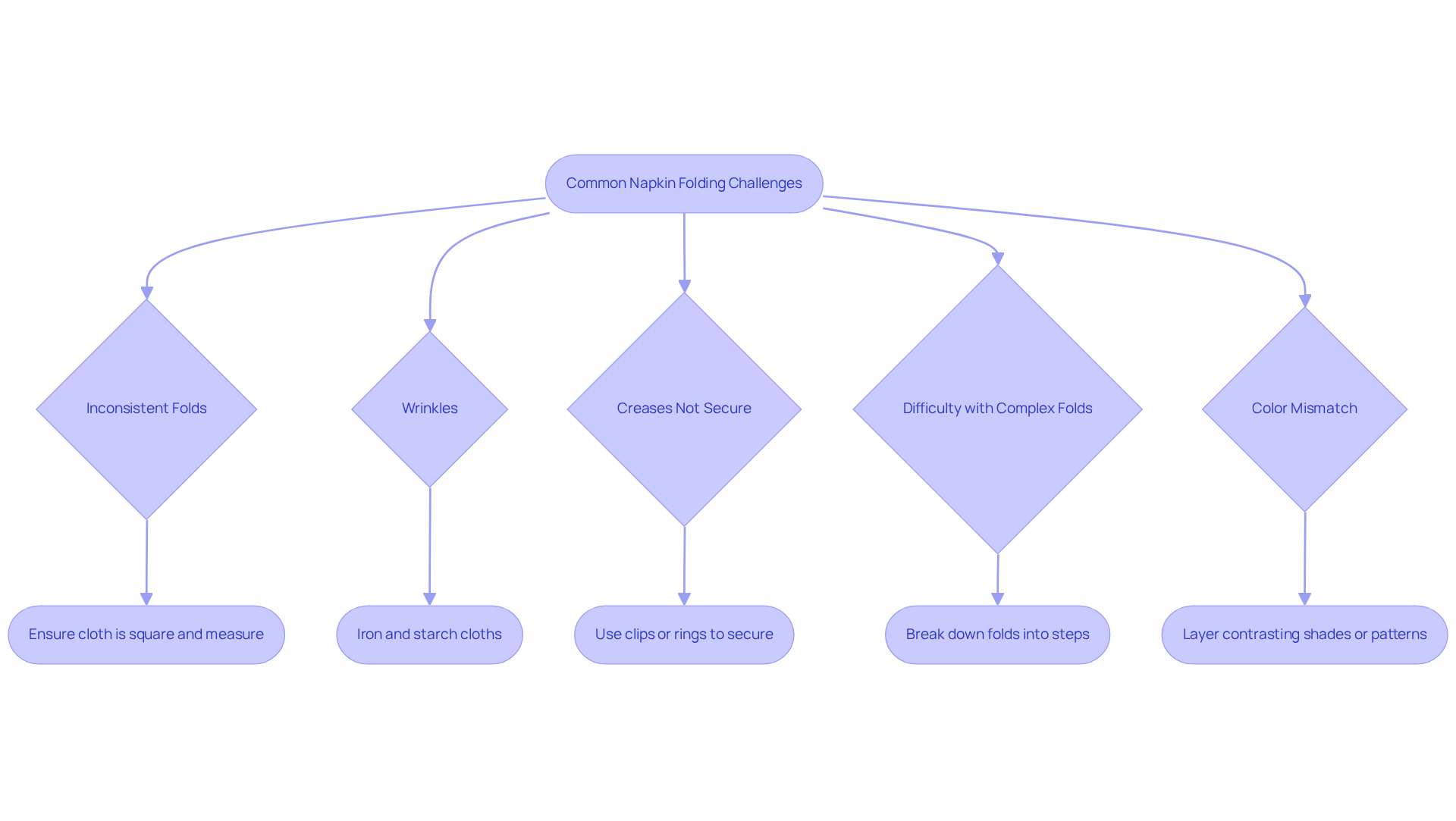
Troubleshoot Common Napkin Folding Challenges
Even with practice, challenges can arise when you try to fold a cloth napkin. Here are some common issues and effective troubleshooting strategies:
- Inconsistent Folds: Ensure your cloth is perfectly square before folding. Measuring with a ruler can help achieve precision.
- Wrinkles: To prevent wrinkles, iron your cloths prior to folding. Starching them can also add the necessary stiffness for intricate designs, enabling creases to maintain their shape better.
- Creases Not Secure: If your creases are slipping, use a ring or decorative clip to secure them in place, ensuring they maintain their intended design throughout the event.
- Difficulty with Complex Folds: Tackle complex folds by breaking them down into smaller, manageable steps. Practice each segment individually before combining them into the final design.
- Color Mismatch: If your cloth hues clash with your decor, consider layering them with contrasting shades or patterns to create visual interest and harmony.
By addressing these common challenges, you can refine your skills to fold a cloth napkin and confidently create stunning table settings that impress your guests.

Conclusion
Mastering the art of folding cloth napkins is not just a skill; it’s a transformative experience that elevates any table setting into a stunning display. By understanding and practicing the fundamental techniques, you can enhance the dining experience, ensuring that even the simplest gatherings radiate elegance and charm. The journey begins with foundational folds, which serve as stepping stones to more intricate designs that will undoubtedly impress your guests and enhance the overall ambiance of your event.
In this guide, we’ve explored essential techniques such as:
- The basic crease
- Pocket fold
- Popular styles like the candle pleat
- Rose pleat
Moreover, the significance of selecting the right fabric and color has been emphasized, showcasing how these elements contribute to a cohesive and visually appealing arrangement. By troubleshooting common challenges, anyone can refine their skills and achieve flawless results, regardless of their initial experience.
Embracing the art of napkin folding not only adds sophistication to your gatherings but also highlights your creativity and attention to detail. Whether you’re hosting a formal dinner or a casual get-together, the right folds can make all the difference. So, why wait? Start practicing today and discover how these simple techniques can elevate your event planning skills, leaving a lasting impression on your guests and enhancing the overall dining experience.
Frequently Asked Questions
What are the basic techniques for napkin folding?
The basic techniques for napkin folding include the Basic Crease, Rectangle Fold, Accordion Pleat, Pocket Fold, and Roll Fold.
How do I perform a Basic Crease?
To perform a Basic Crease, start with a square cloth and crease it diagonally to create a triangle, which serves as the foundation for many complex folds.
What is the Rectangle Fold used for?
The Rectangle Fold is used to bend the cloth in half to form a rectangle, making it perfect for formal dining occasions.
How do I create an Accordion Pleat?
To create an Accordion Pleat, begin from one side and crease the cloth back and forth in small sections to achieve an accordion effect, which is ideal for ornamental arrangements.
What is the purpose of the Pocket Fold?
The Pocket Fold is designed to bend the cloth in half and bring the top down to create a pocket, which is useful for holding utensils or decorative items.
How is the Roll Fold performed?
The Roll Fold is performed by rolling the cloth from one corner to the opposite corner, forming a cylindrical shape, commonly used in casual dining.
Why is practicing these napkin folding techniques important?
Practicing these techniques boosts confidence and enables you to fold a cloth napkin, preparing you for more intricate designs that enhance the overall aesthetic of your events.
List of Sources
- Understand Basic Napkin Folding Techniques
- Elevate Your Event Decor with Creative Napkin Folds - MEET (Meetings | Events | Entertainment | Travel) (https://meetmags.com/elevate-your-event-decor-with-creative-napkin-folds)
- Napkin Folding - 5 Basic Folds - Countless Options — 2 STIR WITH LOVE (https://2stirwithlove.com/blog/2017/12/11/ways-to-fold-a-napkin)
- Napkin Folding Techniques For Events (https://massivegroup.com/event-rental-tips/10-ways-to-master-the-art-of-napkin-folding)
- TOP 25 NAPKINS QUOTES (of 83) | A-Z Quotes (https://azquotes.com/quotes/topics/napkins.html)
- A Guide to Popular Types of Napkin Folding (with Names) (https://lolavalentina.com/12-napkin-folding-ideas)
- Explore Popular Napkin Folding Styles
- These Napkin Folding Ideas Add the Finishing Touch to Your Table (https://thepioneerwoman.com/home-lifestyle/entertaining/g40983076/napkin-folding-ideas)
- Elevate Your Event Decor with Creative Napkin Folds - MEET (Meetings | Events | Entertainment | Travel) (https://meetmags.com/elevate-your-event-decor-with-creative-napkin-folds)
- Napkin Folding: History, Facts & Video Instructions [2026] (https://simplyelegantcorp.com/blog/napkin-folding)
- 46 Napkin Folds That Will Elevate Your Reception Tables (https://marthastewart.com/7884098/wedding-reception-napkin-fold-ideas)
- Top Ten Napkin Folding Techniques | Catering24 (https://catering24.co.uk/top-ten-napkin-folding-techniques)
- Choose the Right Napkin Fabric and Color
- Cloth Napkins 101: Best Fabrics, Sizes, and All You Need to Know (https://ichcha.com/block-printing-blog/cloth-napkins-101)
- Why Event Planners Choose Black Fabric Napkins for Success (https://go.iqlinens.com/blog/why-event-planners-choose-black-fabric-napkins-for-success)
- Study Suggests Consumers Prefer Cloth Napkins (https://fsrmagazine.com/industry-news/study-suggests-consumers-prefer-cloth-napkins)
- 10 Reasons to Choose Cloth Napkin Rental for Your Events (https://go.ultimatetextile.com/blog/10-reasons-to-choose-cloth-napkin-rental-for-your-events)
- U.S. Consumers Prefer Cloth Napkins to Paper :: Milliken Table Linens (https://millikentablelinens.com/us-consumers-prefer-cloth-napkins)
- Troubleshoot Common Napkin Folding Challenges
- Troubleshoot Issues: Banquet Napkin Folds (https://letsdolinens.com/post/troubleshoot-issues-banquet-napkin-folds)
- From the Dinner Table to Museum Display: Case Study of a Napkin | Cooper Hewitt, Smithsonian Design Museum (https://cooperhewitt.org/2018/12/21/from-the-dinner-table-to-museum-display-case-study-of-a-napkin)